政务服务> 办事指南
北京市
切换简洁版
基本信息
| 实施主体 | 北京市水务局 | 服务对象 | |
| 事项类型 | 行政许可 | 办理形式 | |
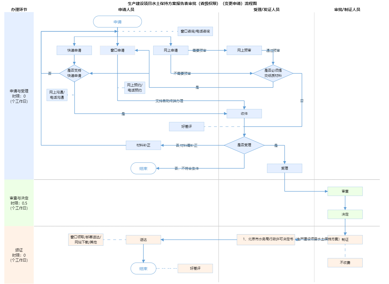
| 受理条件 | 《北京市生产建设项目水土保持方案管理规定(试行)》(京水务保〔2023〕17号)第十六条 水土保持方案经批准后存在下列情形之一的,生产建设单位应当补充或者修改水土保持方案,报原审批部门审批:(一)工程扰动新涉及水土流失重点预防区或者重点治理区的;(二)水土流失防治责任范围或者开挖填筑土石方总量增加30%以上的;(三)线型工程山区、丘陵区部分线路横向位移超过300米的长度累计达到该部分线路长度30%以上的;(四)表土剥离量或者植物措施总面积减少30%以上的;(五)水土保持重要单位工程措施发生变化,可能导致水土保持功能显著降低或者丧失的。 因工程扰动范围减少,相应表土剥离和植物措施数量减少的,不需要补充或者修改水土保持方案。 第十七条 在水土保持方案确定的弃渣场以外新设弃渣场的,或者因弃渣量增加导致弃渣场等级提高的,生产建设单位应当开展弃渣减量化、资源化论证,并在弃渣前编制水土保持方案补充报告,报原审批部门审批。 申请人申请的事项属于本行政机关的法定职责和权限范围(详见“行使内容”) 申请人提交的申请材料齐全,符合材料受理标准(详见“申请材料”) | ||
| 办理时间 | 法定工作日: 上午08:30 - 12:00、下午12:00 - 17:30; 周六:上午:08:30 - 12:30(需预约);法定节假日不对外服务。;法定工作日: 上午: 09:00 - 12:00; 下午: 12:00 - 17:00; (延时服务时间: 工作日上午08:30 - 09:00; 下午17:00 - 17:30; 周六上午09:00 - 13:00; )... 查看详情 | ||
| 办理地点 | 北京市政务服务中心:北京市丰台区西三环南路1号(六里桥西南角)二层C区综合窗口 北京城市副中心政务服务中心:北京市通州区新华东街48号二区(东南角)二层综合窗口 查看详情 | ||
| 咨询方式 |
咨询电话: (010)89150256;(010)89150257【展开】 咨询窗口地址: 北京市政务服务中心:北京市丰台区西三环南路1号(六里桥西南角)(综合窗口);北京城市副中心政务服务中心:北京市通州区新华东街48号(东南角)(综合窗口)【展开】 网上咨询: https://banshi.beijing.gov.cn/bjzwchatui/bjzw-chatui/index.html?【展开】 |
||
| 投诉监督方式 | |||
| 基本编码 | 000119106004 | 事项编码 | 11110000765000432H2000119106004 |
| 业务办理项编码 | 11110000765000432H200011910600402 | 进驻大厅类型 | |
| 权力来源 | 法定本级行使 | 网上支付 | 否 |
| 所属机构 | 北京市水务局 | 委托部门 | 无 |
| 联办机构 | 无 | 实施主体性质 | 法定机关 |
| 办理进程查询途径 | |||
| 行使层级 | 市级 | 运行系统 | 市级自建(垂管) |
| 物流快递 | 是 | 办理方式 | 自办件 |
| 预约办理 | 数量限制 | 无 | |
| 中介服务 | 无 | 权限划分 | |
| 通办范围 | 无 | 特殊程序 | 无 |
| 行使内容 | 变更申请应报原审批部门审批。 | ||

无
| 序号 | 材料名称 | 材料来源 | 材料 必要性 |
数量要求 | 介质要求 | 表格及样例 下载 |
受理标准 | 提供材料 依据 |
其他要求 | 申请材料总要求 | 1.需用首都之窗提供的制式材料,A4纸打印(或电子版);2.申报材料内容无遗漏、无文字错误;3.申报材料封面位置均需加盖申请单位公章,公章单位需与申请单位名称保持一致。 |
|---|
| 序号 | 材料名称 | 材料来源 | 材料 必要性 |
数量要求 | 介质要求 | 表格及样例 下载 |
受理标准 | 提供材料 依据 |
其他要求 | 申请材料总要求 | 1.需用首都之窗提供的制式材料,A4纸打印(或电子版);2.申报材料内容无遗漏、无文字错误;3.申报材料封面位置均需加盖申请单位公章,公章单位需与申请单位名称保持一致。 |
|---|

无
无
指南分享