2
01
1111000069080358X6
北京市地方金融管理局
区域性股权市场增加注册资本审批
1111000069080358X6211013301100402
1111000069080358X62110133011004
0
079ad5a6-f6b8-436b-8dd4-31830d2a72c9
33cfecc9-f6dc-4859-b6be-fd944ba18a51
2
01
市金融管理局
110000000000
北京市地方金融管理局
北京城市副中心政务服务中心:法定工作日: 上午: 09:00 - 12:00; 下午: 12:00 - 17:00; (延时服务时间: 工作日上午08:30 - 09:00; 下午17:00 - 17:30; 周六上午09:00 - 13:00; );北京市政务服务中心:法定工作日: 上午: 09:00 - 12:00; 下午: 13:30 - 17:00; (延时服务时间: 工作日上午08:30 - 09:00; 下午17:00 - 17:30; 周六上午09:00 - 13:00; )
北京城市副中心政务服务中心:北京市通州区新华东街48号二区(东南角)综合窗口 北京市政务服务中心:北京市丰台区西三环南路1号(六里桥西南角)2层B岛98号窗口
申请企业加盖公章,材料齐备完整不缺页,内容符合《北京市区域性股权市场监督管理办法(试行)》(京金融〔2023〕196号)第二章 设立、变更和终止的规定。
{"IS_GUIDE":"0","ONLINE_DECLARE_SYSTEM_MODE":"02","ITEM_REALITY_USELEVEL":"","SERVICE_OBJCT":"","IS_CONSTRUCTION":"0","CL_SERVICE_TYPE":"","APP_CODE_ID":"","YESNO_CITY_UNICOM":"0^1","CROSS_AREA":"","ISSHOHCENTER":"0","WECHAT_CODE_ID":"","FINANCIAL":"","LITTLEPROGRAM_CODE_NAME":"","CROSS_AREA_ALL":"","CROSS_PROVINCE":"","ALIAS_NAME":"[\"区域性股权市场增加注册资本\", \"区域性股权市场\"]","EAR_DISABILITY_GRAD":"","LIB_DISABILITY_GRAD":"","SPEAK_DISABILITY_GRAD":"","REGISTER":"","ONLINE_HANDLING_DEPTH_STANDARD":"05","APPROVAL_TYPE":"1","MIND_DISABILITY_GRAD":"","ACCEPTSERVICE":"99","YWBLX_ID":"66c236af-5e3e-4d17-b844-f47d6c5889fd","ONLINE_DECLARE_SYSTEM_DEPT":"北京市政务服务和数据管理局","CONSTRUCTION_EXPANSION":"0","EMPOWER":"0","EXEMPT_MATERIALS":"","LITTLEPROGRAM_CODE_ID":"","EYE_DISABILITY_GRAD":"","ISMONVEINCENTER":"1","DATA_FLAG":"XZXK_NEW","BUSINESS_APPROVAL_DEPT":"北京市地方金融管理局","POWER_NAME":"地方金融组织设立、变更、注销审批","ITEM_ATTRIBUTE":"04^05^07^11","CROSS_AREA_ATEXT":"","AGE":"","BGSYSTEM_APPROVAL_OTHER":"综合审批系统","WIT_DISABILITY_GRAD":"","WECHAT_CODE_NAME":"","POWER_CODE":"B3300304","DISABILITY_TYPE":"","IS_ENABLE_CERTIFICATE_SHARE":"0","POWER_ATTRIBUTE":"","ONLY_ID":"10e4c729-2224-49de-9c1b-07ea209d5bd8","YES_NO_OPEN":"1","BGSYSTEM_APPROVAL_NAME":"其他","APP_CODE_NAME":"","HOLDER":"","VERSION":"20241125"}
[]
2
2
https://recept.banshi.beijing.gov.cn/online/accept#/accept/entry?matterType=single&matterId=11122222019008&userType=legal

政务服务> 办事指南

区域性股权市场增加注册资本审批

北京市

切换简洁版

  • 承诺件

    办件类型

  • 0

    到现场次数

  • 20工作日

    法定办结时限

  • 20工作日

    承诺办结时限

好差评

0.0

办件承诺办结时限说明:(承诺时限为办理流程中“审查与决定”环节的计时时限)

办件承诺办结时限说明:

(承诺时限为办理流程中“审查与决定”环节的计时时限)

基本信息

实施主体 北京市地方金融管理局 服务对象 企业法人
事项类型 行政许可 办理形式 窗口办理、网上办理
受理条件 申请企业加盖公章,材料齐备完整不缺页,内容符合《北京市区域性股权市场监督管理办法(试行)》(京金融〔2023〕196号)第二章 设立、变更和终止的规定。
办理时间 北京城市副中心政务服务中心:法定工作日: 上午: 09:00 - 12:00; 下午: 12:00 - 17:00; (延时服务时间: 工作日上午08:30 - 09:00; 下午17:00 - 17:30; 周六上午09:00 - 13:00; );北京市政务服务中心:法定工作日: 上午: 09:00 - 12:00; 下午: 13:30 - 17:00; (延时服务时间: 工作日上午08:30 - 09:00; 下午17:00 - 17:30; 周六上午09:00 - 13:00; ) 查看详情
办理地点 北京城市副中心政务服务中心:北京市通州区新华东街48号二区(东南角)综合窗口 北京市政务服务中心:北京市丰台区西三环南路1号(六里桥西南角)2层B岛98号窗口 查看详情
咨询方式

咨询电话:

(010)55571395【展开】

咨询窗口地址:

北京市政务服务中心:北京市丰台区西三环南路1号(六里桥西南角)2层B岛98号窗口【展开】

投诉监督方式

投诉监督电话:

(010)12345【展开】

投诉窗口地址:

北京市政务服务中心:北京市丰台区西三环南路1号(六里桥西南角)2层B岛98号窗口【展开】

基本编码 110133011004 事项编码 1111000069080358X62110133011004
业务办理项编码 1111000069080358X6211013301100402 进驻大厅类型 政务服务中心
权力来源 法定本级行使 网上支付
所属机构 北京市地方金融管理局 委托部门
联办机构 实施主体性质 法定机关
办理进程查询途径 现场查询:北京市政务服务中心:北京市丰台区西三环南路1号(六里桥西南角)2层B岛98号窗口
电话查询:(010)55571395
行使层级 市级 运行系统 市级自建(垂管)
物流快递 办理方式 自办件
预约办理 电话预约:(010)89150001 数量限制
中介服务 权限划分
通办范围 全市 特别程序
行使内容
显示更多

请选择情形:

提示:通过情形选择可引导出您办理该事项所需的材料,若要查看全部材料,请点击"查看全部材料"

查看全部材料 情形引导

收起
我选好了重选条件

序号 材料名称 材料来源 材料
必要性
数量要求 介质要求 表格及样例
下载
受理标准 提供材料
依据
其他要求
申请材料总要求
序号 材料名称 材料来源 材料
必要性
数量要求 介质要求 表格及样例
下载
受理标准 提供材料
依据
其他要求
关于区域性股权市场变更审批(备案)事项 申请书申请人自备必要原件1份文本类;纸质、电子样例下载申请企业加盖公章,材料内容完整,符合要求。1.申请企业加盖公章;2.材料齐备完整不缺页;3.内容符合《北京市区域性股权市场监督管理办法(试行) 》 第二章 设立、变更和终止中有关变更申请的规定。含变更的基本情况、原因、影响【展开】《北京市地方金融监督管理条例》【展开】【展开】
授权委托书申请人自备必要原件1份文本类;纸质、电子样例下载申请企业加盖公章,材料内容完整,符合要求。1.申请企业加盖公章;2.材料齐备完整不缺页;3.内容符合《北京市区域性股权市场监督管理办法(试行) 》 第二章 设立、变更和终止中有关变更申请的规定。含变更的基本情况、原因、影响【展开】《北京市地方金融监督管理条例》【展开】【展开】
变更事项基本情况表(变更审批)申请人自备必要原件1份表格类;纸质、电子样表下载空表下载申请企业加盖公章,材料内容完整,符合要求。【展开】《北京市地方金融监督管理条例》【展开】【展开】
营业执照政府部门核发来源说明>必要正本原件1份(正本原件仅供查验);正本复印件1份;副本复印件1份结果文书类;纸质、电子样例下载申请企业加盖公章,材料内容完整,符合要求。1.申请企业加盖公章;2.材料齐备完整不缺页;3.内容符合《北京市区域性股权市场监督管理办法(试行) 》 第二章 设立、变更和终止中有关变更申请的规定。含变更的基本情况、原因、影响【展开】《北京市地方金融监督管理条例》【展开】【展开】
公司内部有权机构决议申请人自备必要原件1份文本类;纸质、电子样例下载申请企业加盖公章,材料内容完整,符合要求。1.申请企业加盖公章;2.材料齐备完整不缺页;3.内容符合《北京市区域性股权市场监督管理办法(试行) 》 第二章 设立、变更和终止中有关变更申请的规定。含变更的基本情况、原因、影响【展开】《北京市地方金融监督管理条例》【展开】【展开】
增资协议申请人自备必要原件1份文本类;纸质、电子样例下载申请企业加盖公章,材料内容完整,符合要求。1.申请企业加盖公章;2.材料齐备完整不缺页;3.内容符合《北京市区域性股权市场监督管理办法(试行) 》 第二章 设立、变更和终止中有关变更申请的规定。含变更的基本情况、原因、影响【展开】《北京市地方金融监督管理条例》【展开】【展开】
公司章程申请人自备必要原件1份文本类;纸质、电子样例下载申请企业加盖公章,材料内容完整,符合要求。1.申请企业加盖公章;2.材料齐备完整不缺页;3.内容符合《北京市区域性股权市场监督管理办法(试行) 》 第二章 设立、变更和终止中有关变更申请的规定。含变更的基本情况、原因、影响【展开】《北京市地方金融监督管理条例》【展开】【展开】
法律责任承诺书申请人自备必要原件1份文本类;纸质、电子样例下载申请企业加盖公章,材料内容完整,符合要求。1.申请企业加盖公章;2.材料齐备完整不缺页;3.内容符合《北京市区域性股权市场监督管理办法(试行) 》 第二章 设立、变更和终止中有关变更申请的规定。含变更的基本情况、原因、影响【展开】《北京市地方金融监督管理条例》【展开】【展开】
申请材料总要求
显示更多

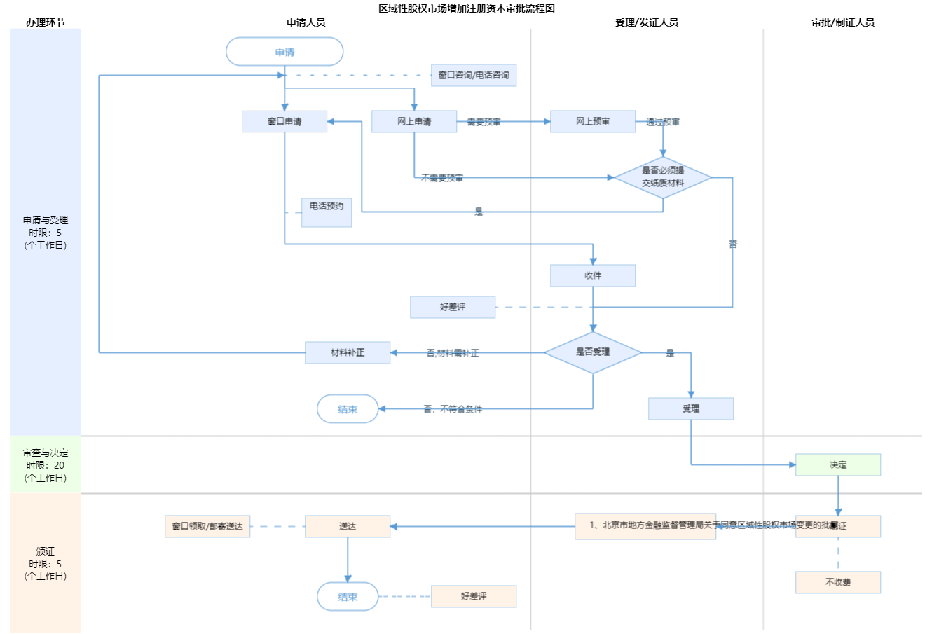
查看流程图

  • 申请与受理1

    办理步骤办理时限办理人员办理结果
    受理5个工作日综窗人员材料合格,当场受理;材料不合格,一次性告知其原因和应补齐补正的材料。

    审查标准

    申请企业加盖公章,材料齐备完整不缺页,内容符合《北京市区域性股权市场监督管理办法(试行)》(京金融〔2023〕196号) 第二章 设立、变更和终止 第八条 运营机构变更的条件【展开】
  • 审查与决定2

    办理步骤办理时限办理人员办理结果
    决定20个工作日首席代表或部门负责人变更申请获得批准的,由市金融监管部门向申请人出具批复文件。

    审查标准

    1.申请机构为依法合规设立的交易场所。2.申请事项符合《北京市区域性股权市场监督管理办法(试行)》第二章 设立、变更和终止 第八条 运营机构变更下列事项之一的,应事先向市金融监管局报送申请文件,并抄送北京证监局:

      (一)分立、合并;

      (二)变更注册资本;

      (三)变更业务范围;

      (四)变更交易规则、交易品种;

      (五)变更持股5%以上的股东,变更董事、监事、高级管理人员。

      市金融监管局自受理之日起二十日内进行审批。运营机构在收到市金融监管局批复之日起七日内,需报北京证监局备案。 3. 申请企业加盖公章 4. 材料齐备完整不缺页
    【展开】
  • 颁证与送达3

    办理步骤办理时限办理人员结果名称
    发证5个工作日1、同意申请变更的批复

    1、北京市地方金融管理局关于同意区域性股权市场变更的批复

    送达方式
    窗口领取邮寄送达

北京市地方金融管理局关于同意区域性股权市场变更的批复
结果名称北京市地方金融管理局关于同意区域性股权市场变更的批复
结果文书类型批文
结果样本结果文件-北京市地方金融监督管理局关于同意区域性股权市场变更的批复.pdf
有效时间无时限

【地方性法规】北京市地方金融监督管理条例
制定机关北京市人民代表大会常务委员会
依据名称北京市地方金融监督管理条例
发布号令(文号)〔十五届〕第48号
法条(具体规定)内容  第二条 本市行政区域内地方金融组织及其监督管理,地方金融风险防范和处置等活动,适用本条例。
  国家对地方金融监督管理另有规定的,从其规定。
  本条例所称地方金融组织,是指国家授权由地方实施监督管理的小额贷款公司、融资担保公司、区域性股权市场、典当行、融资租赁公司、商业保理公司、地方资产管理公司、地方交易场所以及国家授权地方监督管理的其他金融组织。
【展开】

是否收费:

1、申请材料是否需要加盖骑缝章?
需要。
2、申请材料中的落款时间是否需要填写?
需要。

指南分享

党政机关

移动版

主办:北京市人民政府办公厅

承办:北京市政务服务和数据管理局

版权所有:北京市人民政府网站 京ICP备05060933号

政府网站标识码:1100000088 京公网安备 11010502039640 京ICP备05060933号

运行管理:首都之窗运行管理中心

请选择您的办理区域:

北京市

请选择需要办理的事项: