北京市政务服务网
您使用的浏览器版本过低,为获得最佳用户体验,建议使用
Edge浏览器107版本及以上(推荐)、360浏览器11版本及以上并选用极速模式、火狐浏览器90版本及以上等访问北京市政务服务网
当前:北京市 切换区域

市级

  • 北京市

区级

  • 东城区
  • 西城区
  • 朝阳区
  • 丰台区
  • 石景山区
  • 海淀区
  • 门头沟区
  • 房山区
  • 副中心(通州区)
  • 顺义区
  • 昌平区
  • 大兴区
  • 怀柔区
  • 平谷区
  • 密云区
  • 延庆区
  • 经济开发区

乡镇
(街道)

  • 北京市

村(社区)

  • 北京市

市级
部门

显示更多

我在听,请说话(10s)
抱歉,没听清,请再说一遍吧
2
01
11110000MB16786141
北京市文化和旅游局
外商投资演出经纪机构设立申请(实施告知承诺)
11110000MB167861412000122103002A1
11110000MB167861412000122103002
0
0c63820d-64fd-4e2e-a1e2-2af830c93266
e99aa897-2a86-4475-8559-b572fad30b98
2
01
市文化和旅游局
110000000000
北京市文化和旅游局
北京市政务服务中心:法定工作日: 上午: 09:00 - 12:00; 下午: 13:30 - 17:00; (延时服务时间: 工作日上午08:30 - 09:00; 下午17:00 - 17:30; 周六上午09:00 - 13:00; )
北京市政务服务中心:北京市丰台区西三环南路1号(六里桥西南角)二层B区综合窗口
外国投资者可以依法在中国境内设立演出经纪机构、演出场所经营单位;不得设立文艺表演团体。 外商投资的演出经纪机构申请从事营业性演出经营活动、外商投资的演出场所经营单位申请从事演出场所经营活动,应当向国务院文化主管部门提出申请。国务院文化主管部门应当自收到申请之日起20日内作出决定。批准的,颁发营业性演出许可证;不批准的,应当书面通知申请人并说明理由。来源:《营业性演出管理条例》第十条。 材料要求:1.申请系统中填写的信息和上传的申请材料内容真实、准确,有效; 2.申请材料齐全,按照申请材料目录载明的顺序排列,扫描合并为一份电子文档,上传; 3.扫描上传的申请材料命名为:公司名称+办理事项名称,分辨率控制在100dpi、灰度模式、pdf格式。
{"IS_GUIDE":"1","ONLINE_DECLARE_SYSTEM_MODE":"99","ITEM_REALITY_USELEVEL":"","SERVICE_OBJCT":"","IS_CONSTRUCTION":"0","CL_SERVICE_TYPE":"","APP_CODE_ID":"","YESNO_CITY_UNICOM":"0^1","CROSS_AREA":"","ISSHOHCENTER":"0","WECHAT_CODE_ID":"","FINANCIAL":"","LITTLEPROGRAM_CODE_NAME":"","CROSS_AREA_ALL":"","CROSS_PROVINCE":"","ALIAS_NAME":"[\"经纪机构\"]","EAR_DISABILITY_GRAD":"","LIB_DISABILITY_GRAD":"","SPEAK_DISABILITY_GRAD":"","REGISTER":"","ONLINE_HANDLING_DEPTH_STANDARD":"05","APPROVAL_TYPE":"1","MIND_DISABILITY_GRAD":"","ACCEPTSERVICE":"99","YWBLX_ID":"db253a62-84df-4c3f-923c-8ef4735d2fa8","ONLINE_DECLARE_SYSTEM_DEPT":"","CONSTRUCTION_EXPANSION":"0","EMPOWER":"0","EXEMPT_MATERIALS":"","LITTLEPROGRAM_CODE_ID":"","EYE_DISABILITY_GRAD":"","ISMONVEINCENTER":"1","DATA_FLAG":"XZXK_NEW","BUSINESS_APPROVAL_DEPT":"北京市文化和旅游局","POWER_NAME":"演出经纪机构设立审批","ITEM_ATTRIBUTE":"04^05^07^10^11","CROSS_AREA_ATEXT":"","AGE":"","BGSYSTEM_APPROVAL_OTHER":"北京市文化和旅游局文化事项审批系统","WIT_DISABILITY_GRAD":"","WECHAT_CODE_NAME":"","POWER_CODE":"B2004302","DISABILITY_TYPE":"","IS_ENABLE_CERTIFICATE_SHARE":"0","POWER_ATTRIBUTE":"1","ONLY_ID":"f25d4cb3-eb39-4b6d-8709-cee7ed375013","YES_NO_OPEN":"1","BGSYSTEM_APPROVAL_NAME":"其他","APP_CODE_NAME":"","HOLDER":"","VERSION":"20241125"}
[{"ID":7347972,"TASKGUID":"0c63820d-64fd-4e2e-a1e2-2af830c93266","T_ID":"a9d57b0b-4237-444c-8aa1-72aab3123d83","P_ID":"","NAME":"是否为法定代表人前来办理","NODE_LEVEL":1,"NODE_PATH":"/a9d57b0b-4237-444c-8aa1-72aab3123d83","CHILD_COUNT":2,"ORDER_NUM":1,"SERIAL_NUMBER":"1","CONDITION_ATTR":"01","IS_RADIO":"1","IS_SUPPORT":"1","SUMMARY":"1 是否为法定代表人前来办理\n\t1.1 否\n\t1.2 是","CD_TIME":"Sep 30, 2025 6:59:28 PM","CD_BATCH":"2025093000042","DISTRIBUTETAG":"all-data^non-investment^11110000MB16786141^110000000000^non-construction^11110000MB16786141^non-construction_expansion","DATAJSONTEXT":"{\"VERSION\":\"20220810\",\"TREE_TYPE\":\"\",\"CONSULTATION_QA\":\"\"}","parOrder":"","proOrder":"1","newOrderNum":"001","itemGuideConditionRelatedList":[]},{"ID":7347973,"TASKGUID":"0c63820d-64fd-4e2e-a1e2-2af830c93266","T_ID":"f8a938e2-619c-416f-a0db-5f2760e657ad","P_ID":"a9d57b0b-4237-444c-8aa1-72aab3123d83","NAME":"否","NODE_LEVEL":2,"NODE_PATH":"/a9d57b0b-4237-444c-8aa1-72aab3123d83/f8a938e2-619c-416f-a0db-5f2760e657ad","CHILD_COUNT":0,"ORDER_NUM":1,"SERIAL_NUMBER":"1.1","CONDITION_ATTR":"02","IS_RADIO":"","IS_SUPPORT":"","SUMMARY":"","CD_TIME":"Sep 30, 2025 6:59:28 PM","CD_BATCH":"2025093000042","DISTRIBUTETAG":"all-data^non-investment^11110000MB16786141^110000000000^non-construction^11110000MB16786141^non-construction_expansion","DATAJSONTEXT":"{\"VERSION\":\"20220810\",\"TREE_TYPE\":\"\",\"CONSULTATION_QA\":\"\"}","parOrder":"","proOrder":"","newOrderNum":"001.001","itemGuideConditionRelatedList":[]},{"ID":7347971,"TASKGUID":"0c63820d-64fd-4e2e-a1e2-2af830c93266","T_ID":"4257c329-b046-4c84-82ab-c8f7ba24b048","P_ID":"a9d57b0b-4237-444c-8aa1-72aab3123d83","NAME":"是","NODE_LEVEL":2,"NODE_PATH":"/a9d57b0b-4237-444c-8aa1-72aab3123d83/4257c329-b046-4c84-82ab-c8f7ba24b048","CHILD_COUNT":0,"ORDER_NUM":2,"SERIAL_NUMBER":"1.2","CONDITION_ATTR":"02","IS_RADIO":"","IS_SUPPORT":"","SUMMARY":"","CD_TIME":"Sep 30, 2025 6:59:28 PM","CD_BATCH":"2025093000042","DISTRIBUTETAG":"all-data^non-investment^11110000MB16786141^110000000000^non-construction^11110000MB16786141^non-construction_expansion","DATAJSONTEXT":"{\"VERSION\":\"20220810\",\"TREE_TYPE\":\"\",\"CONSULTATION_QA\":\"\"}","parOrder":"","proOrder":"","newOrderNum":"001.002","itemGuideConditionRelatedList":[]}]
2
2^3
http://120.52.185.43/whsp/xzShow.do?show=sqrhome&slqy=110000&sxdm=30&sxop=sq

政务服务> 办事指南

外商投资演出经纪机构设立申请(实施告知承诺)

北京市

切换简洁版

  • 承诺件

    办件类型

  • 0

    到现场次数

  • 20工作日

    法定办结时限

  • 10工作日

    承诺办结时限

好差评

0.0

办件承诺办结时限说明:(承诺时限为办理流程中“审查与决定”环节的计时时限)

办件承诺办结时限说明:

(承诺时限为办理流程中“审查与决定”环节的计时时限)

基本信息

实施主体 北京市文化和旅游局 服务对象 企业法人、事业法人
事项类型 行政许可 办理形式 窗口办理、网上办理
受理条件 外国投资者可以依法在中国境内设立演出经纪机构、演出场所经营单位;不得设立文艺表演团体。 外商投资的演出经纪机构申请从事营业性演出经营活动、外商投资的演出场所经营单位申请从事演出场所经营活动,应当向国务院文化主管部门提出申请。国务院文化主管部门应当自收到申请之日起20日内作出决定。批准的,颁发营业性演出许可证;不批准的,应当书面通知申请人并说明理由。来源:《营业性演出管理条例》第十条。 材料要求:1.申请系统中填写的信息和上传的申请材料内容真实、准确,有效; 2.申请材料齐全,按照申请材料目录载明的顺序排列,扫描合并为一份电子文档,上传; 3.扫描上传的申请材料命名为:公司名称+办理事项名称,分辨率控制在100dpi、灰度模式、pdf格式。
办理时间 北京市政务服务中心:法定工作日: 上午: 09:00 - 12:00; 下午: 13:30 - 17:00; (延时服务时间: 工作日上午08:30 - 09:00; 下午17:00 - 17:30; 周六上午09:00 - 13:00; ) 查看详情
办理地点 北京市政务服务中心:北京市丰台区西三环南路1号(六里桥西南角)二层B区综合窗口 查看详情
咨询方式

咨询电话:

(010)89150270;(010)89150056【展开】

咨询窗口地址:

北京市政务服务中心:北京市丰台区西三环南路1号(六里桥西南角) 二层B区综合窗口北京城市副中心政务服务中心:北京市通州区新华东街48号二区(东南角)(综合窗口)【展开】

投诉监督方式

投诉监督电话:

(010)12345【展开】

基本编码 000122103002 事项编码 11110000MB167861412000122103002
业务办理项编码 11110000MB167861412000122103002A1 进驻大厅类型 政务服务中心
权力来源 法定本级行使 网上支付
所属机构 北京市文化和旅游局 委托部门
联办机构 实施主体性质 法定机关
办理进程查询途径 网上查询:http://120.52.185.43/whsp/xzShow.do?show=sqrhome&ref=allsq&slqy=110000
电话查询:(010)89150270
行使层级 市级 运行系统 市级自建(垂管)
物流快递 办理方式 自办件
预约办理 网上预约:http://banshi.beijing.gov.cn/;电话预约:(010)89150001 数量限制
中介服务 权限划分
通办范围 全市 特别程序
行使内容
显示更多

请选择情形:

提示:通过情形选择可引导出您办理该事项所需的材料,若要查看全部材料,请点击"查看全部材料"

查看全部材料 情形引导

收起

1、机动车所有人是否为个人

2、机动车所有人是否为单位

3、抵押权人是否为个人

4、抵押权人是否为单位

5、是否为人民法院调解、裁定或者判决解除抵押

6、是否为机动车所有人为单位委托经办人办理机动车业务

7、是否为抵押权人为单位且已注销

8、机动车所有人是否为个人委托代理人代理机动车业务

我选好了重选条件

序号 材料名称 材料来源 材料
必要性
数量要求 介质要求 表格及样例
下载
受理标准 提供材料
依据
其他要求
申请材料总要求
序号 材料名称 材料来源 材料
必要性
数量要求 介质要求 表格及样例
下载
受理标准 提供材料
依据
其他要求
一、设立申请
(一)北京市演出经纪机构设立申请登记表申请人自备必要原件1份表格类;纸质或电子样表下载空表下载1.内容真实;2.在线申报系统内填写的所有信息(如地址、注册资本、电话等)应与纸质申请材料内容完全一致;3.没有网络或app端销售演出票务不用填写“公司网站域名或移动端APP名称”栏 。【展开】《营业性演出管理条例实施细则》【展开】加盖公章。【展开】
(二)演出经纪人资格证政府部门核发来源说明>必要原件1份文本类;纸质或电子样例下载1.应有至少3名专职演出经纪人员,即经纪人员资格证书的从业单位应与申请单位名称一致,可登录“全国演出经纪人管理与服务系统https://wlsc.mr.mct.gov.cn/user/login自行核对;2.请将经纪人资格证正、反面复印或扫描于同一页文档中,并加盖单位公章;3.所提供的经纪人资格证书必须在提交申请时处于有效期内。【展开】《营业性演出管理条例实施细则》【展开】加盖公章。【展开】
(三)委托授权书申请人自备必要原件1份文本类;纸质样例下载限于非法定代表人前来办理的需提交并且粘贴代办人身份证复印件。【展开】《营业性演出管理条例实施细则》【展开】加盖公章。【展开】
(四)、告知承诺制申请还需
1境外投资者(外国及港澳台地区)投资设立演出经纪机构从事营业性演出活动审批告知承诺书申请人自备必要原件1份文本类;纸质或电子样例下载1,内容真实;2,加盖公章;3.签名(盖章)均系申请单位的真实意愿签署及用印;4.所作承诺是申请单位真实意思的表示。【展开】《营业性演出管理条例实施细则》【展开】加盖公章。【展开】
申请材料总要求
显示更多

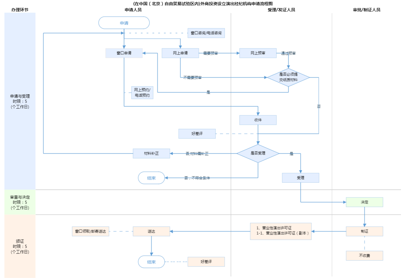
查看流程图

  • 申请与受理1

    办理步骤办理时限办理人员办理结果
    申报/收件4个工作日综窗人员符合审查标准的予以收件,不符合审查标准不予收件。

    审查标准

    申请材料齐全。【展开】
    办理步骤办理时限办理人员办理结果
    受理1个工作日综窗人员符合审查标准的予以受理,不符合审查标准不予受理。

    审查标准

    1.申报内容真实、有效,符合法定形式,符合法律法规规定;2.申请材料齐全并按本办事指南中申请材料目录载明的顺序排列并扫描上传;3.所有申请材料扫描为一份,扫描分辨率控制在100dpi、灰度扫描模式、pdf格式,命名为:公司名称+办理事项名称。【展开】
  • 审查与决定2

    办理步骤办理时限办理人员办理结果
    决定10个工作日首席代表或部门负责人符合审查标准,批准的,核发该事项批准文书;不符合审查标准,不予批准

    审查标准

    (1)已经市场监督管理部门注册。(2)具有3名以上专职演出经纪人员。(3)法定代表人或主要负责人符合要求。因违反《营业性演出管理条例》规定被文化和旅游主管部门吊销营业性演出许可证,或者被市场监督管理部门吊销营业执照或者责令变更登记的,自受到行政处罚之日起,当事人为单位的,其法定代表人、主要负责人5年内不得担任文艺表演团体、演出经纪机构或者演出场所经营单位的法定代表人、主要负责人。因营业性演出有《营业性演出管理条例》第二十五条禁止情形被文化和旅游主管部门吊销营业性演出许可证,或者被市场监督管理部门吊销营业执照或者责令变更登记的,不得再次从事营业性演出或者营业性演出的居间、代理、行纪活动。(4)外商投资设立演出经纪机构,向文化和旅游部提出申请。
    【展开】
  • 颁证与送达3

    办理步骤办理时限办理人员结果名称
    制证4个工作日部门人员
    发证1个工作日综窗人员

    1、营业性演出许可证

    2、营业性演出许可证(副本)

    送达方式
    窗口领取邮寄送达

营业性演出许可证
结果名称营业性演出许可证
结果文书类型证照
结果样本营业性演出许可证(正本)样本.pdf
有效时间见结果文书
营业性演出许可证(副本)
结果名称营业性演出许可证(副本)
结果文书类型证照
结果样本营业性演出许可证(副本)(审批结果样本).pdf
有效时间两年

【行政法规】国务院关于在北京市暂时调整有关行政审批和准入特别管理措施的决定
制定机关中华人民共和国国务院
依据名称国务院关于在北京市暂时调整有关行政审批和准入特别管理措施的决定
发布号令(文号)国发〔2015〕60号
法条(具体规定)内容选择文化娱乐业聚集的特定区域,允许设立外商独资演出经纪机构,在北京市市域范围内提供服务。【展开】
【规范性文件】文化部关于在北京市特定区域调整实施外商独资经营演出经纪机构政策的通知
制定机关中华人民共和国文化部(现中华人民共和国文化和旅游部)
依据名称文化部关于在北京市特定区域调整实施外商独资经营演出经纪机构政策的通知
发布号令(文号)文市函〔2015〕1237号
法条(具体规定)内容在北京市特定区域内设立中外合资、合作、外商独资经营演出经纪机构的,应当在取得工商营业执照后,向北京市文化局提出申请。北京市文化局自收到申请之日起20日内作出决定。【展开】
【规范性文件】国务院关于全面推进北京市服务业扩大开放综合试点工作方案的批复
制定机关中华人民共和国国务院
依据名称国务院关于全面推进北京市服务业扩大开放综合试点工作方案的批复
发布号令(文号)国函〔2019〕16号
法条(具体规定)内容《全面推进北京市服务业扩大开放综合试点开放措施》 选择文化娱乐业聚集的特定区域,允许设立外商独资演出经纪机构,并在全国范围内提供服务。【展开】
【行政法规】国务院关于《支持北京深化国家服务业扩大开放综合示范区建设工作方案》的批复
制定机关国务院
依据名称国务院关于《支持北京深化国家服务业扩大开放综合示范区建设工作方案》的批复
发布号令(文号)国函〔2023〕130号
法条(具体规定)内容将外商投资设立演出场所、娱乐场所、互联网上网服务场所的审批权下放至区级。【展开】

是否收费:

1、请问内资演出经纪机构设立审批的营业执照的经营范围是什么?
营业执照的经营范围是“演出经纪”,如果没有的话请到注册地工商部门(现市场监督管理局)办理增加“演出经纪”的经营范围。

指南分享

党政机关

移动版

主办:北京市人民政府办公厅

承办:北京市政务服务和数据管理局

版权所有:北京市人民政府网站 京ICP备05060933号

政府网站标识码:1100000088 京公网安备 11010502039640 京ICP备05060933号

运行管理:首都之窗运行管理中心

请选择您的办理区域:

北京市

请选择需要办理的事项: