2
01
11110000765000432H
北京市水务局
非防洪建设项目洪水影响评价报告审批(省级权限)(首次申请)
11110000765000432H200011910300501
11110000765000432H2000119103005
0
0ea76a1a-cd60-48e2-ac35-826f3225e790
3a0a25eb-b3e6-4fae-aaf5-8d0792ec7871
2
01
市水务局
110000000000
北京市水务局
北京市政务服务中心:法定工作日: 上午08:30 - 12:00、下午12:00 - 17:30; 周六:上午:08:30 - 12:30(需预约);法定节假日不对外服务。;北京城市副中心政务服务中心:法定工作日: 上午: 09:00 - 12:00; 下午: 12:00 - 17:00; (延时服务时间: 工作日上午08:30 - 09:00; 下午17:00 - 17:30; 周六上午09:00 - 13:00; )
北京市政务服务中心:北京市丰台区西三环南路1号(六里桥西南角)二层C区综合窗口 北京城市副中心政务服务中心:北京市通州区新华东街48号二区(东南角)二层综合窗口
(一)申请材料齐全,填写完整,符合申请材料中对材料的详细要求。 (二)申请材料的原件或电子版本应清晰,按要求盖章。 (三)依据水利部《关于加强蓄滞洪区内非防洪建设项目洪水影响评价管理的意见》(水防〔2024〕300号),水利部和县级以上地方水行政主管部门分级负责蓄滞洪区内洪水影响评价类审批(非防洪建设项目洪水影响评价报告审批)。 1.国家级蓄滞洪区规划安全区内的非防洪建设项目由地方水行政主管部门许可; 2.市级蓄滞洪区(宋庄蓄滞洪区、西郊雨洪调蓄工程、玉渊潭蓄滞洪区、温榆河公园蓄滞洪区、南海子蓄滞洪区)内的非防洪建设项目,由市水行政主管部门审批; 3.其他区级蓄滞洪区的非防洪建设项目,由区水行政主管部门审批。
{"IS_GUIDE":"0","ONLINE_DECLARE_SYSTEM_MODE":"02","ITEM_REALITY_USELEVEL":"","SERVICE_OBJCT":"","IS_CONSTRUCTION":"1","CL_SERVICE_TYPE":"","APP_CODE_ID":"","YESNO_CITY_UNICOM":"0^1","CROSS_AREA":"","ISSHOHCENTER":"0","WECHAT_CODE_ID":"","FINANCIAL":"","LITTLEPROGRAM_CODE_NAME":"","CROSS_AREA_ALL":"","CROSS_PROVINCE":"","ALIAS_NAME":"[\"防洪建设\", \"洪水影响\"]","EAR_DISABILITY_GRAD":"","LIB_DISABILITY_GRAD":"","SPEAK_DISABILITY_GRAD":"","REGISTER":"","ONLINE_HANDLING_DEPTH_STANDARD":"05","APPROVAL_TYPE":"0","MIND_DISABILITY_GRAD":"","ACCEPTSERVICE":"99","YWBLX_ID":"eb3468db-ba95-43d6-85a5-9fb6a991ac26","ONLINE_DECLARE_SYSTEM_DEPT":"北京市政务服务和数据管理局","CONSTRUCTION_EXPANSION":"","EMPOWER":"0","EXEMPT_MATERIALS":"","LITTLEPROGRAM_CODE_ID":"","EYE_DISABILITY_GRAD":"","ISMONVEINCENTER":"1","DATA_FLAG":"XZXK_NEW","BUSINESS_APPROVAL_DEPT":"北京市水务局","POWER_NAME":"洪水影响评价类审批","ITEM_ATTRIBUTE":"04^05^09^11^12","CROSS_AREA_ATEXT":"","AGE":"","BGSYSTEM_APPROVAL_OTHER":"","WIT_DISABILITY_GRAD":"","WECHAT_CODE_NAME":"","POWER_CODE":"B1704001","DISABILITY_TYPE":"","IS_ENABLE_CERTIFICATE_SHARE":"0","POWER_ATTRIBUTE":"1","ONLY_ID":"17ee8790-5618-4da0-8250-0e07d9cee1ba","YES_NO_OPEN":"1","BGSYSTEM_APPROVAL_NAME":"北京市水行政审批系统","APP_CODE_NAME":"","HOLDER":"","VERSION":"20241125"}
[]
2
1^2^3^4^5^6^9
http://bjt.beijing.gov.cn/renzheng/open/login/goUserLogin?client_id=2051&redirect_uri=http://tzxm.beijing.gov.cn/naturalPersonAuthLogin&response_type=code&scope=user_info&state=11110000765000432H200011910300501;https://yzt.beijing.gov.cn/am/oauth2/authorize?service=bjzwService&response_type=code&client_id=101010101_02&scope=cn+uid+idCardNumber+reserve3+extProperties&redirect_uri=https%3a%2f%2ftzxm.beijing.gov.cn%2fbjca%2fYZTSSO%3fmatterCode%3d11110000765000432H200011910300501

政务服务> 办事指南

非防洪建设项目洪水影响评价报告审批(省级权限)(首次申请)

北京市

切换简洁版

  • 承诺件

    办件类型

  • 0

    到现场次数

  • 20工作日

    法定办结时限

  • 20工作日

    承诺办结时限

好差评

5.0

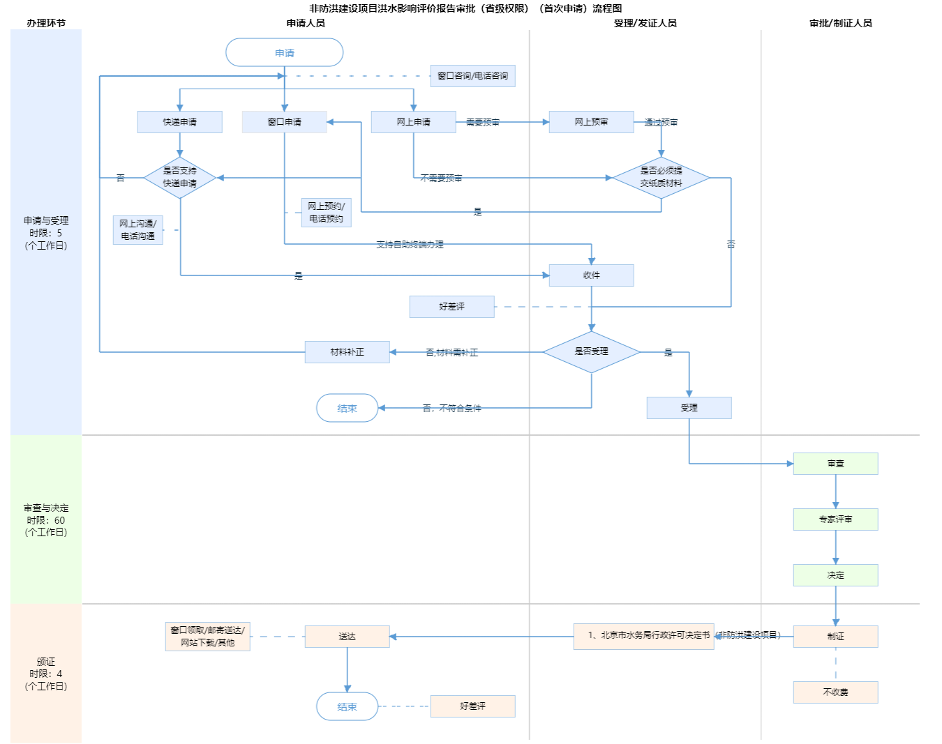
办件承诺办结时限说明:“专家评审”不计入承诺办结时限。(承诺时限为办理流程中“审查与决定”环节的计时时限)

办件承诺办结时限说明:

“专家评审”不计入承诺办结时限。(承诺时限为办理流程中“审查与决定”环节的计时时限)

基本信息

实施主体 北京市水务局 服务对象
事项类型 行政许可 办理形式
受理条件 (一)申请材料齐全,填写完整,符合申请材料中对材料的详细要求。 (二)申请材料的原件或电子版本应清晰,按要求盖章。 (三)依据水利部《关于加强蓄滞洪区内非防洪建设项目洪水影响评价管理的意见》(水防〔2024〕300号),水利部和县级以上地方水行政主管部门分级负责蓄滞洪区内洪水影响评价类审批(非防洪建设项目洪水影响评价报告审批)。 1.国家级蓄滞洪区规划安全区内的非防洪建设项目由地方水行政主管部门许可; 2.市级蓄滞洪区(宋庄蓄滞洪区、西郊雨洪调蓄工程、玉渊潭蓄滞洪区、温榆河公园蓄滞洪区、南海子蓄滞洪区)内的非防洪建设项目,由市水行政主管部门审批; 3.其他区级蓄滞洪区的非防洪建设项目,由区水行政主管部门审批。
办理时间 北京市政务服务中心:法定工作日: 上午08:30 - 12:00、下午12:00 - 17:30; 周六:上午:08:30 - 12:30(需预约);法定节假日不对外服务。;北京城市副中心政务服务中心:法定工作日: 上午: 09:00 - 12:00; 下午: 12:00 - 17:00; (延时服务时间: 工作日上午08:30 - 09:00; 下午17:00 - 17:30; 周六上午09:00 - 13:00; ) 查看详情
办理地点 北京市政务服务中心:北京市丰台区西三环南路1号(六里桥西南角)二层C区综合窗口 北京城市副中心政务服务中心:北京市通州区新华东街48号二区(东南角)二层综合窗口 查看详情
咨询方式

咨询电话:

(010)89150256【展开】

咨询窗口地址:

北京市政务服务中心:北京市丰台区西三环南路1号(六里桥西南角)(综合窗口);北京城市副中心政务服务中心:北京市通州区新华东街48号(东南角)(综合窗口)【展开】

投诉监督方式
基本编码 000119103005 事项编码 11110000765000432H2000119103005
业务办理项编码 11110000765000432H200011910300501 进驻大厅类型
权力来源 法定本级行使 网上支付
所属机构 北京市水务局 委托部门
联办机构 实施主体性质 法定机关
办理进程查询途径
行使层级 市级 运行系统 市级自建(垂管)
物流快递 办理方式 自办件
预约办理 数量限制
中介服务 权限划分
通办范围 特殊程序 技术审查
行使内容 国家级蓄滞洪区规划安全区内的非防洪建设项目由地方水行政主管部门许可;市级蓄滞洪区(宋庄蓄滞洪区、西郊雨洪调蓄工程、玉渊潭蓄滞洪区、温榆河公园蓄滞洪区、南海子蓄滞洪区)内的非防洪建设项目,由市水行政主管部门审批;其他区级蓄滞洪区的非防洪建设项目,由区水行政主管部门审批。
显示更多

请选择情形:

提示:通过情形选择可引导出您办理该事项所需的材料,若要查看全部材料,请点击"查看全部材料"

查看全部材料 情形引导

收起
我选好了重选条件

序号 材料名称 材料来源 材料
必要性
数量要求 介质要求 表格及样例
下载
受理标准 提供材料
依据
其他要求
申请材料总要求
序号 材料名称 材料来源 材料
必要性
数量要求 介质要求 表格及样例
下载
受理标准 提供材料
依据
其他要求
申请材料总要求
显示更多

指南分享