政务服务> 办事指南
北京市
切换简洁版
基本信息
| 实施主体 | 北京市广播电视局 | 服务对象 | |
| 事项类型 | 行政许可 | 办理形式 | |
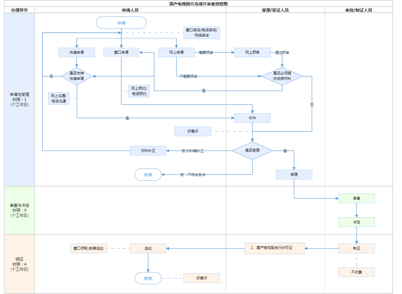
| 受理条件 | 1.第五条 电视剧不得载有下列内容:(一)违反宪法确定的基本原则,煽动抗拒或者破坏宪法、法律、行政法规和规章实施的;(二)危害国家统一、主权和领土完整的;(三)泄露国家秘密,危害国家安全,损害国家荣誉和利益的;(四)煽动民族仇恨、民族歧视,侵害民族风俗习惯,伤害民族感情,破坏民族团结的;(五)违背国家宗教政策,宣扬宗教极端主义和邪教、迷信,歧视、侮辱宗教信仰的;(六)扰乱社会秩序,破坏社会稳定的;(七)宣扬淫秽、赌博、暴力、恐怖、吸毒,教唆犯罪或者传授犯罪方法的;(八)侮辱、诽谤他人的;(九)危害社会公德或者民族优秀文化传统的;(十)侵害未成年人合法权益或者有害未成年人身心健康的;(十一)法律、行政法规和规章禁止的其他内容。 国务院广播影视行政部门依据前款规定,制定电视剧内容管理的具体标准。 第二十二条 送审国产剧,应当向省、自治区、直辖市以上人民政府广播影视行政部门提出申请,并提交以下材料:(一)国务院广播影视行政部门统一印制的《国产电视剧报审表》;(二)制作机构资质的有效证明;(三)剧目公示打印文本;(四)每集不少于500字的剧情梗概;(五)图像、声音、字幕、时码等符合审查要求的完整样片一套;(六)完整的片头、片尾和歌曲的字幕表;(七)国务院广播影视行政部门同意聘用境外人员参与国产剧创作的批准文件的复印件;(八)特殊题材需提交主管部门和有关方面的书面审看意见。(来源:《电视剧内容管理规定》 国家广播电影电视总局令〔2010〕63号) 2.材料齐全,填写完整; 3.提交的证照证件或批复文件齐全完整、如提交复印件,应当完整清晰并与原件一致; 4.申请材料所载基本信息与提交的证照证件或批复文件所载内容一致; 5.申请材料按要求签字、盖章,且签字内容与申请材料所载内容、提交的证照证件或批复文件所载内容一致。 6.申请单位须提前取得《广播电视节目制作经营许可证》方可进行备案。 | ||
| 办理时间 | 北京市政务服务中心:法定工作日: 上午08:30 - 12:00、下午12:00 - 17:30; 周六:上午:08:30 - 12:30(需预约);法定节假日不对外服务。;北京城市副中心政务服务中心:法定工作日: 上午: 09:00 - 12:00; 下午: 12:00 - 17:00; (延时服务时间: 工作日上午08:30 - 09:00; 下午17:00 - 17:30; 周六上午09:00 - 13:00; ) 查看详情 | ||
| 办理地点 | 北京市政务服务中心:北京市丰台区西三环南路1号(六里桥西南角)综合窗口 北京城市副中心政务服务中心:北京市通州区新华东街48号二区(东南角)综合窗口 查看详情 | ||
| 咨询方式 |
咨询电话: (010)89150042【展开】 咨询窗口地址: 北京市政务服务中心:北京市丰台区西三环南路1号(六里桥西南角)(综合窗口)北京城市副中心政务服务中心:北京市通州区新华东街48号二区(东南角)(综合窗口)【展开】 网上咨询: http://gdj.beijing.gov.cn/hdjl/dyjh/【展开】 |
||
| 投诉监督方式 | |||
| 基本编码 | 000132103004 | 事项编码 | 11110000306328148H2000132103004 |
| 业务办理项编码 | 11110000306328148H200013210300402 | 进驻大厅类型 | |
| 权力来源 | 法定本级行使 | 网上支付 | 否 |
| 所属机构 | 北京市广播电视局 | 委托部门 | 无 |
| 联办机构 | 无 | 实施主体性质 | 法定机关 |
| 办理进程查询途径 | |||
| 行使层级 | 市级 | 运行系统 | 市级自建(垂管) |
| 物流快递 | 是 | 办理方式 | 自办件 |
| 预约办理 | 数量限制 | 无 | |
| 中介服务 | 无 | 权限划分 | |
| 通办范围 | 全市 | 特殊程序 | |
| 行使内容 | |||

无
| 序号 | 材料名称 | 材料来源 | 材料 必要性 |
数量要求 | 介质要求 | 表格及样例 下载 |
受理标准 | 提供材料 依据 |
其他要求 | 申请材料总要求 | 1.申请材料需要加盖公章; 2.申请材料不得涂改,如确需涂改应在涂改处加盖公章; 3.该审查事项受理后,方可从国家广播电视总局电视剧电子政务平台提交。 4.在“国家广播电视总局电视剧(网络剧)管理信息系统”上备案的电视剧(网络剧),包括常规剧集、中剧、短剧集、季播剧、网络故事片,请参照“国产电视剧片完成片审查”相关要求送审。 |
|---|
| 序号 | 材料名称 | 材料来源 | 材料 必要性 |
数量要求 | 介质要求 | 表格及样例 下载 |
受理标准 | 提供材料 依据 |
其他要求 | 申请材料总要求 | 1.申请材料需要加盖公章; 2.申请材料不得涂改,如确需涂改应在涂改处加盖公章; 3.该审查事项受理后,方可从国家广播电视总局电视剧电子政务平台提交。 4.在“国家广播电视总局电视剧(网络剧)管理信息系统”上备案的电视剧(网络剧),包括常规剧集、中剧、短剧集、季播剧、网络故事片,请参照“国产电视剧片完成片审查”相关要求送审。 |
|---|

无
无
指南分享