2
01
11110000000029209E
北京市司法局
司法鉴定机构及分支机构延续登记
11110000000029209E200011211400003
11110000000029209E2000112114000
0
14dac3fa-72e2-493a-909c-6f76e92eca25
c711d57e-1f44-4534-92eb-13cb5f737243
2^3
01
市司法局
110000000000
北京市司法局
延庆区政务服务中心:法定工作日: 上午: 09:00 - 12:00; 下午: 12:00 - 17:00; (延时服务时间: 工作日上午08:30 - 09:00; 下午17:00 - 17:30; 周六上午09:00 - 13:00; ); 门头沟区政务服务中心:法定工作日: 上午: 09:00 - 12:00; 下午: 12:00 - 17:00; (延时服务时间: 工作日上午08:30 - 09:00; 下午17:00 - 17:30; 周六上午08:30 - 12:30; );
延庆区政务服务中心:北京市延庆区庆园街60号综合窗口; 门头沟区政务服务中心:北京市门头沟区滨河路72号综合窗口;
《司法鉴定许可证》使用期限届满后,需要延续的,司法鉴定机构应当在使用期限届满三十日前提出延续申请,延续应当符合司法鉴定机构设立条件,材料齐全。
{"IS_GUIDE":"0","ONLINE_DECLARE_SYSTEM_MODE":"02","ITEM_REALITY_USELEVEL":"","SERVICE_OBJCT":"","IS_CONSTRUCTION":"0","CL_SERVICE_TYPE":"","APP_CODE_ID":"","YESNO_CITY_UNICOM":"0^1","CROSS_AREA":"","ISSHOHCENTER":"0","WECHAT_CODE_ID":"","FINANCIAL":"","LITTLEPROGRAM_CODE_NAME":"","CROSS_AREA_ALL":"","CROSS_PROVINCE":"","ALIAS_NAME":"[\"司法鉴定机构及分支机构延续登记\"]","EAR_DISABILITY_GRAD":"","LIB_DISABILITY_GRAD":"","SPEAK_DISABILITY_GRAD":"","REGISTER":"","ONLINE_HANDLING_DEPTH_STANDARD":"05","APPROVAL_TYPE":"1","MIND_DISABILITY_GRAD":"","ACCEPTSERVICE":"01","YWBLX_ID":"08b0b9a6-016c-4001-bb80-6b9376fd5910","ONLINE_DECLARE_SYSTEM_DEPT":"北京市政务服务和数据管理局","CONSTRUCTION_EXPANSION":"0","EMPOWER":"0","EXEMPT_MATERIALS":"","LITTLEPROGRAM_CODE_ID":"","EYE_DISABILITY_GRAD":"","ISMONVEINCENTER":"1","DATA_FLAG":"XZXK_NEW","BUSINESS_APPROVAL_DEPT":"北京市司法局","POWER_NAME":"司法鉴定机构及分支机构设立、变更、延续、注销登记","ITEM_ATTRIBUTE":"04^05^07^11","CROSS_AREA_ATEXT":"","AGE":"","BGSYSTEM_APPROVAL_OTHER":"北京市司法局行政审批系统","WIT_DISABILITY_GRAD":"","WECHAT_CODE_NAME":"","POWER_CODE":"B0902600","DISABILITY_TYPE":"","IS_ENABLE_CERTIFICATE_SHARE":"0","POWER_ATTRIBUTE":"1","ONLY_ID":"fe097264-31ca-483b-b1b9-2a81b4abbf11","YES_NO_OPEN":"1","BGSYSTEM_APPROVAL_NAME":"其他","APP_CODE_NAME":"","HOLDER":"","VERSION":"20241125"}
[]
2
2
https://recept.banshi.beijing.gov.cn/online/accept#/accept/entry?matterType=single&matterId=11178372009209&userType=legal

政务服务> 办事指南

司法鉴定机构及分支机构延续登记

北京市

切换简洁版

  • 承诺件

    办件类型

  • 0

    到现场次数

  • 20工作日

    法定办结时限

  • 10工作日

    承诺办结时限

好差评

5.0

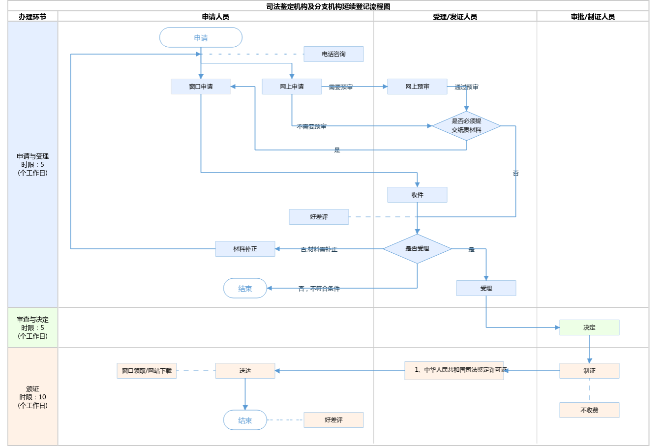
办件承诺办结时限说明:承诺时限为北京市司法局承诺办理时限。(承诺时限为办理流程中“审查与决定”环节的计时时限)

办件承诺办结时限说明:

承诺时限为北京市司法局承诺办理时限。(承诺时限为办理流程中“审查与决定”环节的计时时限)

基本信息

实施主体 北京市司法局 服务对象
事项类型 行政许可 办理形式
受理条件 《司法鉴定许可证》使用期限届满后,需要延续的,司法鉴定机构应当在使用期限届满三十日前提出延续申请,延续应当符合司法鉴定机构设立条件,材料齐全。
办理时间 延庆区政务服务中心:法定工作日: 上午: 09:00 - 12:00; 下午: 12:00 - 17:00; (延时服务时间: 工作日上午08:30 - 09:00; 下午17:00 - 17:30; 周六上午09:00 - 13:00; ); 门头沟区政务服务中心:法定工作日: 上午: 09:00 - 12:00; 下午: 12:00 - 17:00; (延时服务时间: 工作日上午08:30 - 09:00; 下午17:00 - 17:30; 周六上午08:30 - 12:30; ); 查看详情
办理地点 延庆区政务服务中心:北京市延庆区庆园街60号综合窗口; 门头沟区政务服务中心:北京市门头沟区滨河路72号综合窗口; 查看详情
咨询方式

咨询电话:

(010)89150405【展开】

投诉监督方式
基本编码 000112114000 事项编码 11110000000029209E2000112114000
业务办理项编码 11110000000029209E200011211400003 进驻大厅类型
权力来源 法定本级行使 网上支付
所属机构 北京市司法局 委托部门
联办机构 实施主体性质 法定机关
办理进程查询途径
行使层级 市级 运行系统 市级自建(垂管)
物流快递 办理方式 自办件
预约办理 数量限制
中介服务 权限划分
通办范围 全市 特殊程序
行使内容 该事项为区级受理,区级初审,市级审核,市级决定。
显示更多

请选择情形:

提示:通过情形选择可引导出您办理该事项所需的材料,若要查看全部材料,请点击"查看全部材料"

查看全部材料 情形引导

收起
我选好了重选条件

序号 材料名称 材料来源 材料
必要性
数量要求 介质要求 表格及样例
下载
受理标准 提供材料
依据
其他要求
申请材料总要求
序号 材料名称 材料来源 材料
必要性
数量要求 介质要求 表格及样例
下载
受理标准 提供材料
依据
其他要求
申请材料总要求
显示更多

指南分享