2
01
111100000000271742
北京市药品监督管理局
《医疗机构制剂许可证》核发
111100000000271742200017211200001
1111000000002717422000172112000
0
1884a420-f47f-45a4-a11e-16cbd421ae05
d0415902-8d2e-4f78-8a00-c425314c7789
2
01
市药监局
110000000000
北京市药品监督管理局
北京市政务服务中心:法定工作日: 上午: 09:00 - 12:00; 下午: 13:30 - 17:00; (延时服务时间: 工作日上午08:30 - 09:00; 下午17:00 - 17:30; 周六上午09:00 - 13:00; );北京城市副中心政务服务中心:法定工作日: 上午: 09:00 - 12:00; 下午: 12:00 - 17:00; (延时服务时间: 工作日上午08:30 - 09:00; 下午17:00 - 17:30; 周六上午09:00 - 13:00; )
北京市政务服务中心:北京市丰台区西三环南路1号(六里桥西南角)综合窗口 北京城市副中心政务服务中心:北京市通州区新华东街48号二区(东南角)综合窗口
1.申请材料应完整、清晰,要求签字的须签字,逐份加盖单位公章。使用A4纸打印或复印,按顺序用档案袋封装; 2.凡申请材料需提交复印件的,申请人须在复印件上注明“此复印件与原件相符”,注明日期,加盖单位公章。 办理流程:受理 → 决定 → 制证/发证(窗口领取) 《药品管理法 》第七十四条 医疗机构配制制剂,应当经所在地省、自治区、直辖市人民政府药品监督管理部门批准,取得医疗机构制剂许可证。无医疗机构制剂许可证的,不得配制制剂。医疗机构制剂许可证应当标明有效期,到期重新审查发证。
{"IS_GUIDE":"0","ONLINE_DECLARE_SYSTEM_MODE":"","ITEM_REALITY_USELEVEL":"","SERVICE_OBJCT":"","IS_CONSTRUCTION":"0","CL_SERVICE_TYPE":"","APP_CODE_ID":"","YESNO_CITY_UNICOM":"0^1","CROSS_AREA":"","ISSHOHCENTER":"0","WECHAT_CODE_ID":"","FINANCIAL":"","LITTLEPROGRAM_CODE_NAME":"","CROSS_AREA_ALL":"","CROSS_PROVINCE":"","ALIAS_NAME":"[\"《医疗机构制剂许可证》核发\"]","EAR_DISABILITY_GRAD":"","LIB_DISABILITY_GRAD":"","SPEAK_DISABILITY_GRAD":"","REGISTER":"","ONLINE_HANDLING_DEPTH_STANDARD":"05","APPROVAL_TYPE":"1","MIND_DISABILITY_GRAD":"","ACCEPTSERVICE":"99","YWBLX_ID":"a97a1669-1426-44d3-8769-426be99b437b","ONLINE_DECLARE_SYSTEM_DEPT":"","EMPOWER":"0","EXEMPT_MATERIALS":"","LITTLEPROGRAM_CODE_ID":"","EYE_DISABILITY_GRAD":"","ISMONVEINCENTER":"1","DATA_FLAG":"XZXK_NEW","BUSINESS_APPROVAL_DEPT":"北京市药品监督管理局","POWER_NAME":"医疗机构配制制剂许可","ITEM_ATTRIBUTE":"04^05^07^11","CROSS_AREA_ATEXT":"","AGE":"","BGSYSTEM_APPROVAL_OTHER":"市药监局审评审批系统","WIT_DISABILITY_GRAD":"","WECHAT_CODE_NAME":"","POWER_CODE":"B4609400","DISABILITY_TYPE":"","IS_ENABLE_CERTIFICATE_SHARE":"","POWER_ATTRIBUTE":"1","ONLY_ID":"fd39f84e-f79f-4267-b9f7-ea3679944af8","YES_NO_OPEN":"1","BGSYSTEM_APPROVAL_NAME":"其他","APP_CODE_NAME":"","HOLDER":"","VERSION":"20240415"}
[]
2
2^3^5
https://yzt.beijing.gov.cn/am/oauth2/authorize?service=bjzwService&response_type=code&client_id=000027174_04&scope=cn+uid+idCardNumber+reserve3+extProperties+credenceClass&redirect_uri=http%3A%2F%2Fxzsp.yjj.beijing.gov.cn%3A8088%2Fssologin%3FmatterCode%3D111100000000271742200017211200001

政务服务> 办事指南

《医疗机构制剂许可证》核发

北京市

切换简洁版

  • 承诺件

    办件类型

  • 0

    到现场次数

  • 30工作日

    法定办结时限

  • 15工作日

    承诺办结时限

好差评

5.0

办件承诺办结时限说明:(承诺时限为办理流程中“审查与决定”环节的计时时限)

办件承诺办结时限说明:

(承诺时限为办理流程中“审查与决定”环节的计时时限)

基本信息

实施主体 北京市药品监督管理局 服务对象 企业法人、事业法人、非法人企业
事项类型 行政许可 办理形式 窗口办理、网上办理、快递申请
受理条件 1.申请材料应完整、清晰,要求签字的须签字,逐份加盖单位公章。使用A4纸打印或复印,按顺序用档案袋封装; 2.凡申请材料需提交复印件的,申请人须在复印件上注明“此复印件与原件相符”,注明日期,加盖单位公章。 办理流程:受理 → 决定 → 制证/发证(窗口领取) 《药品管理法 》第七十四条 医疗机构配制制剂,应当经所在地省、自治区、直辖市人民政府药品监督管理部门批准,取得医疗机构制剂许可证。无医疗机构制剂许可证的,不得配制制剂。医疗机构制剂许可证应当标明有效期,到期重新审查发证。
办理时间 北京市政务服务中心:法定工作日: 上午: 09:00 - 12:00; 下午: 13:30 - 17:00; (延时服务时间: 工作日上午08:30 - 09:00; 下午17:00 - 17:30; 周六上午09:00 - 13:00; );北京城市副中心政务服务中心:法定工作日: 上午: 09:00 - 12:00; 下午: 12:00 - 17:00; (延时服务时间: 工作日上午08:30 - 09:00; 下午17:00 - 17:30; 周六上午09:00 - 13:00; ) 查看详情
办理地点 北京市政务服务中心:北京市丰台区西三环南路1号(六里桥西南角)综合窗口 北京城市副中心政务服务中心:北京市通州区新华东街48号二区(东南角)综合窗口 查看详情
咨询方式

咨询电话:

(010)89150290【展开】

咨询窗口地址:

北京市政务服务中心:北京市丰台区西三环南路1号(六里桥西南角)(1-3层综合窗口)北京城市副中心政务服务中心:北京市通州区新华东街48号二区(东南角)(综合窗口)【展开】

投诉监督方式

投诉监督电话:

(010)12345【展开】

基本编码 000172112000 事项编码 1111000000002717422000172112000
业务办理项编码 111100000000271742200017211200001 进驻大厅类型 政务服务中心
权力来源 法定本级行使 网上支付
所属机构 北京市药品监督管理局 委托部门
联办机构 实施主体性质 法定机关
办理进程查询途径 电话查询:(010)89150280
行使层级 市级 运行系统 市级自建(垂管)
物流快递 办理方式 自办件
预约办理 网上预约:http://banshi.beijing.gov.cn/;电话预约:(010)89150001 数量限制
中介服务 权限划分
通办范围 全市 特别程序
行使内容
显示更多

请选择情形:

提示:通过情形选择可引导出您办理该事项所需的材料,若要查看全部材料,请点击"查看全部材料"

查看全部材料 情形引导

收起
我选好了重选条件

序号 材料名称 材料来源 材料
必要性
数量要求 介质要求 表格及样例
下载
受理标准 提供材料
依据
其他要求
申请材料总要求
序号 材料名称 材料来源 材料
必要性
数量要求 介质要求 表格及样例
下载
受理标准 提供材料
依据
其他要求
医疗机构制剂许可证申请表申请人自备必要原件1份表格类;纸质或电子样表下载空表下载按照填表说明填写,内容真实有效,信息核对准确无误,所填内容与提交证件一致,法定代表人亲笔签名并加盖公章。【展开】《医疗机构制剂配制监督管理办法(试行)》(国家食品药品监督管理局令第18号)》【展开】需要登录“北京市统一身份认证平台”后点击进入该事项,填写并下载打印该表格。【展开】
实施《医疗机构制剂配制质量管理规范》自查报告和医疗机构的基本情况(含《医疗机构执业许可证》)申请人自备必要原件1份文本类;纸质或电子样例下载1、提交实施《医疗机构制剂配制质量管理规范》自查报告和医疗机构的基本情况。 2、提供《医疗机构执业许可证》),在有效期内。 3、材料真实、完整、清晰。【展开】《医疗机构制剂配制监督管理办法(试行)》(国家食品药品监督管理局令第18号)》【展开】【展开】
市卫健委审核同意的书面审核意见批文政府部门核发来源说明>必要原件1份文本类;纸质或电子样例下载1、提交市卫健委审核同意的书面审核意见批文。 2、材料真实、完整、清晰。【展开】《医疗机构制剂配制监督管理办法(试行)》(国家食品药品监督管理局令第18号)》【展开】【展开】
拟设立制剂室的基本情况申请人自备必要原件1份文本类;纸质或电子样例下载1、包括制剂室的投资规模、占地面积、周围环境、基础设施等条件说明,并提供医疗机构总平面布局图、制剂室总平面布局图(标明空气洁净度等级);制剂室负责人、药检室负责人、制剂质量管理组织负责人简历(包括姓名、年龄、性别、大专以上药学或相关专业学历、所学专业、职务、职称、原从事药学工作年限等)及专业技术人员占制剂室工作人员的比例);工艺流程图(拟配制剂型、配制能力、配制剂型的)。 2、材料真实、完整、清晰,加盖公章。【展开】《医疗机构制剂配制监督管理办法(试行)》(国家食品药品监督管理局令第18号)》【展开】包括制剂室的投资规模、占地面积、周围环境、基础设施等条件说明,并提供医疗机构总平面布局图、制剂室总平面布局图(标明空气洁净度等级);制剂室负责人、药检室负责人、制剂质量管理组织负责人简历(包括姓名、年龄、性别、大专以上药学或相关专业学历、所学专业、职务、职称、原从事药学工作年限等)及专业技术人员占制剂室工作人员的比例);工艺流程图(拟配制剂型、配制能力、配制剂型的)【展开】
产品情况说明申请人自备必要原件1份文本类;纸质或电子样例下载1、包含拟配制制剂品种、规格;质量标准(或草案);主要配制设备、检测仪器目录,制剂配制管理、质量管理文件目录。 2、材料真实、完整、清晰,加盖公章。【展开】《医疗机构制剂配制监督管理办法(试行)》(国家食品药品监督管理局令第18号)》【展开】包含拟配制制剂品种、规格;质量标准(或草案)。主要配制设备、检测仪器目录,制剂配制管理、质量管理文件目录。【展开】
企业对所提供材料真实性的声明申请人自备必要原件1份文本类;纸质或电子样例下载1、信息填写完整、准确、清晰。2、按要求签字并加盖公章。【展开】《医疗机构制剂配制监督管理办法(试行)》(国家食品药品监督管理局令第18号)》【展开】对材料作出如有虚假承担法律责任的承诺。真实性自我保证声明应由申请单位法定代表人或负责人签字并加盖公章,并包括以下内容:所提交的申请材料清单和申请人承担相应法律责任的承诺【展开】
法定代表人授权委托书申请人自备非必要原件1份文本类;纸质或电子样例下载1、信息填写完整、准确、清晰。2、按要求签字并加盖公章。【展开】《医疗机构制剂配制监督管理办法(试行)》(国家食品药品监督管理局令第18号)》【展开】申请企业申报材料时,申请人不是法定代表人或负责人本人,还应提供:《授权委托书》【展开】
申请材料总要求
显示更多

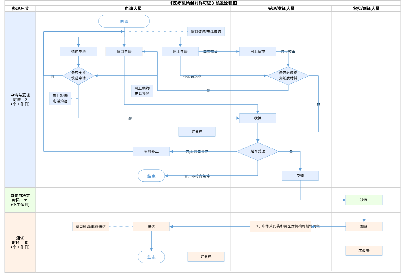
查看流程图

  • 申请与受理1

    办理步骤办理时限办理人员办理结果
    受理2个工作日综窗人员符合标准的予以受理

    审查标准

    1.申请材料应完整、清晰,要求签字的须签字,逐份加盖单位公章。使用A4纸打印或复印,按顺序用档案袋封装; 2.凡申请材料需提交复印件的,申请人须在复印件上注明“此复印件与原件相符”,注明日期,加盖单位公章。 【展开】
  • 审查与决定2

    办理步骤办理时限办理人员办理结果
    决定15个工作日进驻人员和首席代表符合标准的予以批准

    审查标准

    医疗机构配制制剂,必须具有能够保证制剂质量的人员、设施、检验仪器、卫生条件和管理制度。^【展开】
  • 颁证与送达3

    办理步骤办理时限办理人员结果名称
    发证10个工作日综窗人员

    1、中华人民共和国医疗机构制剂许可证

    送达方式
    窗口领取邮寄送达

中华人民共和国医疗机构制剂许可证
结果名称中华人民共和国医疗机构制剂许可证
结果文书类型证照
结果样本中华人民共和国医疗机构制剂许可证结果样本.jpg
有效时间见结果文书

【法律】中华人民共和国药品管理法
制定机关全国人民代表大会常务委员会
依据名称中华人民共和国药品管理法
发布号令(文号)1984年9月20日第六届全国人民代表大会常务委员会第七次会议通过 2001年2月28日第九届全国人民代表大会常务委员会第二十次会议第一次修订 根据2013年12月28日第十二届全国人民代表大会常务委员会第六次会议《关于修改〈中华人民共和国海洋环境保护法〉等七部法律的决定》第一次修正 根据2015年4月24日第十二届全国人民代表大会常务委员会第十四次会议《关于修改〈中华人民共和国药品管理法〉的决定》第二次修正 2019年8月26日第十三届全国人民代表大会常务委员会第十二次会议第二次修订
法条(具体规定)内容第七十四条 医疗机构配制制剂,应当经所在地省、自治区、直辖市人民政府药品监督管理部门批准,取得医疗机构制剂许可证……
第一百一十二条 国务院对麻醉药品、精神药品、医疗用毒性药品、放射性药品、药品类易制毒化学品等有其他特殊管理规定的,依照其规定。
【展开】

是否收费:

1、提供厂房与设施、设备、物料、卫生、配制管理、质量管理等相关材料时候是否需要提供完整的质量管理规程?
医疗机构质量管理规程需要提供制剂室全部管理规程,不能只提供部分

指南分享

党政机关

移动版

主办:北京市人民政府办公厅

承办:北京市政务服务和数据管理局

版权所有:北京市人民政府网站 京ICP备05060933号

政府网站标识码:1100000088 京公网安备 11010502039640 京ICP备05060933号

运行管理:首都之窗运行管理中心

请选择您的办理区域:

北京市

请选择需要办理的事项: