政务服务> 办事指南
北京市
切换简洁版
基本信息
| 实施主体 | 北京市水务局 | 服务对象 | |
| 事项类型 | 其他行政权力 | 办理形式 | |
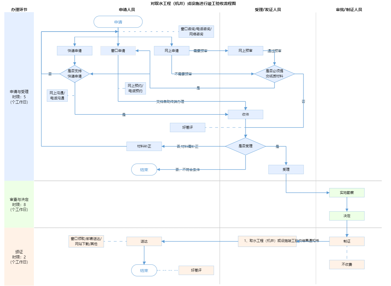
| 受理条件 | 北京市实施《中华人民共和国水法》办法(2004年5月27日北京市第十二届人民代表大会常务委员会第十二次会议通过 根据2019年7月26日北京市第十五届人民代表大会常务委员会第十四次会议通过的《关于修改〈北京市河湖保护管理条例〉〈北京市农业机械化促进条例〉等十一部地方性法规的决定》修正)第十七条 开凿机井应当经水行政主管部门批准。凿井工程竣工后,机井使用单位应当将凿井工程的有关技术资料报水行政主管部门备案。 申请人申请的事项属于本行政机关的法定职责和权限范围(详见“行使内容”) 申请人提交的申请材料齐全,符合材料受理标准(详见“申请材料”) | ||
| 办理时间 | 法定工作日: 上午: 09:00 - 12:00; 下午: 12:00 - 17:00; (延时服务时间: 工作日上午08:30 - 09:00; 下午17:00 - 17:30; 周六上午09:00 - 13:00; );法定工作日: 上午08:30 - 12:00、下午12:00 - 17:30; 周六:上午:08:30 - 12:30(需预约);法定节假日不对外服务。... 查看详情 | ||
| 办理地点 | 北京城市副中心政务服务中心:北京市通州区新华东街48号二区(东南角)二层综合窗口 北京市政务服务中心:北京市丰台区西三环南路1号(六里桥西南角)二层C区综合窗口 查看详情 | ||
| 咨询方式 |
咨询电话: (010)89150256;(010)89150257【展开】 咨询窗口地址: 北京市政务服务中心:北京市丰台区西三环南路1号(六里桥西南角)(综合窗口);北京城市副中心政务服务中心:北京市通州区新华东街48号(东南角)(综合窗口)【展开】 网上咨询: https://banshi.beijing.gov.cn/bjzwchatui/bjzw-chatui/index.html?【展开】 |
||
| 投诉监督方式 | |||
| 基本编码 | 111017007000 | 事项编码 | 11110000765000432H2111017007000 |
| 业务办理项编码 | 11110000765000432H211101700700001 | 进驻大厅类型 | |
| 权力来源 | 法定本级行使 | 网上支付 | 否 |
| 所属机构 | 北京市水务局 | 委托部门 | 无 |
| 联办机构 | 无 | 实施主体性质 | 法定机关 |
| 办理进程查询途径 | |||
| 行使层级 | 市级 | 运行系统 | 市级自建(垂管) |
| 物流快递 | 是 | 办理方式 | 自办件 |
| 预约办理 | 数量限制 | 无 | |
| 中介服务 | 无 | 权限划分 | |
| 通办范围 | 无 | 特殊程序 | 实地勘察 |
| 行使内容 | 应向取水许可审批(开凿机井)原批复机关申请验收。对由市级审批的取水工程(机井)或设施,竣工后由市水行政主管部门进行验收;对由区级审批取水工程(机井)或设施,竣工后由所在区水行政主管部门进行验收。 | ||

无
| 序号 | 材料名称 | 材料来源 | 材料 必要性 |
数量要求 | 介质要求 | 表格及样例 下载 |
受理标准 | 提供材料 依据 |
其他要求 | 申请材料总要求 | 1.需用首都之窗提供的制式材料;2.申报材料内容填写无遗漏、无文字错误;3.申报材料封面位置均需加盖申请单位公章,公章名称需与申请单位名称保持一致。 |
|---|
| 序号 | 材料名称 | 材料来源 | 材料 必要性 |
数量要求 | 介质要求 | 表格及样例 下载 |
受理标准 | 提供材料 依据 |
其他要求 | 申请材料总要求 | 1.需用首都之窗提供的制式材料;2.申报材料内容填写无遗漏、无文字错误;3.申报材料封面位置均需加盖申请单位公章,公章名称需与申请单位名称保持一致。 |
|---|

无
无
指南分享