
市级
区级
乡镇
(街道)
村(社区)
市级
部门
显示更多
政务服务> 办事指南
北京市
切换简洁版
基本信息
| 实施主体 | 北京市发展和改革委员会 | 服务对象 | 企业法人、事业法人、社会组织法人、非法人企业、其他组织 |
| 事项类型 | 行政确认 | 办理形式 | 窗口办理、网上办理、快递申请 |
| 受理条件 | 【一、形式审查要求】申请材料齐全、真实有效,形式符合相关要求: 1、材料齐全,填写完整; 2、提交的证照证件或批复文件齐全完整,如提交复印件,应完整清晰并与原件一致; 3、申请材料所载基本信息与提交的证照证件或批复文件所载内容一致; 4、申请材料按要求签字、盖章,且签章内容与申请材料所载内容、提交的证照证件或批复文件所载内容一致。 【二、实体审查要求】符合国家有关法律法规和进口设备相关税收政策; 1.项目属于《外商投资产业指导目录》中的鼓励类投资项目,项目已经取得审批、核准或备案文件; 2.申请的进口设备为自用设备,设备清单及用汇额与项目核准文件、采购合同一致,且不在《外商投资项目不予免税的进口商品目录》所列商品中; 3.进口设备免税确认申报时间需在外商投资项目核准或备案文件中的建设期内; 4.属于投资总额3亿美元以上的鼓励类外商投资项目。 | ||
| 办理时间 | 北京市政务服务中心:法定工作日: 上午: 09:00 - 12:00; 下午: 13:30 - 17:00; (延时服务时间: 工作日上午08:30 - 09:00; 下午17:00 - 17:30; 周六上午09:00 - 13:00; );北京城市副中心政务服务中心:法定工作日: 上午: 09:00 - 12:00; 下午: 12:00 - 17:00; (延时服务时间: 工作日上午08:30 - 09:00; 下午17:00 - 17:30; 周六上午09:00 - 13:00; ) 查看详情 | ||
| 办理地点 | 北京市政务服务中心:北京市丰台区西三环南路1号(六里桥西南角)(综合窗口) 北京城市副中心政务服务中心:北京市通州区新华东街48号二区(东南角)(综合窗口) 查看详情 | ||
| 咨询方式 |
咨询电话: (010)89150737;(010)89150738【展开】 咨询窗口地址: 北京市政务服务中心:北京市丰台区西三环南路1号(六里桥西南角)(综合窗口) 北京城市副中心政务服务中心:北京市通州区新华东街48号二区(东南角)(综合窗口)【展开】 网上咨询: http://fgw.beijing.gov.cn/【展开】 |
||
| 投诉监督方式 | 投诉监督电话: (010)12345【展开】 投诉网址: http://fgw.beijing.gov.cn/【展开】 |
||
| 基本编码 | 110702002000 | 事项编码 | 1111000000002121592110702002000 |
| 业务办理项编码 | 111100000000212159211070200200001 | 进驻大厅类型 | 政务服务中心 |
| 权力来源 | 法定本级行使 | 网上支付 | 否 |
| 所属机构 | 北京市发展和改革委员会 | 委托部门 | 无 |
| 联办机构 | 无 | 实施主体性质 | 法定机关 |
| 办理进程查询途径 | 现场查询:北京市丰台区西三环南路1号(六里桥西南角)北京市政务服务中心(综合窗口)
北京城市副中心政务服务中心:北京市通州区新华东街48号二区(东南角)(综合窗口) 电话查询:(010)89150737;(010)89150738 |
||
| 行使层级 | 市级 | 运行系统 | 市级统建系统 |
| 物流快递 | 是 | 办理方式 | 初审件 |
| 预约办理 | 网上预约:http://banshi.beijing.gov.cn/;电话预约:(010)89150001 | 数量限制 | 无 |
| 中介服务 | 无 | 权限划分 | 分条件办理(市区) |
| 通办范围 | 全市 | 特殊程序 | 无 |
| 行使内容 | 投资总额3000万美元以下的鼓励类外商投资项目,由省级(即各省、自治区、直辖市、计划单列市及新疆生产建设兵团)发展改革委(经委)出具项目确认书。 | ||

无
| 序号 | 材料名称 | 材料来源 | 材料 必要性 |
数量要求 | 介质要求 | 表格及样例 下载 |
受理标准 | 提供材料 依据 |
其他要求 |
|---|---|---|---|---|---|---|---|---|---|
| 申请材料总要求 | 以上材料包括原件、复印件及中文翻译件均需加盖项目建设单位的公章,复印件确保与原件保持一致。 | ||||||||
| 序号 | 材料名称 | 材料来源 | 材料 必要性 |
数量要求 | 介质要求 | 表格及样例 下载 |
受理标准 | 提供材料 依据 |
其他要求 |
|---|---|---|---|---|---|---|---|---|---|
| 一 | 报批函 | 申请人自备 | 必要 | 原件2份 | 文本类;纸质、电子 | 样例下载 | 1.原件应加盖申报单位公章; 2.原件应符合公文格式要求,应包括发文机关标志(红色抬头)、发文字号、标题,主送机关应为北京市发展和改革委员会或规范简称。【展开】 | 《北京市发展和改革委员会转发国家发展改革委关于办理外商投资项目国家鼓励发展的内外资项目免税确认书有关问题文件的通知》(京发改〔2006〕1020号)第一条:(一)项目核准文件的复印件及含进口设备清单的项目申请报告;(二)增资项目应提交原项目核准的有关材料;(三)加盖区县发展改革部门和项目单位印章的《项目进口设备清单》一式5份;(四)外商投资企业批准证书、营业执照;(五)其他需要说明或提供的材料。【展开】 | 【展开】 |
| 二、授权或委托审批、核准的项目 | |||||||||
| (一) | 授权委托书 | 申请人自备 | 必要 | 原件2份 | 文本类;纸质、电子 | 样例下载 | 1.原件应加盖申请单位公章; 2.授权委托书的有效期应在30日(含)以上; 3.授权委托书中委托人的姓名应与法定代表人的姓名一致,被委托人的姓名应与被委托人居民身份证的姓名一致。 4.授权委托事项是否相符。【展开】 | 《北京市发展和改革委员会转发国家发展改革委关于办理外商投资项目国家鼓励发展的内外资项目免税确认书有关问题文件的通知》(京发改〔2006〕1020号)第一条:(一)项目核准文件的复印件及含进口设备清单的项目申请报告;(二)增资项目应提交原项目核准的有关材料;(三)加盖区县发展改革部门和项目单位印章的《项目进口设备清单》一式5份;(四)外商投资企业批准证书、营业执照;(五)其他需要说明或提供的材料。【展开】 | 【展开】 |
| 三 | 项目进口设备清单 | 政府部门核发来源说明> | 必要 | 原件7份 | 文本类;纸质、电子 | 样例下载 | 1.纸质原件7份; 2.原件应加盖项目单位公章。【展开】 | 《北京市发展和改革委员会转发国家发展改革委关于办理外商投资项目国家鼓励发展的内外资项目免税确认书有关问题文件的通知》(京发改〔2006〕1020号)第一条:(一)项目核准文件的复印件及含进口设备清单的项目申请报告;(二)增资项目应提交原项目核准的有关材料;(三)加盖区县发展改革部门和项目单位印章的《项目进口设备清单》一式5份;(四)外商投资企业批准证书、营业执照;(五)其他需要说明或提供的材料。【展开】 | 加盖项目建设单位合法印章【展开】 |
| 四 | 统一社会信用代码证书 | 政府部门核发来源说明> | 必要 | 正本复印件2份 | 结果文书类;纸质、电子 | 样例下载 | 1.复印件应加盖申请单位公章; 2.营业执照的有效期应在30日(含)以上; 3.营业执照中的单位名称应与申请单位名称一致。【展开】 | 《北京市发展和改革委员会转发国家发展改革委关于办理外商投资项目国家鼓励发展的内外资项目免税确认书有关问题文件的通知》(京发改〔2006〕1020号)第一条:(一)项目核准文件的复印件及含进口设备清单的项目申请报告;(二)增资项目应提交原项目核准的有关材料;(三)加盖区县发展改革部门和项目单位印章的《项目进口设备清单》一式5份;(四)外商投资企业批准证书、营业执照;(五)其他需要说明或提供的材料。【展开】 | 【展开】 |
| 五、按照国家规定需要进行设备招标采购的 | |||||||||
| (一) | 委托招标合同 | 申请人自备 | 必要 | 复印件2份 | 文本类;纸质、电子 | 样例下载 | 1.复印件应加盖申请单位公章; 3.中标通知书中的中标单位名称应与申请单位名称一致。【展开】 | 《北京市发展和改革委员会转发国家发展改革委关于办理外商投资项目国家鼓励发展的内外资项目免税确认书有关问题文件的通知》(京发改〔2006〕1020号)第一条:(一)项目核准文件的复印件及含进口设备清单的项目申请报告;(二)增资项目应提交原项目核准的有关材料;(三)加盖区县发展改革部门和项目单位印章的《项目进口设备清单》一式5份;(四)外商投资企业批准证书、营业执照;(五)其他需要说明或提供的材料。【展开】 | 【展开】 |
| (二) | 中标通知书 | 申请人自备 | 必要 | 复印件1份 | 文本类;纸质、电子 | 样例下载 | 1.复印件应加盖申请单位公章; 2.中标通知书中的中标单位名称应与申请单位名称一致。【展开】 | 《北京市发展和改革委员会转发国家发展改革委关于办理外商投资项目国家鼓励发展的内外资项目免税确认书有关问题文件的通知》(京发改〔2006〕1020号)第一条:(一)项目核准文件的复印件及含进口设备清单的项目申请报告;(二)增资项目应提交原项目核准的有关材料;(三)加盖区县发展改革部门和项目单位印章的《项目进口设备清单》一式5份;(四)外商投资企业批准证书、营业执照;(五)其他需要说明或提供的材料。【展开】 | 【展开】 |
| 六、利用国际金融组织和外国政府贷款项目 | |||||||||
| (一) | 外国政府贷款转贷协议 | 申请人自备 | 必要 | 复印件1份 | 文本类;纸质、电子 | 样例下载 | 1.复印件应加盖申请单位公章; 2.国际金融组织或外国政府贷款转贷协议中借款人名称应与申请单位名称一致。【展开】 | 《北京市发展和改革委员会转发国家发展改革委关于办理外商投资项目国家鼓励发展的内外资项目免税确认书有关问题文件的通知》(京发改〔2006〕1020号)第一条:(一)项目核准文件的复印件及含进口设备清单的项目申请报告;(二)增资项目应提交原项目核准的有关材料;(三)加盖区县发展改革部门和项目单位印章的《项目进口设备清单》一式5份;(四)外商投资企业批准证书、营业执照;(五)其他需要说明或提供的材料。【展开】 | 【展开】 |
| (二) | 外国政府贷款项目的商务合同 | 申请人自备 | 必要 | 复印件1份 | 文本类;纸质、电子 | 样例下载 | 1.复印件应加盖申请单位公章; 2.商务合同中当事人名称应与申请单位名称一致。【展开】 | 《北京市发展和改革委员会转发国家发展改革委关于办理外商投资项目国家鼓励发展的内外资项目免税确认书有关问题文件的通知》(京发改〔2006〕1020号)第一条:(一)项目核准文件的复印件及含进口设备清单的项目申请报告;(二)增资项目应提交原项目核准的有关材料;(三)加盖区县发展改革部门和项目单位印章的《项目进口设备清单》一式5份;(四)外商投资企业批准证书、营业执照;(五)其他需要说明或提供的材料。【展开】 | 【展开】 |
| (三)、涉及外国政府和国际金融组织贷款的企业需要提供 | |||||||||
| 1 | 资金申请报告批复 | 政府部门核发来源说明> | 必要 | 正本复印件2份 | 结果文书类;纸质、电子 | 样例下载 | 1.复印件应加盖申请单位公章; 2.资金申请报告批复的有效期应在30日(含)以上; 3.资金申请报告批复应为发展改革部门核发; 4.资金申请报告批复中的单位名称应与申请单位名称一致。【展开】 | 《北京市发展和改革委员会转发国家发展改革委关于办理外商投资项目国家鼓励发展的内外资项目免税确认书有关问题文件的通知》(京发改〔2006〕1020号)第一条:(一)项目核准文件的复印件及含进口设备清单的项目申请报告;(二)增资项目应提交原项目核准的有关材料;(三)加盖区县发展改革部门和项目单位印章的《项目进口设备清单》一式5份;(四)外商投资企业批准证书、营业执照;(五)其他需要说明或提供的材料。【展开】 | 【展开】 |
| 申请材料总要求 | 以上材料包括原件、复印件及中文翻译件均需加盖项目建设单位的公章,复印件确保与原件保持一致。 | ||||||||

无
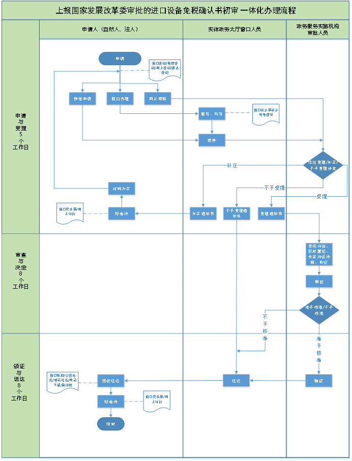
| 办理步骤 | 办理时限 | 办理人员 | 办理结果 |
|---|---|---|---|
| 申报/收件 | 0个工作日 | 综窗人员 | 行政事项材料接收通知书 |
审查标准 1、材料齐全,填写完整;2、提交的证照证件或批复文件齐全完整,如提交复印件,应完整清晰并与原件一致; 3、申请材料所载基本信息与提交的证照证件或批复文件所载内容一致; 4、申请材料按要求签字、盖章,且签章内容与申请材料所载内容、提交的证照证件或批复文件所载内容一致。【展开】 | |||
| 办理步骤 | 办理时限 | 办理人员 | 办理结果 |
|---|---|---|---|
| 受理 | 5个工作日 | 综窗人员 | 行政事项受理告知书 |
审查标准 1.符合国家有关法律法规和进口设备相关税收政策;2.项目属于《外商投资产业指导目录》中的鼓励类投资项目,项目已经取得审批、核准或备案文件; 3.申请的进口设备为自用设备,设备清单及用汇额与项目核准文件、采购合同一致,且不在《外商投资项目不予免税的进口商品目录》所列商品中; 4.进口设备免税确认申报时间需在外商投资项目核准或备案文件中的建设期内; 5.超出外商投资项目进扩设备免税确认书规定的有效期限未完成设备进口的,如需继续进口设备并享受免税的,需提前30日办理延期申请; 6.投资总额3000万美元及以上的鼓励类外商投资项目,由国家发展改革委出具项目确认书;投资总额3000万美元以下的鼓励类外商投资项目,由市发展改革委出具项目确认书。【展开】 | |||
| 办理步骤 | 办理时限 | 办理人员 | 办理结果 |
|---|---|---|---|
| 审查 | 7个工作日 | 进驻部门人员 | 上报国家发展改革委的请示及初审意见 |
审查标准 1.符合国家有关法律法规和进口设备相关税收政策;2.项目属于《外商投资产业指导目录》中的鼓励类投资项目,项目已经取得审批、核准或备案文件; 3.申请的进口设备为自用设备,设备清单及用汇额与项目核准文件、采购合同一致,且不在《外商投资项目不予免税的进口商品目录》所列商品中; 4.进口设备免税确认申报时间需在外商投资项目核准或备案文件中的建设期内; 5.超出外商投资项目进扩设备免税确认书规定的有效期限未完成设备进口的,如需继续进口设备并享受免税的,需提前30日办理延期申请; 6.投资总额3亿美元及以上的鼓励类外商投资项目,由国家发展改革委出具项目确认书;投资总额3亿美元以下的鼓励类外商投资项目,由市发展改革委出具项目确认书。【展开】 | |||
| 办理步骤 | 办理时限 | 办理人员 | 办理结果 |
|---|---|---|---|
| 决定 | 1个工作日 | 首席代表或部门负责人 | 上报国家发展改革委的请示及初审意见 |
审查标准 1.符合国家有关法律法规和进口设备相关税收政策;2.项目属于《外商投资产业指导目录》中的鼓励类投资项目,项目已经取得审批、核准或备案文件; 3.申请的进口设备为自用设备,设备清单及用汇额与项目核准文件、采购合同一致,且不在《外商投资项目不予免税的进口商品目录》所列商品中; 4.进口设备免税确认申报时间需在外商投资项目核准或备案文件中的建设期内; 5.超出外商投资项目进扩设备免税确认书规定的有效期限未完成设备进口的,如需继续进口设备并享受免税的,需提前30日办理延期申请; 6.投资总额3亿美元及以上的鼓励类外商投资项目,由国家发展改革委出具项目确认书;投资总额3亿美元以下的鼓励类外商投资项目,由市发展改革委出具项目确认书。【展开】 | |||
| 办理步骤 | 办理时限 | 办理人员 | 结果名称 |
|---|---|---|---|
| 制证 | 6个工作日 | 制证人员 | 1、国家鼓励发展的内外资项目确认书的请示 |
| 发证 | 2个工作日 | 综窗人员 | 1、国家鼓励发展的内外资项目确认书的请示 |
| 送达方式 | |||
|---|---|---|---|
窗口领取 邮寄送达 | |||
无
| 国家鼓励发展的内外资项目确认书的请示 | |
| 结果名称 | 国家鼓励发展的内外资项目确认书的请示 |
|---|---|
| 结果文书类型 | 批文 |
| 结果样本 | 关于xx项目办理国家鼓励发展的内外资项目确认书的请示(结果样本).pdf |
| 有效时间 | 两年 |
无
| 【规范性文件】国务院关于调整进口设备税收政策的通知 | |
| 制定机关 | 中华人民共和国国务院 |
|---|---|
| 依据名称 | 国务院关于调整进口设备税收政策的通知 |
| 发布号令(文号) | 国发〔1997〕37号 |
| 法条(具体规定)内容 | 二、进口设备免税的管理 (一)投资项目的可行性研究报告审批权限、程序,仍按国家现行有关规定执行。限额以上项目,由国家计委或国家经贸委分别审批。限额以下项目,由国务院授权的省级人民政府、国务院有关部门、计划单列市人民政府和国家试点企业集团审批,但外商投资项目须按《指导外商投资方向暂行规定》审批。审批机构在批复可行性研究报告时,对符合《外商投资产业指导目录》鼓励类和限制乙类,或者《当前国家重点鼓励发展的产业、产品和技术目录》的项目,或者利用外国政府贷款和国际金融组织贷款项目,按统一格式出具确认书。限额以下项目,应按项目投资性质,将确认书随可行性研究报告分别报国家计委或国家经贸委备案。对违反规定审批的单位,要严肃处理。【展开】 |
| 【规范性文件】国家发展改革委关于办理外商投资项目《国家鼓励发展的内外资项目确认书》有关问题的通知 | |
| 制定机关 | 中华人民共和国国家发展和改革委员会 |
|---|---|
| 依据名称 | 国家发展改革委关于办理外商投资项目《国家鼓励发展的内外资项目确认书》有关问题的通知 |
| 发布号令(文号) | 发改外资〔2006〕316号 |
| 法条(具体规定)内容 | 投资总额3000万美元及以上的鼓励类外商投资项目由国家发展改革委出具项目确认书; 投资总额3000万美元以下的鼓励类外商投资项目,由省级(即各省、自治区、直辖市、计划单列市及新疆生产建设兵团)发展改革委(经委)出具项目确认书。具体范围包括: 1、中外合资、中外合作、外商独资等外商投资的项目; 2、中外合资企业、中外合作企业和外商独资企业通过增加外方注册资本扩大项目投资总额的增资项目。【展开】 |
| 【规范性文件】国家发展改革委关于办理外商投资项目《国家鼓励发展的内外资项目确认书》有关问题的通知 | |
| 制定机关 | 中华人民共和国国家发展和改革委员会 |
|---|---|
| 依据名称 | 国家发展改革委关于办理外商投资项目《国家鼓励发展的内外资项目确认书》有关问题的通知 |
| 发布号令(文号) | 发改外资〔2006〕316号 |
| 法条(具体规定)内容 | 二、关于免税确认书的办理 (一)申请办理免税确认书的程序 限额以上项目免税确认书的办理,需由国务院有关部门、各省级发展改革委、计委、经贸委(指各省、自治区、直辖市及计划单列市发展改革委、计委、经贸委,新疆生产建设兵团计委、经贸委,下同)及各有关企业(指各国家试点企业集团、中央管理企业、国家计划单列企业集团,下同)向国家发展改革委正式报文提出申请,经国家发展改革委审核同意后,出具免税确认书【展开】 |
| 【规范性文件】国家发展改革委办公厅关于调整内资项目进口设备免税确认书出具依据等事项的通知 | |
| 制定机关 | 中华人民共和国国家发展和改革委员会 |
|---|---|
| 依据名称 | 国家发展改革委办公厅关于调整内资项目进口设备免税确认书出具依据等事项的通知 |
| 发布号令(文号) | 发改办规划〔2005〕682号 |
| 法条(具体规定)内容 | 二、项目确认书的出具权限 (一)国家鼓励项目进口设备免税确认工作,仍按原项目投资管理权限划分国家发展改革委与国务院有关部门及省级投资主管部门的职责。即按照原项目投资管理权限,限额及以上的项目由国家发展改革委办理,限额以下的项目由国务院有关部门及省级投资主管部门办理。【展开】 |
| 【规范性文件】关于进一步鼓励外商投资有关进口税收政策的通知 | |
| 制定机关 | 中华人民共和国海关总署 |
|---|---|
| 依据名称 | 关于进一步鼓励外商投资有关进口税收政策的通知 |
| 发布号令(文号) | 署税〔1999〕791号 |
| 法条(具体规定)内容 | 二、(二)征免手续办理程序:1.项目确认书的出具:按照上述研究机构的审批权限由国家计委、国家经贸委、对外经贸部以及各省、自治区、直辖市、计划单列市计委、经贸委、外经贸厅局按照本条第(一)款第1、2点的规定出具外商投资研究开发中心项目确认书。项目确认书的格式和内容与署税(1997)1062号文所附《国家鼓励发展的内外资项目确认书》相同。【展开】 |
是否收费:否
| 1、我要办理国家权限内内资项目进口设备免税确认,应该怎么办理? |
|---|
| 国家权限内内资项目进口设备免税确认已经于2018年初按照国家发展改革委和海关总署的文件规定,职能权限从市发展改革委划转到北京市海关部门,建议您前往北京市海关咨询办理。 |
指南分享
主办:北京市人民政府办公厅
承办:北京市政务服务和数据管理局
版权所有:北京市人民政府网站 京ICP备05060933号
政府网站标识码:1100000088 京公网安备 11010502039640 京ICP备05060933号
运行管理:首都之窗运行管理中心