2
10
11110000000029209E
北京市司法局
对港澳律师事务所驻京代表机构减少代表备案
11110000000029209E2111009004000
0
24d53699-9565-11e9-8300-507b9d3e4710
4221e2e9-ff41-45de-b16e-dda30772111b
2
10
市司法局
110000000000
北京市司法局
法定工作日: 上午: 09:00 - 12:00; 下午: 12:00 - 17:00; (延时服务时间: 工作日上午08:30 - 09:00; 下午17:00 - 17:30; 周六上午09:00 - 13:00; );法定工作日: 上午08:30 - 12:00、下午12:00 - 17:30; 周六:上午:08:30 - 12:30(需预约);法定节假日不对外服务。...
北京城市副中心政务服务中心:北京市通州区新华东街48号二区(东南角)综合窗口 北京市政务服务中心:北京市丰台区西三环南路1号(六里桥西南角)综合窗口
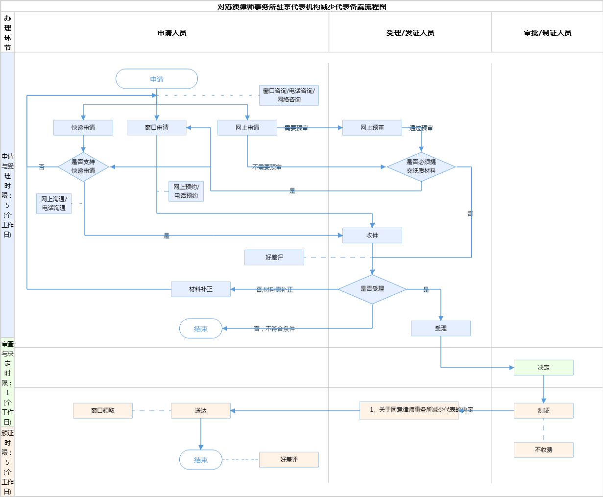
一、依据:《香港、澳门特别行政区律师事务所驻内地代表机构管理办法》第十二条 港澳律师事务所需要变更代表处名称、减少代表的,应当事先向代表处住所地的省、自治区、直辖市司法厅(局)提交其主要负责人签署的申请书和有关的文件材料,经省、自治区、直辖市司法厅(局)核准,并收回不再担任代表的人员的执业证书。 二、材料要求:1、申请材料齐全,符合法定形式。2、需公证认证的材料,应当经申请人本国公证机构或者公证人的公证、其本国外交主管机关或者外交主管机构授权的机关认证,并经中国驻该国使(领)馆认证。3、所有公证认证的文件不得拆封,否则须重新公证认证。4、所有外文文件(包括公证文件的具体内容页,也包括公证认证页),都需要翻译。翻译件要与原件每页相对应,文字位置也要相对应。各种印章也要翻译。
{"IS_GUIDE":"0","ONLINE_DECLARE_SYSTEM_MODE":"","ITEM_REALITY_USELEVEL":"","SERVICE_OBJCT":"","IS_CONSTRUCTION":"0","CL_SERVICE_TYPE":"","APP_CODE_ID":"","YESNO_CITY_UNICOM":"0^1","CROSS_AREA":"","ISSHOHCENTER":"0","WECHAT_CODE_ID":"","FINANCIAL":"","LITTLEPROGRAM_CODE_NAME":"","CROSS_AREA_ALL":"","CROSS_PROVINCE":"","ALIAS_NAME":"[\"港澳律师事务所驻京代表机构减少代表备案\"]","EAR_DISABILITY_GRAD":"","LIB_DISABILITY_GRAD":"","SPEAK_DISABILITY_GRAD":"","REGISTER":"","ONLINE_HANDLING_DEPTH_STANDARD":"05","APPROVAL_TYPE":"1","MIND_DISABILITY_GRAD":"","ACCEPTSERVICE":"99","YWBLX_ID":"4221e2e9-ff41-45de-b16e-dda30772111b","ONLINE_DECLARE_SYSTEM_DEPT":"","CONSTRUCTION_EXPANSION":"0","EMPOWER":"0","EXEMPT_MATERIALS":"","LITTLEPROGRAM_CODE_ID":"","EYE_DISABILITY_GRAD":"","ISMONVEINCENTER":"1","DATA_FLAG":"","BUSINESS_APPROVAL_DEPT":"北京市司法局","POWER_NAME":"对港澳律师事务所驻京代表机构减少代表备案","ITEM_ATTRIBUTE":"01^04^05^07^11","CROSS_AREA_ATEXT":"","AGE":"","BGSYSTEM_APPROVAL_OTHER":"北京司法局行政审批系统","WIT_DISABILITY_GRAD":"","WECHAT_CODE_NAME":"","POWER_CODE":"L0900200","DISABILITY_TYPE":"","IS_ENABLE_CERTIFICATE_SHARE":"","POWER_ATTRIBUTE":"1","ONLY_ID":"0ead2432-81ed-11ea-8de7-fa163e4f9ad9","YES_NO_OPEN":"1","BGSYSTEM_APPROVAL_NAME":"其他","APP_CODE_NAME":"","HOLDER":"","VERSION":"20241125"}
[]
2
2
https://yzt.beijing.gov.cn/am/oauth2/authorize? service=bjzwService&response_type=code&client_id=000029209_03&scope=cn+uid+idCardNumber+reserve3+extProperties+credenceClass&redirect_uri=https%3A//sfyw.sfj.beijing.gov.cn/xzsp/%23/loginsso

政务服务> 办事指南

对港澳律师事务所驻京代表机构减少代表备案

北京市

切换简洁版

  • 即办件

    办件类型

  • 0

    到现场次数

  • 130工作日

    法定办结时限

  • 1工作日

    承诺办结时限

好差评

5.0

办件承诺办结时限说明:承诺时限为北京市司法局承诺办理时限。(承诺时限为办理流程中“审查与决定”环节的计时时限)

办件承诺办结时限说明:

承诺时限为北京市司法局承诺办理时限。(承诺时限为办理流程中“审查与决定”环节的计时时限)

基本信息

实施主体 北京市司法局 服务对象
事项类型 其他行政权力 办理形式
受理条件 一、依据:《香港、澳门特别行政区律师事务所驻内地代表机构管理办法》第十二条 港澳律师事务所需要变更代表处名称、减少代表的,应当事先向代表处住所地的省、自治区、直辖市司法厅(局)提交其主要负责人签署的申请书和有关的文件材料,经省、自治区、直辖市司法厅(局)核准,并收回不再担任代表的人员的执业证书。 二、材料要求:1、申请材料齐全,符合法定形式。2、需公证认证的材料,应当经申请人本国公证机构或者公证人的公证、其本国外交主管机关或者外交主管机构授权的机关认证,并经中国驻该国使(领)馆认证。3、所有公证认证的文件不得拆封,否则须重新公证认证。4、所有外文文件(包括公证文件的具体内容页,也包括公证认证页),都需要翻译。翻译件要与原件每页相对应,文字位置也要相对应。各种印章也要翻译。
办理时间 法定工作日: 上午: 09:00 - 12:00; 下午: 12:00 - 17:00; (延时服务时间: 工作日上午08:30 - 09:00; 下午17:00 - 17:30; 周六上午09:00 - 13:00; );法定工作日: 上午08:30 - 12:00、下午12:00 - 17:30; 周六:上午:08:30 - 12:30(需预约);法定节假日不对外服务。... 查看详情
办理地点 北京城市副中心政务服务中心:北京市通州区新华东街48号二区(东南角)综合窗口 北京市政务服务中心:北京市丰台区西三环南路1号(六里桥西南角)综合窗口 查看详情
咨询方式

咨询电话:

(010)89150405【展开】

咨询窗口地址:

北京市政务服务中心:北京市丰台区西三环南路1号(六里桥西南角)二层B岛综合窗口 北京城市副中心政务服务中心:北京市通州区新华东街48号二区(东南角)(综合窗口)【展开】

投诉监督方式
基本编码 111009004000 事项编码 11110000000029209E2111009004000
业务办理项编码 11110000000029209E211100900400001 进驻大厅类型
权力来源 法定本级行使 网上支付
所属机构 北京市司法局 委托部门
联办机构 实施主体性质 法定机关
办理进程查询途径
行使层级 市级 运行系统 市级自建(垂管)
物流快递 办理方式 自办件
预约办理 数量限制 无数量限制
中介服务 权限划分
通办范围 全市 特殊程序
行使内容
显示更多

请选择情形:

提示:通过情形选择可引导出您办理该事项所需的材料,若要查看全部材料,请点击"查看全部材料"

查看全部材料 情形引导

收起
我选好了重选条件

序号 材料名称 材料来源 材料
必要性
数量要求 介质要求 表格及样例
下载
受理标准 提供材料
依据
其他要求
申请材料总要求
序号 材料名称 材料来源 材料
必要性
数量要求 介质要求 表格及样例
下载
受理标准 提供材料
依据
其他要求
申请材料总要求
显示更多

指南分享