政务服务> 办事指南
北京市
切换简洁版
基本信息
| 实施主体 | 北京市商务局 | 服务对象 | |
| 事项类型 | 公共服务 | 办理形式 | |
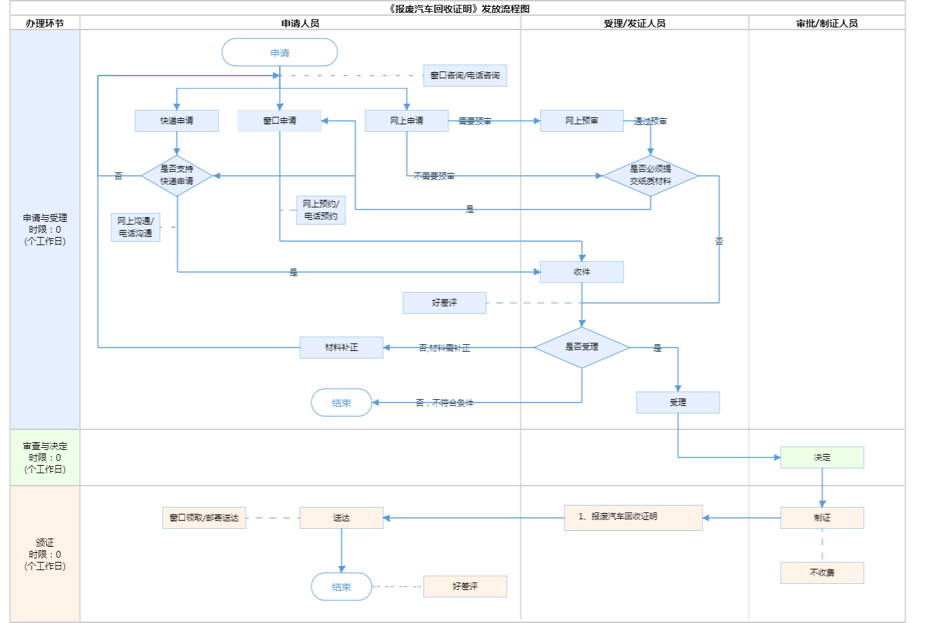
| 受理条件 | 根据《报废汽车回收管理办法》(国务院令第307号)、《财政部、商务部、中宣部、国家发展改革委、工业和信息化部、公安部、环境保护部、交通运输部、工商总局、质检总局关于印发<汽车以旧换新实施办法>的通知》(财建[2009]333号)的有关规定,现将启用新《报废汽车回收证明》有关事宜通知如下:一、汽车以旧换新信息管理系统将于2009年8月10日正式运行启用,该系统运行启用后,各地应使用新的全国统一样式、规格的《报废汽车回收证明》,各省、自治区、直辖市及新疆生产建设兵团商务主管部门(以下简称省级商务主管部门)此前印制的《报废汽车回收证明》停止使用。二、新的《报废汽车回收证明》由省级商务主管部门负责印制、发放和管理(样式附后,各地须从商务部网站下载)。三、为便于汽车以旧换新信息管理系统套打,《报废汽车回收证明》的内容、尺寸、表格边框间距必须与本通知规定样式一致,除注明监印单位外,各地不能自行更改,纸张规格应为适用于普通打印机的A4纸(80克)。四、各省级商务主管部门要抓紧完成《报废汽车回收证明》的印制和发放工作,确保汽车以旧换新有关工作顺利进行。材料齐全,填写完整,加盖企业公章。 | ||
| 办理时间 | 法定工作日: 上午08:30 - 12:00、下午12:00 - 17:30; 周六:上午:08:30 - 12:30(需预约);法定节假日不对外服务。... 查看详情 | ||
| 办理地点 | 北京市政务服务中心:北京市丰台区西三环南路1号(六里桥西南角)综合窗口 查看详情 | ||
| 咨询方式 |
咨询电话: (010)89150496【展开】 咨询窗口地址: 北京市政务服务中心:北京市丰台区西三环南路1号(六里桥西南角)(1-3综窗窗口) 北京城市副中心政务服务中心:北京市通州区新华东街48号二区(东南角)(综合窗口)【展开】 |
||
| 投诉监督方式 | |||
| 基本编码 | 112019002000 | 事项编码 | 11110000756701202G2112019002000 |
| 业务办理项编码 | 11110000756701202G211201900200001 | 进驻大厅类型 | |
| 权力来源 | 法定本级行使 | 网上支付 | 否 |
| 所属机构 | 北京市商务局 | 委托部门 | 无 |
| 联办机构 | 无 | 实施主体性质 | 法定机关 |
| 办理进程查询途径 | |||
| 行使层级 | 市级 | 运行系统 | 国家级垂管系统 |
| 物流快递 | 是 | 办理方式 | 自办件 |
| 预约办理 | 数量限制 | 无 | |
| 中介服务 | 无 | 权限划分 | |
| 通办范围 | 全市 | 特殊程序 | 无 |
| 行使内容 | 无 | ||

指南分享