2
01
11110000765000432H
北京市水务局
本省级行政区域内工商注册的水利水电工程施工总承包二级(含)以下资质以及专业承包二级(含)以下资质施工企业的专职安全生产管理人员安全生产考核首次申请
11110000765000432H200011911400601
11110000765000432H2000119114006
0
3857fdde-e3c7-4c48-8202-890fd542649a
36ca9c79-ac5f-4220-acf8-dfa99dbd4f6b
2
01
市水务局
110000000000
北京市水务局
法定工作日: 上午08:30 - 12:00、下午12:00 - 17:30; 周六:上午:08:30 - 12:30(需预约);法定节假日不对外服务。;法定工作日: 上午: 09:00 - 12:00; 下午: 12:00 - 17:00; (延时服务时间: 工作日上午08:30 - 09:00; 下午17:00 - 17:30; 周六上午09:00 - 13:00; )...
北京市政务服务中心:北京市丰台区西三环南路1号(六里桥西南角)二层C区综合窗口 北京城市副中心政务服务中心:北京市通州区新华东街48号二区(东南角)二层综合窗口
水利部关于修订印发《水利水电工程施工企业主要负责人、项目负责人和专职安全生产管理人员安全生产考核管理办法》的通知(水监督〔2022〕326号)第十二条 申领安全生产考核合格证书的安管人员应具备以下条件:1.与受聘施工企业有正式劳动关系;2.经安全生产教育培训合格,申领证书年度安全生产培训不少于32个学时;3.经考核管理部门安全生产考试合格;4.项目负责人年龄不得超过建造师执业年龄,专职安全生产管理人员年龄不得超过法定退休年龄;5.学历、职业资格和工作经历要求:(2)专职安全生产管理人员应具有中专或同等学历且具有3年及以上的水利水电工程建设经历,或大专及以上学历且具有2年及以上的水利水电工程建设经历。第十三条 安管人员向考核管理部门申领证书,应提交以下材料:1.承诺书;2.证书申领申请表;3.劳动合同和近3个月的社会保险参保缴费材料(退休人员应提供有效的退休证明相关材料、劳务合同和意外伤害保险投保缴费材料);4.安全生产教育培训记录;5.学历证书或建造师执业资格证书。 申请人申请的事项属于本行政机关的法定职责和权限范围(详见“行使内容”)。 申请人提交的申请材料齐全,符合材料受理标准(详见“申请材料”)。
{"IS_GUIDE":"1","ONLINE_DECLARE_SYSTEM_MODE":"02","ITEM_REALITY_USELEVEL":"","SERVICE_OBJCT":"","IS_CONSTRUCTION":"0","CL_SERVICE_TYPE":"","APP_CODE_ID":"","YESNO_CITY_UNICOM":"0^1","CROSS_AREA":"","ISSHOHCENTER":"0","WECHAT_CODE_ID":"","FINANCIAL":"","LITTLEPROGRAM_CODE_NAME":"京通二维码.jpg","CROSS_AREA_ALL":"","CROSS_PROVINCE":"","ALIAS_NAME":"[\"水利水电工程承包\", \"专职安全生产管理人考核\"]","EAR_DISABILITY_GRAD":"","LIB_DISABILITY_GRAD":"","systemDocumentLITTLEPROGRAM":{"ID":84831655,"TASKGUID":"3857fdde-e3c7-4c48-8202-890fd542649a","DOC_ID":"3760ba32-1158-4828-b88d-958cb6fb1e7e","DOC_NAME":"京通二维码.jpg","DOC_EXT":"jpg","DOC_LASTMODIFIED":"May 15, 2024 1:33:08 PM","DOC_TYPE":"DOC_XCXCODE","CD_TIME":"Nov 14, 2025 7:49:35 PM","CD_BATCH":"2025111400026","DISTRIBUTETAG":"all-data^non-investment^11110000765000432H^110000000000^non-construction^11110000765000432H^non-construction_expansion","DATAJSONTEXT":"{\"VERSION\":\"20191230\"}"},"SPEAK_DISABILITY_GRAD":"","REGISTER":"","ONLINE_HANDLING_DEPTH_STANDARD":"05","APPROVAL_TYPE":"0","MIND_DISABILITY_GRAD":"","ACCEPTSERVICE":"99","YWBLX_ID":"9ac3ac27-7426-472c-bc36-acc9f6b11634","ONLINE_DECLARE_SYSTEM_DEPT":"北京市政务服务和数据管理局","CONSTRUCTION_EXPANSION":"0","EMPOWER":"0","EXEMPT_MATERIALS":"","LITTLEPROGRAM_CODE_ID":"3760ba32-1158-4828-b88d-958cb6fb1e7e","EYE_DISABILITY_GRAD":"","ISMONVEINCENTER":"1","DATA_FLAG":"XZXK_NEW","BUSINESS_APPROVAL_DEPT":"北京市水务局","POWER_NAME":"水利水电工程施工企业主要负责人、项目负责人和专职安全生产管理人员安全生产考核","ITEM_ATTRIBUTE":"04^05^08^09^11","CROSS_AREA_ATEXT":"","AGE":"","BGSYSTEM_APPROVAL_OTHER":"","WIT_DISABILITY_GRAD":"","WECHAT_CODE_NAME":"","POWER_CODE":"B1703803","DISABILITY_TYPE":"","IS_ENABLE_CERTIFICATE_SHARE":"0","POWER_ATTRIBUTE":"1","ONLY_ID":"f1696b0c-b99e-401a-9e3c-fe936e8fea00","YES_NO_OPEN":"1","BGSYSTEM_APPROVAL_NAME":"北京市水行政审批系统","APP_CODE_NAME":"","HOLDER":"","VERSION":"20241125"}
[{"ID":7639258,"TASKGUID":"3857fdde-e3c7-4c48-8202-890fd542649a","T_ID":"987979f6-480c-4b95-b528-65c660131ac4","P_ID":"","NAME":"专职安全生产管理人员安全生产考核首次申请","NODE_LEVEL":1,"NODE_PATH":"/987979f6-480c-4b95-b528-65c660131ac4","CHILD_COUNT":2,"ORDER_NUM":1,"SERIAL_NUMBER":"1","CONDITION_ATTR":"01","IS_RADIO":"1","IS_SUPPORT":"1","SUMMARY":"1 专职安全生产管理人员安全生产考核首次申请\n\t1.1 在职人员申请\n\t1.2 退休人员申请","CD_TIME":"Nov 14, 2025 7:49:35 PM","CD_BATCH":"2025111400026","DISTRIBUTETAG":"all-data^non-investment^11110000765000432H^110000000000^non-construction^11110000765000432H^non-construction_expansion","DATAJSONTEXT":"{\"VERSION\":\"20220810\",\"TREE_TYPE\":\"0\",\"CONSULTATION_QA\":\"\"}","parOrder":"","proOrder":"1","newOrderNum":"001","itemGuideConditionRelatedList":[]},{"ID":7639257,"TASKGUID":"3857fdde-e3c7-4c48-8202-890fd542649a","T_ID":"0e3f27a8-a25c-401c-ae97-397bb99ee91c","P_ID":"987979f6-480c-4b95-b528-65c660131ac4","NAME":"在职人员申请","NODE_LEVEL":2,"NODE_PATH":"/987979f6-480c-4b95-b528-65c660131ac4/0e3f27a8-a25c-401c-ae97-397bb99ee91c","CHILD_COUNT":0,"ORDER_NUM":1,"SERIAL_NUMBER":"1.1","CONDITION_ATTR":"02","IS_RADIO":"","IS_SUPPORT":"","CD_TIME":"Nov 14, 2025 7:49:35 PM","CD_BATCH":"2025111400026","DISTRIBUTETAG":"all-data^non-investment^11110000765000432H^110000000000^non-construction^11110000765000432H^non-construction_expansion","DATAJSONTEXT":"{\"VERSION\":\"20220810\",\"TREE_TYPE\":\"0\",\"CONSULTATION_QA\":\"\"}","parOrder":"","proOrder":"","newOrderNum":"001.001","itemGuideConditionRelatedList":[{"ID":26329275,"TASKGUID":"3857fdde-e3c7-4c48-8202-890fd542649a","T_ID":"0e3f27a8-a25c-401c-ae97-397bb99ee91c","G_ID":"a9f1d669-9b5c-47de-8b89-47e22b660115","M_CODE":"340858","MATERIAL_ID":"6cc838cd-23bd-4c44-a149-5a49babf896b","CD_TIME":"Nov 14, 2025 7:49:35 PM","CD_BATCH":"2025111400026","DISTRIBUTETAG":"all-data^non-investment^11110000765000432H^110000000000^non-construction^11110000765000432H^non-construction_expansion","DATAJSONTEXT":"{\"VERSION\":\"20210903\"}"},{"ID":26329276,"TASKGUID":"3857fdde-e3c7-4c48-8202-890fd542649a","T_ID":"0e3f27a8-a25c-401c-ae97-397bb99ee91c","G_ID":"ebd90e8a-9744-44fd-a944-5ae965c05529","M_CODE":"201637","MATERIAL_ID":"fd6b4aa3-5f2c-47c2-a5c2-6d22cb2532de","CD_TIME":"Nov 14, 2025 7:49:35 PM","CD_BATCH":"2025111400026","DISTRIBUTETAG":"all-data^non-investment^11110000765000432H^110000000000^non-construction^11110000765000432H^non-construction_expansion","DATAJSONTEXT":"{\"VERSION\":\"20210903\"}"}]},{"ID":7639259,"TASKGUID":"3857fdde-e3c7-4c48-8202-890fd542649a","T_ID":"dddcbcc4-4b70-41ea-a27c-4cdc1ce392b8","P_ID":"987979f6-480c-4b95-b528-65c660131ac4","NAME":"退休人员申请","NODE_LEVEL":2,"NODE_PATH":"/987979f6-480c-4b95-b528-65c660131ac4/dddcbcc4-4b70-41ea-a27c-4cdc1ce392b8","CHILD_COUNT":0,"ORDER_NUM":2,"SERIAL_NUMBER":"1.2","CONDITION_ATTR":"02","IS_RADIO":"","IS_SUPPORT":"","CD_TIME":"Nov 14, 2025 7:49:35 PM","CD_BATCH":"2025111400026","DISTRIBUTETAG":"all-data^non-investment^11110000765000432H^110000000000^non-construction^11110000765000432H^non-construction_expansion","DATAJSONTEXT":"{\"VERSION\":\"20220810\",\"TREE_TYPE\":\"0\",\"CONSULTATION_QA\":\"\"}","parOrder":"","proOrder":"","newOrderNum":"001.002","itemGuideConditionRelatedList":[{"ID":26329277,"TASKGUID":"3857fdde-e3c7-4c48-8202-890fd542649a","T_ID":"dddcbcc4-4b70-41ea-a27c-4cdc1ce392b8","G_ID":"53a42ded-b2c4-4962-83e2-df8ff9371121","M_CODE":"209262","MATERIAL_ID":"b09e1fa1-d247-4ec1-9946-c3a96b192403","CD_TIME":"Nov 14, 2025 7:49:35 PM","CD_BATCH":"2025111400026","DISTRIBUTETAG":"all-data^non-investment^11110000765000432H^110000000000^non-construction^11110000765000432H^non-construction_expansion","DATAJSONTEXT":"{\"VERSION\":\"20210903\"}"},{"ID":26329278,"TASKGUID":"3857fdde-e3c7-4c48-8202-890fd542649a","T_ID":"dddcbcc4-4b70-41ea-a27c-4cdc1ce392b8","G_ID":"7b2b0da8-73ae-4995-9c8e-839be1e6e130","M_CODE":"210504","MATERIAL_ID":"014cd546-b440-499a-aab7-b7bece76b171","CD_TIME":"Nov 14, 2025 7:49:35 PM","CD_BATCH":"2025111400026","DISTRIBUTETAG":"all-data^non-investment^11110000765000432H^110000000000^non-construction^11110000765000432H^non-construction_expansion","DATAJSONTEXT":"{\"VERSION\":\"20210903\"}"},{"ID":26329279,"TASKGUID":"3857fdde-e3c7-4c48-8202-890fd542649a","T_ID":"dddcbcc4-4b70-41ea-a27c-4cdc1ce392b8","G_ID":"802e144c-757e-49ca-9560-f66512f7b3eb","M_CODE":"401126","MATERIAL_ID":"0c04035b-9417-4eba-837a-096cc53eade8","CD_TIME":"Nov 14, 2025 7:49:35 PM","CD_BATCH":"2025111400026","DISTRIBUTETAG":"all-data^non-investment^11110000765000432H^110000000000^non-construction^11110000765000432H^non-construction_expansion","DATAJSONTEXT":"{\"VERSION\":\"20210903\"}"}]}]
2
1
https://recept.banshi.beijing.gov.cn/online/accept#/accept/entry?matterType=single&matterId=11152452016057&bizMode=normal&openRouteEnvFlag=prod

政务服务> 办事指南

本省级行政区域内工商注册的水利水电工程施工总承包二级(含)以下资质以及专业承包二级(含)以下资质施工企业的专职安全生产管理人员安全生产考核首次申请

北京市

切换简洁版

  • 承诺件

    办件类型

  • 0

    到现场次数

  • 20工作日

    法定办结时限

  • 20工作日

    承诺办结时限

好差评

5.0

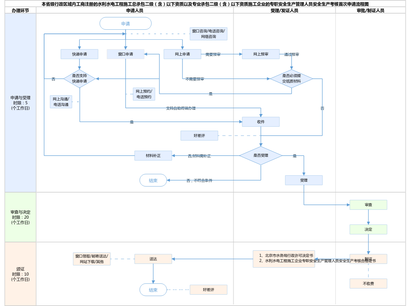
办件承诺办结时限说明:(承诺时限为办理流程中“审查与决定”环节的计时时限)

办件承诺办结时限说明:

(承诺时限为办理流程中“审查与决定”环节的计时时限)

基本信息

实施主体 北京市水务局 服务对象
事项类型 行政许可 办理形式
受理条件 水利部关于修订印发《水利水电工程施工企业主要负责人、项目负责人和专职安全生产管理人员安全生产考核管理办法》的通知(水监督〔2022〕326号)第十二条 申领安全生产考核合格证书的安管人员应具备以下条件:1.与受聘施工企业有正式劳动关系;2.经安全生产教育培训合格,申领证书年度安全生产培训不少于32个学时;3.经考核管理部门安全生产考试合格;4.项目负责人年龄不得超过建造师执业年龄,专职安全生产管理人员年龄不得超过法定退休年龄;5.学历、职业资格和工作经历要求:(2)专职安全生产管理人员应具有中专或同等学历且具有3年及以上的水利水电工程建设经历,或大专及以上学历且具有2年及以上的水利水电工程建设经历。第十三条 安管人员向考核管理部门申领证书,应提交以下材料:1.承诺书;2.证书申领申请表;3.劳动合同和近3个月的社会保险参保缴费材料(退休人员应提供有效的退休证明相关材料、劳务合同和意外伤害保险投保缴费材料);4.安全生产教育培训记录;5.学历证书或建造师执业资格证书。 申请人申请的事项属于本行政机关的法定职责和权限范围(详见“行使内容”)。 申请人提交的申请材料齐全,符合材料受理标准(详见“申请材料”)。
办理时间 法定工作日: 上午08:30 - 12:00、下午12:00 - 17:30; 周六:上午:08:30 - 12:30(需预约);法定节假日不对外服务。;法定工作日: 上午: 09:00 - 12:00; 下午: 12:00 - 17:00; (延时服务时间: 工作日上午08:30 - 09:00; 下午17:00 - 17:30; 周六上午09:00 - 13:00; )... 查看详情
办理地点 北京市政务服务中心:北京市丰台区西三环南路1号(六里桥西南角)二层C区综合窗口 北京城市副中心政务服务中心:北京市通州区新华东街48号二区(东南角)二层综合窗口 查看详情
咨询方式

咨询电话:

(010)89150256;(010)89150257【展开】

咨询窗口地址:

北京市政务服务中心:北京市丰台区西三环南路1号(六里桥西南角)(综合窗口);北京城市副中心政务服务中心:北京市通州区新华东街48号(东南角)(综合窗口)【展开】

网上咨询:

https://banshi.beijing.gov.cn/bjzwchatui/bjzw-chatui/index.html?【展开】

投诉监督方式
基本编码 000119114006 事项编码 11110000765000432H2000119114006
业务办理项编码 11110000765000432H200011911400601 进驻大厅类型
权力来源 法定本级行使 网上支付
所属机构 北京市水务局 委托部门
联办机构 实施主体性质 法定机关
办理进程查询途径
行使层级 市级 运行系统 市级自建(垂管)
物流快递 办理方式 自办件
预约办理 数量限制
中介服务 权限划分
通办范围 特殊程序
行使内容 在北京市境内从事水利水电工程施工活动的二级及以下资质水利施工企业的专职安全生产管理人员安全生产考核由市水行政主管部门负责。
显示更多

请选择情形:

提示:通过情形选择可引导出您办理该事项所需的材料,若要查看全部材料,请点击"查看全部材料"

查看全部材料 情形引导

收起
我选好了重选条件

序号 材料名称 材料来源 材料
必要性
数量要求 介质要求 表格及样例
下载
受理标准 提供材料
依据
其他要求
申请材料总要求1.需用首都之窗提供的制式材料;2.申报材料内容填写无遗漏,无文字错误;3.申请材料均需A4纸打印;4.复印件、电子扫描件应完整、清晰,确保与原件保持一致;5.通过网络申请提交,无需提交纸质材料;6.现场申请情况,需留存可接收结果的邮箱地址。
序号 材料名称 材料来源 材料
必要性
数量要求 介质要求 表格及样例
下载
受理标准 提供材料
依据
其他要求
申请材料总要求1.需用首都之窗提供的制式材料;2.申报材料内容填写无遗漏,无文字错误;3.申请材料均需A4纸打印;4.复印件、电子扫描件应完整、清晰,确保与原件保持一致;5.通过网络申请提交,无需提交纸质材料;6.现场申请情况,需留存可接收结果的邮箱地址。
显示更多

指南分享