2
01
11110000MB16786141
北京市文化和旅游局
涉港澳营业性演出变更申请
11110000MB167861412000122104003A3
11110000MB167861412000122104003
0
39974404-e42f-42fb-bd5a-8983d8dc6faf
1a11f4b5-e735-4615-bb1f-f5501858145a
2
01
市文化和旅游局
110000000000
北京市文化和旅游局
北京市政务服务中心:法定工作日: 上午08:30 - 12:00、下午12:00 - 17:30; 周六:上午:08:30 - 12:30(需预约);法定节假日不对外服务。
北京市政务服务中心:北京市丰台区西三环南路1号(六里桥西南角)二层B区综合窗口
1.申请系统中填写的信息和上传的申请材料内容真实、准确,有效; 2.申请材料齐全,按照申请材料目录载明的顺序排列,扫描合并为一份电子文档,上传; 3.扫描上传的申请材料命名为:公司名称+办理事项名称,分辨率控制在100dpi、灰度模式、pdf格式。
{"IS_GUIDE":"1","ONLINE_DECLARE_SYSTEM_MODE":"99","ITEM_REALITY_USELEVEL":"","SERVICE_OBJCT":"","IS_CONSTRUCTION":"0","CL_SERVICE_TYPE":"","APP_CODE_ID":"","YESNO_CITY_UNICOM":"0^1","CROSS_AREA":"","ISSHOHCENTER":"0","WECHAT_CODE_ID":"","FINANCIAL":"","LITTLEPROGRAM_CODE_NAME":"","CROSS_AREA_ALL":"","CROSS_PROVINCE":"","ALIAS_NAME":"[\"涉港澳\", \"演出\", \"演出报批\"]","EAR_DISABILITY_GRAD":"","LIB_DISABILITY_GRAD":"","SPEAK_DISABILITY_GRAD":"","REGISTER":"","ONLINE_HANDLING_DEPTH_STANDARD":"05","APPROVAL_TYPE":"1","MIND_DISABILITY_GRAD":"","ACCEPTSERVICE":"99","YWBLX_ID":"3a8675de-cadf-43cb-aac9-a53df1a17baa","ONLINE_DECLARE_SYSTEM_DEPT":"","CONSTRUCTION_EXPANSION":"0","EMPOWER":"0","EXEMPT_MATERIALS":"","LITTLEPROGRAM_CODE_ID":"","EYE_DISABILITY_GRAD":"","ISMONVEINCENTER":"1","DATA_FLAG":"XZXK_NEW","BUSINESS_APPROVAL_DEPT":"北京市文化和旅游局","POWER_NAME":"营业性演出审批","ITEM_ATTRIBUTE":"04^05^07^11","CROSS_AREA_ATEXT":"","AGE":"","BGSYSTEM_APPROVAL_OTHER":"北京市文化和旅游局文化事项审批系统","WIT_DISABILITY_GRAD":"","WECHAT_CODE_NAME":"","POWER_CODE":"B2004403","DISABILITY_TYPE":"","IS_ENABLE_CERTIFICATE_SHARE":"0","POWER_ATTRIBUTE":"1","ONLY_ID":"79a5e1d2-a255-42f9-9baf-9c8b55da73e1","YES_NO_OPEN":"1","BGSYSTEM_APPROVAL_NAME":"其他","APP_CODE_NAME":"","HOLDER":"","VERSION":"20241125"}
[{"ID":8450422,"TASKGUID":"39974404-e42f-42fb-bd5a-8983d8dc6faf","T_ID":"f5c8586d-0480-4b6e-aac0-14874c3cc2e2","P_ID":"","NAME":"是否委托办理","NODE_LEVEL":1,"NODE_PATH":"/f5c8586d-0480-4b6e-aac0-14874c3cc2e2","CHILD_COUNT":2,"ORDER_NUM":1,"SERIAL_NUMBER":"1","CONDITION_ATTR":"01","IS_RADIO":"1","IS_SUPPORT":"1","SUMMARY":"1 是否委托办理\n\t1.1 是\n\t1.2 否","CD_TIME":"Apr 15, 2026 10:55:57 AM","CD_BATCH":"2026041500014","DISTRIBUTETAG":"all-data^non-investment^11110000MB16786141^110000000000^non-construction^11110000MB16786141^non-construction_expansion","DATAJSONTEXT":"{\"VERSION\":\"20220810\",\"TREE_TYPE\":\"\",\"CONSULTATION_QA\":\"\"}","parOrder":"","proOrder":"1","newOrderNum":"001","itemGuideConditionRelatedList":[]},{"ID":8450421,"TASKGUID":"39974404-e42f-42fb-bd5a-8983d8dc6faf","T_ID":"31950c1d-6878-42a9-9ff4-134dd9fb853c","P_ID":"f5c8586d-0480-4b6e-aac0-14874c3cc2e2","NAME":"是","NODE_LEVEL":2,"NODE_PATH":"/f5c8586d-0480-4b6e-aac0-14874c3cc2e2/31950c1d-6878-42a9-9ff4-134dd9fb853c","CHILD_COUNT":0,"ORDER_NUM":1,"SERIAL_NUMBER":"1.1","CONDITION_ATTR":"02","IS_RADIO":"","IS_SUPPORT":"","CD_TIME":"Apr 15, 2026 10:55:57 AM","CD_BATCH":"2026041500014","DISTRIBUTETAG":"all-data^non-investment^11110000MB16786141^110000000000^non-construction^11110000MB16786141^non-construction_expansion","DATAJSONTEXT":"{\"VERSION\":\"20220810\",\"TREE_TYPE\":\"\",\"CONSULTATION_QA\":\"\"}","parOrder":"","proOrder":"","newOrderNum":"001.001","itemGuideConditionRelatedList":[]},{"ID":8450423,"TASKGUID":"39974404-e42f-42fb-bd5a-8983d8dc6faf","T_ID":"f8902b9f-8028-4050-afd0-5ab1c3459599","P_ID":"f5c8586d-0480-4b6e-aac0-14874c3cc2e2","NAME":"否","NODE_LEVEL":2,"NODE_PATH":"/f5c8586d-0480-4b6e-aac0-14874c3cc2e2/f8902b9f-8028-4050-afd0-5ab1c3459599","CHILD_COUNT":0,"ORDER_NUM":2,"SERIAL_NUMBER":"1.2","CONDITION_ATTR":"02","IS_RADIO":"","IS_SUPPORT":"","CD_TIME":"Apr 15, 2026 10:55:57 AM","CD_BATCH":"2026041500014","DISTRIBUTETAG":"all-data^non-investment^11110000MB16786141^110000000000^non-construction^11110000MB16786141^non-construction_expansion","DATAJSONTEXT":"{\"VERSION\":\"20220810\",\"TREE_TYPE\":\"\",\"CONSULTATION_QA\":\"\"}","parOrder":"","proOrder":"","newOrderNum":"001.002","itemGuideConditionRelatedList":[]}]
2
2^3^4
http://120.52.185.43/whsp/xzShow.do?show=sqrhome&slqy=110000&sxdm=14&sxop=bg

政务服务> 办事指南

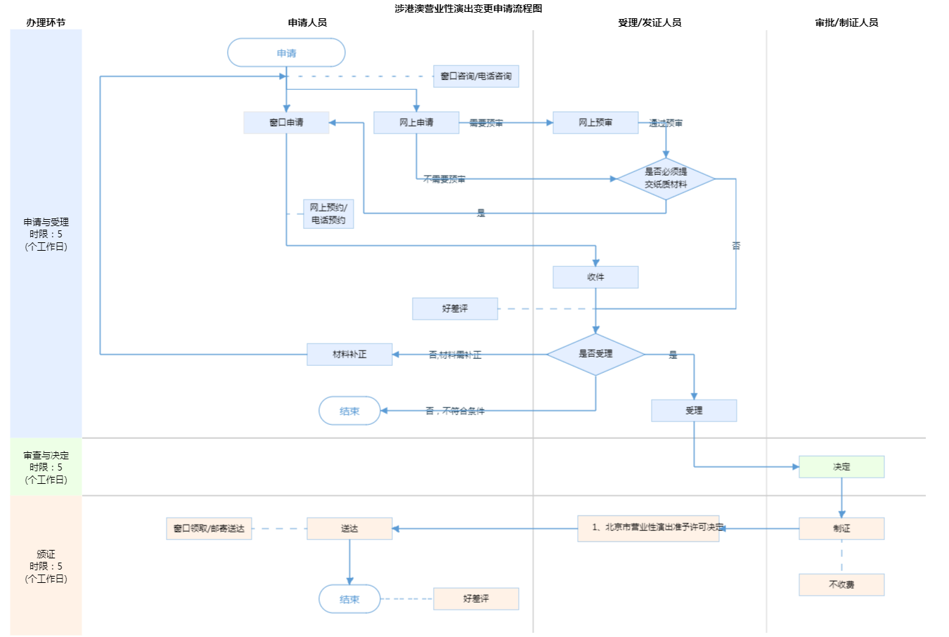
涉港澳营业性演出变更申请

北京市

切换简洁版

  • 承诺件

    办件类型

  • 0

    到现场次数

  • 20工作日

    法定办结时限

  • 5工作日

    承诺办结时限

好差评

5.0

办件承诺办结时限说明:依法需要听证、招标、拍卖、检验、检测、检疫、鉴定、专家评审的和上级部门复核、异议处理、公示所需时间不计算在承诺期限内。(承诺时限为办理流程中“审查与决定”环节的计时时限)

办件承诺办结时限说明:

依法需要听证、招标、拍卖、检验、检测、检疫、鉴定、专家评审的和上级部门复核、异议处理、公示所需时间不计算在承诺期限内。(承诺时限为办理流程中“审查与决定”环节的计时时限)

基本信息

实施主体 北京市文化和旅游局 服务对象
事项类型 行政许可 办理形式
受理条件 1.申请系统中填写的信息和上传的申请材料内容真实、准确,有效; 2.申请材料齐全,按照申请材料目录载明的顺序排列,扫描合并为一份电子文档,上传; 3.扫描上传的申请材料命名为:公司名称+办理事项名称,分辨率控制在100dpi、灰度模式、pdf格式。
办理时间 北京市政务服务中心:法定工作日: 上午08:30 - 12:00、下午12:00 - 17:30; 周六:上午:08:30 - 12:30(需预约);法定节假日不对外服务。 查看详情
办理地点 北京市政务服务中心:北京市丰台区西三环南路1号(六里桥西南角)二层B区综合窗口 查看详情
咨询方式

咨询电话:

(010)89150270;(010)89150056【展开】

咨询窗口地址:

北京市政务服务中心:北京市丰台区西三环南路1号(六里桥西南角) 二层B区综合窗口北京城市副中心政务服务中心:北京市通州区新华东街48号二区(东南角)(综合窗口)【展开】

投诉监督方式
基本编码 000122104003 事项编码 11110000MB167861412000122104003
业务办理项编码 11110000MB167861412000122104003A3 进驻大厅类型
权力来源 法定本级行使 网上支付
所属机构 北京市文化和旅游局 委托部门
联办机构 实施主体性质 法定机关
办理进程查询途径
行使层级 市级 运行系统 市级自建(垂管)
物流快递 办理方式 自办件
预约办理 数量限制
中介服务 权限划分
通办范围 全市 特殊程序
行使内容
显示更多

请选择情形:

提示:通过情形选择可引导出您办理该事项所需的材料,若要查看全部材料,请点击"查看全部材料"

查看全部材料 情形引导

收起
我选好了重选条件

序号 材料名称 材料来源 材料
必要性
数量要求 介质要求 表格及样例
下载
受理标准 提供材料
依据
其他要求
申请材料总要求领取新批准文件时,请先交回原许可文书原件。营业性演出不得有下列情形: (一)反对宪法确定的基本原则的; (二)危害国家统一、主权和领土完整,危害国家安全,或者损害国家荣誉和利益的; (三)煽动民族仇恨、民族歧视,侵害民族风俗习惯,伤害民族感情,破坏民族团结,违反宗教政策的; (四)扰乱社会秩序,破坏社会稳定的; (五)危害社会公德或者民族优秀文化传统的; (六)宣扬淫秽、色情、邪教、迷信或者渲染暴力的; (七)侮辱或者诽谤他人,侵害他人合法权益的; (八)表演方式恐怖、残忍,摧残演员身心健康的; (九)利用人体缺陷或者以展示人体变异等方式招徕观众的; (十)法律、行政法规禁止的其他情形。
序号 材料名称 材料来源 材料
必要性
数量要求 介质要求 表格及样例
下载
受理标准 提供材料
依据
其他要求
申请材料总要求领取新批准文件时,请先交回原许可文书原件。营业性演出不得有下列情形: (一)反对宪法确定的基本原则的; (二)危害国家统一、主权和领土完整,危害国家安全,或者损害国家荣誉和利益的; (三)煽动民族仇恨、民族歧视,侵害民族风俗习惯,伤害民族感情,破坏民族团结,违反宗教政策的; (四)扰乱社会秩序,破坏社会稳定的; (五)危害社会公德或者民族优秀文化传统的; (六)宣扬淫秽、色情、邪教、迷信或者渲染暴力的; (七)侮辱或者诽谤他人,侵害他人合法权益的; (八)表演方式恐怖、残忍,摧残演员身心健康的; (九)利用人体缺陷或者以展示人体变异等方式招徕观众的; (十)法律、行政法规禁止的其他情形。
显示更多

指南分享