2
01
1111000078480249XC
北京市园林绿化局
猎捕国家一级保护陆生野生动物新办审批
1111000078480249XC200016421800101
1111000078480249XC2000164218001
0
4453a1c6-1332-43d4-ad40-d98b27d33d55
44c55485-14d1-4b03-be3a-e61a5838a518
2
01
市园林绿化局
110000000000
北京市园林绿化局
法定工作日: 上午08:30 - 12:00、下午12:00 - 17:30; 周六:上午:08:30 - 12:30(需预约);法定节假日不对外服务。;法定工作日: 上午: 09:00 - 12:00; 下午: 12:00 - 17:00; (延时服务时间: 工作日上午08:30 - 09:00; 下午17:00 - 17:30; 周六上午09:00 - 13:00; )...
北京市政务服务中心:北京市丰台区西三环南路1号(六里桥西南角)(1-3层综合窗口) 北京城市副中心政务服务中心:北京市通州区新华东街48号二区(东南角)综合窗口
1.申请材料齐全,符合法定形式; 2.猎捕目的为:因科学研究、种群调控、疫源疫病监测或者其他特殊情况。 (来源 《中华人民共和国野生动物保护法》第二十一条)
{"IS_GUIDE":"0","ONLINE_DECLARE_SYSTEM_MODE":"","ITEM_REALITY_USELEVEL":"","SERVICE_OBJCT":"","IS_CONSTRUCTION":"0","CL_SERVICE_TYPE":"","APP_CODE_ID":"","YESNO_CITY_UNICOM":"0^1","CROSS_AREA":"","ISSHOHCENTER":"0","WECHAT_CODE_ID":"","FINANCIAL":"","LITTLEPROGRAM_CODE_NAME":"","CROSS_AREA_ALL":"","CROSS_PROVINCE":"","ALIAS_NAME":"[\"捕猎保护动物审批\", \"国家一级保护动物\", \"野生动物\", \"捕猎动物\", \"猎捕\"]","EAR_DISABILITY_GRAD":"","LIB_DISABILITY_GRAD":"","SPEAK_DISABILITY_GRAD":"","REGISTER":"","ONLINE_HANDLING_DEPTH_STANDARD":"05","APPROVAL_TYPE":"1","MIND_DISABILITY_GRAD":"","ACCEPTSERVICE":"99","YWBLX_ID":"e4375967-2778-4126-8655-559bc06f755a","ONLINE_DECLARE_SYSTEM_DEPT":"","CONSTRUCTION_EXPANSION":"0","EMPOWER":"0","EXEMPT_MATERIALS":"","LITTLEPROGRAM_CODE_ID":"","EYE_DISABILITY_GRAD":"","ISMONVEINCENTER":"1","DATA_FLAG":"XZXK_NEW","BUSINESS_APPROVAL_DEPT":"北京市政务服务和数据管理局","POWER_NAME":"猎捕陆生野生动物审批","ITEM_ATTRIBUTE":"04^05^09^11^13","CROSS_AREA_ATEXT":"","AGE":"","BGSYSTEM_APPROVAL_OTHER":"","WIT_DISABILITY_GRAD":"","WECHAT_CODE_NAME":"","POWER_CODE":"B3207703","DISABILITY_TYPE":"","IS_ENABLE_CERTIFICATE_SHARE":"","POWER_ATTRIBUTE":"1","ONLY_ID":"b6b8af86-4b22-489d-9d88-e0c31d8a0913","YES_NO_OPEN":"1","BGSYSTEM_APPROVAL_NAME":"北京市统一行政审批管理平台","APP_CODE_NAME":"","HOLDER":"","VERSION":"20241125"}
[]
2
1^2^3^4^6^9
https://recept.banshi.beijing.gov.cn/online/accept#/accept/entry?matterType=single&matterId=11183542015277&bizMode=normal&openRouteEnvFlag=prod;https://recept.banshi.beijing.gov.cn/online/accept#/accept/entry?matterType=single&matterId=11183542015277&bizMode=normal&userType=legal&openRouteEnvFlag=prod

政务服务> 办事指南

猎捕国家一级保护陆生野生动物新办审批

北京市

切换简洁版

  • 承诺件

    办件类型

  • 0

    到现场次数

  • 3

    法定办结时限

  • 6工作日

    承诺办结时限

好差评

5.0

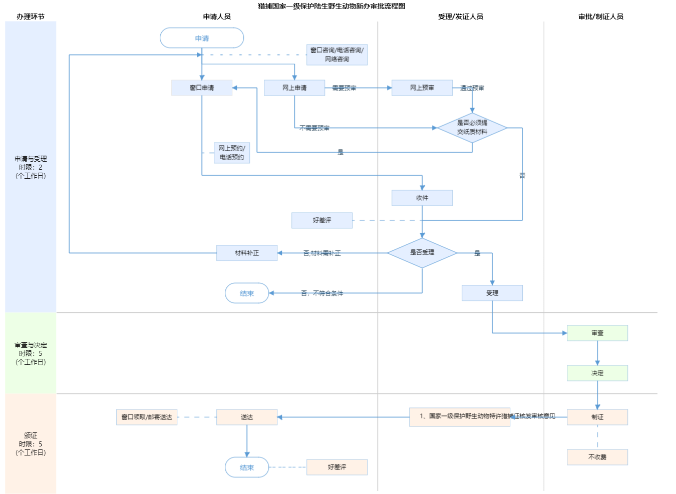
办件承诺办结时限说明:(承诺时限为办理流程中“审查与决定”环节的计时时限)

办件承诺办结时限说明:

(承诺时限为办理流程中“审查与决定”环节的计时时限)

基本信息

实施主体 北京市园林绿化局 服务对象
事项类型 行政许可 办理形式
受理条件 1.申请材料齐全,符合法定形式; 2.猎捕目的为:因科学研究、种群调控、疫源疫病监测或者其他特殊情况。 (来源 《中华人民共和国野生动物保护法》第二十一条)
办理时间 法定工作日: 上午08:30 - 12:00、下午12:00 - 17:30; 周六:上午:08:30 - 12:30(需预约);法定节假日不对外服务。;法定工作日: 上午: 09:00 - 12:00; 下午: 12:00 - 17:00; (延时服务时间: 工作日上午08:30 - 09:00; 下午17:00 - 17:30; 周六上午09:00 - 13:00; )... 查看详情
办理地点 北京市政务服务中心:北京市丰台区西三环南路1号(六里桥西南角)(1-3层综合窗口) 北京城市副中心政务服务中心:北京市通州区新华东街48号二区(东南角)综合窗口 查看详情
咨询方式

咨询电话:

(010)89150240【展开】

咨询窗口地址:

北京市丰台区西三环南路1号(六里桥西南角):北京市政务服务中心(1-3层综合窗口)北京城市副中心政务服务中心:北京市通州区新华东街48号二区(东南角)(综合窗口)【展开】

网上咨询:

http://banshi.beijing.gov.cn【展开】

投诉监督方式
基本编码 000164218001 事项编码 1111000078480249XC2000164218001
业务办理项编码 1111000078480249XC200016421800101 进驻大厅类型
权力来源 法定本级行使 网上支付
所属机构 北京市园林绿化局 委托部门
联办机构 实施主体性质 法定机关
办理进程查询途径
行使层级 市级 运行系统 市级统建系统
物流快递 办理方式 自办件
预约办理 数量限制
中介服务 权限划分
通办范围 特殊程序
行使内容 因科学研究、种群调控、疫源疫病监测或者其他特殊情况,需要猎捕国家一级保护野生动物的,应当向国务院野生动物保护主管部门申请特许猎捕证。
显示更多

请选择情形:

提示:通过情形选择可引导出您办理该事项所需的材料,若要查看全部材料,请点击"查看全部材料"

查看全部材料 情形引导

收起
我选好了重选条件

序号 材料名称 材料来源 材料
必要性
数量要求 介质要求 表格及样例
下载
受理标准 提供材料
依据
其他要求
申请材料总要求1、所提交材料电子版要求要件扫描,PDF格式,分辨率为200Dpi以上; 2、所提交材料须加盖公章,如果多页须加盖骑缝章。
序号 材料名称 材料来源 材料
必要性
数量要求 介质要求 表格及样例
下载
受理标准 提供材料
依据
其他要求
申请材料总要求1、所提交材料电子版要求要件扫描,PDF格式,分辨率为200Dpi以上; 2、所提交材料须加盖公章,如果多页须加盖骑缝章。
显示更多

指南分享