政务服务> 办事指南
北京市
切换简洁版
基本信息
| 实施主体 | 北京市文化和旅游局 | 服务对象 | 企业法人、事业法人 |
| 事项类型 | 行政许可 | 办理形式 | 窗口办理、网上办理 |
| 受理条件 | 香港特别行政区、澳门特别行政区的投资者可以在内地投资设立演出经纪机构、演出场所经营单位以及由内地方控股的文艺表演团体。依照本条规定设立的演出经纪机构、文艺表演团体申请从事营业性演出经营活动,应向省、自治区、直辖市人民政府文化主管部门提出申请。省、自治区、直辖市人民政府文化主管部门应当自收到申请之日起20日内作出决定。批准的,颁发营业性演出许可证;不批准的,应当书面通知申请人并说明理由。来源:《营业性演出管理条例》第十一条。材料要求:1.申报内容真实、有效,符合法定形式,符合法律法规规定;2.申请材料齐全并按本办事指南中申请材料目录载明的顺序排列并扫描上传;3.所有申请材料扫描为一份,扫描分辨率控制在100dpi、灰度扫描模式、pdf格式,命名为:公司名称+办理事项名称。 | ||
| 办理时间 | 北京市政务服务中心:法定工作日: 上午: 09:00 - 12:00; 下午: 13:30 - 17:00; (延时服务时间: 工作日上午08:30 - 09:00; 下午17:00 - 17:30; 周六上午09:00 - 13:00; ) 查看详情 | ||
| 办理地点 | 北京市政务服务中心:北京市丰台区西三环南路1号(六里桥西南角)二层B区综合窗口 查看详情 | ||
| 咨询方式 |
咨询电话: (010)89150270;(010)89150056【展开】 咨询窗口地址: 北京市政务服务中心:北京市丰台区西三环南路1号(六里桥西南角) 二层B区综合窗口北京城市副中心政务服务中心:北京市通州区新华东街48号二区(东南角)(综合窗口)【展开】 |
||
| 投诉监督方式 | 投诉监督电话: (010)12345【展开】 |
||
| 基本编码 | 000122103003 | 事项编码 | 11110000MB167861412000122103003 |
| 业务办理项编码 | 11110000MB167861412000122103003A4 | 进驻大厅类型 | 政务服务中心 |
| 权力来源 | 法定本级行使 | 网上支付 | 否 |
| 所属机构 | 北京市文化和旅游局 | 委托部门 | 无 |
| 联办机构 | 无 | 实施主体性质 | 法定机关 |
| 办理进程查询途径 | 网上查询:http://120.52.185.43/whsp/xzShow.do?show=sqrhome&ref=allsq&slqy=110000 电话查询:(010)89150270 |
||
| 行使层级 | 市级 | 运行系统 | 市级自建(垂管) |
| 物流快递 | 是 | 办理方式 | 自办件 |
| 预约办理 | 网上预约:http://banshi.beijing.gov.cn/;电话预约:(010)89150001 | 数量限制 | 无 |
| 中介服务 | 无 | 权限划分 | 无 |
| 通办范围 | 全市 | 特殊程序 | 无 |
| 行使内容 | 无 | ||

无
| 序号 | 材料名称 | 材料来源 | 材料 必要性 |
数量要求 | 介质要求 | 表格及样例 下载 |
受理标准 | 提供材料 依据 |
其他要求 |
|---|---|---|---|---|---|---|---|---|---|
| 一、延续申请 | |||||||||
| (一) | 演出经纪人资格证 | 政府部门核发来源说明> | 必要 | 原件1份 | 文本类;纸质或电子 | 样例下载 | 1.应有至少3名专职演出经纪人员,即经纪人员资格证书的从业单位应与申请单位名称一致,可登录“全国演出经纪人管理与服务系统https://wlsc.mr.mct.gov.cn/user/login自行核对;2.请将经纪人资格证正、反面复印或扫描于同一页文档中,并加盖单位公章;3.所提供的经纪人资格证书必须在提交申请时处于有效期内。【展开】 | 《营业性演出管理条例实施细则》【展开】 | 加盖公章。【展开】 |
| (二) | 委托授权书 | 申请人自备 | 必要 | 原件1份 | 文本类;纸质 | 样例下载 | 限于非法定代表人前来办理的需提交并且粘贴代办人身份证复印件。【展开】 | 《营业性演出管理条例实施细则》【展开】 | 加盖公章。【展开】 |
| 申请材料总要求 | |||||||||

无
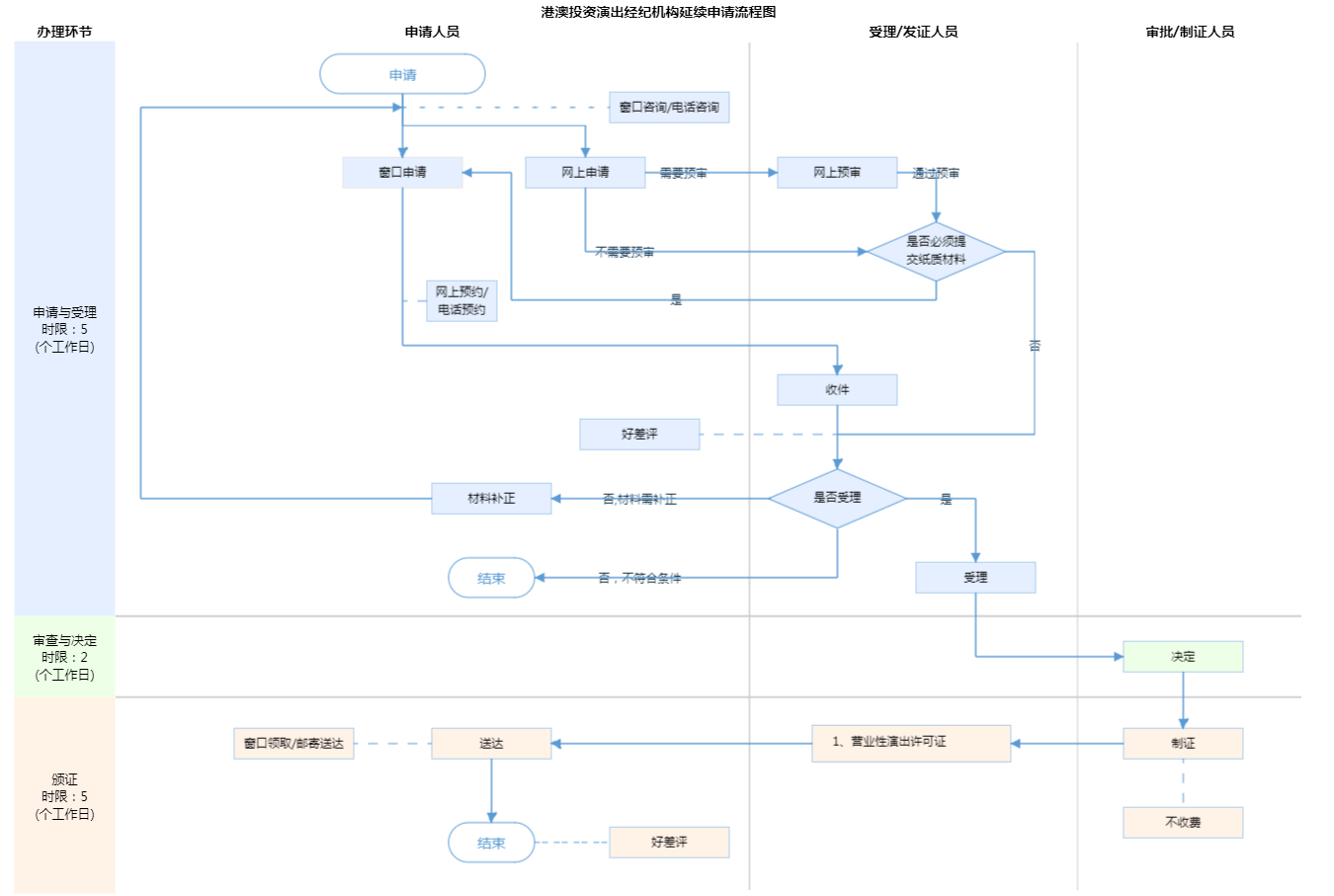
| 办理步骤 | 办理时限 | 办理人员 | 办理结果 |
|---|---|---|---|
| 申报/收件 | 4个工作日 | 综窗人员 | 符合审查标准的予以收件,不符合审查标准不予收件。 |
审查标准 申请材料齐全。【展开】 | |||
| 办理步骤 | 办理时限 | 办理人员 | 办理结果 |
|---|---|---|---|
| 受理 | 1个工作日 | 综窗人员 | 符合审查标准的予以受理,不符合审查标准不予受理。 |
审查标准 1.申报内容真实、有效,符合法定形式,符合法律法规规定;2.申请材料齐全并按本办事指南中申请材料目录载明的顺序排列并扫描上传;3.所有申请材料扫描为一份,扫描分辨率控制在100dpi、灰度扫描模式、pdf格式,命名为:公司名称+办理事项名称。【展开】 | |||
| 办理步骤 | 办理时限 | 办理人员 | 办理结果 |
|---|---|---|---|
| 决定 | 2个工作日 | 首席代表或部门负责人 | 符合审查标准,批准的,核发该事项批准文书;不符合审查标准,不予批准 |
审查标准 (1)已经市场监督管理部门注册。(2)具有3名以上专职演出经纪人员。(3)法定代表人或主要负责人符合要求。因违反《营业性演出管理条例》规定被文化和旅游主管部门吊销营业性演出许可证,或者被市场监督管理部门吊销营业执照或者责令变更登记的,自受到行政处罚之日起,当事人为单位的,其法定代表人、主要负责人5年内不得担任文艺表演团体、演出经纪机构或者演出场所经营单位的法定代表人、主要负责人。因营业性演出有《营业性演出管理条例》第二十五条禁止情形被文化和旅游主管部门吊销营业性演出许可证,或者被市场监督管理部门吊销营业执照或者责令变更登记的,不得再次从事营业性演出或者营业性演出的居间、代理、行纪活动。(4)港澳投资者投资设立演出经纪机构,向省级文化和旅游部部门提出申请。【展开】 | |||
| 办理步骤 | 办理时限 | 办理人员 | 结果名称 |
|---|---|---|---|
| 制证 | 4个工作日 | 部门人员 | |
| 发证 | 1个工作日 | 综窗人员 | 1、营业性演出许可证 2、营业性演出许可证(副本) |
| 送达方式 | |||
|---|---|---|---|
窗口领取 邮寄送达 | |||
无
| 营业性演出许可证 | |
| 结果名称 | 营业性演出许可证 |
|---|---|
| 结果文书类型 | 证照 |
| 结果样本 | 营业性演出许可证正本样本.pdf |
| 有效时间 | 见结果文书 |
| 营业性演出许可证(副本) | |
| 结果名称 | 营业性演出许可证(副本) |
|---|---|
| 结果文书类型 | 证照 |
| 结果样本 | 营业性演出许可证副本样本.pdf |
| 有效时间 | 两年 |
无
| 【行政法规】营业性演出管理条例(2016年修订版) | |
| 制定机关 | 中华人民共和国国务院 |
|---|---|
| 依据名称 | 营业性演出管理条例(2016年修订版) |
| 发布号令(文号) | 中华人民共和国国务院令第528号 |
| 法条(具体规定)内容 | 香港特别行政区、澳门特别行政区的投资者可以在内地投资设立演出经纪机构、演出场所经营单位以及由内地方控股的文艺表演团体;香港特别行政区、澳门特别行政区的演出经纪机构可以在内地设立分支机构。 台湾地区的投资者可以在大陆投资设立演出经纪机构、演出场所经营单位,不得设立文艺表演团体。 依照本条规定设立的演出经纪机构、文艺表演团体申请从事营业性演出经营活动,依照本条规定设立的演出场所经营单位申请从事演出场所经营活动,应当向省、自治区、直辖市人民政府文化主管部门提出申请。省、自治区、直辖市人民政府文化主管部门应当自收到申请之日起20日内作出决定。批准的,颁发营业性演出许可证;不批准的,应当书面通知申请人并说明理由。 依照本条规定设立演出经纪机构、演出场所经营单位的,还应当遵守我国其他法律、法规的规定。【展开】 |
是否收费:否
| 1、是否收费 |
|---|
| 不收费 |
指南分享
主办:北京市人民政府办公厅
承办:北京市政务服务和数据管理局
版权所有:北京市人民政府网站 京ICP备05060933号
政府网站标识码:1100000088 京公网安备 11010502039640 京ICP备05060933号
运行管理:首都之窗运行管理中心