
市级
区级
乡镇
(街道)
村(社区)
市级
部门
显示更多
政务服务> 办事指南
北京市
切换简洁版
基本信息
| 实施主体 | 北京市文化和旅游局 | 服务对象 | 事业法人、社会组织法人、其他组织 |
| 事项类型 | 行政许可 | 办理形式 | 窗口办理、网上办理 |
| 受理条件 | 1.申请系统中填写的信息和上传的申请材料内容真实、准确,有效; 2.申请材料齐全,按照申请材料目录载明的顺序排列,扫描合并为一份电子文档,上传; 3.扫描上传的申请材料命名为:公司名称+办理事项名称,分辨率控制在100dpi、灰度模式、pdf格式。 | ||
| 办理时间 | 北京市政务服务中心:法定工作日: 上午: 09:00 - 12:00; 下午: 13:30 - 17:00; (延时服务时间: 工作日上午08:30 - 09:00; 下午17:00 - 17:30; 周六上午09:00 - 13:00; ) 查看详情 | ||
| 办理地点 | 北京市政务服务中心:北京市丰台区西三环南路1号(六里桥西南角)二层B区综合窗口 查看详情 | ||
| 咨询方式 |
咨询电话: (010)89150270;(010)89150056【展开】 咨询窗口地址: 北京市政务服务中心:北京市丰台区西三环南路1号(六里桥西南角) 二层B区综合窗口北京城市副中心政务服务中心:北京市通州区新华东街48号二区(东南角)(综合窗口)【展开】 |
||
| 投诉监督方式 | 投诉监督电话: (010)12345【展开】 |
||
| 基本编码 | 000122112000 | 事项编码 | 11110000MB167861412000122112000 |
| 业务办理项编码 | 11110000MB167861412000122112000A5 | 进驻大厅类型 | 政务服务中心 |
| 权力来源 | 法定本级行使 | 网上支付 | 否 |
| 所属机构 | 北京市文化和旅游局 | 委托部门 | 无 |
| 联办机构 | 无 | 实施主体性质 | 法定机关 |
| 办理进程查询途径 | 网上查询:http://120.52.185.43/whsp/xzShow.do?show=sqrhome&ref=allsq&slqy=110000 电话查询:(010)89150270 |
||
| 行使层级 | 市级 | 运行系统 | 市级自建(垂管) |
| 物流快递 | 是 | 办理方式 | 自办件 |
| 预约办理 | 网上预约:http://banshi.beijing.gov.cn/;电话预约:(010)89150001 | 数量限制 | 无 |
| 中介服务 | 无 | 权限划分 | 无 |
| 通办范围 | 全市 | 特殊程序 | 无 |
| 行使内容 | 无 | ||

无
| 序号 | 材料名称 | 材料来源 | 材料 必要性 |
数量要求 | 介质要求 | 表格及样例 下载 |
受理标准 | 提供材料 依据 |
其他要求 |
|---|---|---|---|---|---|---|---|---|---|
| 申请材料总要求 | 提交申请后,您可以通过现场提交方式将原证书(批准文件)原件提交到:北京市政务服务中心二层B岛发件窗口;也可以通过快递邮寄方式将原证书(批准文件)原件提交到:北京市政务服务中心一层B岛40号窗口,邮寄联系电话:010-89150741。收到您提交的证书(批准文件)原件后,我们将受理审批。 | ||||||||
| 序号 | 材料名称 | 材料来源 | 材料 必要性 |
数量要求 | 介质要求 | 表格及样例 下载 |
受理标准 | 提供材料 依据 |
其他要求 |
|---|---|---|---|---|---|---|---|---|---|
| 一、社会艺术水平考级机构注销申请 | |||||||||
| (一) | 文化审批事项注销申请书 | 申请人自备 | 必要 | 原件1份 | 文本类;纸质或电子 | 样例下载 | 内容真实【展开】 | 《社会艺术水平考级管理办法》(文化部令第31号,根据2017年12月15日发布的文化部令第57号修订)》【展开】 | 加盖公章。【展开】 |
| (二) | 委托授权书 | 申请人自备 | 必要 | 原件1份 | 文本类;纸质或电子 | 样例下载 | 限于非法定代表人前来办理的需提交并且粘贴代办人身份证复印件。【展开】 | 《中华人民共和国行政许可法》【展开】 | 加盖公章。【展开】 |
| 申请材料总要求 | 提交申请后,您可以通过现场提交方式将原证书(批准文件)原件提交到:北京市政务服务中心二层B岛发件窗口;也可以通过快递邮寄方式将原证书(批准文件)原件提交到:北京市政务服务中心一层B岛40号窗口,邮寄联系电话:010-89150741。收到您提交的证书(批准文件)原件后,我们将受理审批。 | ||||||||

无
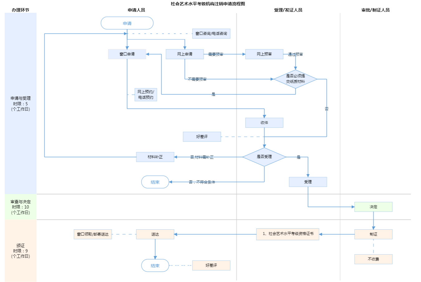
| 办理步骤 | 办理时限 | 办理人员 | 办理结果 |
|---|---|---|---|
| 申报/收件 | 4个工作日 | 综窗人员 | 符合审查标准的予以收件,不符合审查标准不予收件。 |
审查标准 申请材料齐全。【展开】 | |||
| 办理步骤 | 办理时限 | 办理人员 | 办理结果 |
|---|---|---|---|
| 受理 | 1个工作日 | 综窗人员 | 符合审查标准的予以受理,不符合审查标准不予受理。 |
审查标准 1.申报内容真实、有效,符合法定形式,符合法律法规规定;2.申请材料齐全并按本办事指南中申请材料目录载明的顺序排列并扫描上传;3.所有申请材料扫描为一份,扫描分辨率控制在100dpi、灰度扫描模式、pdf格式,命名为:公司名称+办理事项名称。【展开】 | |||
| 办理步骤 | 办理时限 | 办理人员 | 办理结果 |
|---|---|---|---|
| 决定 | 3个工作日 | 首席代表或部门负责人 | 审批机关做出审批决定前,组织专家对申报材料进行论证,对符合申报条件且申报材料齐全符合法定形式的,予以批准并核发批准证书;不符合的,不予批准。(备注:专家论证时间为1个月。论证所需时间不计算在审批期限内。) |
审查标准 (1)独立的法人资格;(2)主要业务与申请开办艺术考级专业相关,并具有良好的艺术、学术水准和社会信誉; (3)自编并正式出版发行的艺术考级教材; (4)申请开办的艺术考级专业必须有本单位的相应专业的考官,并且本单位考官应当占考官总数的三分之二以上; (5)适应艺术考级需要的场所和设施; (6)专门的工作机构和健全的规章制度。【展开】 | |||
| 办理步骤 | 办理时限 | 办理人员 | 结果名称 |
|---|---|---|---|
| 制证 | 4个工作日 | 部门人员 | |
| 发证 | 5个工作日 | 综窗人员(需要同时收回原许可文书原件); 申请人员(需要同时交回原许可文书原件)。 | 1、社会艺术水平考级资格证书 |
| 送达方式 | |||
|---|---|---|---|
窗口领取 邮寄送达 | |||
无
| 社会艺术水平考级资格证书 | |
| 结果名称 | 社会艺术水平考级资格证书 |
|---|---|
| 结果文书类型 | 证照 |
| 结果样本 | 社会艺术水平考级资格证书样本.pdf |
| 有效时间 | 见结果文书 |
无
| 【行政法规】国务院对确需保留的行政审批项目设定行政许可的决定 | |
| 制定机关 | 中华人民共和国国务院 |
|---|---|
| 依据名称 | 国务院对确需保留的行政审批项目设定行政许可的决定 |
| 发布号令(文号) | 国务院令第412号 |
| 法条(具体规定)内容 | 设置社会艺术水平考级机构审批(实施机关:文化部、省级人民政府文化行政主管部门)。【展开】 |
| 【行政法规】国务院关于第五批取消和下放管理层级行政审批项目的决定 | |
| 制定机关 | 中华人民共和国国务院 |
|---|---|
| 依据名称 | 国务院关于第五批取消和下放管理层级行政审批项目的决定 |
| 发布号令(文号) | 国发〔2010〕21号 |
| 法条(具体规定)内容 | 设置社会艺术水平考级机构审批;下放管理实施机关:省级人民政府文化行政主管部门。【展开】 |
是否收费:否
| 1、是否收费 |
|---|
| 不收费 |
指南分享
主办:北京市人民政府办公厅
承办:北京市政务服务和数据管理局
版权所有:北京市人民政府网站 京ICP备05060933号
政府网站标识码:1100000088 京公网安备 11010502039640 京ICP备05060933号
运行管理:首都之窗运行管理中心