2
01
111100000000271742
北京市药品监督管理局
药品生产许可登记事项变更
111100000000271742200017210600004
1111000000002717422000172106000
0
66dc810e-b70f-4686-9955-a4c3abe6c8e0
d96528c5-b7d1-4d8c-96c6-792be2b3400a
2
01
市药监局
110000000000
北京市药品监督管理局
北京市政务服务中心:法定工作日: 上午: 09:00 - 12:00; 下午: 13:30 - 17:00; (延时服务时间: 工作日上午08:30 - 09:00; 下午17:00 - 17:30; 周六上午09:00 - 13:00; );北京城市副中心政务服务中心:法定工作日: 上午: 09:00 - 12:00; 下午: 12:00 - 17:00; (延时服务时间: 工作日上午08:30 - 09:00; 下午17:00 - 17:30; 周六上午09:00 - 13:00; )
北京市政务服务中心:北京市丰台区西三环南路1号(六里桥西南角)综合窗口 北京城市副中心政务服务中心:北京市通州区新华东街48号二区(东南角)综合窗口
1.申请材料应完整、清晰,要求签字的须签字,逐份加盖企业公章。使用A4纸打印或复印,装订成册; 2.凡申请材料需提交复印件的,申请人须在复印件上注明日期,加盖企业公章; 3.核对真实性的自我保证声明应包括生产企业对承担法律责任的承诺且应有法定代表人或负责人签字并加盖单位公章; 4.核对申请单位填报的表格,编写的申报材料应为A4规格纸张,其中政府及其他机构出具的文件按原件尺寸比例提供,图纸应为A3及以上规格纸张,所报材料应清楚、整洁; 5.核对每份申报材料应加盖单位公章,所有申报材料左页边距应大于20mm(用于装订); 6.核对申报材料中同一项目的填写应一致,提供的复印件与原件一致、清晰。 《药品管理法》 第四十一条 从事药品生产活动,应当经所在地省、自治区、直辖市人民政府药品监督管理部门批准,取得药品生产许可证。…
{"IS_GUIDE":"0","ONLINE_DECLARE_SYSTEM_MODE":"","ITEM_REALITY_USELEVEL":"","SERVICE_OBJCT":"","IS_CONSTRUCTION":"0","CL_SERVICE_TYPE":"","APP_CODE_ID":"","YESNO_CITY_UNICOM":"0^1","CROSS_AREA":"","ISSHOHCENTER":"0","WECHAT_CODE_ID":"","FINANCIAL":"","LITTLEPROGRAM_CODE_NAME":"","CROSS_AREA_ALL":"","CROSS_PROVINCE":"","ALIAS_NAME":"[\"药品登记事项变更\"]","EAR_DISABILITY_GRAD":"","LIB_DISABILITY_GRAD":"","SPEAK_DISABILITY_GRAD":"","REGISTER":"","ONLINE_HANDLING_DEPTH_STANDARD":"05","APPROVAL_TYPE":"1","MIND_DISABILITY_GRAD":"","ACCEPTSERVICE":"99","YWBLX_ID":"1d7e338a-e2bc-41dc-a13f-7d05c19021bd","ONLINE_DECLARE_SYSTEM_DEPT":"","EMPOWER":"0","EXEMPT_MATERIALS":"","LITTLEPROGRAM_CODE_ID":"","EYE_DISABILITY_GRAD":"","ISMONVEINCENTER":"1","DATA_FLAG":"XZXK_NEW","BUSINESS_APPROVAL_DEPT":"北京市药品监督管理局","POWER_NAME":"药品生产许可","ITEM_ATTRIBUTE":"04^05^07^11","CROSS_AREA_ATEXT":"","AGE":"","BGSYSTEM_APPROVAL_OTHER":"市药监局审评审批系统","WIT_DISABILITY_GRAD":"","WECHAT_CODE_NAME":"","POWER_CODE":"B4609800","DISABILITY_TYPE":"","IS_ENABLE_CERTIFICATE_SHARE":"","POWER_ATTRIBUTE":"1","ONLY_ID":"a707559e-ec18-4a2d-9ec7-485c0a2d7607","YES_NO_OPEN":"1","BGSYSTEM_APPROVAL_NAME":"其他","APP_CODE_NAME":"","HOLDER":"","VERSION":"20240415"}
[]
2
2^3^5
https://yzt.beijing.gov.cn/am/oauth2/authorize?service=bjzwService&response_type=code&client_id=000027174_04&scope=cn+uid+idCardNumber+reserve3+extProperties+credenceClass&redirect_uri=http%3A%2F%2Fxzsp.yjj.beijing.gov.cn%3A8088%2Fssologin%3FmatterCode%3D111100000000271742200017210600004

政务服务> 办事指南

药品生产许可登记事项变更

北京市

切换简洁版

  • 承诺件

    办件类型

  • 0

    到现场次数

  • 30工作日

    法定办结时限

  • 10工作日

    承诺办结时限

好差评

4.8

办件承诺办结时限说明:(承诺时限为办理流程中“审查与决定”环节的计时时限)

办件承诺办结时限说明:

(承诺时限为办理流程中“审查与决定”环节的计时时限)

基本信息

实施主体 北京市药品监督管理局 服务对象 企业法人、事业法人、非法人企业
事项类型 行政许可 办理形式 窗口办理、网上办理、快递申请
受理条件 1.申请材料应完整、清晰,要求签字的须签字,逐份加盖企业公章。使用A4纸打印或复印,装订成册; 2.凡申请材料需提交复印件的,申请人须在复印件上注明日期,加盖企业公章; 3.核对真实性的自我保证声明应包括生产企业对承担法律责任的承诺且应有法定代表人或负责人签字并加盖单位公章; 4.核对申请单位填报的表格,编写的申报材料应为A4规格纸张,其中政府及其他机构出具的文件按原件尺寸比例提供,图纸应为A3及以上规格纸张,所报材料应清楚、整洁; 5.核对每份申报材料应加盖单位公章,所有申报材料左页边距应大于20mm(用于装订); 6.核对申报材料中同一项目的填写应一致,提供的复印件与原件一致、清晰。 《药品管理法》 第四十一条 从事药品生产活动,应当经所在地省、自治区、直辖市人民政府药品监督管理部门批准,取得药品生产许可证。…
办理时间 北京市政务服务中心:法定工作日: 上午: 09:00 - 12:00; 下午: 13:30 - 17:00; (延时服务时间: 工作日上午08:30 - 09:00; 下午17:00 - 17:30; 周六上午09:00 - 13:00; );北京城市副中心政务服务中心:法定工作日: 上午: 09:00 - 12:00; 下午: 12:00 - 17:00; (延时服务时间: 工作日上午08:30 - 09:00; 下午17:00 - 17:30; 周六上午09:00 - 13:00; ) 查看详情
办理地点 北京市政务服务中心:北京市丰台区西三环南路1号(六里桥西南角)综合窗口 北京城市副中心政务服务中心:北京市通州区新华东街48号二区(东南角)综合窗口 查看详情
咨询方式

咨询电话:

(010)89150290【展开】

咨询窗口地址:

北京市政务服务中心:北京市丰台区西三环南路1号(六里桥西南角)(1-3层综合窗口)北京城市副中心政务服务中心:北京市通州区新华东街48号二区(东南角)(综合窗口)【展开】

投诉监督方式

投诉监督电话:

(010)12345【展开】

基本编码 000172106000 事项编码 1111000000002717422000172106000
业务办理项编码 111100000000271742200017210600004 进驻大厅类型 政务服务中心
权力来源 法定本级行使 网上支付
所属机构 北京市药品监督管理局 委托部门
联办机构 实施主体性质 法定机关
办理进程查询途径 电话查询:(010)89150280
行使层级 市级 运行系统 市级自建(垂管)
物流快递 办理方式 自办件
预约办理 网上预约:http://banshi.beijing.gov.cn/;电话预约:(010)89150001 数量限制
中介服务 权限划分
通办范围 全市 特别程序
行使内容
显示更多

请选择情形:

提示:通过情形选择可引导出您办理该事项所需的材料,若要查看全部材料,请点击"查看全部材料"

查看全部材料 情形引导

收起
我选好了重选条件

序号 材料名称 材料来源 材料
必要性
数量要求 介质要求 表格及样例
下载
受理标准 提供材料
依据
其他要求
申请材料总要求
序号 材料名称 材料来源 材料
必要性
数量要求 介质要求 表格及样例
下载
受理标准 提供材料
依据
其他要求
药品生产许可证变更申请表(登记事项变更)申请人自备必要原件2份表格类;纸质、电子样表下载空表下载1、信息填写完整、准确、清晰。2、按要求签字并加盖公章。【展开】《国家药监局关于发布<药品上市后变更管理办法(试行)>的公告》(2021年 第8号)附件1《药品上市后变更管理办法(试行)》【展开】需要登录“北京市统一身份认证平台”后点击进入该事项,填写并下载打印该表格【展开】
药品生产许可证政府部门核发来源说明>必要正本原件1份;副本原件1份;正本复印件1份;副本复印件1份结果文书类;纸质样例下载证件真实、完整、清晰,在有效期内。【展开】《国家药监局关于发布<药品上市后变更管理办法(试行)>的公告》(2021年 第8号)附件1《药品上市后变更管理办法(试行)》【展开】【展开】
三、变更药品生产企业企业名称、住所(经营场所)的还需提供
(一)董事会决议、重组协议上级单位同意变更的决定性文件申请人自备必要复印件1份文本类;纸质样例下载1、董事会决议、重组协议等上级单位同意变更的决定性文件。 2、信息填写完整、准确、清晰,按要求签字并加盖公章。【展开】《国家药监局关于发布<药品上市后变更管理办法(试行)>的公告》(2021年 第8号)附件1《药品上市后变更管理办法(试行)》【展开】【展开】
企业对所提供材料真实性的声明申请人自备必要原件1份文本类;纸质样例下载1、信息填写完整、准确、清晰。2、按要求签字并加盖公章。【展开】《国家药监局关于发布<药品上市后变更管理办法(试行)>的公告》(2021年 第8号)附件1《药品上市后变更管理办法(试行)》【展开】申请材料全部内容真实性的自我保证声明,并对材料作出如有虚假承担法律责任的承诺【展开】
五、凡申请企业申报材料时,申请人不是法定代表人或负责人本人,企业应当
(一)法定代表人授权委托书申请人自备必要原件1份文本类;纸质样例下载1、信息填写完整、准确、清晰。2、按要求签字并加盖公章。【展开】《国家药监局关于发布<药品上市后变更管理办法(试行)>的公告》(2021年 第8号)附件1《药品上市后变更管理办法(试行)》【展开】【展开】
六、药品生产企业法定代表人、企业负责人、生产负责人、质量负责人、质量受权人变更的还需提供
(一)变更人学历或职称证书;变更人工作简历申请人自备必要原件1份文本类;纸质或电子样例下载信息填写完整、准确、清晰,按要求签字并加盖公章。【展开】《国家药监局关于发布<药品上市后变更管理办法(试行)>的公告》(2021年 第8号)附件1《药品上市后变更管理办法(试行)》【展开】【展开】
(二)药品生产企业法定代表人、企业负责人、生产负责人、质量负责人、质量受权人变更的企业任命文件、法定代表人委托其履行上市放行等质量职责的授权书;变更人无《药品管理法》和《疫苗管理法》规定禁止从事药品生产经营活动的基本情况说明申请人自备必要原件1份文本类;纸质或电子样例下载信息填写完整、准确、清晰,按要求签字并加盖公章。【展开】《国家药监局关于发布<药品上市后变更管理办法(试行)>的公告》(2021年 第8号)附件1《药品上市后变更管理办法(试行)》【展开】【展开】
申请材料总要求
显示更多

查看流程图

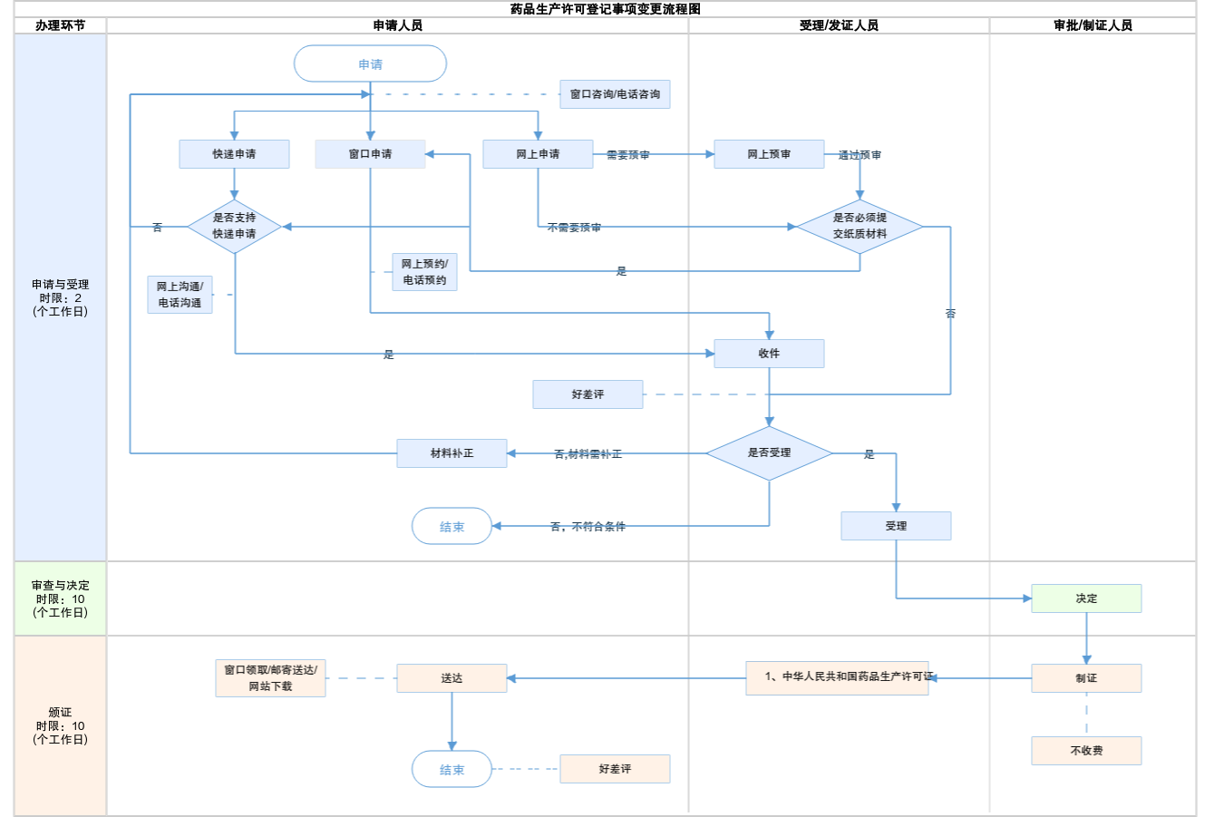
  • 申请与受理1

    办理步骤办理时限办理人员办理结果
    受理2个工作日综窗人员 符合标准的予以受理

    审查标准

    1.申请材料应完整、清晰,要求签字的须签字,逐份加盖企业公章。使用A4纸打印或复印,装订成册; 2.凡申请材料需提交复印件的,申请人须在复印件上注明日期,加盖企业公章; 3.核对真实性的自我保证声明应包括生产企业对承担法律责任的承诺且应有法定代表人或负责人签字并加盖单位公章; 4.核对申请单位填报的表格,编写的申报材料应为A4规格纸张,其中政府及其他机构出具的文件按原件尺寸比例提供,图纸应为A3及以上规格纸张,所报材料应清楚、整洁; 5.核对每份申报材料应加盖单位公章,所有申报材料左页边距应大于20mm(用于装订); 6.核对申报材料中同一项目的填写应一致,提供的复印件与原件一致、清晰。
    【展开】
  • 审查与决定2

    办理步骤办理时限办理人员办理结果
    决定10个工作日进驻人员和首席代表 符合标准的予以批准

    审查标准

    1.药品上市许可持有人自行生产的和药品生产企业接受委托生产的应当符合以下条件:(1)有依法经过资格认定的药学技术人员、工程技术人员及相应的技术工人,法定代表人、企业负责人、生产管理负责人(以下称生产负责人)、质量管理负责人(以下称质量负责人)、质量受权人及其他相关人员符合《药品管理法》《疫苗管理法》规定的条件;(2)有与药品生产相适应的厂房、设施、设备和卫生环境;(3)有能对所生产药品进行质量管理和质量检验的机构、人员;(4)有能对所生产药品进行质量管理和质量检验的必要的仪器设备;(5)有保证药品质量的规章制度,并符合药品生产质量管理规范要求。
    从事疫苗生产活动的,还应当具备下列条件:(1)具备适度规模和足够的产能储备;(2)具有保证生物安全的制度和设施、设备;(3)符合疾病预防、控制需要。新开办疫苗生产企业,除符合疫苗生产企业开办条件外,还应当符合国家疫苗行业主管部门的相关政策。^ 2. 药品上市许可持有人委托他人生产制剂的,应当具备下列条件:(1)有依法经过资格认定的药学技术人员、工程技术人员及相应的技术工人,法定代表人、企业负责人、生产管理负责人(以下称生产负责人)、质量管理负责人(以下称质量负责人)、质量受权人及其他相关人员符合《药品管理法》《疫苗管理法》规定的条件;(2)有能对所生产药品进行质量管理和质量检验的机构、人员;(3)有保证药品质量的规章制度,并符合药品生产质量管理规范要求;(4)与符合条件的药品生产企业签订委托协议和质量协议。
    疫苗委托生产的按照《疫苗管理法》《疫苗生产流通管理规定》相关规定执行。
    国务院对麻醉药品、精神药品、医疗用毒性药品、放射性药品、药品类易制毒化学品等有其他特殊管理规定的,依照其规定。^
    【展开】
  • 颁证与送达3

    办理步骤办理时限办理人员结果名称
    发证10个工作日综窗人员

    1、中华人民共和国药品生产许可证

    送达方式
    窗口领取邮寄送达网站下载:http://yzt.beijing.gov.cn/am/oauth2/authorize?service=bjzwService&response_type=code&client_id=000027174_02&scope=cn+uid+idCardNumber+reserve3+extProperties&redirect_uri=http%3A%2F%2Fxzsp.yjj.beijing.gov.cn%2Fbfdaww%2FYZTAuth

中华人民共和国药品生产许可证
结果名称中华人民共和国药品生产许可证
结果文书类型证照
结果样本中华人民共和国药品生产许可证结果样本.JPG
有效时间见结果文书

【行政法规】中华人民共和国药品管理法实施条例
制定机关国务院
依据名称中华人民共和国药品管理法实施条例
发布号令(文号)中华人民共和国国务院令第360号 根据2019年3月2日《国务院关于修改部分行政法规的决定》第二次修订
法条(具体规定)内容第三条 开办药品生产企业,申办人应当向拟办企业所在地省、自治区、直辖市人民政府药品监督管理部门提出申请。…… 第四条 药品生产企业变更《药品生产许可证》许可事项的,应当在许可事项发生变更30日前,向原发证机关申请《药品生产许可证》变更登记;…… 第八条《药品生产许可证》有效期为5年。有效期届满,需要继续生产药品的,持证企业应当在许可证有效期届满前6个月,按照国务院药品监督管理部门的规定申请换发《药品生产许可证》……【展开】
【法律】中华人民共和国疫苗管理法
制定机关全国人民代表大会常务委员会
依据名称中华人民共和国疫苗管理法
发布号令(文号)2019年6月29日第十三届全国人民代表大会常务委员会第十一次会议通过
法条(具体规定)内容国家对疫苗生产实行严格准入制度。从事疫苗生产活动,应当经省级以上人民政府药品监督管理部门批准,取得药品生产许可证……【展开】
【法律】中华人民共和国药品管理法
制定机关全国人民代表大会常务委员会
依据名称中华人民共和国药品管理法
发布号令(文号)1984年9月20日第六届全国人民代表大会常务委员会第七次会议通过 2001年2月28日第九届全国人民代表大会常务委员会第二十次会议第一次修订 根据2013年12月28日第十二届全国人民代表大会常务委员会第六次会议《关于修改〈中华人民共和国海洋环境保护法〉等七部法律的决定》第一次修正 根据2015年4月24日第十二届全国人民代表大会常务委员会第十四次会议《关于修改〈中华人民共和国药品管理法〉的决定》第二次修正 2019年8月26日第十三届全国人民代表大会常务委员会第十二次会议第二次修订
法条(具体规定)内容从事药品生产活动,应当经所在地省、自治区、直辖市人民政府药品监督管理部门批准,取得药品生产许可证。……【展开】

是否收费:

1、药品生产许可证办理需要经信委审批吗?
办理药品生产许可证需要符合行业政策,需到经信委立项

指南分享

党政机关

移动版

主办:北京市人民政府办公厅

承办:北京市政务服务和数据管理局

版权所有:北京市人民政府网站 京ICP备05060933号

政府网站标识码:1100000088 京公网安备 11010502039640 京ICP备05060933号

运行管理:首都之窗运行管理中心

请选择您的办理区域:

北京市

请选择需要办理的事项: