2
10
1111000069080358X6
北京市地方金融管理局
典当行住所或主要经营场所变更备案
1111000069080358X6211103301200002
1111000069080358X62111033012000
0
6af67f6b-ce1c-4f9e-bb03-5c7278fe2ea5
24478ad2-649e-4664-bc82-c5699ae293e7
2^3
10
市金融管理局
110000000000
北京市地方金融管理局
北京市政务服务中心:法定工作日: 上午: 09:00 - 12:00; 下午: 13:30 - 17:00; (延时服务时间: 工作日上午08:30 - 09:00; 下午17:00 - 17:30; 周六上午09:00 - 13:00; )
北京市政务服务中心:北京市丰台区西三环南路1号(六里桥西南角)北京市政务服务中心:北京市丰台区西三环南路1号(六里桥西南角)2层B岛98号窗口
《北京市地方金融组织行政许可实施办法》第四十三条典当行下列事项,应当向市金融监管局备案: (一)变更名称; (二)变更住所或主要经营场所; (三)变更持股5%以下(不含5%)的股东; (四)变更分支机构负责人; (五)市金融监管局规定的其他备案事项。
{"IS_GUIDE":"0","ONLINE_DECLARE_SYSTEM_MODE":"02","ITEM_REALITY_USELEVEL":"","SERVICE_OBJCT":"","IS_CONSTRUCTION":"0","CL_SERVICE_TYPE":"","APP_CODE_ID":"","YESNO_CITY_UNICOM":"0^1","CROSS_AREA":"","ISSHOHCENTER":"0","WECHAT_CODE_ID":"","FINANCIAL":"","LITTLEPROGRAM_CODE_NAME":"","CROSS_AREA_ALL":"","CROSS_PROVINCE":"","ALIAS_NAME":"[\"典当行住所变更\", \"典当行住所变更\"]","EAR_DISABILITY_GRAD":"","LIB_DISABILITY_GRAD":"","SPEAK_DISABILITY_GRAD":"","REGISTER":"","ONLINE_HANDLING_DEPTH_STANDARD":"05","APPROVAL_TYPE":"0","MIND_DISABILITY_GRAD":"","ACCEPTSERVICE":"99","YWBLX_ID":"a26e74a3-09c8-4452-b7a0-d939c7bdb5ea","ONLINE_DECLARE_SYSTEM_DEPT":"北京市政务服务和数据管理局","CONSTRUCTION_EXPANSION":"0","EMPOWER":"0","EXEMPT_MATERIALS":"","LITTLEPROGRAM_CODE_ID":"","EYE_DISABILITY_GRAD":"","ISMONVEINCENTER":"1","DATA_FLAG":"","BUSINESS_APPROVAL_DEPT":"北京市地方金融管理局","POWER_NAME":"典当行及分支机构变更备案","ITEM_ATTRIBUTE":"04^05^07^11","CROSS_AREA_ATEXT":"","AGE":"","BGSYSTEM_APPROVAL_OTHER":"综合审批系统","WIT_DISABILITY_GRAD":"","WECHAT_CODE_NAME":"","POWER_CODE":"L3300800","DISABILITY_TYPE":"","IS_ENABLE_CERTIFICATE_SHARE":"0","POWER_ATTRIBUTE":"","ONLY_ID":"07ad38f5-9926-4751-aeff-62849d3e8103","YES_NO_OPEN":"1","BGSYSTEM_APPROVAL_NAME":"其他","APP_CODE_NAME":"","HOLDER":"","VERSION":"20241125"}
[]
2
9
https://recept.banshi.beijing.gov.cn/online/accept#/accept/entry?matterType=single&matterId=11179332018945&userType=legal

政务服务> 办事指南

典当行住所或主要经营场所变更备案

北京市

切换简洁版

  • 承诺件

    办件类型

  • 0

    到现场次数

  • 20工作日

    法定办结时限

  • 20工作日

    承诺办结时限

好差评

5.0

办件承诺办结时限说明:(承诺时限为办理流程中“审查与决定”环节的计时时限)

办件承诺办结时限说明:

(承诺时限为办理流程中“审查与决定”环节的计时时限)

基本信息

实施主体 北京市地方金融管理局 服务对象 其他组织
事项类型 其他行政权力 办理形式 窗口办理、网上办理
受理条件 《北京市地方金融组织行政许可实施办法》第四十三条典当行下列事项,应当向市金融监管局备案: (一)变更名称; (二)变更住所或主要经营场所; (三)变更持股5%以下(不含5%)的股东; (四)变更分支机构负责人; (五)市金融监管局规定的其他备案事项。
办理时间 北京市政务服务中心:法定工作日: 上午: 09:00 - 12:00; 下午: 13:30 - 17:00; (延时服务时间: 工作日上午08:30 - 09:00; 下午17:00 - 17:30; 周六上午09:00 - 13:00; ) 查看详情
办理地点 北京市政务服务中心:北京市丰台区西三环南路1号(六里桥西南角)北京市政务服务中心:北京市丰台区西三环南路1号(六里桥西南角)2层B岛98号窗口 查看详情
咨询方式

咨询电话:

(010)55571496;(010)55571403【展开】

咨询窗口地址:

北京市政务服务中心:北京市丰台区西三环南路1号(六里桥西南角)2层B岛98号窗口【展开】

投诉监督方式

投诉监督电话:

(010)12345【展开】

基本编码 111033012000 事项编码 1111000069080358X62111033012000
业务办理项编码 1111000069080358X6211103301200002 进驻大厅类型 政务服务中心
权力来源 法定本级行使 网上支付
所属机构 北京市地方金融管理局 委托部门
联办机构 实施主体性质 法定机关
办理进程查询途径 现场查询:北京市政务服务中心:北京市丰台区西三环南路1号(六里桥西南角)2层B岛98号窗口
电话查询:(010)55571496;(010)55571403
行使层级 市级 运行系统 市级统建系统
物流快递 办理方式 自办件
预约办理 数量限制
中介服务 权限划分
通办范围 全市 特别程序
行使内容
显示更多

请选择情形:

提示:通过情形选择可引导出您办理该事项所需的材料,若要查看全部材料,请点击"查看全部材料"

查看全部材料 情形引导

收起
我选好了重选条件

序号 材料名称 材料来源 材料
必要性
数量要求 介质要求 表格及样例
下载
受理标准 提供材料
依据
其他要求
申请材料总要求
序号 材料名称 材料来源 材料
必要性
数量要求 介质要求 表格及样例
下载
受理标准 提供材料
依据
其他要求
备案申请书申请人自备必要原件1份;复印件1份文本类;纸质、电子样例下载1.需写明变更前后的具体信息,并与市场监管部门的信息保持一致; 2.需提供代理人授权书和身份证复印件,加盖公章。【展开】《北京市地方金融组织行政许可实施办法》第四十三条典当行下列事项,应当向市金融监管局备案: (一)变更名称; (二)变更住所或主要经营场所; (三)变更持股5%以下(不含5%)的股东; (四)变更分支机构负责人; (五)市金融监管局规定的其他备案事项。【展开】【展开】
典当经营许可证政府部门核发来源说明>必要原件1份;复印件1份结果文书类;纸质、电子样例下载加盖公章。【展开】《北京市地方金融组织行政许可实施办法》第四十三条典当行下列事项,应当向市金融监管局备案: (一)变更名称; (二)变更住所或主要经营场所; (三)变更持股5%以下(不含5%)的股东; (四)变更分支机构负责人; (五)市金融监管局规定的其他备案事项。【展开】【展开】
公司章程或章程修正案申请人自备必要原件1份;复印件1份文本类;纸质、电子样例下载应列明住所或主要经营场所变更的具体内容。【展开】《北京市地方金融组织行政许可实施办法》第四十三条典当行下列事项,应当向市金融监管局备案: (一)变更名称; (二)变更住所或主要经营场所; (三)变更持股5%以下(不含5%)的股东; (四)变更分支机构负责人; (五)市金融监管局规定的其他备案事项。【展开】【展开】
地址变更材料拟使用地址证明材料申请人自备必要原件1份;复印件1份文本类;纸质、电子样例下载若跨区变更经营地址,由原地址所在区监管部门出具同意调出意见、拟迁址所在区监管部门同意调入意见。【展开】《北京市地方金融组织行政许可实施办法》第四十三条典当行下列事项,应当向市金融监管局备案: (一)变更名称; (二)变更住所或主要经营场所; (三)变更持股5%以下(不含5%)的股东; (四)变更分支机构负责人; (五)市金融监管局规定的其他备案事项。【展开】【展开】
企业授权委托书申请人自备必要原件1份;复印件1份文本类;纸质、电子样例下载1.列明授权代表基本情况;2.授权代表签字;3.附有效身份证复印件(正反面,加盖单位公章)。【展开】《北京市地方金融组织行政许可实施办法》第四十三条典当行下列事项,应当向市金融监管局备案: (一)变更名称; (二)变更住所或主要经营场所; (三)变更持股5%以下(不含5%)的股东; (四)变更分支机构负责人; (五)市金融监管局规定的其他备案事项。【展开】【展开】
营业执照政府部门核发来源说明>必要原件1份;复印件1份结果文书类;纸质、电子样例下载加盖公章。【展开】《北京市地方金融组织行政许可实施办法》第四十三条典当行下列事项,应当向市金融监管局备案: (一)变更名称; (二)变更住所或主要经营场所; (三)变更持股5%以下(不含5%)的股东; (四)变更分支机构负责人; (五)市金融监管局规定的其他备案事项。【展开】【展开】
决议文件董事会决议或股东会决议申请人自备必要原件1份(原件仅供查验);复印件1份文本类;纸质、电子样例下载应列明具体决议内容、时间、地点,法人股东盖章并法定代表人签字。【展开】《北京市典当行监督管理办法》第十四条 典当行下列事项,应当自作出变更决议、决定或者法定变更事项发生之日起三十日内向市金融监管局备案: (一)变更名称; (二)变更住所或主要经营场所; (三)变更持股5%以下(不含5%)的股东; (四)变更分支机构负责人; (五)市金融监管局规定的其他备案事项。【展开】【展开】
申请材料总要求
显示更多

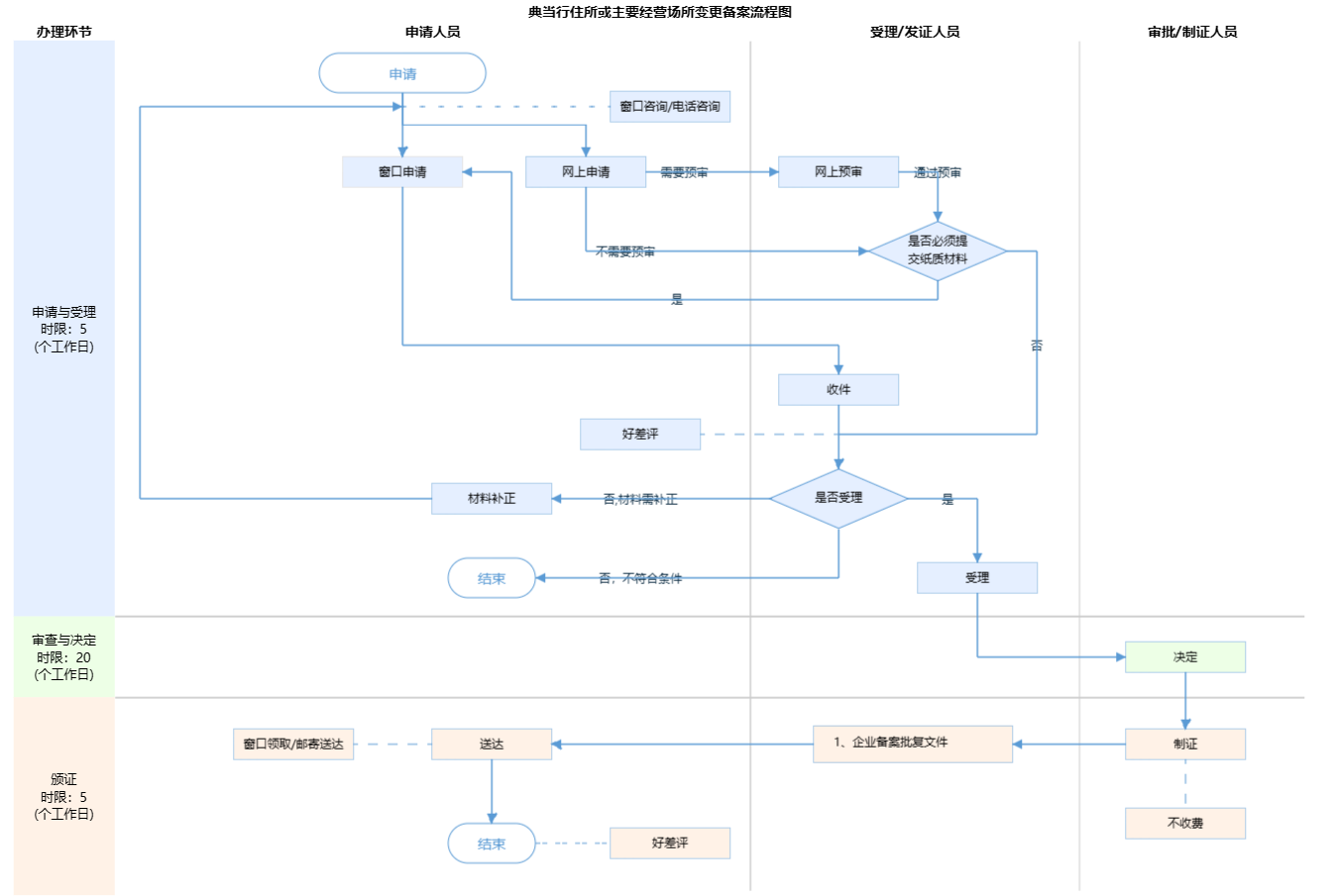
查看流程图

  • 申请与受理1

    办理步骤办理时限办理人员办理结果
    受理5个工作日综窗人员或进驻部门人员出具《受理通知书》

    审查标准

    满足《北京市地方金融组织行政许可实施办法》第五条 申请人应当按照市金融监管局公示的行政许可事项申请材料目录及相关要求,提交真实、准确和完整的申请材料。【展开】
  • 审查与决定2

    办理步骤办理时限办理人员办理结果
    决定20个工作日进驻部门人员和部门负责人符合审核要求,予以审核批准;不符合审核要求,告知申请人不予批准。

    审查标准

    第四十三条典当行下列事项,应当向市金融监管局备案:
    (一)变更名称;
    (二)变更住所或主要经营场所;
    (三)变更持股5%以下(不含5%)的股东;
    (四)变更分支机构负责人;
    (五)市金融监管局规定的其他备案事项。
    【展开】
  • 颁证与送达3

    办理步骤办理时限办理人员结果名称
    发证5个工作日综窗人员或进驻部门人员

    1、企业备案批复文件

    送达方式
    窗口领取邮寄送达

企业备案批复文件
结果名称企业备案批复文件
结果文书类型批文
结果样本变更备案通知(样本).pdf
有效时间无时限

【地方性法规】北京市地方金融监督管理条例
制定机关北京市人民代表大会常务委员会
依据名称北京市地方金融监督管理条例
发布号令(文号)北京市人民代表大会常务委员会公告〔十五届〕第48号
法条(具体规定)内容第十四条 地方金融组织下列事项应当向市地方金融监督管理部门备案:
(一)变更名称;
(二)变更住所或者主要经营场所;
(三)市地方金融监督管理部门规定的其他备案事项。
【展开】

是否收费:

1、办理进程及结果查询电话是多少?
(010)55571403

指南分享

党政机关

移动版

主办:北京市人民政府办公厅

承办:北京市政务服务和数据管理局

版权所有:北京市人民政府网站 京ICP备05060933号

政府网站标识码:1100000088 京公网安备 11010502039640 京ICP备05060933号

运行管理:首都之窗运行管理中心

请选择您的办理区域:

北京市

请选择需要办理的事项: