政务服务> 办事指南
北京市
切换简洁版
基本信息
| 实施主体 | 北京市水务局 | 服务对象 | |
| 事项类型 | 行政许可 | 办理形式 | |
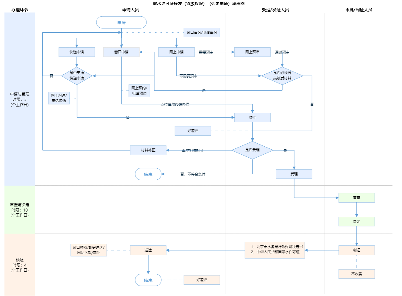
| 受理条件 | (一)《取水许可和水资源费征收管理条例》(2006年2月21日中华人民共和国国务院令第460号公布根据2017年3月1日《国务院关于修改和废止部分行政法规的决定》修订)第二十六条 取水单位或者个人要求变更取水许可证载明的事项的,应当依照本条例的规定向原审批机关申请,经原审批机关批准,办理有关变更手续。第二十七条 依法获得取水权的单位或者个人,通过调整产品和产业结构、改革工艺、节水等措施节约水资源的,在取水许可的有效期和取水限额内,经原审批机关批准,可以依法有偿转让其节约的水资源,并到原审批机关办理取水权变更手续。 (二)《取水许可管理办法》(水利部令第34号)第二十七条 在取水许可证有效期限内,取水单位或者个人需要变更其名称(姓名)的或者因取水权转让需要办理取水权变更手续的,应当持法定身份证明文件和有关取水权转让的批准文件,向原取水审批机关提出变更申请。取水审批机关审查同意的,应当核发新的取水许可证;其中,仅变更取水单位或者个人名称(姓名)的,可以在原取水许可证上注明。 申请人申请的事项属于本行政机关的法定职责和权限范围(详见“行使内容”) 申请人提交的申请材料齐全,符合材料受理标准(详见“申请材料”) | ||
| 办理时间 | 北京市政务服务中心:法定工作日: 上午08:30 - 12:00、下午12:00 - 17:30; 周六:上午:08:30 - 12:30(需预约);法定节假日不对外服务。;北京城市副中心政务服务中心:法定工作日: 上午: 09:00 - 12:00; 下午: 12:00 - 17:00; (延时服务时间: 工作日上午08:30 - 09:00; 下午17:00 - 17:30; 周六上午09:00 - 13:00; ) 查看详情 | ||
| 办理地点 | 北京市政务服务中心:北京市丰台区西三环南路1号(六里桥西南角)二层C区综合窗口 北京城市副中心政务服务中心:北京市通州区新华东街48号二区(东南角)二层综合窗口 查看详情 | ||
| 咨询方式 |
咨询电话: (010)89150256【展开】 咨询窗口地址: 北京市政务服务中心:北京市丰台区西三环南路1号(六里桥西南角)(综合窗口);北京城市副中心政务服务中心:北京市通州区新华东街48号(东南角)(综合窗口)【展开】 |
||
| 投诉监督方式 | |||
| 基本编码 | 000119102004 | 事项编码 | 11110000765000432H2000119102004 |
| 业务办理项编码 | 11110000765000432H200011910200403 | 进驻大厅类型 | |
| 权力来源 | 法定本级行使 | 网上支付 | 否 |
| 所属机构 | 北京市水务局 | 委托部门 | 无 |
| 联办机构 | 无 | 实施主体性质 | 法定机关 |
| 办理进程查询途径 | |||
| 行使层级 | 市级 | 运行系统 | 市级自建(垂管) |
| 物流快递 | 是 | 办理方式 | 自办件 |
| 预约办理 | 数量限制 | 无 | |
| 中介服务 | 无 | 权限划分 | |
| 通办范围 | 无 | 特殊程序 | 有 |
| 行使内容 | 取水许可证核发(变更申请)适用于以下情形: (一)法人或单位名称发生变更情况; (二)证照拆分或合并(仅针对水源、水量、取水用途都未发生变化的情况); (三)取水量核减、用途核减、取水口减少的情况。 取水许可证变更申请应到原取水许可证核发部门申请。 | ||

无
| 序号 | 材料名称 | 材料来源 | 材料 必要性 |
数量要求 | 介质要求 | 表格及样例 下载 |
受理标准 | 提供材料 依据 |
其他要求 | 申请材料总要求 | 1.需用首都之窗提供的制式材料,A4纸打印(或电子版);2.申报材料内容无遗漏、无文字错误;3.申报材料封面位置均需加盖申请单位公章,公章单位需与申请单位名称保持一致。 |
|---|
| 序号 | 材料名称 | 材料来源 | 材料 必要性 |
数量要求 | 介质要求 | 表格及样例 下载 |
受理标准 | 提供材料 依据 |
其他要求 | 申请材料总要求 | 1.需用首都之窗提供的制式材料,A4纸打印(或电子版);2.申报材料内容无遗漏、无文字错误;3.申报材料封面位置均需加盖申请单位公章,公章单位需与申请单位名称保持一致。 |
|---|

无
无
指南分享