2
01
1111000069080358X6
北京市地方金融管理局
注销小额贷款公司经营许可文件审批(包括小额贷款公司解散、不再从事小额贷款业务或者被依法宣告破产)
1111000069080358X6211013301100204
1111000069080358X62110133011002
0
821c53bb-157f-4d63-adc1-83da5cd57943
65b7110b-7bc1-44fd-993f-8dd8547dcc27
2
01
市金融管理局
110000000000
北京市地方金融管理局
北京城市副中心政务服务中心:法定工作日: 上午: 09:00 - 12:00; 下午: 12:00 - 17:00; (延时服务时间: 工作日上午08:30 - 09:00; 下午17:00 - 17:30; 周六上午09:00 - 13:00; );北京市政务服务中心:法定工作日: 上午: 08:30 - 12:00; 下午: 12:00 - 17:30; (延时服务时间: 周六上午08:30 - 12:30; )
北京城市副中心政务服务中心:北京市通州区新华东街48号二区(东南角)综合窗口 北京市政务服务中心:北京市丰台区西三环南路1号(六里桥西南角)2层B岛98号窗口
1.满足《北京市地方金融组织行政许可实施办法》第五条 申请人应当按照市金融监管局公示的行政许可事项申请材料目录及相关要求,提交真实、准确和完整的申请材料;2. 申请企业加盖公章;3. 材料齐备完整不缺页。
{"IS_GUIDE":"0","ONLINE_DECLARE_SYSTEM_MODE":"02","ITEM_REALITY_USELEVEL":"","SERVICE_OBJCT":"","IS_CONSTRUCTION":"0","CL_SERVICE_TYPE":"","APP_CODE_ID":"","YESNO_CITY_UNICOM":"0^1","CROSS_AREA":"","ISSHOHCENTER":"0","WECHAT_CODE_ID":"","FINANCIAL":"","LITTLEPROGRAM_CODE_NAME":"","CROSS_AREA_ALL":"","CROSS_PROVINCE":"","ALIAS_NAME":"[\"注销小额贷款公司经营许可文件\", \"小额贷款公司\"]","EAR_DISABILITY_GRAD":"","LIB_DISABILITY_GRAD":"","SPEAK_DISABILITY_GRAD":"","REGISTER":"","ONLINE_HANDLING_DEPTH_STANDARD":"05","APPROVAL_TYPE":"2","MIND_DISABILITY_GRAD":"","ACCEPTSERVICE":"99","YWBLX_ID":"c7ebfbe0-bc3e-483c-a8e1-88fa386eeb1b","ONLINE_DECLARE_SYSTEM_DEPT":"北京市政务服务和数据管理局","CONSTRUCTION_EXPANSION":"0","EMPOWER":"0","EXEMPT_MATERIALS":"","LITTLEPROGRAM_CODE_ID":"","EYE_DISABILITY_GRAD":"","ISMONVEINCENTER":"1","DATA_FLAG":"XZXK_NEW","BUSINESS_APPROVAL_DEPT":"北京市地方金融管理局","POWER_NAME":"地方金融组织设立、变更、注销审批","ITEM_ATTRIBUTE":"04^05^07^11","CROSS_AREA_ATEXT":"","AGE":"","BGSYSTEM_APPROVAL_OTHER":"","WIT_DISABILITY_GRAD":"","WECHAT_CODE_NAME":"","POWER_CODE":"B3300302","DISABILITY_TYPE":"","IS_ENABLE_CERTIFICATE_SHARE":"0","POWER_ATTRIBUTE":"","ONLY_ID":"ab6e4b91-9abb-4089-bc35-cf06477ae757","YES_NO_OPEN":"1","BGSYSTEM_APPROVAL_NAME":"北京市统一行政审批管理平台","APP_CODE_NAME":"","HOLDER":"","VERSION":"20241125"}
[]
2
2
https://recept.banshi.beijing.gov.cn/online/accept#/accept/entry?matterType=single&matterId=11115472021116&userType=legal

政务服务> 办事指南

注销小额贷款公司经营许可文件审批(包括小额贷款公司解散、不再从事小额贷款业务或者被依法宣告破产)

北京市

切换简洁版

  • 承诺件

    办件类型

  • 0

    到现场次数

  • 20工作日

    法定办结时限

  • 20工作日

    承诺办结时限

好差评

5.0

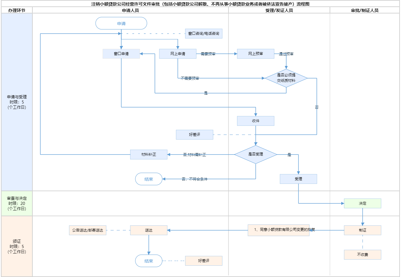
办件承诺办结时限说明:(承诺时限为办理流程中“审查与决定”环节的计时时限)

办件承诺办结时限说明:

(承诺时限为办理流程中“审查与决定”环节的计时时限)

基本信息

实施主体 北京市地方金融管理局 服务对象
事项类型 行政许可 办理形式
受理条件 1.满足《北京市地方金融组织行政许可实施办法》第五条 申请人应当按照市金融监管局公示的行政许可事项申请材料目录及相关要求,提交真实、准确和完整的申请材料;2. 申请企业加盖公章;3. 材料齐备完整不缺页。
办理时间 北京城市副中心政务服务中心:法定工作日: 上午: 09:00 - 12:00; 下午: 12:00 - 17:00; (延时服务时间: 工作日上午08:30 - 09:00; 下午17:00 - 17:30; 周六上午09:00 - 13:00; );北京市政务服务中心:法定工作日: 上午: 08:30 - 12:00; 下午: 12:00 - 17:30; (延时服务时间: 周六上午08:30 - 12:30; ) 查看详情
办理地点 北京城市副中心政务服务中心:北京市通州区新华东街48号二区(东南角)综合窗口 北京市政务服务中心:北京市丰台区西三环南路1号(六里桥西南角)2层B岛98号窗口 查看详情
咨询方式

咨询电话:

(010)55571390【展开】

咨询窗口地址:

北京市政务服务中心:北京市丰台区西三环南路1号(六里桥西南角)2层B岛98号窗口【展开】

投诉监督方式
基本编码 110133011002 事项编码 1111000069080358X62110133011002
业务办理项编码 1111000069080358X6211013301100204 进驻大厅类型
权力来源 法定本级行使 网上支付
所属机构 北京市地方金融管理局 委托部门
联办机构 实施主体性质 法定机关
办理进程查询途径
行使层级 市级 运行系统 市级自建(垂管)
物流快递 办理方式 自办件
预约办理 数量限制
中介服务 权限划分
通办范围 全市 特殊程序
行使内容
显示更多

请选择情形:

提示:通过情形选择可引导出您办理该事项所需的材料,若要查看全部材料,请点击"查看全部材料"

查看全部材料 情形引导

收起
我选好了重选条件

序号 材料名称 材料来源 材料
必要性
数量要求 介质要求 表格及样例
下载
受理标准 提供材料
依据
其他要求
申请材料总要求
序号 材料名称 材料来源 材料
必要性
数量要求 介质要求 表格及样例
下载
受理标准 提供材料
依据
其他要求
申请材料总要求
显示更多

指南分享