2
01
111100000000271742
北京市药品监督管理局
国产第二类医疗器械变更注册
111100000000271742200017214300402
1111000000002717422000172143004
0
831a3634-ff7d-42c7-8c3a-7a32a102e08e
458e15cc-5a8f-48e7-bcf3-b4a66134d54b
2
01
市药监局
110000000000
北京市药品监督管理局
法定工作日: 上午08:30 - 12:00、下午12:00 - 17:30; 周六:上午:08:30 - 12:30(需预约);法定节假日不对外服务。;法定工作日: 上午: 09:00 - 12:00; 下午: 12:00 - 17:00; (延时服务时间: 工作日上午08:30 - 09:00; 下午17:00 - 17:30; 周六上午09:00 - 13:00; )...
北京市政务服务中心:北京市丰台区西三环南路1号(六里桥西南角)综合窗口 北京城市副中心政务服务中心:北京市通州区新华东街48号二区(东南角)综合窗口
《医疗器械监督管理条例》第十三条:第一类医疗器械实行产品备案管理,第二类、第三类医疗器械实行产品注册管理。 医疗器械注册人、备案人应当加强医疗器械全生命周期质量管理,对研制、生产、经营、使用全过程中医疗器械的安全性、有效性依法承担责任。 一、申报资料应当有所提交资料目录,包括申报资料的一级和二级标题。每项二级标题对应的资料应当单独编制页码。 二、申报资料应当按目录顺序排列并装订,其中质量管理体系文件部分应当单独成册。 三、申报资料一式一份,应当使用A4规格纸张打印,内容完整、清楚,不得涂改,政府部门及其他机构出具的文件按照原件尺寸提供。 四、申报资料使用复印件的,复印件应当清晰并与原件一致。 五、各项申报资料中的申请内容应当具有一致性。 六、各项文件除关联文件外,均应当以中文形式提供,如证明性文件为外文形式,还应当提供中文译本。根据外文资料翻译的申报资料,应当同时提供原文。
{"IS_GUIDE":"0","ONLINE_DECLARE_SYSTEM_MODE":"","ITEM_REALITY_USELEVEL":"","SERVICE_OBJCT":"","IS_CONSTRUCTION":"0","CL_SERVICE_TYPE":"","APP_CODE_ID":"","YESNO_CITY_UNICOM":"0^1","CROSS_AREA":"","ISSHOHCENTER":"0","WECHAT_CODE_ID":"","FINANCIAL":"","LITTLEPROGRAM_CODE_NAME":"","CROSS_AREA_ALL":"","CROSS_PROVINCE":"","ALIAS_NAME":"[\"第二类医疗器械注册\"]","EAR_DISABILITY_GRAD":"","LIB_DISABILITY_GRAD":"","SPEAK_DISABILITY_GRAD":"","REGISTER":"","ONLINE_HANDLING_DEPTH_STANDARD":"05","APPROVAL_TYPE":"1","MIND_DISABILITY_GRAD":"","ACCEPTSERVICE":"99","YWBLX_ID":"2b5d46a4-c782-485d-8af7-b5e5bc78dbbb","ONLINE_DECLARE_SYSTEM_DEPT":"","CONSTRUCTION_EXPANSION":"0","EMPOWER":"0","EXEMPT_MATERIALS":"","LITTLEPROGRAM_CODE_ID":"","EYE_DISABILITY_GRAD":"","ISMONVEINCENTER":"1","DATA_FLAG":"XZXK_NEW","BUSINESS_APPROVAL_DEPT":"北京市药品监督管理局","POWER_NAME":"医疗器械注册审批","ITEM_ATTRIBUTE":"04^05^07^11","CROSS_AREA_ATEXT":"","AGE":"","BGSYSTEM_APPROVAL_OTHER":"市药监局审批系统","WIT_DISABILITY_GRAD":"","WECHAT_CODE_NAME":"","POWER_CODE":"B4609301","DISABILITY_TYPE":"","IS_ENABLE_CERTIFICATE_SHARE":"","POWER_ATTRIBUTE":"1","ONLY_ID":"209c4991-0d2d-4210-8474-383c952c9c89","YES_NO_OPEN":"1","BGSYSTEM_APPROVAL_NAME":"其他","APP_CODE_NAME":"","HOLDER":"","VERSION":"20241125"}
[]
2
2^3^5
https://yzt.beijing.gov.cn/am/oauth2/authorize?service=bjzwService&response_type=code&client_id=000027174_04&scope=cn+uid+idCardNumber+reserve3+extProperties+credenceClass&redirect_uri=http%3A%2F%2Fxzsp.yjj.beijing.gov.cn%3A8088%2Fssologin%3FmatterCode%3D111100000000271742200017214300402

政务服务> 办事指南

国产第二类医疗器械变更注册

北京市

切换简洁版

  • 承诺件

    办件类型

  • 0

    到现场次数

  • 5工作日

    法定办结时限

  • 5工作日

    承诺办结时限

好差评

5.0

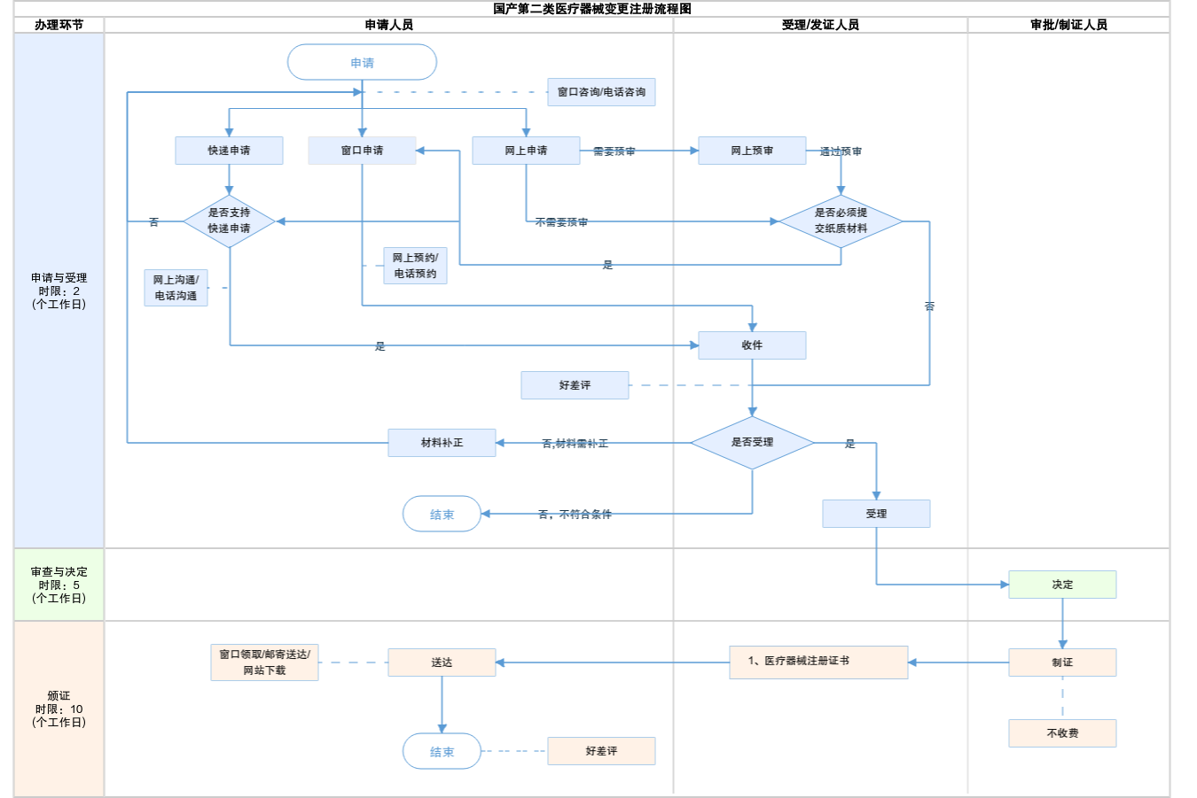
办件承诺办结时限说明:(承诺时限为办理流程中“审查与决定”环节的计时时限)

办件承诺办结时限说明:

(承诺时限为办理流程中“审查与决定”环节的计时时限)

基本信息

实施主体 北京市药品监督管理局 服务对象
事项类型 行政许可 办理形式
受理条件 《医疗器械监督管理条例》第十三条:第一类医疗器械实行产品备案管理,第二类、第三类医疗器械实行产品注册管理。 医疗器械注册人、备案人应当加强医疗器械全生命周期质量管理,对研制、生产、经营、使用全过程中医疗器械的安全性、有效性依法承担责任。 一、申报资料应当有所提交资料目录,包括申报资料的一级和二级标题。每项二级标题对应的资料应当单独编制页码。 二、申报资料应当按目录顺序排列并装订,其中质量管理体系文件部分应当单独成册。 三、申报资料一式一份,应当使用A4规格纸张打印,内容完整、清楚,不得涂改,政府部门及其他机构出具的文件按照原件尺寸提供。 四、申报资料使用复印件的,复印件应当清晰并与原件一致。 五、各项申报资料中的申请内容应当具有一致性。 六、各项文件除关联文件外,均应当以中文形式提供,如证明性文件为外文形式,还应当提供中文译本。根据外文资料翻译的申报资料,应当同时提供原文。
办理时间 法定工作日: 上午08:30 - 12:00、下午12:00 - 17:30; 周六:上午:08:30 - 12:30(需预约);法定节假日不对外服务。;法定工作日: 上午: 09:00 - 12:00; 下午: 12:00 - 17:00; (延时服务时间: 工作日上午08:30 - 09:00; 下午17:00 - 17:30; 周六上午09:00 - 13:00; )... 查看详情
办理地点 北京市政务服务中心:北京市丰台区西三环南路1号(六里桥西南角)综合窗口 北京城市副中心政务服务中心:北京市通州区新华东街48号二区(东南角)综合窗口 查看详情
咨询方式

咨询电话:

(010)89150290【展开】

咨询窗口地址:

北京市政务服务中心:北京市丰台区西三环南路1号(六里桥西南角)(1-3层综合窗口)北京城市副中心政务服务中心:北京市通州区新华东街48号二区(东南角)(综合窗口)【展开】

投诉监督方式
基本编码 000172143004 事项编码 1111000000002717422000172143004
业务办理项编码 111100000000271742200017214300402 进驻大厅类型
权力来源 法定本级行使 网上支付
所属机构 北京市药品监督管理局 委托部门
联办机构 实施主体性质 法定机关
办理进程查询途径
行使层级 市级 运行系统 市级自建(垂管)
物流快递 办理方式 自办件
预约办理 数量限制
中介服务 权限划分
通办范围 全市 特殊程序
行使内容
显示更多

请选择情形:

提示:通过情形选择可引导出您办理该事项所需的材料,若要查看全部材料,请点击"查看全部材料"

查看全部材料 情形引导

收起
我选好了重选条件

序号 材料名称 材料来源 材料
必要性
数量要求 介质要求 表格及样例
下载
受理标准 提供材料
依据
其他要求
申请材料总要求
序号 材料名称 材料来源 材料
必要性
数量要求 介质要求 表格及样例
下载
受理标准 提供材料
依据
其他要求
申请材料总要求
显示更多

指南分享