
市级
区级
乡镇
(街道)
村(社区)
市级
部门
显示更多
政务服务> 办事指南
北京市
切换简洁版
基本信息
| 实施主体 | 北京市地方金融管理局 | 服务对象 | 企业法人 |
| 事项类型 | 行政许可 | 办理形式 | 窗口办理、网上办理 |
| 受理条件 | 1.满足《北京市地方金融组织行政许可实施办法》第五条 申请人应当按照市金融监管局公示的行政许可事项申请材料目录及相关要求,提交真实、准确和完整的申请材料; 2. 申请企业加盖公章; 3. 材料齐备完整不缺页。 | ||
| 办理时间 | 北京城市副中心政务服务中心:法定工作日: 上午: 09:00 - 12:00; 下午: 12:00 - 17:00; (延时服务时间: 工作日上午08:30 - 09:00; 下午17:00 - 17:30; 周六上午09:00 - 13:00; );北京市政务服务中心:法定工作日: 上午: 09:00 - 12:00; 下午: 13:30 - 17:00; (延时服务时间: 工作日上午08:30 - 09:00; 下午17:00 - 17:30; 周六上午09:00 - 13:00; ) 查看详情 | ||
| 办理地点 | 北京城市副中心政务服务中心:北京市通州区新华东街48号二区(东南角)综合窗口 北京市政务服务中心:北京市丰台区西三环南路1号(六里桥西南角)2层B岛98号窗口 查看详情 | ||
| 咨询方式 |
咨询电话: (010)55571385;(010)89150407【展开】 咨询窗口地址: 北京市政务服务中心:北京市丰台区西三环南路1号(六里桥西南角)2层B岛98号窗口【展开】 |
||
| 投诉监督方式 | 投诉监督电话: (010)12345【展开】 投诉窗口地址: 北京市政务服务中心:北京市丰台区西三环南路1号(六里桥西南角)2层B岛98号窗口【展开】 |
||
| 基本编码 | 110133011003 | 事项编码 | 1111000069080358X62110133011003 |
| 业务办理项编码 | 1111000069080358X6211013301100307 | 进驻大厅类型 | 政务服务中心 |
| 权力来源 | 法定本级行使 | 网上支付 | 否 |
| 所属机构 | 北京市地方金融管理局 | 委托部门 | 无 |
| 联办机构 | 无 | 实施主体性质 | 法定机关 |
| 办理进程查询途径 | 现场查询:北京市政务服务中心:北京市丰台区西三环南路1号(六里桥西南角)2层B岛98号窗口 电话查询:(010)55571385 |
||
| 行使层级 | 市级 | 运行系统 | 市级自建(垂管) |
| 物流快递 | 是 | 办理方式 | 初审件 |
| 预约办理 | 电话预约:(010)89150001 | 数量限制 | 无 |
| 中介服务 | 无 | 权限划分 | 无 |
| 通办范围 | 全市 | 特殊程序 | |
| 行使内容 | |||

无
| 序号 | 材料名称 | 材料来源 | 材料 必要性 |
数量要求 | 介质要求 | 表格及样例 下载 |
受理标准 | 提供材料 依据 |
其他要求 |
|---|---|---|---|---|---|---|---|---|---|
| 申请材料总要求 | 所有材料提交原件纸质版和电子版,原件无法提供的,可提供复印件并加盖申请人公章。 | ||||||||
| 序号 | 材料名称 | 材料来源 | 材料 必要性 |
数量要求 | 介质要求 | 表格及样例 下载 |
受理标准 | 提供材料 依据 |
其他要求 |
|---|---|---|---|---|---|---|---|---|---|
| 一 | 地方交易场所设立申请书 | 申请人自备 | 必要 | 原件1份;复印件1份 | 文本类;纸质、电子 | 样例下载 | 符合设立条件的情况,包括名称、拟设地、注册资本、出资方式、经营范围、组织形式。经授权的筹备人员名单、联系方式。申请书应经申请人法定代表人签字并加盖单位公章。【展开】 | 《北京市地方金融组织行政许可实施办法》【展开】 | 【展开】 |
| 二 | 可行性研究报告 | 申请人自备 | 必要 | 原件1份;复印件1份 | 文本类;纸质、电子 | 样例下载 | 内容包括但不限于:必要性,可行性,股东背景,董监高任职资质考察。【展开】 | 《北京市地方金融组织行政许可实施办法》【展开】 | 【展开】 |
| 三 | 交易场所的出资人协议书 | 申请人自备 | 必要 | 原件1份;复印件1份 | 文本类;纸质、电子 | 样例下载 | 应明确各股东的出资比例、权利、义务等事项,并授权出资比例最大的股东作为申请人代表全体股东办理筹建申请事宜。(单一股东出资可不提供)【展开】 | 《北京市地方金融组织行政许可实施办法》【展开】 | 【展开】 |
| 四 | 公司章程草案 | 申请人自备 | 必要 | 原件1份;复印件1份 | 文本类;纸质、电子 | 样例下载 | 包括但不限于:注册资本数额且为一次性实缴货币资本,并明确实缴期限,载明交易场所专业专营,不得对外提供担保,不得将注册资本金直接或间接提供给交易场所股东、实际控制人或其他关联方,不得将注册资本金用于高风险理财项目,不得为交易商提供金融杠杆。股东不得将所持有的股权质押或设立信托。股东以自有资金出资,资金来源合法,不存在以委托资金、债务资金等非自有资金入股的情形,不存在委托他人或接受他人委托持有本交易场所股权情形。控股股东可承诺在本公司解散或者不再从事金融业务活动后,承担未清偿的债务,并将承诺情况向社会公示。法定代表人应当从董监高人员中产生。交易信息系统接入市金融监管局监管系统,交易场所所有交易业务数据及其业务系统接入全市统一的登记结算平台。在交易场所官方网站公示交易规则、管理制度、交易品种、第三方服务机构等内容。公司章程草案需经各股东法定代表人签字并加盖公章。【展开】 | 《北京市地方金融组织行政许可实施办法》【展开】 | 【展开】 |
| 五 | 交易规则情况材料 | 申请人自备 | 必要 | 原件1份;复印件1份 | 文本类;纸质、电子 | 样例下载 | 包括但不限于:交易规则、交易方式、交易品种、金融风险控制制度、交易商适当性制度、资金结算存管制度、公平交易制度、交易纠纷解决制度、风险处置预案、交易信息系统筹备以及交易参与各方特别是自然人参与交易情况材料(交易信息系统服务器硬件为自建还租赁、交易信息系统的主和灾备服务器拟建地、建设交易场所官方网站对交易制度进行公示)。【展开】 | 《北京市地方金融组织行政许可实施办法》【展开】 | 【展开】 |
| 六 | 公司内部管理制度 | 申请人自备 | 必要 | 原件1份;复印件1份 | 文本类;纸质、电子 | 样例下载 | 包括但不限于:内部控制和风险管理制度。【展开】 | 《北京市地方金融组织行政许可实施办法》【展开】 | 【展开】 |
| 七 | 经营场所所有权文件 | 政府部门核发来源说明> | 必要 | 正本原件1份(正本原件仅供查验);正本复印件1份 | 结果文书类;纸质、电子 | 样例下载 | 住所、租房合同、营业场所所有权人的房产材料;提供房产证复印件的,复印件应加盖产权单位公章或产权人签字,房产证记载用途符合政策。【展开】 | 《北京市地方金融组织行政许可实施办法》【展开】 | 【展开】 |
| 或经营场所使用权文件 | 申请人自备 | 必要 | 原件1份;复印件1份 | 文本类;纸质、电子 | 样例下载 | 住所、租房合同、营业场所所有权人的房产材料;提供房产证复印件的,复印件应加盖产权单位公章或产权人签字,房产证记载用途符合政策。【展开】 | 《北京市地方金融组织行政许可实施办法》【展开】 | 【展开】 | |
| 八 | 名称自主申报告知书 | 政府部门核发来源说明> | 必要 | 原件1份;复印件1份 | 文本类;纸质、电子 | 样例下载 | 市场主体名称在自主申报服务系统中予以保留的凭证。【展开】 | 《北京市地方金融组织行政许可实施办法》【展开】 | 【展开】 |
| 九 | 出资人的有权决定机构或上级主管部门同意其出资的决议或批准文件 | 申请人自备 | 必要 | 原件1份;复印件1份 | 文本类;纸质、电子 | 样例下载 | 出资人有权决定机构(股东会、董事会等)或上级主管部门同意出资的文件。若股东为国有控股企业的,还可提交国资部门同意其设立的批复或支持函。【展开】 | 《北京市地方金融组织行政许可实施办法》【展开】 | 【展开】 |
| 十 | 股东营业执照 | 政府部门核发来源说明> | 必要 | 正本原件1份(正本原件仅供查验);正本复印件1份 | 结果文书类;纸质、电子 | 样例下载 | 营业执照正副本,若授权调用电子营业执照的可不提交纸质复印件。股东为境外企业,需提交公司登记文件并附中文译本,且以中文译本为准。【展开】 | 《北京市地方金融组织行政许可实施办法》【展开】 | 【展开】 |
| 十一 | 股东公司章程 | 申请人自备 | 必要 | 原件1份;复印件1份 | 文本类;纸质、电子 | 样例下载 | 最新公司章程。【展开】 | 《北京市地方金融组织行政许可实施办法》【展开】 | 【展开】 |
| 十二 | 股东财务审计报告 | 中介机构或法定机构产生来源说明> | 必要 | 原件1份;复印件1份 | 文本类;纸质、电子 | 样例下载 | 提交最近两个会计年度的审计报告,控股股东需提交最近三个会计年度的审计报告,审计报告应为无保留意见,包含母公司单体资产负债表、利润表、现金流量表,报告已赋码。【展开】 | 《北京市地方金融组织行政许可实施办法》【展开】 | 【展开】 |
| 十三 | 股东企业信用报告 | 中介机构或法定机构产生来源说明> | 必要 | 原件1份;复印件1份 | 文本类;纸质、电子 | 样例下载 | 提供近3年无重大违法违规记录和无严重不良信用记录相关佐证材料。包括但不限于:股东为境内企业需提交中国人民银行征信中心出具的企业信用报告(股东为境外企业,需提交最近3年的信用评级报告)、“信用中国”网站下载的信用报告、国家企业信用信息公示系统下载的企业信用信息公示报告等。【展开】 | 《北京市地方金融组织行政许可实施办法》【展开】 | 【展开】 |
| 十四 | 出资人关联方情况 | 申请人自备 | 必要 | 原件1份;复印件1份 | 文本类;纸质、电子 | 样例下载 | 包括但不限于:股东股权结构情况,逐层说明至实际控制人、最终受益人,并逐个说明从事的主要业务。股东及其关联方投资入股金融机构、地方金融组织情况,并逐个说明合规经营、接受监管情况。说明各股东之间的关联状况。控股股东还需要提供现有主营业务与拟申请设立交易场所的业务范围相符情况说明并提供佐证材料,具备从事金融、交易相关业务管理和风险控制经验情况。【展开】 | 《北京市地方金融组织行政许可实施办法》【展开】 | 【展开】 |
| 十五 | 股东承诺书 | 申请人自备 | 必要 | 原件1份;复印件1份 | 文本类;纸质、电子 | 样例下载 | 包括但不限于:承诺以自有资金出资,资金来源合法,并注明一次性实缴期限,不存在以委托资金、债务资金等非自有资金入股的情形,不存在委托他人或接受他人委托持有该交易场所股权情形;承诺不将所持有的该交易场所股权质押或设立信托;控股股东可承诺在交易场所解散或者不再从事金融业务活动后,承担未清偿的债务。提供的申请材料内容和相关数据真实、复印件均与原件一致、对出具的所有声明或承诺均承担法律责任。【展开】 | 《北京市地方金融组织行政许可实施办法》【展开】 | 【展开】 |
| 十六 | 拟任人员基本情况 | 申请人自备 | 必要 | 原件1份;复印件1份 | 文本类;纸质、电子 | 样例下载 | 拟任人身份证件,若授权调用电子身份证的可不提交纸质材料;拟任人工作简历或告知承诺书,包括行业工作年限,具有担任拟职务所需的经验及能力;拟任人学历学位证书,若涉及境外包括港澳台地区学位学历的,需提交经中国教育部相关部门学历认证的证明材料;拟任人专业资格证书(若有)。【展开】 | 《北京市地方金融组织行政许可实施办法》【展开】 | 【展开】 |
| 拟任人身份证件 | 政府部门核发来源说明> | 必要 | 正本原件1份(正本原件仅供查验);正本复印件1份 | 结果文书类;纸质、电子 | 样例下载 | 拟任人身份证件,若授权调用电子身份证的可不提交纸质材料。【展开】 | 《北京市地方金融组织行政许可实施办法》【展开】 | 【展开】 | |
| 拟任人工作简历 | 申请人自备 | 必要 | 原件1份;复印件1份 | 文本类;纸质、电子 | 样例下载 | 拟任人工作简历或告知承诺书(行业工作年限,具有担任拟职务所需的经验及能力)。【展开】 | 《北京市地方金融组织行政许可实施办法》【展开】 | 【展开】 | |
| 或告知承诺书(工作简历) | 申请人自备 | 非必要 | 原件1份;复印件1份 | 文本类;纸质、电子 | 样例下载 | 拟任人承诺符合《北京市地方金融组织行政许可实施办法》第七十三条 拟任董事、监事和高级管理人员应当熟悉与交易场所业务相关的法律法规,具有履行职责所需的从业经验和管理能力,且承诺人不存在较严重的不良信用记录或者不存在曾作出虚假承诺等情形,已签署《地方金融组织重点岗位职业人群准入前诚信承诺书》。【展开】 | 《北京市地方金融组织行政许可实施办法》【展开】 | 【展开】 | |
| 拟任人学位学历证书 | 中介机构或法定机构产生来源说明> | 必要 | 原件1份;复印件1份 | 文本类;纸质、电子 | 样例下载 | 拟任人学历学位证书,若涉及境外包括港澳台地区学位学历的,需提交经中国教育部相关部门学历认证的证明材料。【展开】 | 《北京市地方金融组织行政许可实施办法》【展开】 | 【展开】 | |
| 或拟任人专业资格证书 | 申请人自备 | 非必要 | 原件1份;复印件1份 | 文本类;纸质、电子 | 样例下载 | 拟任人专业资格证书(若有)。【展开】 | 《北京市地方金融组织行政许可实施办法》【展开】 | 【展开】 | |
| 十七 | 拟任人的任职会议决议或决定文书 | 申请人自备 | 必要 | 原件1份;复印件1份 | 文本类;纸质、电子 | 样例下载 | 股东会、董事会或其他有权决定机构同意或推荐拟任人任职的决议,拟任人在取得任职资格之前不得进行正式任命。【展开】 | 《北京市地方金融组织行政许可实施办法》【展开】 | 【展开】 |
| 十八 | 拟任个人信用报告 | 中介机构或法定机构产生来源说明> | 必要 | 原件1份;复印件1份 | 文本类;纸质、电子 | 样例下载 | 人民银行征信中心出具的个人信用报告(明细版)。【展开】 | 《北京市地方金融组织行政许可实施办法》【展开】 | 【展开】 |
| 十九 | 拟任人无犯罪记录证明 | 政府部门核发来源说明> | 必要 | 正本原件1份(正本原件仅供查验);正本复印件1份 | 结果文书类;纸质、电子 | 样例下载 | 提供经公安部门出具的无犯罪记录证明或告知承诺书(详见范本)。【展开】 | 《北京市地方金融组织行政许可实施办法》【展开】 | 【展开】 |
| 或证明告知承诺书(无犯罪记录证明) | 申请人自备 | 非必要 | 原件1份;复印件1份 | 文本类;纸质、电子 | 样例下载 | 已承诺无犯罪记录且承诺人不存在较严重的不良信用记录或者不存在曾作出虚假承诺等情形,已签署《地方金融组织重点岗位职业人群准入前诚信承诺书》。【展开】 | 《北京市地方金融组织行政许可实施办法》【展开】 | 【展开】 | |
| 二十 | 拟任人地方金融组织重点岗位职业人群准入前诚信承诺书 | 申请人自备 | 必要 | 原件1份;复印件1份 | 文本类;纸质、电子 | 样例下载 | 按照公示的诚信承诺书填报,将诚信意识融入地方金融组织设立与经营的全过程。恪守对外作出的信用承诺,做到言出必行,积极履行各种约定和承诺,积极培育良好的信用记录。【展开】 | 《北京市地方金融组织行政许可实施办法》【展开】 | 【展开】 |
| 申请材料总要求 | 所有材料提交原件纸质版和电子版,原件无法提供的,可提供复印件并加盖申请人公章。 | ||||||||

无
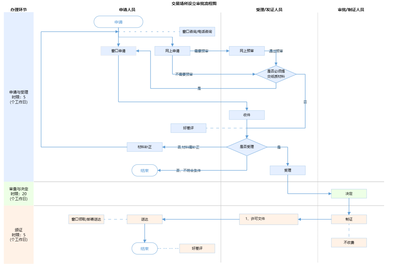
| 办理步骤 | 办理时限 | 办理人员 | 办理结果 |
|---|---|---|---|
| 受理 | 5个工作日 | 综窗人员或进驻部门人员 | 材料合格,当场受理;材料不合格,一次性告知其原因和应补齐补正的材料。 |
审查标准 1.满足《北京市地方金融组织行政许可实施办法》第五条 申请人应当按照市金融监管局公示的行政许可事项申请材料目录及相关要求,提交真实、准确和完整的申请材料;2. 申请企业加盖公章; 3. 材料齐备完整不缺页。【展开】 | |||
| 办理步骤 | 办理时限 | 办理人员 | 办理结果 |
|---|---|---|---|
| 决定 | 20个工作日 | 进驻部门人员和部门负责人 | 审核通过的,由市金融监管局出具行政许可审批文件;审核未通过的,书面通知申请人并说明理由。 |
审查标准 符合《北京市地方金融组织行政许可实施办法》第六十九条 按照“总量控制、合理布局、审慎审批”的原则,审慎批准设立交易场所。原则上,同类交易场所本市只设一家。以及第七十条 在本市设立交易场所,名称中应当标明“交易所(中心)”字样,符合《中华人民共和国公司法》的规定,并同时具备以下条件:(一)具有符合条件的股东; (二)注册资本不低于2亿元人民币,且为货币资本,应当于开业前一次性实缴到位; (三)有符合国家规定任职条件的董事、监事、高级管理人员和其他人员; (四)有健全的公司治理结构,内部控制和风险管理制度; (五)具有符合业务开展要求的营业场所; (六)符合法律、行政法规和国家规定的其他条件。【展开】 | |||
| 办理步骤 | 办理时限 | 办理人员 | 结果名称 |
|---|---|---|---|
| 发证 | 5个工作日 | 综窗人员或进驻部门人员 | 1、许可文件 |
| 送达方式 | |||
|---|---|---|---|
窗口领取 邮寄送达 | |||
无
| 许可文件 | |
| 结果名称 | 许可文件 |
|---|---|
| 结果文书类型 | 批文 |
| 结果样本 | 许可文件(样本).pdf |
| 有效时间 | 无时限 |
无
| 【地方性法规】北京市地方金融监督管理条例 | |
| 制定机关 | 北京市人民代表大会常务委员会 |
|---|---|
| 依据名称 | 北京市地方金融监督管理条例 |
| 发布号令(文号) | 〔十五届〕第48号 |
| 法条(具体规定)内容 | 第二条 本市行政区域内地方金融组织及其监督管理,地方金融风险防范和处置等活动,适用本条例。 国家对地方金融监督管理另有规定的,从其规定。 本条例所称地方金融组织,是指国家授权由地方实施监督管理的小额贷款公司、融资担保公司、区域性股权市场、典当行、融资租赁公司、商业保理公司、地方资产管理公司、地方交易场所以及国家授权地方监督管理的其他金融组织。【展开】 |
是否收费:否
| 1、请问具体的审批流程是什么? |
|---|
| 满足申请条件后,请向所在区金融服务办公室咨询。 |
指南分享
主办:北京市人民政府办公厅
承办:北京市政务服务和数据管理局
版权所有:北京市人民政府网站 京ICP备05060933号
政府网站标识码:1100000088 京公网安备 11010502039640 京ICP备05060933号
运行管理:首都之窗运行管理中心