2
01
11110000MB16786141
北京市文化和旅游局
内资演出经纪机构变更申请
11110000MB167861412000122103001A2
11110000MB167861412000122103001
0
880131bb-3a57-483c-8473-8b04dfe415ee
4b553d1f-e7b8-4181-a91b-005251f0bd1f
2
01
市文化和旅游局
110000000000
北京市文化和旅游局
北京市政务服务中心:法定工作日: 上午08:30 - 12:00、下午12:00 - 17:30; 周六:上午:08:30 - 12:30(需预约);法定节假日不对外服务。
北京市政务服务中心:北京市丰台区西三环南路1号(六里桥西南角)二层B区综合窗口
演出经纪机构申请从事营业性演出经营活动,应当有3名以上专职演出经纪人员和与其业务相适应的资金,并向省、自治区、直辖市人民政府文化主管部门提出申请。文化主管部门应当自受理申请之日起20日内作出决定。批准的,颁发营业性演出许可证;不批准的,应当书面通知申请人并说明理由。来源: 《营业性演出管理条例》第六条 材料要求: 1.申请系统中填写的信息和上传的申请材料内容真实、准确,有效; 2.申请材料齐全,按照申请材料目录载明的顺序排列,扫描合并为一份电子文档,上传; 3.扫描上传的申请材料命名为:公司名称+办理事项名称,分辨率控制在100dpi、灰度模式、pdf格式。
{"IS_GUIDE":"1","ONLINE_DECLARE_SYSTEM_MODE":"02","ITEM_REALITY_USELEVEL":"","SERVICE_OBJCT":"","IS_CONSTRUCTION":"0","CL_SERVICE_TYPE":"","APP_CODE_ID":"","YESNO_CITY_UNICOM":"0^1","CROSS_AREA":"","ISSHOHCENTER":"0","WECHAT_CODE_ID":"","FINANCIAL":"","LITTLEPROGRAM_CODE_NAME":"","CROSS_AREA_ALL":"","CROSS_PROVINCE":"","ALIAS_NAME":"[\"演出经纪机构变更\", \"经纪机构\"]","EAR_DISABILITY_GRAD":"","LIB_DISABILITY_GRAD":"","SPEAK_DISABILITY_GRAD":"","REGISTER":"","ONLINE_HANDLING_DEPTH_STANDARD":"05","APPROVAL_TYPE":"1","MIND_DISABILITY_GRAD":"","ACCEPTSERVICE":"99","YWBLX_ID":"b524eaa0-b614-4ecc-8576-68c39b699f0d","ONLINE_DECLARE_SYSTEM_DEPT":"北京市政务服务和数据管理局","CONSTRUCTION_EXPANSION":"0","EMPOWER":"0","EXEMPT_MATERIALS":"","LITTLEPROGRAM_CODE_ID":"","EYE_DISABILITY_GRAD":"","ISMONVEINCENTER":"1","DATA_FLAG":"XZXK_NEW","BUSINESS_APPROVAL_DEPT":"北京市文化和旅游局","POWER_NAME":"演出经纪机构设立审批","ITEM_ATTRIBUTE":"04^05^07^11","CROSS_AREA_ATEXT":"","AGE":"","BGSYSTEM_APPROVAL_OTHER":"北京市文化和旅游局文化事项审批系统","WIT_DISABILITY_GRAD":"","WECHAT_CODE_NAME":"","POWER_CODE":"B2004301","DISABILITY_TYPE":"","IS_ENABLE_CERTIFICATE_SHARE":"0","POWER_ATTRIBUTE":"1","ONLY_ID":"5104f64b-63a4-4377-b68e-2f83fb315396","YES_NO_OPEN":"1","BGSYSTEM_APPROVAL_NAME":"其他","APP_CODE_NAME":"","HOLDER":"","VERSION":"20241125"}
[{"ID":8250816,"TASKGUID":"880131bb-3a57-483c-8473-8b04dfe415ee","T_ID":"ec7ca81c-7b12-4740-b43e-1cc726dc8e8c","P_ID":"","NAME":"是否为法定代表人前来办理","NODE_LEVEL":1,"NODE_PATH":"/ec7ca81c-7b12-4740-b43e-1cc726dc8e8c","CHILD_COUNT":2,"ORDER_NUM":1,"SERIAL_NUMBER":"1","CONDITION_ATTR":"01","IS_RADIO":"1","IS_SUPPORT":"","SUMMARY":"1 是否为法定代表人前来办理\n\t1.1 否\n\t1.2 是","CD_TIME":"Feb 9, 2026 5:51:03 PM","CD_BATCH":"2026020900025","DISTRIBUTETAG":"all-data^non-investment^11110000MB16786141^110000000000^non-construction^11110000MB16786141^non-construction_expansion","DATAJSONTEXT":"{\"VERSION\":\"20220810\",\"TREE_TYPE\":\"\",\"CONSULTATION_QA\":\"\"}","parOrder":"","proOrder":"1","newOrderNum":"001","itemGuideConditionRelatedList":[]},{"ID":8250815,"TASKGUID":"880131bb-3a57-483c-8473-8b04dfe415ee","T_ID":"cdb7f7aa-aaed-4732-b309-536c29c7caa8","P_ID":"ec7ca81c-7b12-4740-b43e-1cc726dc8e8c","NAME":"否","NODE_LEVEL":2,"NODE_PATH":"/ec7ca81c-7b12-4740-b43e-1cc726dc8e8c/cdb7f7aa-aaed-4732-b309-536c29c7caa8","CHILD_COUNT":0,"ORDER_NUM":1,"SERIAL_NUMBER":"1.1","CONDITION_ATTR":"02","IS_RADIO":"","IS_SUPPORT":"","SUMMARY":"","CD_TIME":"Feb 9, 2026 5:51:03 PM","CD_BATCH":"2026020900025","DISTRIBUTETAG":"all-data^non-investment^11110000MB16786141^110000000000^non-construction^11110000MB16786141^non-construction_expansion","DATAJSONTEXT":"{\"VERSION\":\"20220810\",\"TREE_TYPE\":\"\",\"CONSULTATION_QA\":\"\"}","parOrder":"","proOrder":"","newOrderNum":"001.001","itemGuideConditionRelatedList":[]},{"ID":8250814,"TASKGUID":"880131bb-3a57-483c-8473-8b04dfe415ee","T_ID":"8d93b16b-6553-41f7-a099-819fca54b635","P_ID":"ec7ca81c-7b12-4740-b43e-1cc726dc8e8c","NAME":"是","NODE_LEVEL":2,"NODE_PATH":"/ec7ca81c-7b12-4740-b43e-1cc726dc8e8c/8d93b16b-6553-41f7-a099-819fca54b635","CHILD_COUNT":0,"ORDER_NUM":2,"SERIAL_NUMBER":"1.2","CONDITION_ATTR":"02","IS_RADIO":"","IS_SUPPORT":"","SUMMARY":"","CD_TIME":"Feb 9, 2026 5:51:03 PM","CD_BATCH":"2026020900025","DISTRIBUTETAG":"all-data^non-investment^11110000MB16786141^110000000000^non-construction^11110000MB16786141^non-construction_expansion","DATAJSONTEXT":"{\"VERSION\":\"20220810\",\"TREE_TYPE\":\"\",\"CONSULTATION_QA\":\"\"}","parOrder":"","proOrder":"","newOrderNum":"001.002","itemGuideConditionRelatedList":[]}]
2
2^3^4
https://recept.banshi.beijing.gov.cn/online/accept#/accept/entry?matterType=single&matterId=11197662009924&userType=legal

政务服务> 办事指南

内资演出经纪机构变更申请

北京市

切换简洁版

  • 承诺件

    办件类型

  • 0

    到现场次数

  • 20工作日

    法定办结时限

  • 10工作日

    承诺办结时限

好差评

5.0

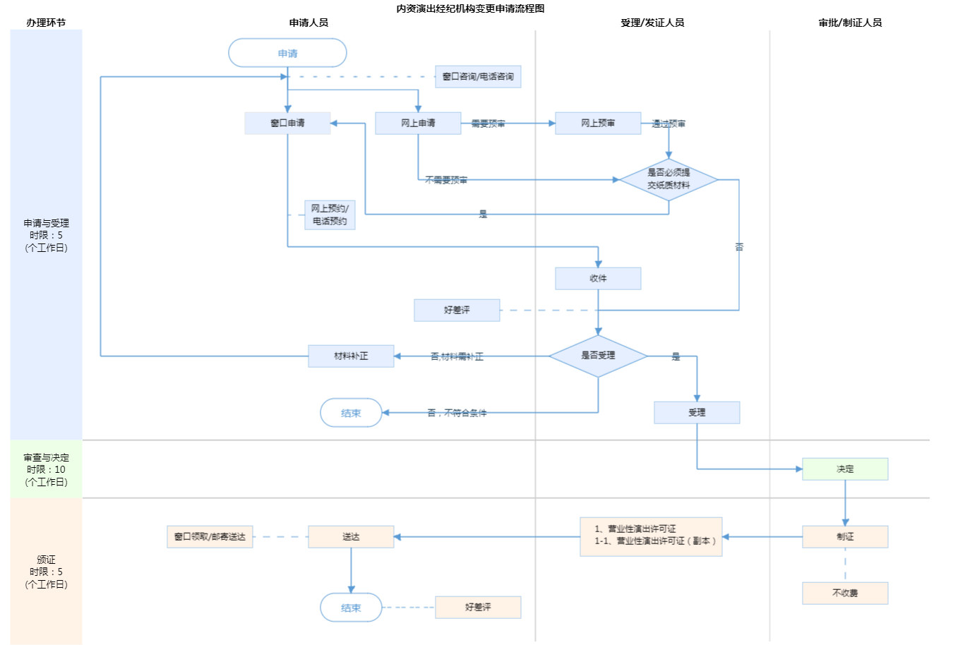
办件承诺办结时限说明:依法需要听证、招标、拍卖、检验、检测、检疫、鉴定、专家评审的和上级部门复核、异议处理、公示所需时间不计算在承诺办结时限内。(承诺时限为办理流程中“审查与决定”环节的计时时限)

办件承诺办结时限说明:

依法需要听证、招标、拍卖、检验、检测、检疫、鉴定、专家评审的和上级部门复核、异议处理、公示所需时间不计算在承诺办结时限内。(承诺时限为办理流程中“审查与决定”环节的计时时限)

基本信息

实施主体 北京市文化和旅游局 服务对象
事项类型 行政许可 办理形式
受理条件 演出经纪机构申请从事营业性演出经营活动,应当有3名以上专职演出经纪人员和与其业务相适应的资金,并向省、自治区、直辖市人民政府文化主管部门提出申请。文化主管部门应当自受理申请之日起20日内作出决定。批准的,颁发营业性演出许可证;不批准的,应当书面通知申请人并说明理由。来源: 《营业性演出管理条例》第六条 材料要求: 1.申请系统中填写的信息和上传的申请材料内容真实、准确,有效; 2.申请材料齐全,按照申请材料目录载明的顺序排列,扫描合并为一份电子文档,上传; 3.扫描上传的申请材料命名为:公司名称+办理事项名称,分辨率控制在100dpi、灰度模式、pdf格式。
办理时间 北京市政务服务中心:法定工作日: 上午08:30 - 12:00、下午12:00 - 17:30; 周六:上午:08:30 - 12:30(需预约);法定节假日不对外服务。 查看详情
办理地点 北京市政务服务中心:北京市丰台区西三环南路1号(六里桥西南角)二层B区综合窗口 查看详情
咨询方式

咨询电话:

(010)89150270;(010)89150057;(010)89150056【展开】

咨询窗口地址:

北京市政务服务中心:北京市丰台区西三环南路1号(六里桥西南角) 二层B区综合窗口北京城市副中心政务服务中心:北京市通州区新华东街48号二区(东南角)(综合窗口)【展开】

投诉监督方式
基本编码 000122103001 事项编码 11110000MB167861412000122103001
业务办理项编码 11110000MB167861412000122103001A2 进驻大厅类型
权力来源 法定本级行使 网上支付
所属机构 北京市文化和旅游局 委托部门
联办机构 实施主体性质 法定机关
办理进程查询途径
行使层级 市级 运行系统 市级自建(垂管)
物流快递 办理方式 自办件
预约办理 数量限制
中介服务 权限划分
通办范围 全市 特殊程序
行使内容
显示更多

请选择情形:

提示:通过情形选择可引导出您办理该事项所需的材料,若要查看全部材料,请点击"查看全部材料"

查看全部材料 情形引导

收起
我选好了重选条件

序号 材料名称 材料来源 材料
必要性
数量要求 介质要求 表格及样例
下载
受理标准 提供材料
依据
其他要求
申请材料总要求领取新批准文件时,请同时先交回原许可文书原件。
序号 材料名称 材料来源 材料
必要性
数量要求 介质要求 表格及样例
下载
受理标准 提供材料
依据
其他要求
申请材料总要求领取新批准文件时,请同时先交回原许可文书原件。
显示更多

指南分享