
市级
区级
乡镇
(街道)
村(社区)
市级
部门
显示更多
政务服务> 办事指南
北京市
切换简洁版
基本信息
| 实施主体 | 北京市药品监督管理局 | 服务对象 | 企业法人、事业法人、非法人企业 |
| 事项类型 | 行政许可 | 办理形式 | 窗口办理、网上办理、快递申请 |
| 受理条件 | 《医疗器械监督管理条例》第十三条:第一类医疗器械实行产品备案管理,第二类、第三类医疗器械实行产品注册管理。 医疗器械注册人、备案人应当加强医疗器械全生命周期质量管理,对研制、生产、经营、使用全过程中医疗器械的安全性、有效性依法承担责任。 一、申报资料应当有所提交资料目录,包括申报资料的一级和二级标题。每项二级标题对应的资料应当单独编制页码。 二、申报资料应当按目录顺序排列并装订,其中质量管理体系文件部分应当单独成册。 三、申报资料一式一份,应当使用A4规格纸张打印,内容完整、清楚,不得涂改,政府部门及其他机构出具的文件按照原件尺寸提供。 四、申报资料使用复印件的,复印件应当清晰并与原件一致。 五、各项申报资料中的申请内容应当具有一致性。 六、各项文件除关联文件外,均应当以中文形式提供,如证明性文件为外文形式,还应当提供中文译本。根据外文资料翻译的申报资料,应当同时提供原文。 依据《医疗器械监督管理条例》第二十二条规定:医疗器械注册证有效期为5年。有效期届满需要延续注册的,应当在有效期届满6个月前向原注册部门提出延续注册的申请。有下列情形之一的,不予延续注册: (一)未在规定期限内提出延续注册申请; (二)医疗器械强制性标准已经修订,申请延续注册的医疗器械不能达到新要求; (三)附条件批准的医疗器械,未在规定期限内完成医疗器械注册证载明事项。 | ||
| 办理时间 | 北京市政务服务中心:法定工作日: 上午: 09:00 - 12:00; 下午: 13:30 - 17:00; (延时服务时间: 工作日上午08:30 - 09:00; 下午17:00 - 17:30; 周六上午09:00 - 13:00; );北京城市副中心政务服务中心:法定工作日: 上午: 09:00 - 12:00; 下午: 12:00 - 17:00; (延时服务时间: 工作日上午08:30 - 09:00; 下午17:00 - 17:30; 周六上午09:00 - 13:00; ) 查看详情 | ||
| 办理地点 | 北京市政务服务中心:北京市丰台区西三环南路1号(六里桥西南角)综合窗口 北京城市副中心政务服务中心:北京市通州区新华东街48号二区(东南角)综合窗口 查看详情 | ||
| 咨询方式 |
咨询电话: (010)89150290【展开】 咨询窗口地址: 北京市政务服务中心:北京市丰台区西三环南路1号(六里桥西南角)(1-3层综合窗口)北京城市副中心政务服务中心:北京市通州区新华东街48号二区(东南角)(综合窗口)【展开】 |
||
| 投诉监督方式 | 投诉监督电话: (010)12345【展开】 |
||
| 基本编码 | 000172143004 | 事项编码 | 1111000000002717422000172143004 |
| 业务办理项编码 | 111100000000271742200017214300403 | 进驻大厅类型 | 政务服务中心 |
| 权力来源 | 法定本级行使 | 网上支付 | 否 |
| 所属机构 | 北京市药品监督管理局 | 委托部门 | 无 |
| 联办机构 | 无 | 实施主体性质 | 法定机关 |
| 办理进程查询途径 | 电话查询:(010)89150280 |
||
| 行使层级 | 市级 | 运行系统 | 市级自建(垂管) |
| 物流快递 | 是 | 办理方式 | 自办件 |
| 预约办理 | 网上预约:http://banshi.beijing.gov.cn/;电话预约:(010)89150001 | 数量限制 | 无 |
| 中介服务 | 无 | 权限划分 | 无 |
| 通办范围 | 全市 | 特殊程序 | 无 |
| 行使内容 | |||

无
| 序号 | 材料名称 | 材料来源 | 材料 必要性 |
数量要求 | 介质要求 | 表格及样例 下载 |
受理标准 | 提供材料 依据 |
其他要求 |
|---|---|---|---|---|---|---|---|---|---|
| 一 | 第二类医疗器械产品延续注册申请表 | 申请人自备 | 必要 | 原件1份 | 表格类;纸质或电子 | 样表下载空表下载 | 1、内容真实、清晰、完整,与申报资料一致;2、加盖企业公章;3、需确认材料是否按照办事指南中所列格式递交。按照填表要求填写。【展开】 | 《关于公布体外诊断试剂注册申报资料要求和批准证明文件格式的公告》(国家药品监督管理局2021年第122号)附件4、附件5、附件6、附件7》【展开】 | 需要登录“北京市统一身份认证平台”后点击进入该事项,填写并下载打印该表格。【展开】 |
| 或第二类体外诊断试剂产品延续注册申请表申请表 | 申请人自备 | 必要 | 原件1份 | 表格类;纸质或电子 | 样表下载空表下载 | 1、内容真实、清晰、完整,与申报资料一致;2、加盖企业公章;3、需确认材料是否按照办事指南中所列格式递交。按照填表要求填写。【展开】 | 《关于公布体外诊断试剂注册申报资料要求和批准证明文件格式的公告》(国家药品监督管理局2021年第122号)附件4、附件5、附件6、附件7》【展开】 | 需要登录“北京市统一身份认证平台”后点击进入该事项,填写并下载打印该表格。【展开】 | |
| 二 | 营业执照(副本) | 政府部门核发来源说明> | 非必要 | 复印件1份 | 结果文书类;纸质或电子 | 样例下载 | 1、内容真实、清晰、完整,与原件一致;2、证件在有效期内;3、加盖企业公章;4、需确认材料是否按照办事指南中所列格式递交。【展开】 | 《关于公布体外诊断试剂注册申报资料要求和批准证明文件格式的公告》(国家药品监督管理局2021年第122号)附件4、附件5、附件6、附件7》【展开】 | 【展开】 |
| 或事业单位法人证书(副本) | 政府部门核发来源说明> | 非必要 | 正本复印件1份 | 结果文书类;纸质或电子 | 样例下载 | 1、内容真实、清晰、完整,与原件一致;2、证件在有效期内;3、加盖企业公章;4、需确认材料是否按照办事指南中所列格式递交。【展开】 | 《关于公布体外诊断试剂注册申报资料要求和批准证明文件格式的公告》(国家药品监督管理局2021年第122号)附件4、附件5、附件6、附件7》【展开】 | 【展开】 | |
| 三 | 原医疗器械注册证书及其附件 | 政府部门核发来源说明> | 必要 | 正本复印件1份 | 结果文书类;纸质或电子 | 样例下载 | 1、内容真实、清晰、完整,与原件一致;2、证件在有效期内;3、加盖企业公章;4、需确认材料是否按照办事指南中所列格式递交。【展开】 | 《关于公布体外诊断试剂注册申报资料要求和批准证明文件格式的公告》(国家药品监督管理局2021年第122号)附件4、附件5、附件6、附件7》【展开】 | 药监部门核发【展开】 |
| 四 | 历次医疗器械变更注册(备案)文件及其附件 | 申请人自备 | 必要 | 复印件1份 | 文本类;纸质或电子 | 样例下载 | 1、内容真实、清晰、完整,与原件一致;2、证件在有效期内;3、加盖企业公章;4、需确认材料是否按照办事指南中所列格式递交。【展开】 | 《关于公布体外诊断试剂注册申报资料要求和批准证明文件格式的公告》(国家药品监督管理局2021年第122号)附件4、附件5、附件6、附件7》【展开】 | 【展开】 |
| 五 | 监管信息 | 申请人自备 | 必要 | 原件1份 | 文本类;纸质或电子 | 样例下载 | 一、申报医疗器械产品注册的内容包括: (一)章节目录 应当包括本章的所有标题和小标题,注明目录中各内容的页码。 (二)申报前与监管机构的联系情况和沟通记录 1.在注册证有效期内,如果注册人与监管机构针对申报产品以会议形式进行了沟通,应当提供下列内容(如适用): (1)列出监管机构回复的沟通情况。 (2)在沟通中,注册人明确提出的问题,以及监管机构提供的建议。 (3)说明在本次申报中如何解决上述问题。 2.如不适用,应当明确声明申报产品在注册证有效期内没有既往申报和/或申报前沟通。 (三)符合性声明 注册人应当声明下列内容: 1.延续注册产品没有变化。如产品发生了注册证载明事项以外变化的,应当明确“产品所发生的变化通过质量管理体系进行控制,注册证载明事项无变化”。 2.延续注册产品符合《医疗器械注册与备案管理办法》和相关法规的要求。 3.延续注册产品符合《医疗器械分类规则》有关分类的要求。 4.延续注册产品符合现行国家标准、行业标准,并提供符合标准的清单。 5.保证所提交资料的真实性。 二、申报体外诊断试剂产品的内容包括: (一)章节目录 应当包括本章的所有标题和小标题,注明目录中各内容的页码。 (二)申报前与监管机构的联系情况和沟通记录 1.在注册证有效期内,如果注册人与监管机构针对申报产品以会议形式进行了沟通,应当提供下列内容(如适用): (1)列出监管机构回复的沟通情况。 (2)在沟通中,注册人明确提出的问题,以及监管机构提供的建议。 (3)说明在本次申报中如何解决上述问题。 2.如不适用,应当明确声明申报产品在注册证有效期内没有既往申报和/或申报前沟通。 (三)符合性声明 注册人应当声明下列内容: 1.延续注册产品没有变化。如产品发生了注册证载明事项以外变化的,应当明确“产品所发生的变化通过质量管理体系进行控制,注册证载明事项无变化”。 2.延续注册产品符合《体外诊断试剂注册与备案管理办法》和相关法规的要求。 3.延续注册产品符合《体外诊断试剂分类规则》、《体外诊断试剂分类子目录》有关分类的要求。 4.延续注册产品符合现行国家标准、行业标准,并提供符合标准的清单。 5.延续注册产品符合国家标准品的清单。 6.保证所提交资料的真实性。 三、内容真实、清晰、完整。 四、按要求签字、加盖企业公章。 五、需确认材料是否按照办事指南中所列格式递交。【展开】 | 《关于公布体外诊断试剂注册申报资料要求和批准证明文件格式的公告》(国家药品监督管理局2021年第122号)附件4、附件5、附件6、附件7》【展开】 | 【展开】 |
| 六 | 非临床资料 | 申请人自备 | 必要 | 原件1份 | 文本类;纸质或电子 | 样例下载 | 一、申报医疗器械产品注册的内容包括: (一)章节目录 应当包括本章的所有标题和小标题,注明目录中各内容的页码。 (二)产品技术要求 如在原医疗器械注册证有效期内发生了涉及产品技术要求变更的,应当提交依据变更注册(备案)文件修改的产品技术要求。 (三)其他资料 原医疗器械注册证中载明要求继续完成的事项,涉及非临床研究的,应当提供相关总结报告,并附相应资料。 二、申报体外诊断试剂产品注册的内容包括: (一)章节目录 应当包括本章的所有标题和小标题,注明目录中各内容的页码。 (二)产品技术要求 如在原医疗器械注册证有效期内发生了涉及产品技术要求变更的,应当提交依据变更注册(备案)文件修改的产品技术要求。 (三)产品说明书 如在原医疗器械注册证有效期内发生了涉及产品说明书变更的,应当提交依据变更注册(备案)文件修改的产品说明书。 (四)其他资料 原医疗器械注册证中载明要求继续完成的事项,涉及非临床研究的,应当提供相关总结报告,并附相应资料。 三、内容真实、清晰、完整。 四、加盖企业公章。 五、需确认材料是否按照办事指南中所列格式递交。【展开】 | 《关于公布体外诊断试剂注册申报资料要求和批准证明文件格式的公告》(国家药品监督管理局2021年第122号)附件4、附件5、附件6、附件7》【展开】 | 【展开】 |
| 七 | 临床评价资料 | 申请人自备 | 非必要 | 原件1份 | 文本类;纸质或电子 | 样例下载 | 一、原医疗器械注册证中载明要求继续完成的事项,涉及临床评价的,应当提供相关总结报告,并附相应资料。 二、内容真实、清晰、完整。 三、加盖企业公章。 四、需确认材料是否按照办事指南中所列格式递交。【展开】 | 《关于公布体外诊断试剂注册申报资料要求和批准证明文件格式的公告》(国家药品监督管理局2021年第122号)附件4、附件5、附件6、附件7》【展开】 | 【展开】 |
| 八 | 产品说明书和标签样稿 | 申请人自备 | 必要 | 原件1份 | 文本类;纸质或电子 | 样例下载 | 一、申报医疗器械产品注册的内容包括: (一)章节目录 应当包括本章的所有标题和小标题,注明目录中各内容的页码。 (二)产品说明书 应当提交产品说明书,内容应当符合《医疗器械说明书和标签管理规定》和相关法规、规章、规范性文件、强制性标准的要求。 (三)标签样稿 应当提交最小销售单元标签样稿,内容应当符合《医疗器械说明书和标签管理规定》和相关法规、规章、规范性文件、强制性标准的要求。 (四)其他资料 如适用,提交对产品信息进行补充说明的其他文件。 二、申报体外诊断试剂产品注册的内容包括: (一)章节目录 应当包括本章的所有标题和小标题,注明目录中各内容的页码。 (二)产品说明书 应当提交产品说明书,内容应当符合《体外诊断试剂说明书编写指导原则》和相关法规、规章、规范性文件、强制性标准的要求。 (三)标签样稿 应当提交最小销售单元标签样稿,内容应当符合《医疗器械说明书和标签管理规定》和相关法规、规章、规范性文件、强制性标准的要求。 (四)其他资料 如适用,提交对产品信息进行补充说明的其他文件。 二、内容真实、清晰、完整。 三、加盖企业公章。 四、需确认材料是否按照办事指南中所列格式递交。【展开】 | 《关于公布体外诊断试剂注册申报资料要求和批准证明文件格式的公告》(国家药品监督管理局2021年第122号)附件4、附件5、附件6、附件7》【展开】 | 【展开】 |
| 九 | 授权委托书 | 申请人自备 | 非必要 | 原件1份 | 文本类;纸质或电子 | 样例下载 | 1、内容真实、清晰、完整;2、按要求加盖企业公章、被委托人签字;3、需确认材料是否按照办事指南中所列格式递交。【展开】 | 《关于公布体外诊断试剂注册申报资料要求和批准证明文件格式的公告》(国家药品监督管理局2021年第122号)附件4、附件5、附件6、附件7》【展开】 | 递交资料时,不是法定代表人或负责人本人的,应当提交。【展开】 |
| 申请材料总要求 | |||||||||

无
| 办理步骤 | 办理时限 | 办理人员 | 办理结果 |
|---|---|---|---|
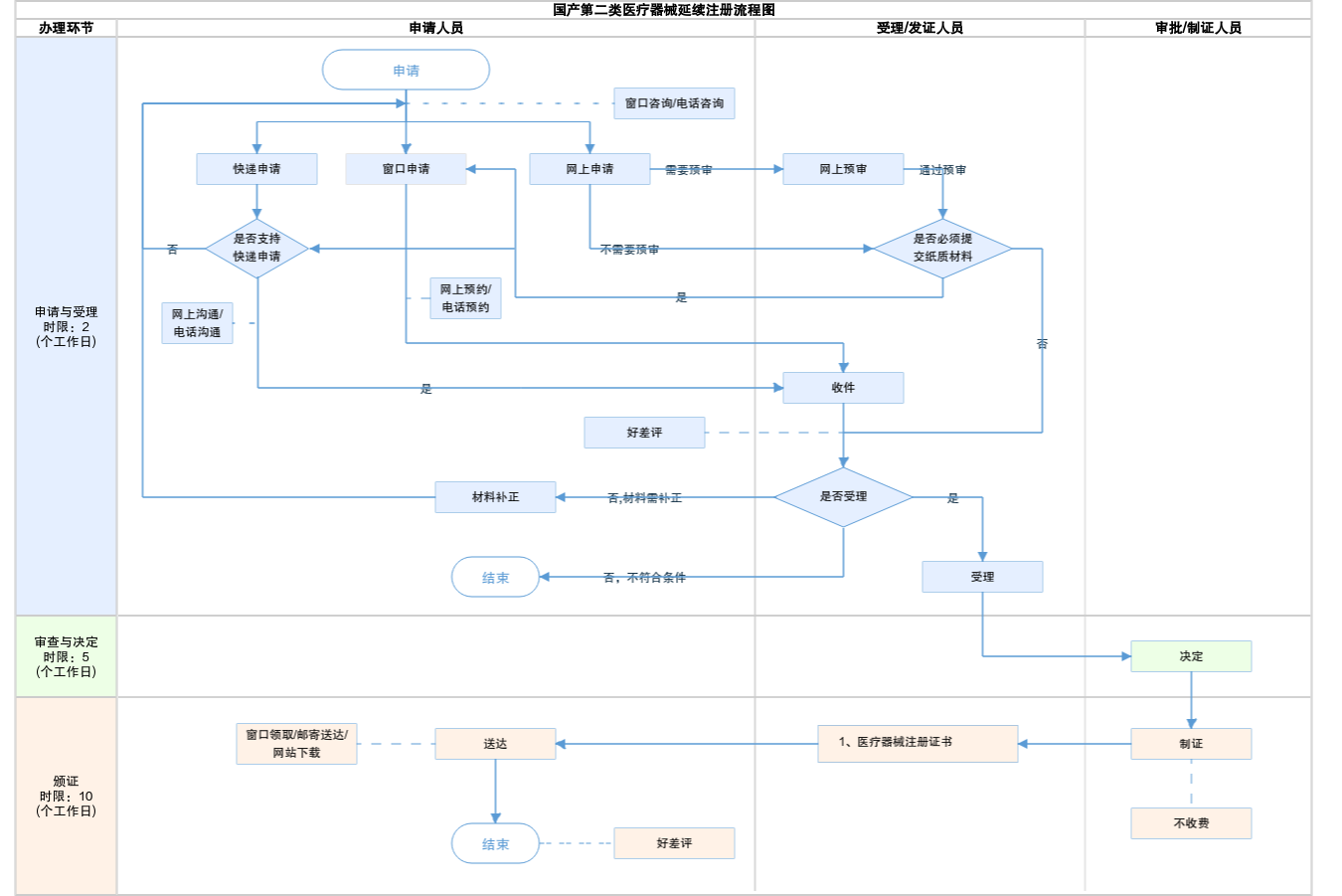
| 受理 | 2个工作日 | 综窗人员 | 符合受理标准的转审批人员。 |
审查标准 1.申报资料应真实、完整、清晰、整洁,逐份加盖企业公章,要求签字的须签字;2.申请人填报的表格和编写的申报资料均应为A4规格纸张,政府及其他机构出具的文件原件按原尺寸提供; 3.凡申报资料应提交复印件的,复印件应清晰,并应在复印件上注明日期,加盖企业公章; 4.申报资料左页边距一般应大于20mm(用于档案装订),每份材料需装订成册; 5.申报资料中同一项目的填写应一致; 6.对申报资料进行形式审查,保证申报资料的完整、清晰、准确和一致,对已受理的产品应上网公告。【展开】 | |||
| 办理步骤 | 办理时限 | 办理人员 | 办理结果 |
|---|---|---|---|
| 决定 | 5个工作日 | 进驻人员和首席代表 | 符合许可标准的做同意许可的决定。 |
审查标准 申请注册的产品符合安全、有效、质量可控要求,注册申请人具有保证医疗器械安全、有效的质量管理能力。^【展开】 | |||
| 办理步骤 | 办理时限 | 办理人员 | 结果名称 |
|---|---|---|---|
| 发证 | 10个工作日 | 综窗人员 | 1、医疗器械注册证书 |
| 送达方式 | |||
|---|---|---|---|
窗口领取 邮寄送达 网站下载:http://yzt.beijing.gov.cn/am/oauth2/authorize?service=bjzwService&response_type=code&client_id=000027174_02&scope=cn+uid+idCardNumber+reserve3+extProperties&redirect_uri=http%3A%2F%2Fxzsp.yjj.beijing.gov.cn%2Fbfdaww%2FYZTAuth | |||
无
| 医疗器械注册证书 | |
| 结果名称 | 医疗器械注册证书 |
|---|---|
| 结果文书类型 | 证照 |
| 结果样本 | 中华人民共和国医疗器械注册证(体外诊断试剂)(格式).docx |
| 有效时间 | 见结果文书 |
无
| 【行政法规】医疗器械监督管理条例 | |
| 制定机关 | 中华人民共和国国务院 |
|---|---|
| 依据名称 | 医疗器械监督管理条例 |
| 发布号令(文号) | 中华人民共和国国务院令 第739号(2020年12月21日国务院第119次常务会议修订通过,自2021年6月1日起施行。) |
| 法条(具体规定)内容 | 第一类医疗器械实行产品备案管理,第二类、第三类医疗器械实行产品注册管理。 医疗器械注册人、备案人应当加强医疗器械全生命周期质量管理,对研制、生产、经营、使用全过程中医疗器械的安全性、有效性依法承担责任。【展开】 |
是否收费:否
| 1、医疗器械产品注册证有效期? |
|---|
| 5年 |
指南分享
主办:北京市人民政府办公厅
承办:北京市政务服务和数据管理局
版权所有:北京市人民政府网站 京ICP备05060933号
政府网站标识码:1100000088 京公网安备 11010502039640 京ICP备05060933号
运行管理:首都之窗运行管理中心