2
01
11110000000021506C
北京市文物局
文物拍卖经营许可
11110000000021506C2000168123000
0
a9e23f23-2713-4a88-a3f3-a5d3d4209354
61597a8f-edb9-4b78-a5ee-55c9c32728e9
2
01
市文物局
110000000000
北京市文物局
法定工作日: 上午08:30 - 12:00、下午12:00 - 17:30; 周六:上午:08:30 - 12:30(需预约);法定节假日不对外服务。;法定工作日: 上午: 09:00 - 12:00; 下午: 12:00 - 17:00; (延时服务时间: 工作日上午08:30 - 09:00; 下午17:00 - 17:30; 周六上午09:00 - 13:00; )...
北京市政务服务中心:北京市丰台区西三环南路1号(六里桥西南角)综合窗口 北京城市副中心政务服务中心:北京市通州区新华东街48号二区(东南角)综合窗口
《中华人民共和国文物保护法》第七十一条 依法设立的拍卖企业经营文物拍卖的,应当取得省、自治区、直辖市人民政府文物行政部门颁发的文物拍卖许可证。文物拍卖企业不得从事文物销售经营活动,不得设立文物销售单位。 《中华人民共和国文物保护法实施条例》第五章第四十二条依法设立的拍卖企业申领文物拍卖许可证,应当向省、自治区、直辖市人民政府文物行政主管部门提出申请。 《文物拍卖管理办法》第二章第四条 依法设立的拍卖企业经营文物拍卖的,应当取得省、自治区、直辖市人民政府文物行政部门颁发的文物拍卖许可证。 第五条 拍卖企业申请文物拍卖许可证,应当符合下列条件:(一)有1000万元人民币以上注册资本,非中外合资、中外合作、外商独资企业;(二)有5名以上文物拍卖专业人员;(三)有必要的场所、设施和技术条件;(四)近两年内无违法违规经营文物行为;(五)法律、法规规定的其他条件。 第六条 拍卖企业申请文物拍卖许可证时,应当提交下列材料:(一)文物拍卖许可证申请表;(二)企业注册资本的验资证明;(三)文物拍卖专业人员相关证明文件、聘用协议复印件;(四)场所、设施和技术条件证明材料。
{"IS_GUIDE":"1","ONLINE_DECLARE_SYSTEM_MODE":"99","ITEM_REALITY_USELEVEL":"","SERVICE_OBJCT":"","IS_CONSTRUCTION":"0","CL_SERVICE_TYPE":"","APP_CODE_ID":"","YESNO_CITY_UNICOM":"0^1","CROSS_AREA":"","ISSHOHCENTER":"0","WECHAT_CODE_ID":"","FINANCIAL":"","LITTLEPROGRAM_CODE_NAME":"","CROSS_AREA_ALL":"","CROSS_PROVINCE":"","ALIAS_NAME":"[\"文物拍卖\", \"开文物拍卖公司、经营文物拍卖、设立文物拍卖公司\"]","EAR_DISABILITY_GRAD":"","LIB_DISABILITY_GRAD":"","SPEAK_DISABILITY_GRAD":"","REGISTER":"","ONLINE_HANDLING_DEPTH_STANDARD":"05","APPROVAL_TYPE":"0","MIND_DISABILITY_GRAD":"","ACCEPTSERVICE":"99","YWBLX_ID":"61597a8f-edb9-4b78-a5ee-55c9c32728e9","ONLINE_DECLARE_SYSTEM_DEPT":"","CONSTRUCTION_EXPANSION":"0","EMPOWER":"0","EXEMPT_MATERIALS":"","LITTLEPROGRAM_CODE_ID":"","EYE_DISABILITY_GRAD":"","ISMONVEINCENTER":"1","DATA_FLAG":"XZXK_NEW","BUSINESS_APPROVAL_DEPT":"北京市政务服务和数据管理局","POWER_NAME":"文物拍卖经营许可","ITEM_ATTRIBUTE":"01^04^05^07^09^10^11","CROSS_AREA_ATEXT":"","AGE":"","BGSYSTEM_APPROVAL_OTHER":"","WIT_DISABILITY_GRAD":"","WECHAT_CODE_NAME":"","POWER_CODE":"B2904600","DISABILITY_TYPE":"","IS_ENABLE_CERTIFICATE_SHARE":"0","POWER_ATTRIBUTE":"1","ONLY_ID":"7e43b416-c860-498d-9a09-7282ebb413e5","YES_NO_OPEN":"1","BGSYSTEM_APPROVAL_NAME":"北京市统一行政审批管理平台","APP_CODE_NAME":"","HOLDER":"","VERSION":"20241125"}
[{"ID":8447994,"TASKGUID":"a9e23f23-2713-4a88-a3f3-a5d3d4209354","T_ID":"b1563461-3e6b-4c90-a00f-20b4b0f1381c","P_ID":"","NAME":"是否办理文物拍卖经营许可","NODE_LEVEL":1,"NODE_PATH":"/b1563461-3e6b-4c90-a00f-20b4b0f1381c","CHILD_COUNT":6,"ORDER_NUM":1,"SERIAL_NUMBER":"1","CONDITION_ATTR":"01","IS_RADIO":"1","IS_SUPPORT":"1","SUMMARY":"1 是否办理文物拍卖经营许可\n\t1.1 文物拍卖许可证申请表\n\t1.2 法定代表人中华人民共和国居民身份证\n\t1.3 企业股东身份材料\n\t\t1.3.1 股东全部为自然人时\n\t\t\t1.3.1.1 股东中华人民共和国居民身份证\n\t\t1.3.2 股东中同时存在自然人和企业法人时\n\t\t\t1.3.2.1 股东企业的营业执照\n\t\t\t1.3.2.2 股东中华人民共和国居民身份证\n\t\t1.3.3 股东全部为企业法人时\n\t\t\t1.3.3.1 股东企业的营业执照\n\t1.4 文物拍卖专业人员材料\n\t\t1.4.1 文物拍卖专业人员资格申报表\n\t\t1.4.2 文物拍卖专业人员聘用合同\n\t\t1.4.3 中华人民共和国居民身份证\n\t\t1.4.4 持有文物拍卖专业人员资格证书仅需\n\t\t\t1.4.4.1 文物拍卖专业人员资格证书\n\t\t1.4.5 持有文物博物馆专业技术职称证件仅需\n\t\t\t1.4.5.1 文物博物馆专业技术职称证件\n\t\t\t1.4.5.2 退休证\n\t\t1.4.6 离职文件\n\t1.5 注册资金验资凭证\n\t1.6 拍卖企业经营文物拍卖许可告知承诺书","CD_TIME":"Apr 15, 2026 10:53:49 AM","CD_BATCH":"2026041500013","DISTRIBUTETAG":"all-data^non-investment^11110000000021506C^110000000000^non-construction^11110000000021506C^non-construction_expansion","DATAJSONTEXT":"{\"VERSION\":\"20220810\",\"TREE_TYPE\":\"0\",\"CONSULTATION_QA\":\"\"}","parOrder":"","proOrder":"1","newOrderNum":"001","itemGuideConditionRelatedList":[]},{"ID":8447977,"TASKGUID":"a9e23f23-2713-4a88-a3f3-a5d3d4209354","T_ID":"5c5adc9a-e57f-45f5-9857-baea8762b625","P_ID":"b1563461-3e6b-4c90-a00f-20b4b0f1381c","NAME":"文物拍卖许可证申请表","NODE_LEVEL":2,"NODE_PATH":"/b1563461-3e6b-4c90-a00f-20b4b0f1381c/5c5adc9a-e57f-45f5-9857-baea8762b625","CHILD_COUNT":0,"ORDER_NUM":1,"SERIAL_NUMBER":"1.1","CONDITION_ATTR":"01","IS_RADIO":"1","IS_SUPPORT":"1","CD_TIME":"Apr 15, 2026 10:53:49 AM","CD_BATCH":"2026041500013","DISTRIBUTETAG":"all-data^non-investment^11110000000021506C^110000000000^non-construction^11110000000021506C^non-construction_expansion","DATAJSONTEXT":"{\"VERSION\":\"20220810\",\"TREE_TYPE\":\"0\",\"CONSULTATION_QA\":\"\"}","parOrder":"1","proOrder":"1","newOrderNum":"001.001","itemGuideConditionRelatedList":[]},{"ID":8447997,"TASKGUID":"a9e23f23-2713-4a88-a3f3-a5d3d4209354","T_ID":"bf377524-cdbf-4378-80b3-67befd94628d","P_ID":"b1563461-3e6b-4c90-a00f-20b4b0f1381c","NAME":"法定代表人中华人民共和国居民身份证","NODE_LEVEL":2,"NODE_PATH":"/b1563461-3e6b-4c90-a00f-20b4b0f1381c/bf377524-cdbf-4378-80b3-67befd94628d","CHILD_COUNT":0,"ORDER_NUM":2,"SERIAL_NUMBER":"1.2","CONDITION_ATTR":"01","IS_RADIO":"1","IS_SUPPORT":"1","CD_TIME":"Apr 15, 2026 10:53:49 AM","CD_BATCH":"2026041500013","DISTRIBUTETAG":"all-data^non-investment^11110000000021506C^110000000000^non-construction^11110000000021506C^non-construction_expansion","DATAJSONTEXT":"{\"VERSION\":\"20220810\",\"TREE_TYPE\":\"0\",\"CONSULTATION_QA\":\"\"}","parOrder":"1","proOrder":"2","newOrderNum":"001.002","itemGuideConditionRelatedList":[]},{"ID":8447996,"TASKGUID":"a9e23f23-2713-4a88-a3f3-a5d3d4209354","T_ID":"baa1271f-7fa4-4e89-8309-fe8f77ff0a77","P_ID":"b1563461-3e6b-4c90-a00f-20b4b0f1381c","NAME":"企业股东身份材料","NODE_LEVEL":2,"NODE_PATH":"/b1563461-3e6b-4c90-a00f-20b4b0f1381c/baa1271f-7fa4-4e89-8309-fe8f77ff0a77","CHILD_COUNT":3,"ORDER_NUM":3,"SERIAL_NUMBER":"1.3","CONDITION_ATTR":"01","IS_RADIO":"1","IS_SUPPORT":"1","CD_TIME":"Apr 15, 2026 10:53:49 AM","CD_BATCH":"2026041500013","DISTRIBUTETAG":"all-data^non-investment^11110000000021506C^110000000000^non-construction^11110000000021506C^non-construction_expansion","DATAJSONTEXT":"{\"VERSION\":\"20220810\",\"TREE_TYPE\":\"0\",\"CONSULTATION_QA\":\"\"}","parOrder":"1","proOrder":"3","newOrderNum":"001.003","itemGuideConditionRelatedList":[]},{"ID":8447981,"TASKGUID":"a9e23f23-2713-4a88-a3f3-a5d3d4209354","T_ID":"73999203-f6a1-4705-a3e8-3c7721152969","P_ID":"baa1271f-7fa4-4e89-8309-fe8f77ff0a77","NAME":"股东全部为自然人时","NODE_LEVEL":3,"NODE_PATH":"/b1563461-3e6b-4c90-a00f-20b4b0f1381c/baa1271f-7fa4-4e89-8309-fe8f77ff0a77/73999203-f6a1-4705-a3e8-3c7721152969","CHILD_COUNT":1,"ORDER_NUM":1,"SERIAL_NUMBER":"1.3.1","CONDITION_ATTR":"01","IS_RADIO":"1","IS_SUPPORT":"1","CD_TIME":"Apr 15, 2026 10:53:49 AM","CD_BATCH":"2026041500013","DISTRIBUTETAG":"all-data^non-investment^11110000000021506C^110000000000^non-construction^11110000000021506C^non-construction_expansion","DATAJSONTEXT":"{\"VERSION\":\"20220810\",\"TREE_TYPE\":\"0\",\"CONSULTATION_QA\":\"\"}","parOrder":"1.3","proOrder":"1","newOrderNum":"001.003.001","itemGuideConditionRelatedList":[]},{"ID":8447999,"TASKGUID":"a9e23f23-2713-4a88-a3f3-a5d3d4209354","T_ID":"c7bd180f-f6de-4bb6-aca4-bec1749ea40e","P_ID":"73999203-f6a1-4705-a3e8-3c7721152969","NAME":"股东中华人民共和国居民身份证","NODE_LEVEL":4,"NODE_PATH":"/b1563461-3e6b-4c90-a00f-20b4b0f1381c/baa1271f-7fa4-4e89-8309-fe8f77ff0a77/73999203-f6a1-4705-a3e8-3c7721152969/c7bd180f-f6de-4bb6-aca4-bec1749ea40e","CHILD_COUNT":0,"ORDER_NUM":1,"SERIAL_NUMBER":"1.3.1.1","CONDITION_ATTR":"01","IS_RADIO":"1","IS_SUPPORT":"1","CD_TIME":"Apr 15, 2026 10:53:49 AM","CD_BATCH":"2026041500013","DISTRIBUTETAG":"all-data^non-investment^11110000000021506C^110000000000^non-construction^11110000000021506C^non-construction_expansion","DATAJSONTEXT":"{\"VERSION\":\"20220810\",\"TREE_TYPE\":\"0\",\"CONSULTATION_QA\":\"\"}","parOrder":"1.3.1","proOrder":"1","newOrderNum":"001.003.001.001","itemGuideConditionRelatedList":[]},{"ID":8447967,"TASKGUID":"a9e23f23-2713-4a88-a3f3-a5d3d4209354","T_ID":"22c4a931-db83-46af-a0e9-b3e7a29cab12","P_ID":"baa1271f-7fa4-4e89-8309-fe8f77ff0a77","NAME":"股东中同时存在自然人和企业法人时","NODE_LEVEL":3,"NODE_PATH":"/b1563461-3e6b-4c90-a00f-20b4b0f1381c/baa1271f-7fa4-4e89-8309-fe8f77ff0a77/22c4a931-db83-46af-a0e9-b3e7a29cab12","CHILD_COUNT":2,"ORDER_NUM":2,"SERIAL_NUMBER":"1.3.2","CONDITION_ATTR":"01","IS_RADIO":"1","IS_SUPPORT":"1","CD_TIME":"Apr 15, 2026 10:53:49 AM","CD_BATCH":"2026041500013","DISTRIBUTETAG":"all-data^non-investment^11110000000021506C^110000000000^non-construction^11110000000021506C^non-construction_expansion","DATAJSONTEXT":"{\"VERSION\":\"20220810\",\"TREE_TYPE\":\"0\",\"CONSULTATION_QA\":\"\"}","parOrder":"1.3","proOrder":"2","newOrderNum":"001.003.002","itemGuideConditionRelatedList":[]},{"ID":8447965,"TASKGUID":"a9e23f23-2713-4a88-a3f3-a5d3d4209354","T_ID":"1c8c3647-06c5-4d11-83bc-c8c0c0ef6327","P_ID":"22c4a931-db83-46af-a0e9-b3e7a29cab12","NAME":"股东企业的营业执照","NODE_LEVEL":4,"NODE_PATH":"/b1563461-3e6b-4c90-a00f-20b4b0f1381c/baa1271f-7fa4-4e89-8309-fe8f77ff0a77/22c4a931-db83-46af-a0e9-b3e7a29cab12/1c8c3647-06c5-4d11-83bc-c8c0c0ef6327","CHILD_COUNT":0,"ORDER_NUM":1,"SERIAL_NUMBER":"1.3.2.1","CONDITION_ATTR":"01","IS_RADIO":"1","IS_SUPPORT":"1","CD_TIME":"Apr 15, 2026 10:53:49 AM","CD_BATCH":"2026041500013","DISTRIBUTETAG":"all-data^non-investment^11110000000021506C^110000000000^non-construction^11110000000021506C^non-construction_expansion","DATAJSONTEXT":"{\"VERSION\":\"20220810\",\"TREE_TYPE\":\"0\",\"CONSULTATION_QA\":\"\"}","parOrder":"1.3.2","proOrder":"1","newOrderNum":"001.003.002.001","itemGuideConditionRelatedList":[]},{"ID":8447989,"TASKGUID":"a9e23f23-2713-4a88-a3f3-a5d3d4209354","T_ID":"95781ad0-043d-442b-aee1-ae44c39d9f99","P_ID":"22c4a931-db83-46af-a0e9-b3e7a29cab12","NAME":"股东中华人民共和国居民身份证","NODE_LEVEL":4,"NODE_PATH":"/b1563461-3e6b-4c90-a00f-20b4b0f1381c/baa1271f-7fa4-4e89-8309-fe8f77ff0a77/22c4a931-db83-46af-a0e9-b3e7a29cab12/95781ad0-043d-442b-aee1-ae44c39d9f99","CHILD_COUNT":0,"ORDER_NUM":2,"SERIAL_NUMBER":"1.3.2.2","CONDITION_ATTR":"01","IS_RADIO":"1","IS_SUPPORT":"1","CD_TIME":"Apr 15, 2026 10:53:49 AM","CD_BATCH":"2026041500013","DISTRIBUTETAG":"all-data^non-investment^11110000000021506C^110000000000^non-construction^11110000000021506C^non-construction_expansion","DATAJSONTEXT":"{\"VERSION\":\"20220810\",\"TREE_TYPE\":\"0\",\"CONSULTATION_QA\":\"\"}","parOrder":"1.3.2","proOrder":"2","newOrderNum":"001.003.002.002","itemGuideConditionRelatedList":[]},{"ID":8447983,"TASKGUID":"a9e23f23-2713-4a88-a3f3-a5d3d4209354","T_ID":"75c55ce4-711e-4640-bb78-f65827b7b49a","P_ID":"baa1271f-7fa4-4e89-8309-fe8f77ff0a77","NAME":"股东全部为企业法人时","NODE_LEVEL":3,"NODE_PATH":"/b1563461-3e6b-4c90-a00f-20b4b0f1381c/baa1271f-7fa4-4e89-8309-fe8f77ff0a77/75c55ce4-711e-4640-bb78-f65827b7b49a","CHILD_COUNT":1,"ORDER_NUM":3,"SERIAL_NUMBER":"1.3.3","CONDITION_ATTR":"01","IS_RADIO":"1","IS_SUPPORT":"1","CD_TIME":"Apr 15, 2026 10:53:49 AM","CD_BATCH":"2026041500013","DISTRIBUTETAG":"all-data^non-investment^11110000000021506C^110000000000^non-construction^11110000000021506C^non-construction_expansion","DATAJSONTEXT":"{\"VERSION\":\"20220810\",\"TREE_TYPE\":\"0\",\"CONSULTATION_QA\":\"\"}","parOrder":"1.3","proOrder":"3","newOrderNum":"001.003.003","itemGuideConditionRelatedList":[]},{"ID":8447980,"TASKGUID":"a9e23f23-2713-4a88-a3f3-a5d3d4209354","T_ID":"72fcd917-452d-4374-8c28-0d95110a16aa","P_ID":"75c55ce4-711e-4640-bb78-f65827b7b49a","NAME":"股东企业的营业执照","NODE_LEVEL":4,"NODE_PATH":"/b1563461-3e6b-4c90-a00f-20b4b0f1381c/baa1271f-7fa4-4e89-8309-fe8f77ff0a77/75c55ce4-711e-4640-bb78-f65827b7b49a/72fcd917-452d-4374-8c28-0d95110a16aa","CHILD_COUNT":0,"ORDER_NUM":1,"SERIAL_NUMBER":"1.3.3.1","CONDITION_ATTR":"01","IS_RADIO":"1","IS_SUPPORT":"1","CD_TIME":"Apr 15, 2026 10:53:49 AM","CD_BATCH":"2026041500013","DISTRIBUTETAG":"all-data^non-investment^11110000000021506C^110000000000^non-construction^11110000000021506C^non-construction_expansion","DATAJSONTEXT":"{\"VERSION\":\"20220810\",\"TREE_TYPE\":\"0\",\"CONSULTATION_QA\":\"\"}","parOrder":"1.3.3","proOrder":"1","newOrderNum":"001.003.003.001","itemGuideConditionRelatedList":[]},{"ID":8447991,"TASKGUID":"a9e23f23-2713-4a88-a3f3-a5d3d4209354","T_ID":"9c96bd72-afd7-44bc-b2cf-c90fd244cda2","P_ID":"b1563461-3e6b-4c90-a00f-20b4b0f1381c","NAME":"文物拍卖专业人员材料","NODE_LEVEL":2,"NODE_PATH":"/b1563461-3e6b-4c90-a00f-20b4b0f1381c/9c96bd72-afd7-44bc-b2cf-c90fd244cda2","CHILD_COUNT":6,"ORDER_NUM":4,"SERIAL_NUMBER":"1.4","CONDITION_ATTR":"01","IS_RADIO":"1","IS_SUPPORT":"1","CD_TIME":"Apr 15, 2026 10:53:49 AM","CD_BATCH":"2026041500013","DISTRIBUTETAG":"all-data^non-investment^11110000000021506C^110000000000^non-construction^11110000000021506C^non-construction_expansion","DATAJSONTEXT":"{\"VERSION\":\"20220810\",\"TREE_TYPE\":\"0\",\"CONSULTATION_QA\":\"\"}","parOrder":"1","proOrder":"4","newOrderNum":"001.004","itemGuideConditionRelatedList":[]},{"ID":8447988,"TASKGUID":"a9e23f23-2713-4a88-a3f3-a5d3d4209354","T_ID":"92861288-c223-487c-944e-c2ae0119b43d","P_ID":"9c96bd72-afd7-44bc-b2cf-c90fd244cda2","NAME":"文物拍卖专业人员资格申报表","NODE_LEVEL":3,"NODE_PATH":"/b1563461-3e6b-4c90-a00f-20b4b0f1381c/9c96bd72-afd7-44bc-b2cf-c90fd244cda2/92861288-c223-487c-944e-c2ae0119b43d","CHILD_COUNT":0,"ORDER_NUM":1,"SERIAL_NUMBER":"1.4.1","CONDITION_ATTR":"01","IS_RADIO":"1","IS_SUPPORT":"1","CD_TIME":"Apr 15, 2026 10:53:49 AM","CD_BATCH":"2026041500013","DISTRIBUTETAG":"all-data^non-investment^11110000000021506C^110000000000^non-construction^11110000000021506C^non-construction_expansion","DATAJSONTEXT":"{\"VERSION\":\"20220810\",\"TREE_TYPE\":\"0\",\"CONSULTATION_QA\":\"\"}","parOrder":"1.4","proOrder":"1","newOrderNum":"001.004.001","itemGuideConditionRelatedList":[]},{"ID":8447985,"TASKGUID":"a9e23f23-2713-4a88-a3f3-a5d3d4209354","T_ID":"7d05f402-08f7-462f-88c4-419510dc14e7","P_ID":"9c96bd72-afd7-44bc-b2cf-c90fd244cda2","NAME":"文物拍卖专业人员聘用合同","NODE_LEVEL":3,"NODE_PATH":"/b1563461-3e6b-4c90-a00f-20b4b0f1381c/9c96bd72-afd7-44bc-b2cf-c90fd244cda2/7d05f402-08f7-462f-88c4-419510dc14e7","CHILD_COUNT":0,"ORDER_NUM":2,"SERIAL_NUMBER":"1.4.2","CONDITION_ATTR":"01","IS_RADIO":"1","IS_SUPPORT":"1","CD_TIME":"Apr 15, 2026 10:53:49 AM","CD_BATCH":"2026041500013","DISTRIBUTETAG":"all-data^non-investment^11110000000021506C^110000000000^non-construction^11110000000021506C^non-construction_expansion","DATAJSONTEXT":"{\"VERSION\":\"20220810\",\"TREE_TYPE\":\"0\",\"CONSULTATION_QA\":\"\"}","parOrder":"1.4","proOrder":"2","newOrderNum":"001.004.002","itemGuideConditionRelatedList":[]},{"ID":8447970,"TASKGUID":"a9e23f23-2713-4a88-a3f3-a5d3d4209354","T_ID":"2aa75dfc-202a-4619-932a-0300604b1281","P_ID":"9c96bd72-afd7-44bc-b2cf-c90fd244cda2","NAME":"中华人民共和国居民身份证","NODE_LEVEL":3,"NODE_PATH":"/b1563461-3e6b-4c90-a00f-20b4b0f1381c/9c96bd72-afd7-44bc-b2cf-c90fd244cda2/2aa75dfc-202a-4619-932a-0300604b1281","CHILD_COUNT":0,"ORDER_NUM":3,"SERIAL_NUMBER":"1.4.3","CONDITION_ATTR":"01","IS_RADIO":"1","IS_SUPPORT":"1","CD_TIME":"Apr 15, 2026 10:53:49 AM","CD_BATCH":"2026041500013","DISTRIBUTETAG":"all-data^non-investment^11110000000021506C^110000000000^non-construction^11110000000021506C^non-construction_expansion","DATAJSONTEXT":"{\"VERSION\":\"20220810\",\"TREE_TYPE\":\"0\",\"CONSULTATION_QA\":\"\"}","parOrder":"1.4","proOrder":"3","newOrderNum":"001.004.003","itemGuideConditionRelatedList":[]},{"ID":8448003,"TASKGUID":"a9e23f23-2713-4a88-a3f3-a5d3d4209354","T_ID":"d4433648-ffe5-4616-95b1-709b66e1e97b","P_ID":"9c96bd72-afd7-44bc-b2cf-c90fd244cda2","NAME":"持有文物拍卖专业人员资格证书仅需","NODE_LEVEL":3,"NODE_PATH":"/b1563461-3e6b-4c90-a00f-20b4b0f1381c/9c96bd72-afd7-44bc-b2cf-c90fd244cda2/d4433648-ffe5-4616-95b1-709b66e1e97b","CHILD_COUNT":1,"ORDER_NUM":4,"SERIAL_NUMBER":"1.4.4","CONDITION_ATTR":"01","IS_RADIO":"1","IS_SUPPORT":"1","CD_TIME":"Apr 15, 2026 10:53:49 AM","CD_BATCH":"2026041500013","DISTRIBUTETAG":"all-data^non-investment^11110000000021506C^110000000000^non-construction^11110000000021506C^non-construction_expansion","DATAJSONTEXT":"{\"VERSION\":\"20220810\",\"TREE_TYPE\":\"0\",\"CONSULTATION_QA\":\"\"}","parOrder":"1.4","proOrder":"4","newOrderNum":"001.004.004","itemGuideConditionRelatedList":[]},{"ID":8447964,"TASKGUID":"a9e23f23-2713-4a88-a3f3-a5d3d4209354","T_ID":"1c403631-c321-4cf6-b73a-fe2f767c5c61","P_ID":"d4433648-ffe5-4616-95b1-709b66e1e97b","NAME":"文物拍卖专业人员资格证书","NODE_LEVEL":4,"NODE_PATH":"/b1563461-3e6b-4c90-a00f-20b4b0f1381c/9c96bd72-afd7-44bc-b2cf-c90fd244cda2/d4433648-ffe5-4616-95b1-709b66e1e97b/1c403631-c321-4cf6-b73a-fe2f767c5c61","CHILD_COUNT":0,"ORDER_NUM":1,"SERIAL_NUMBER":"1.4.4.1","CONDITION_ATTR":"01","IS_RADIO":"1","IS_SUPPORT":"1","CD_TIME":"Apr 15, 2026 10:53:49 AM","CD_BATCH":"2026041500013","DISTRIBUTETAG":"all-data^non-investment^11110000000021506C^110000000000^non-construction^11110000000021506C^non-construction_expansion","DATAJSONTEXT":"{\"VERSION\":\"20220810\",\"TREE_TYPE\":\"0\",\"CONSULTATION_QA\":\"\"}","parOrder":"1.4.4","proOrder":"1","newOrderNum":"001.004.004.001","itemGuideConditionRelatedList":[]},{"ID":8447968,"TASKGUID":"a9e23f23-2713-4a88-a3f3-a5d3d4209354","T_ID":"251b35c5-804a-40f5-88d6-4ca72fa5e9f7","P_ID":"9c96bd72-afd7-44bc-b2cf-c90fd244cda2","NAME":"持有文物博物馆专业技术职称证件仅需","NODE_LEVEL":3,"NODE_PATH":"/b1563461-3e6b-4c90-a00f-20b4b0f1381c/9c96bd72-afd7-44bc-b2cf-c90fd244cda2/251b35c5-804a-40f5-88d6-4ca72fa5e9f7","CHILD_COUNT":2,"ORDER_NUM":5,"SERIAL_NUMBER":"1.4.5","CONDITION_ATTR":"01","IS_RADIO":"1","IS_SUPPORT":"1","CD_TIME":"Apr 15, 2026 10:53:49 AM","CD_BATCH":"2026041500013","DISTRIBUTETAG":"all-data^non-investment^11110000000021506C^110000000000^non-construction^11110000000021506C^non-construction_expansion","DATAJSONTEXT":"{\"VERSION\":\"20220810\",\"TREE_TYPE\":\"0\",\"CONSULTATION_QA\":\"\"}","parOrder":"1.4","proOrder":"5","newOrderNum":"001.004.005","itemGuideConditionRelatedList":[]},{"ID":8447982,"TASKGUID":"a9e23f23-2713-4a88-a3f3-a5d3d4209354","T_ID":"74495871-7e99-4ecf-9939-fc6359cc6184","P_ID":"251b35c5-804a-40f5-88d6-4ca72fa5e9f7","NAME":"文物博物馆专业技术职称证件","NODE_LEVEL":4,"NODE_PATH":"/b1563461-3e6b-4c90-a00f-20b4b0f1381c/9c96bd72-afd7-44bc-b2cf-c90fd244cda2/251b35c5-804a-40f5-88d6-4ca72fa5e9f7/74495871-7e99-4ecf-9939-fc6359cc6184","CHILD_COUNT":0,"ORDER_NUM":1,"SERIAL_NUMBER":"1.4.5.1","CONDITION_ATTR":"01","IS_RADIO":"1","IS_SUPPORT":"1","CD_TIME":"Apr 15, 2026 10:53:49 AM","CD_BATCH":"2026041500013","DISTRIBUTETAG":"all-data^non-investment^11110000000021506C^110000000000^non-construction^11110000000021506C^non-construction_expansion","DATAJSONTEXT":"{\"VERSION\":\"20220810\",\"TREE_TYPE\":\"0\",\"CONSULTATION_QA\":\"\"}","parOrder":"1.4.5","proOrder":"1","newOrderNum":"001.004.005.001","itemGuideConditionRelatedList":[]},{"ID":8447987,"TASKGUID":"a9e23f23-2713-4a88-a3f3-a5d3d4209354","T_ID":"8c6e1422-cb4c-4aa5-a5c8-8f8a48c8be28","P_ID":"251b35c5-804a-40f5-88d6-4ca72fa5e9f7","NAME":"退休证","NODE_LEVEL":4,"NODE_PATH":"/b1563461-3e6b-4c90-a00f-20b4b0f1381c/9c96bd72-afd7-44bc-b2cf-c90fd244cda2/251b35c5-804a-40f5-88d6-4ca72fa5e9f7/8c6e1422-cb4c-4aa5-a5c8-8f8a48c8be28","CHILD_COUNT":0,"ORDER_NUM":2,"SERIAL_NUMBER":"1.4.5.2","CONDITION_ATTR":"01","IS_RADIO":"1","IS_SUPPORT":"1","CD_TIME":"Apr 15, 2026 10:53:49 AM","CD_BATCH":"2026041500013","DISTRIBUTETAG":"all-data^non-investment^11110000000021506C^110000000000^non-construction^11110000000021506C^non-construction_expansion","DATAJSONTEXT":"{\"VERSION\":\"20220810\",\"TREE_TYPE\":\"0\",\"CONSULTATION_QA\":\"\"}","parOrder":"1.4.5","proOrder":"2","newOrderNum":"001.004.005.002","itemGuideConditionRelatedList":[]},{"ID":8447990,"TASKGUID":"a9e23f23-2713-4a88-a3f3-a5d3d4209354","T_ID":"9ab76d33-077c-4205-ab2e-42de4aee772d","P_ID":"9c96bd72-afd7-44bc-b2cf-c90fd244cda2","NAME":"离职文件","NODE_LEVEL":3,"NODE_PATH":"/b1563461-3e6b-4c90-a00f-20b4b0f1381c/9c96bd72-afd7-44bc-b2cf-c90fd244cda2/9ab76d33-077c-4205-ab2e-42de4aee772d","CHILD_COUNT":0,"ORDER_NUM":6,"SERIAL_NUMBER":"1.4.6","CONDITION_ATTR":"01","IS_RADIO":"1","IS_SUPPORT":"1","CD_TIME":"Apr 15, 2026 10:53:49 AM","CD_BATCH":"2026041500013","DISTRIBUTETAG":"all-data^non-investment^11110000000021506C^110000000000^non-construction^11110000000021506C^non-construction_expansion","DATAJSONTEXT":"{\"VERSION\":\"20220810\",\"TREE_TYPE\":\"0\",\"CONSULTATION_QA\":\"\"}","parOrder":"1.4","proOrder":"6","newOrderNum":"001.004.006","itemGuideConditionRelatedList":[]},{"ID":8447972,"TASKGUID":"a9e23f23-2713-4a88-a3f3-a5d3d4209354","T_ID":"37089073-d059-4dfa-bf77-8e8130a4282a","P_ID":"b1563461-3e6b-4c90-a00f-20b4b0f1381c","NAME":"注册资金验资凭证","NODE_LEVEL":2,"NODE_PATH":"/b1563461-3e6b-4c90-a00f-20b4b0f1381c/37089073-d059-4dfa-bf77-8e8130a4282a","CHILD_COUNT":0,"ORDER_NUM":5,"SERIAL_NUMBER":"1.5","CONDITION_ATTR":"01","IS_RADIO":"1","IS_SUPPORT":"1","CD_TIME":"Apr 15, 2026 10:53:49 AM","CD_BATCH":"2026041500013","DISTRIBUTETAG":"all-data^non-investment^11110000000021506C^110000000000^non-construction^11110000000021506C^non-construction_expansion","DATAJSONTEXT":"{\"VERSION\":\"20220810\",\"TREE_TYPE\":\"0\",\"CONSULTATION_QA\":\"\"}","parOrder":"1","proOrder":"5","newOrderNum":"001.005","itemGuideConditionRelatedList":[]},{"ID":8447979,"TASKGUID":"a9e23f23-2713-4a88-a3f3-a5d3d4209354","T_ID":"68aab8f4-ea40-4a04-a67a-d6a9c50a9aed","P_ID":"b1563461-3e6b-4c90-a00f-20b4b0f1381c","NAME":"拍卖企业经营文物拍卖许可告知承诺书","NODE_LEVEL":2,"NODE_PATH":"/b1563461-3e6b-4c90-a00f-20b4b0f1381c/68aab8f4-ea40-4a04-a67a-d6a9c50a9aed","CHILD_COUNT":0,"ORDER_NUM":6,"SERIAL_NUMBER":"1.6","CONDITION_ATTR":"01","IS_RADIO":"1","IS_SUPPORT":"1","CD_TIME":"Apr 15, 2026 10:53:49 AM","CD_BATCH":"2026041500013","DISTRIBUTETAG":"all-data^non-investment^11110000000021506C^110000000000^non-construction^11110000000021506C^non-construction_expansion","DATAJSONTEXT":"{\"VERSION\":\"20220810\",\"TREE_TYPE\":\"0\",\"CONSULTATION_QA\":\"\"}","parOrder":"1","proOrder":"6","newOrderNum":"001.006","itemGuideConditionRelatedList":[]},{"ID":8447976,"TASKGUID":"a9e23f23-2713-4a88-a3f3-a5d3d4209354","T_ID":"5ab2f39c-3a7c-4ad3-8618-da4bd195fbf9","P_ID":"","NAME":"是否办理文物物拍卖经营变更","NODE_LEVEL":1,"NODE_PATH":"/5ab2f39c-3a7c-4ad3-8618-da4bd195fbf9","CHILD_COUNT":5,"ORDER_NUM":2,"SERIAL_NUMBER":"2","CONDITION_ATTR":"01","IS_RADIO":"1","IS_SUPPORT":"1","SUMMARY":"2 是否办理文物物拍卖经营变更\n\t2.1 文物拍卖许可变更请示\n\t2.2 中华人民共和国拍卖经营批准证书附页变更记录\n\t2.3 法定代表人中华人民共和国居民身份证\n\t2.4 中华人民共和国文物拍卖许可证\n\t2.5 拍卖企业经营文物拍卖许可变更告知承诺","CD_TIME":"Apr 15, 2026 10:53:49 AM","CD_BATCH":"2026041500013","DISTRIBUTETAG":"all-data^non-investment^11110000000021506C^110000000000^non-construction^11110000000021506C^non-construction_expansion","DATAJSONTEXT":"{\"VERSION\":\"20220810\",\"TREE_TYPE\":\"0\",\"CONSULTATION_QA\":\"\"}","parOrder":"","proOrder":"2","newOrderNum":"002","itemGuideConditionRelatedList":[]},{"ID":8447969,"TASKGUID":"a9e23f23-2713-4a88-a3f3-a5d3d4209354","T_ID":"255fca3e-10e0-47d0-8dd8-7d2dc573fd71","P_ID":"5ab2f39c-3a7c-4ad3-8618-da4bd195fbf9","NAME":"文物拍卖许可变更请示","NODE_LEVEL":2,"NODE_PATH":"/5ab2f39c-3a7c-4ad3-8618-da4bd195fbf9/255fca3e-10e0-47d0-8dd8-7d2dc573fd71","CHILD_COUNT":0,"ORDER_NUM":1,"SERIAL_NUMBER":"2.1","CONDITION_ATTR":"01","IS_RADIO":"1","IS_SUPPORT":"1","CD_TIME":"Apr 15, 2026 10:53:49 AM","CD_BATCH":"2026041500013","DISTRIBUTETAG":"all-data^non-investment^11110000000021506C^110000000000^non-construction^11110000000021506C^non-construction_expansion","DATAJSONTEXT":"{\"VERSION\":\"20220810\",\"TREE_TYPE\":\"0\",\"CONSULTATION_QA\":\"\"}","parOrder":"2","proOrder":"1","newOrderNum":"002.001","itemGuideConditionRelatedList":[]},{"ID":8447975,"TASKGUID":"a9e23f23-2713-4a88-a3f3-a5d3d4209354","T_ID":"51799ce6-7022-445c-aa29-8f0f8a3f05cb","P_ID":"5ab2f39c-3a7c-4ad3-8618-da4bd195fbf9","NAME":"中华人民共和国拍卖经营批准证书附页变更记录","NODE_LEVEL":2,"NODE_PATH":"/5ab2f39c-3a7c-4ad3-8618-da4bd195fbf9/51799ce6-7022-445c-aa29-8f0f8a3f05cb","CHILD_COUNT":0,"ORDER_NUM":2,"SERIAL_NUMBER":"2.2","CONDITION_ATTR":"01","IS_RADIO":"1","IS_SUPPORT":"1","CD_TIME":"Apr 15, 2026 10:53:49 AM","CD_BATCH":"2026041500013","DISTRIBUTETAG":"all-data^non-investment^11110000000021506C^110000000000^non-construction^11110000000021506C^non-construction_expansion","DATAJSONTEXT":"{\"VERSION\":\"20220810\",\"TREE_TYPE\":\"0\",\"CONSULTATION_QA\":\"\"}","parOrder":"2","proOrder":"2","newOrderNum":"002.002","itemGuideConditionRelatedList":[]},{"ID":8447960,"TASKGUID":"a9e23f23-2713-4a88-a3f3-a5d3d4209354","T_ID":"047f71f2-91fc-46dc-b367-cce76ecf9bf4","P_ID":"5ab2f39c-3a7c-4ad3-8618-da4bd195fbf9","NAME":"法定代表人中华人民共和国居民身份证","NODE_LEVEL":2,"NODE_PATH":"/5ab2f39c-3a7c-4ad3-8618-da4bd195fbf9/047f71f2-91fc-46dc-b367-cce76ecf9bf4","CHILD_COUNT":0,"ORDER_NUM":3,"SERIAL_NUMBER":"2.3","CONDITION_ATTR":"01","IS_RADIO":"1","IS_SUPPORT":"1","CD_TIME":"Apr 15, 2026 10:53:49 AM","CD_BATCH":"2026041500013","DISTRIBUTETAG":"all-data^non-investment^11110000000021506C^110000000000^non-construction^11110000000021506C^non-construction_expansion","DATAJSONTEXT":"{\"VERSION\":\"20220810\",\"TREE_TYPE\":\"0\",\"CONSULTATION_QA\":\"\"}","parOrder":"2","proOrder":"3","newOrderNum":"002.003","itemGuideConditionRelatedList":[]},{"ID":8447986,"TASKGUID":"a9e23f23-2713-4a88-a3f3-a5d3d4209354","T_ID":"85ebb00c-1dbb-4379-8137-9410ab8c862d","P_ID":"5ab2f39c-3a7c-4ad3-8618-da4bd195fbf9","NAME":"中华人民共和国文物拍卖许可证","NODE_LEVEL":2,"NODE_PATH":"/5ab2f39c-3a7c-4ad3-8618-da4bd195fbf9/85ebb00c-1dbb-4379-8137-9410ab8c862d","CHILD_COUNT":0,"ORDER_NUM":4,"SERIAL_NUMBER":"2.4","CONDITION_ATTR":"01","IS_RADIO":"1","IS_SUPPORT":"1","CD_TIME":"Apr 15, 2026 10:53:49 AM","CD_BATCH":"2026041500013","DISTRIBUTETAG":"all-data^non-investment^11110000000021506C^110000000000^non-construction^11110000000021506C^non-construction_expansion","DATAJSONTEXT":"{\"VERSION\":\"20220810\",\"TREE_TYPE\":\"0\",\"CONSULTATION_QA\":\"\"}","parOrder":"2","proOrder":"4","newOrderNum":"002.004","itemGuideConditionRelatedList":[]},{"ID":8447971,"TASKGUID":"a9e23f23-2713-4a88-a3f3-a5d3d4209354","T_ID":"36cf96e1-32aa-4047-aa14-8018c7536a2e","P_ID":"5ab2f39c-3a7c-4ad3-8618-da4bd195fbf9","NAME":"拍卖企业经营文物拍卖许可变更告知承诺","NODE_LEVEL":2,"NODE_PATH":"/5ab2f39c-3a7c-4ad3-8618-da4bd195fbf9/36cf96e1-32aa-4047-aa14-8018c7536a2e","CHILD_COUNT":0,"ORDER_NUM":5,"SERIAL_NUMBER":"2.5","CONDITION_ATTR":"01","IS_RADIO":"1","IS_SUPPORT":"1","CD_TIME":"Apr 15, 2026 10:53:49 AM","CD_BATCH":"2026041500013","DISTRIBUTETAG":"all-data^non-investment^11110000000021506C^110000000000^non-construction^11110000000021506C^non-construction_expansion","DATAJSONTEXT":"{\"VERSION\":\"20220810\",\"TREE_TYPE\":\"0\",\"CONSULTATION_QA\":\"\"}","parOrder":"2","proOrder":"5","newOrderNum":"002.005","itemGuideConditionRelatedList":[]},{"ID":8447974,"TASKGUID":"a9e23f23-2713-4a88-a3f3-a5d3d4209354","T_ID":"4b533f27-efc2-4e82-a3b4-acc3cb1d8589","P_ID":"","NAME":"是否办理文物拍卖经营专业人员变更","NODE_LEVEL":1,"NODE_PATH":"/4b533f27-efc2-4e82-a3b4-acc3cb1d8589","CHILD_COUNT":2,"ORDER_NUM":3,"SERIAL_NUMBER":"3","CONDITION_ATTR":"01","IS_RADIO":"1","IS_SUPPORT":"1","SUMMARY":"3 是否办理文物拍卖经营专业人员变更\n\t3.1 续聘专业人员\n\t\t3.1.1 文物拍卖许可变更请示\n\t\t3.1.2 中华人民共和国居民身份证\n\t\t3.1.3 文物拍卖专业人员聘用合同\n\t3.2 更换专业人员\n\t\t3.2.1 文物拍卖许可变更请示\n\t\t3.2.2 文物拍卖专业人员资格申报表\n\t\t3.2.3 文物拍卖专业人员聘用合同\n\t\t3.2.4 中华人民共和国居民身份证\n\t\t3.2.5 持有文物拍卖专业人员资格证书仅需提交\n\t\t\t3.2.5.1 文物拍卖专业人员资格证书\n\t\t3.2.6 持有文物博物馆专业技术职称证件仅需提交\n\t\t\t3.2.6.1 文物博物馆专业技术职称证件\n\t\t\t3.2.6.2 退休证\n\t\t3.2.7 离职文件","CD_TIME":"Apr 15, 2026 10:53:49 AM","CD_BATCH":"2026041500013","DISTRIBUTETAG":"all-data^non-investment^11110000000021506C^110000000000^non-construction^11110000000021506C^non-construction_expansion","DATAJSONTEXT":"{\"VERSION\":\"20220810\",\"TREE_TYPE\":\"0\",\"CONSULTATION_QA\":\"\"}","parOrder":"","proOrder":"3","newOrderNum":"003","itemGuideConditionRelatedList":[]},{"ID":8447993,"TASKGUID":"a9e23f23-2713-4a88-a3f3-a5d3d4209354","T_ID":"a42120b2-5e80-4265-82e2-392d5bb75773","P_ID":"4b533f27-efc2-4e82-a3b4-acc3cb1d8589","NAME":"续聘专业人员","NODE_LEVEL":2,"NODE_PATH":"/4b533f27-efc2-4e82-a3b4-acc3cb1d8589/a42120b2-5e80-4265-82e2-392d5bb75773","CHILD_COUNT":3,"ORDER_NUM":1,"SERIAL_NUMBER":"3.1","CONDITION_ATTR":"01","IS_RADIO":"1","IS_SUPPORT":"1","CD_TIME":"Apr 15, 2026 10:53:49 AM","CD_BATCH":"2026041500013","DISTRIBUTETAG":"all-data^non-investment^11110000000021506C^110000000000^non-construction^11110000000021506C^non-construction_expansion","DATAJSONTEXT":"{\"VERSION\":\"20220810\",\"TREE_TYPE\":\"0\",\"CONSULTATION_QA\":\"\"}","parOrder":"3","proOrder":"1","newOrderNum":"003.001","itemGuideConditionRelatedList":[]},{"ID":8447973,"TASKGUID":"a9e23f23-2713-4a88-a3f3-a5d3d4209354","T_ID":"404d6f80-9f62-4267-9007-3c4e05eb1eee","P_ID":"a42120b2-5e80-4265-82e2-392d5bb75773","NAME":"文物拍卖许可变更请示","NODE_LEVEL":3,"NODE_PATH":"/4b533f27-efc2-4e82-a3b4-acc3cb1d8589/a42120b2-5e80-4265-82e2-392d5bb75773/404d6f80-9f62-4267-9007-3c4e05eb1eee","CHILD_COUNT":0,"ORDER_NUM":1,"SERIAL_NUMBER":"3.1.1","CONDITION_ATTR":"01","IS_RADIO":"1","IS_SUPPORT":"1","CD_TIME":"Apr 15, 2026 10:53:49 AM","CD_BATCH":"2026041500013","DISTRIBUTETAG":"all-data^non-investment^11110000000021506C^110000000000^non-construction^11110000000021506C^non-construction_expansion","DATAJSONTEXT":"{\"VERSION\":\"20220810\",\"TREE_TYPE\":\"0\",\"CONSULTATION_QA\":\"\"}","parOrder":"3.1","proOrder":"1","newOrderNum":"003.001.001","itemGuideConditionRelatedList":[]},{"ID":8447959,"TASKGUID":"a9e23f23-2713-4a88-a3f3-a5d3d4209354","T_ID":"031929b0-2272-4d88-b6ab-0453c1d8cbb3","P_ID":"a42120b2-5e80-4265-82e2-392d5bb75773","NAME":"中华人民共和国居民身份证","NODE_LEVEL":3,"NODE_PATH":"/4b533f27-efc2-4e82-a3b4-acc3cb1d8589/a42120b2-5e80-4265-82e2-392d5bb75773/031929b0-2272-4d88-b6ab-0453c1d8cbb3","CHILD_COUNT":0,"ORDER_NUM":2,"SERIAL_NUMBER":"3.1.2","CONDITION_ATTR":"01","IS_RADIO":"1","IS_SUPPORT":"1","CD_TIME":"Apr 15, 2026 10:53:49 AM","CD_BATCH":"2026041500013","DISTRIBUTETAG":"all-data^non-investment^11110000000021506C^110000000000^non-construction^11110000000021506C^non-construction_expansion","DATAJSONTEXT":"{\"VERSION\":\"20220810\",\"TREE_TYPE\":\"0\",\"CONSULTATION_QA\":\"\"}","parOrder":"3.1","proOrder":"2","newOrderNum":"003.001.002","itemGuideConditionRelatedList":[]},{"ID":8447998,"TASKGUID":"a9e23f23-2713-4a88-a3f3-a5d3d4209354","T_ID":"c792ae4e-a677-4131-ad6c-70e0a5ba28cf","P_ID":"a42120b2-5e80-4265-82e2-392d5bb75773","NAME":"文物拍卖专业人员聘用合同","NODE_LEVEL":3,"NODE_PATH":"/4b533f27-efc2-4e82-a3b4-acc3cb1d8589/a42120b2-5e80-4265-82e2-392d5bb75773/c792ae4e-a677-4131-ad6c-70e0a5ba28cf","CHILD_COUNT":0,"ORDER_NUM":3,"SERIAL_NUMBER":"3.1.3","CONDITION_ATTR":"01","IS_RADIO":"1","IS_SUPPORT":"1","CD_TIME":"Apr 15, 2026 10:53:49 AM","CD_BATCH":"2026041500013","DISTRIBUTETAG":"all-data^non-investment^11110000000021506C^110000000000^non-construction^11110000000021506C^non-construction_expansion","DATAJSONTEXT":"{\"VERSION\":\"20220810\",\"TREE_TYPE\":\"0\",\"CONSULTATION_QA\":\"\"}","parOrder":"3.1","proOrder":"3","newOrderNum":"003.001.003","itemGuideConditionRelatedList":[]},{"ID":8447995,"TASKGUID":"a9e23f23-2713-4a88-a3f3-a5d3d4209354","T_ID":"b5241a20-e8c9-4e29-89bd-c5dc54bea113","P_ID":"4b533f27-efc2-4e82-a3b4-acc3cb1d8589","NAME":"更换专业人员","NODE_LEVEL":2,"NODE_PATH":"/4b533f27-efc2-4e82-a3b4-acc3cb1d8589/b5241a20-e8c9-4e29-89bd-c5dc54bea113","CHILD_COUNT":7,"ORDER_NUM":2,"SERIAL_NUMBER":"3.2","CONDITION_ATTR":"01","IS_RADIO":"1","IS_SUPPORT":"1","CD_TIME":"Apr 15, 2026 10:53:49 AM","CD_BATCH":"2026041500013","DISTRIBUTETAG":"all-data^non-investment^11110000000021506C^110000000000^non-construction^11110000000021506C^non-construction_expansion","DATAJSONTEXT":"{\"VERSION\":\"20220810\",\"TREE_TYPE\":\"0\",\"CONSULTATION_QA\":\"\"}","parOrder":"3","proOrder":"2","newOrderNum":"003.002","itemGuideConditionRelatedList":[]},{"ID":8448006,"TASKGUID":"a9e23f23-2713-4a88-a3f3-a5d3d4209354","T_ID":"f14719c4-76ae-4497-b9b2-9a6538f65970","P_ID":"b5241a20-e8c9-4e29-89bd-c5dc54bea113","NAME":"文物拍卖许可变更请示","NODE_LEVEL":3,"NODE_PATH":"/4b533f27-efc2-4e82-a3b4-acc3cb1d8589/b5241a20-e8c9-4e29-89bd-c5dc54bea113/f14719c4-76ae-4497-b9b2-9a6538f65970","CHILD_COUNT":0,"ORDER_NUM":1,"SERIAL_NUMBER":"3.2.1","CONDITION_ATTR":"01","IS_RADIO":"1","IS_SUPPORT":"1","CD_TIME":"Apr 15, 2026 10:53:49 AM","CD_BATCH":"2026041500013","DISTRIBUTETAG":"all-data^non-investment^11110000000021506C^110000000000^non-construction^11110000000021506C^non-construction_expansion","DATAJSONTEXT":"{\"VERSION\":\"20220810\",\"TREE_TYPE\":\"0\",\"CONSULTATION_QA\":\"\"}","parOrder":"3.2","proOrder":"1","newOrderNum":"003.002.001","itemGuideConditionRelatedList":[]},{"ID":8447961,"TASKGUID":"a9e23f23-2713-4a88-a3f3-a5d3d4209354","T_ID":"073c7047-05b4-4231-89e6-dc72a7229047","P_ID":"b5241a20-e8c9-4e29-89bd-c5dc54bea113","NAME":"文物拍卖专业人员资格申报表","NODE_LEVEL":3,"NODE_PATH":"/4b533f27-efc2-4e82-a3b4-acc3cb1d8589/b5241a20-e8c9-4e29-89bd-c5dc54bea113/073c7047-05b4-4231-89e6-dc72a7229047","CHILD_COUNT":0,"ORDER_NUM":2,"SERIAL_NUMBER":"3.2.2","CONDITION_ATTR":"01","IS_RADIO":"1","IS_SUPPORT":"1","CD_TIME":"Apr 15, 2026 10:53:49 AM","CD_BATCH":"2026041500013","DISTRIBUTETAG":"all-data^non-investment^11110000000021506C^110000000000^non-construction^11110000000021506C^non-construction_expansion","DATAJSONTEXT":"{\"VERSION\":\"20220810\",\"TREE_TYPE\":\"0\",\"CONSULTATION_QA\":\"\"}","parOrder":"3.2","proOrder":"2","newOrderNum":"003.002.002","itemGuideConditionRelatedList":[]},{"ID":8447978,"TASKGUID":"a9e23f23-2713-4a88-a3f3-a5d3d4209354","T_ID":"68199e53-3efd-453b-a007-6504349463d9","P_ID":"b5241a20-e8c9-4e29-89bd-c5dc54bea113","NAME":"文物拍卖专业人员聘用合同","NODE_LEVEL":3,"NODE_PATH":"/4b533f27-efc2-4e82-a3b4-acc3cb1d8589/b5241a20-e8c9-4e29-89bd-c5dc54bea113/68199e53-3efd-453b-a007-6504349463d9","CHILD_COUNT":0,"ORDER_NUM":3,"SERIAL_NUMBER":"3.2.3","CONDITION_ATTR":"01","IS_RADIO":"1","IS_SUPPORT":"1","CD_TIME":"Apr 15, 2026 10:53:49 AM","CD_BATCH":"2026041500013","DISTRIBUTETAG":"all-data^non-investment^11110000000021506C^110000000000^non-construction^11110000000021506C^non-construction_expansion","DATAJSONTEXT":"{\"VERSION\":\"20220810\",\"TREE_TYPE\":\"0\",\"CONSULTATION_QA\":\"\"}","parOrder":"3.2","proOrder":"3","newOrderNum":"003.002.003","itemGuideConditionRelatedList":[]},{"ID":8447966,"TASKGUID":"a9e23f23-2713-4a88-a3f3-a5d3d4209354","T_ID":"21d0054c-0438-4fb9-9f9b-dd492984b408","P_ID":"b5241a20-e8c9-4e29-89bd-c5dc54bea113","NAME":"中华人民共和国居民身份证","NODE_LEVEL":3,"NODE_PATH":"/4b533f27-efc2-4e82-a3b4-acc3cb1d8589/b5241a20-e8c9-4e29-89bd-c5dc54bea113/21d0054c-0438-4fb9-9f9b-dd492984b408","CHILD_COUNT":0,"ORDER_NUM":4,"SERIAL_NUMBER":"3.2.4","CONDITION_ATTR":"01","IS_RADIO":"1","IS_SUPPORT":"1","CD_TIME":"Apr 15, 2026 10:53:49 AM","CD_BATCH":"2026041500013","DISTRIBUTETAG":"all-data^non-investment^11110000000021506C^110000000000^non-construction^11110000000021506C^non-construction_expansion","DATAJSONTEXT":"{\"VERSION\":\"20220810\",\"TREE_TYPE\":\"0\",\"CONSULTATION_QA\":\"\"}","parOrder":"3.2","proOrder":"4","newOrderNum":"003.002.004","itemGuideConditionRelatedList":[]},{"ID":8448008,"TASKGUID":"a9e23f23-2713-4a88-a3f3-a5d3d4209354","T_ID":"f8b7bf03-2d91-452e-a0dc-3733b32bf6bf","P_ID":"b5241a20-e8c9-4e29-89bd-c5dc54bea113","NAME":"持有文物拍卖专业人员资格证书仅需提交","NODE_LEVEL":3,"NODE_PATH":"/4b533f27-efc2-4e82-a3b4-acc3cb1d8589/b5241a20-e8c9-4e29-89bd-c5dc54bea113/f8b7bf03-2d91-452e-a0dc-3733b32bf6bf","CHILD_COUNT":1,"ORDER_NUM":5,"SERIAL_NUMBER":"3.2.5","CONDITION_ATTR":"01","IS_RADIO":"1","IS_SUPPORT":"1","CD_TIME":"Apr 15, 2026 10:53:49 AM","CD_BATCH":"2026041500013","DISTRIBUTETAG":"all-data^non-investment^11110000000021506C^110000000000^non-construction^11110000000021506C^non-construction_expansion","DATAJSONTEXT":"{\"VERSION\":\"20220810\",\"TREE_TYPE\":\"0\",\"CONSULTATION_QA\":\"\"}","parOrder":"3.2","proOrder":"5","newOrderNum":"003.002.005","itemGuideConditionRelatedList":[]},{"ID":8448002,"TASKGUID":"a9e23f23-2713-4a88-a3f3-a5d3d4209354","T_ID":"d182b419-64ba-415e-a81e-5ded202c7c27","P_ID":"f8b7bf03-2d91-452e-a0dc-3733b32bf6bf","NAME":"文物拍卖专业人员资格证书","NODE_LEVEL":4,"NODE_PATH":"/4b533f27-efc2-4e82-a3b4-acc3cb1d8589/b5241a20-e8c9-4e29-89bd-c5dc54bea113/f8b7bf03-2d91-452e-a0dc-3733b32bf6bf/d182b419-64ba-415e-a81e-5ded202c7c27","CHILD_COUNT":0,"ORDER_NUM":1,"SERIAL_NUMBER":"3.2.5.1","CONDITION_ATTR":"01","IS_RADIO":"1","IS_SUPPORT":"1","CD_TIME":"Apr 15, 2026 10:53:49 AM","CD_BATCH":"2026041500013","DISTRIBUTETAG":"all-data^non-investment^11110000000021506C^110000000000^non-construction^11110000000021506C^non-construction_expansion","DATAJSONTEXT":"{\"VERSION\":\"20220810\",\"TREE_TYPE\":\"0\",\"CONSULTATION_QA\":\"\"}","parOrder":"3.2.5","proOrder":"1","newOrderNum":"003.002.005.001","itemGuideConditionRelatedList":[]},{"ID":8447992,"TASKGUID":"a9e23f23-2713-4a88-a3f3-a5d3d4209354","T_ID":"a3b16076-7c37-47da-82a0-31af3c6030de","P_ID":"b5241a20-e8c9-4e29-89bd-c5dc54bea113","NAME":"持有文物博物馆专业技术职称证件仅需提交","NODE_LEVEL":3,"NODE_PATH":"/4b533f27-efc2-4e82-a3b4-acc3cb1d8589/b5241a20-e8c9-4e29-89bd-c5dc54bea113/a3b16076-7c37-47da-82a0-31af3c6030de","CHILD_COUNT":2,"ORDER_NUM":6,"SERIAL_NUMBER":"3.2.6","CONDITION_ATTR":"01","IS_RADIO":"1","IS_SUPPORT":"1","CD_TIME":"Apr 15, 2026 10:53:49 AM","CD_BATCH":"2026041500013","DISTRIBUTETAG":"all-data^non-investment^11110000000021506C^110000000000^non-construction^11110000000021506C^non-construction_expansion","DATAJSONTEXT":"{\"VERSION\":\"20220810\",\"TREE_TYPE\":\"0\",\"CONSULTATION_QA\":\"\"}","parOrder":"3.2","proOrder":"6","newOrderNum":"003.002.006","itemGuideConditionRelatedList":[]},{"ID":8448007,"TASKGUID":"a9e23f23-2713-4a88-a3f3-a5d3d4209354","T_ID":"f7be187c-5e74-4637-8b11-ee242a619127","P_ID":"a3b16076-7c37-47da-82a0-31af3c6030de","NAME":"文物博物馆专业技术职称证件","NODE_LEVEL":4,"NODE_PATH":"/4b533f27-efc2-4e82-a3b4-acc3cb1d8589/b5241a20-e8c9-4e29-89bd-c5dc54bea113/a3b16076-7c37-47da-82a0-31af3c6030de/f7be187c-5e74-4637-8b11-ee242a619127","CHILD_COUNT":0,"ORDER_NUM":1,"SERIAL_NUMBER":"3.2.6.1","CONDITION_ATTR":"01","IS_RADIO":"1","IS_SUPPORT":"1","CD_TIME":"Apr 15, 2026 10:53:49 AM","CD_BATCH":"2026041500013","DISTRIBUTETAG":"all-data^non-investment^11110000000021506C^110000000000^non-construction^11110000000021506C^non-construction_expansion","DATAJSONTEXT":"{\"VERSION\":\"20220810\",\"TREE_TYPE\":\"0\",\"CONSULTATION_QA\":\"\"}","parOrder":"3.2.6","proOrder":"1","newOrderNum":"003.002.006.001","itemGuideConditionRelatedList":[]},{"ID":8448005,"TASKGUID":"a9e23f23-2713-4a88-a3f3-a5d3d4209354","T_ID":"e7cea00b-97a3-4574-8527-9e82020130f3","P_ID":"a3b16076-7c37-47da-82a0-31af3c6030de","NAME":"退休证","NODE_LEVEL":4,"NODE_PATH":"/4b533f27-efc2-4e82-a3b4-acc3cb1d8589/b5241a20-e8c9-4e29-89bd-c5dc54bea113/a3b16076-7c37-47da-82a0-31af3c6030de/e7cea00b-97a3-4574-8527-9e82020130f3","CHILD_COUNT":0,"ORDER_NUM":2,"SERIAL_NUMBER":"3.2.6.2","CONDITION_ATTR":"01","IS_RADIO":"1","IS_SUPPORT":"1","CD_TIME":"Apr 15, 2026 10:53:49 AM","CD_BATCH":"2026041500013","DISTRIBUTETAG":"all-data^non-investment^11110000000021506C^110000000000^non-construction^11110000000021506C^non-construction_expansion","DATAJSONTEXT":"{\"VERSION\":\"20220810\",\"TREE_TYPE\":\"0\",\"CONSULTATION_QA\":\"\"}","parOrder":"3.2.6","proOrder":"2","newOrderNum":"003.002.006.002","itemGuideConditionRelatedList":[]},{"ID":8447984,"TASKGUID":"a9e23f23-2713-4a88-a3f3-a5d3d4209354","T_ID":"776e0ab9-ff6b-4512-b15c-f29466f49794","P_ID":"b5241a20-e8c9-4e29-89bd-c5dc54bea113","NAME":"离职文件","NODE_LEVEL":3,"NODE_PATH":"/4b533f27-efc2-4e82-a3b4-acc3cb1d8589/b5241a20-e8c9-4e29-89bd-c5dc54bea113/776e0ab9-ff6b-4512-b15c-f29466f49794","CHILD_COUNT":0,"ORDER_NUM":7,"SERIAL_NUMBER":"3.2.7","CONDITION_ATTR":"01","IS_RADIO":"1","IS_SUPPORT":"1","CD_TIME":"Apr 15, 2026 10:53:49 AM","CD_BATCH":"2026041500013","DISTRIBUTETAG":"all-data^non-investment^11110000000021506C^110000000000^non-construction^11110000000021506C^non-construction_expansion","DATAJSONTEXT":"{\"VERSION\":\"20220810\",\"TREE_TYPE\":\"0\",\"CONSULTATION_QA\":\"\"}","parOrder":"3.2","proOrder":"7","newOrderNum":"003.002.007","itemGuideConditionRelatedList":[]},{"ID":8447963,"TASKGUID":"a9e23f23-2713-4a88-a3f3-a5d3d4209354","T_ID":"13868a72-b2d8-49ae-b313-26d6820732ca","P_ID":"","NAME":"是否办理文物拍卖经营注销","NODE_LEVEL":1,"NODE_PATH":"/13868a72-b2d8-49ae-b313-26d6820732ca","CHILD_COUNT":4,"ORDER_NUM":4,"SERIAL_NUMBER":"4","CONDITION_ATTR":"01","IS_RADIO":"1","IS_SUPPORT":"1","SUMMARY":"4 是否办理文物拍卖经营注销\n\t4.1 文物拍卖许可注销申请函\n\t4.2 法定代表人中华人民共和国居民身份证\n\t4.3 中华人民共和国文物拍卖许可证\n\t4.4 文物拍卖经营许可证注销告知承诺书","CD_TIME":"Apr 15, 2026 10:53:49 AM","CD_BATCH":"2026041500013","DISTRIBUTETAG":"all-data^non-investment^11110000000021506C^110000000000^non-construction^11110000000021506C^non-construction_expansion","DATAJSONTEXT":"{\"VERSION\":\"20220810\",\"TREE_TYPE\":\"0\",\"CONSULTATION_QA\":\"\"}","parOrder":"","proOrder":"4","newOrderNum":"004","itemGuideConditionRelatedList":[]},{"ID":8448004,"TASKGUID":"a9e23f23-2713-4a88-a3f3-a5d3d4209354","T_ID":"d8cda575-26ea-4f13-b0fd-9849013134b7","P_ID":"13868a72-b2d8-49ae-b313-26d6820732ca","NAME":"文物拍卖许可注销申请函","NODE_LEVEL":2,"NODE_PATH":"/13868a72-b2d8-49ae-b313-26d6820732ca/d8cda575-26ea-4f13-b0fd-9849013134b7","CHILD_COUNT":0,"ORDER_NUM":1,"SERIAL_NUMBER":"4.1","CONDITION_ATTR":"01","IS_RADIO":"1","IS_SUPPORT":"1","CD_TIME":"Apr 15, 2026 10:53:49 AM","CD_BATCH":"2026041500013","DISTRIBUTETAG":"all-data^non-investment^11110000000021506C^110000000000^non-construction^11110000000021506C^non-construction_expansion","DATAJSONTEXT":"{\"VERSION\":\"20220810\",\"TREE_TYPE\":\"0\",\"CONSULTATION_QA\":\"\"}","parOrder":"4","proOrder":"1","newOrderNum":"004.001","itemGuideConditionRelatedList":[]},{"ID":8447962,"TASKGUID":"a9e23f23-2713-4a88-a3f3-a5d3d4209354","T_ID":"0979e19a-f0f9-406f-a955-b5f24f267660","P_ID":"13868a72-b2d8-49ae-b313-26d6820732ca","NAME":"法定代表人中华人民共和国居民身份证","NODE_LEVEL":2,"NODE_PATH":"/13868a72-b2d8-49ae-b313-26d6820732ca/0979e19a-f0f9-406f-a955-b5f24f267660","CHILD_COUNT":0,"ORDER_NUM":2,"SERIAL_NUMBER":"4.2","CONDITION_ATTR":"01","IS_RADIO":"1","IS_SUPPORT":"1","CD_TIME":"Apr 15, 2026 10:53:49 AM","CD_BATCH":"2026041500013","DISTRIBUTETAG":"all-data^non-investment^11110000000021506C^110000000000^non-construction^11110000000021506C^non-construction_expansion","DATAJSONTEXT":"{\"VERSION\":\"20220810\",\"TREE_TYPE\":\"0\",\"CONSULTATION_QA\":\"\"}","parOrder":"4","proOrder":"2","newOrderNum":"004.002","itemGuideConditionRelatedList":[]},{"ID":8448001,"TASKGUID":"a9e23f23-2713-4a88-a3f3-a5d3d4209354","T_ID":"cd95136f-ab9e-48ac-a34e-c277fb030a89","P_ID":"13868a72-b2d8-49ae-b313-26d6820732ca","NAME":"中华人民共和国文物拍卖许可证","NODE_LEVEL":2,"NODE_PATH":"/13868a72-b2d8-49ae-b313-26d6820732ca/cd95136f-ab9e-48ac-a34e-c277fb030a89","CHILD_COUNT":0,"ORDER_NUM":3,"SERIAL_NUMBER":"4.3","CONDITION_ATTR":"01","IS_RADIO":"1","IS_SUPPORT":"1","CD_TIME":"Apr 15, 2026 10:53:49 AM","CD_BATCH":"2026041500013","DISTRIBUTETAG":"all-data^non-investment^11110000000021506C^110000000000^non-construction^11110000000021506C^non-construction_expansion","DATAJSONTEXT":"{\"VERSION\":\"20220810\",\"TREE_TYPE\":\"0\",\"CONSULTATION_QA\":\"\"}","parOrder":"4","proOrder":"3","newOrderNum":"004.003","itemGuideConditionRelatedList":[]},{"ID":8448000,"TASKGUID":"a9e23f23-2713-4a88-a3f3-a5d3d4209354","T_ID":"cd655b23-84ea-4bd9-8a20-0255fd1cc39f","P_ID":"13868a72-b2d8-49ae-b313-26d6820732ca","NAME":"文物拍卖经营许可证注销告知承诺书","NODE_LEVEL":2,"NODE_PATH":"/13868a72-b2d8-49ae-b313-26d6820732ca/cd655b23-84ea-4bd9-8a20-0255fd1cc39f","CHILD_COUNT":0,"ORDER_NUM":4,"SERIAL_NUMBER":"4.4","CONDITION_ATTR":"01","IS_RADIO":"1","IS_SUPPORT":"1","CD_TIME":"Apr 15, 2026 10:53:49 AM","CD_BATCH":"2026041500013","DISTRIBUTETAG":"all-data^non-investment^11110000000021506C^110000000000^non-construction^11110000000021506C^non-construction_expansion","DATAJSONTEXT":"{\"VERSION\":\"20220810\",\"TREE_TYPE\":\"0\",\"CONSULTATION_QA\":\"\"}","parOrder":"4","proOrder":"4","newOrderNum":"004.004","itemGuideConditionRelatedList":[]}]
2
2
https://bj.bjmuseum.org.cn/login

政务服务> 办事指南

文物拍卖经营许可

北京市

切换简洁版

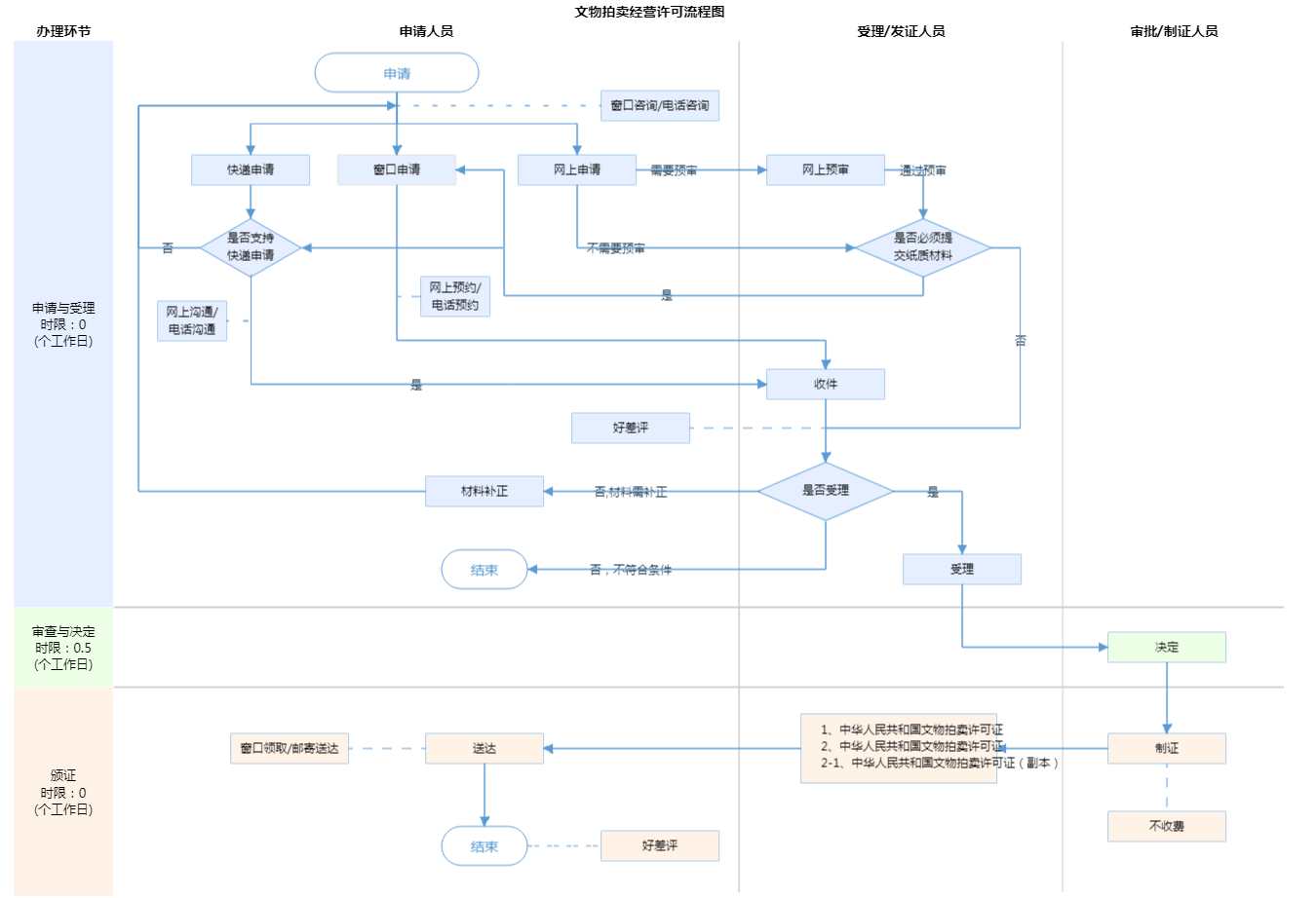
  • 即办件

    办件类型

  • 0

    到现场次数

  • 30工作日

    法定办结时限

  • 0.5工作日

    承诺办结时限

好差评

5.0

办件承诺办结时限说明:(承诺时限为办理流程中“审查与决定”环节的计时时限)

办件承诺办结时限说明:

(承诺时限为办理流程中“审查与决定”环节的计时时限)

基本信息

实施主体 北京市文物局 服务对象
事项类型 行政许可 办理形式
受理条件 《中华人民共和国文物保护法》第七十一条 依法设立的拍卖企业经营文物拍卖的,应当取得省、自治区、直辖市人民政府文物行政部门颁发的文物拍卖许可证。文物拍卖企业不得从事文物销售经营活动,不得设立文物销售单位。 《中华人民共和国文物保护法实施条例》第五章第四十二条依法设立的拍卖企业申领文物拍卖许可证,应当向省、自治区、直辖市人民政府文物行政主管部门提出申请。 《文物拍卖管理办法》第二章第四条 依法设立的拍卖企业经营文物拍卖的,应当取得省、自治区、直辖市人民政府文物行政部门颁发的文物拍卖许可证。 第五条 拍卖企业申请文物拍卖许可证,应当符合下列条件:(一)有1000万元人民币以上注册资本,非中外合资、中外合作、外商独资企业;(二)有5名以上文物拍卖专业人员;(三)有必要的场所、设施和技术条件;(四)近两年内无违法违规经营文物行为;(五)法律、法规规定的其他条件。 第六条 拍卖企业申请文物拍卖许可证时,应当提交下列材料:(一)文物拍卖许可证申请表;(二)企业注册资本的验资证明;(三)文物拍卖专业人员相关证明文件、聘用协议复印件;(四)场所、设施和技术条件证明材料。
办理时间 法定工作日: 上午08:30 - 12:00、下午12:00 - 17:30; 周六:上午:08:30 - 12:30(需预约);法定节假日不对外服务。;法定工作日: 上午: 09:00 - 12:00; 下午: 12:00 - 17:00; (延时服务时间: 工作日上午08:30 - 09:00; 下午17:00 - 17:30; 周六上午09:00 - 13:00; )... 查看详情
办理地点 北京市政务服务中心:北京市丰台区西三环南路1号(六里桥西南角)综合窗口 北京城市副中心政务服务中心:北京市通州区新华东街48号二区(东南角)综合窗口 查看详情
咨询方式

咨询电话:

(010)89150660;(010)89150859【展开】

咨询窗口地址:

北京市政务服务中心:北京市丰台区西三环南路1号(六里桥西南角)二层B岛206玻璃房北京城市副中心政务服务中心:北京市通州区新华东街48号二区(东南角)(综合窗口)【展开】

投诉监督方式
基本编码 000168123000 事项编码 11110000000021506C2000168123000
业务办理项编码 11110000000021506C200016812300001 进驻大厅类型
权力来源 法定本级行使 网上支付
所属机构 北京市文物局 委托部门
联办机构 实施主体性质 法定机关
办理进程查询途径
行使层级 市级 运行系统 市级统建系统
物流快递 办理方式 自办件
预约办理 数量限制
中介服务 权限划分
通办范围 全市 特殊程序
行使内容
显示更多

请选择情形:

提示:通过情形选择可引导出您办理该事项所需的材料,若要查看全部材料,请点击"查看全部材料"

查看全部材料 情形引导

收起
我选好了重选条件

序号 材料名称 材料来源 材料
必要性
数量要求 介质要求 表格及样例
下载
受理标准 提供材料
依据
其他要求
申请材料总要求申报材料使用A4纸,书写使用碳素笔,材料整理胶装成册,封面加盖公章。提供所有与纸质版材料一致的电子版扫描件(PDF或JPG格式),其中《文物拍卖许可证申请表》、《文物拍卖专业人员资格申报表》除提供PDF扫描文档外还需提供可编辑的word文档并刻于光盘中。所有复印件需加盖公章。
序号 材料名称 材料来源 材料
必要性
数量要求 介质要求 表格及样例
下载
受理标准 提供材料
依据
其他要求
申请材料总要求申报材料使用A4纸,书写使用碳素笔,材料整理胶装成册,封面加盖公章。提供所有与纸质版材料一致的电子版扫描件(PDF或JPG格式),其中《文物拍卖许可证申请表》、《文物拍卖专业人员资格申报表》除提供PDF扫描文档外还需提供可编辑的word文档并刻于光盘中。所有复印件需加盖公章。
显示更多

指南分享