政务服务> 办事指南
北京市
切换简洁版
基本信息
| 实施主体 | 北京市司法局 | 服务对象 | |
| 事项类型 | 行政给付 | 办理形式 | |
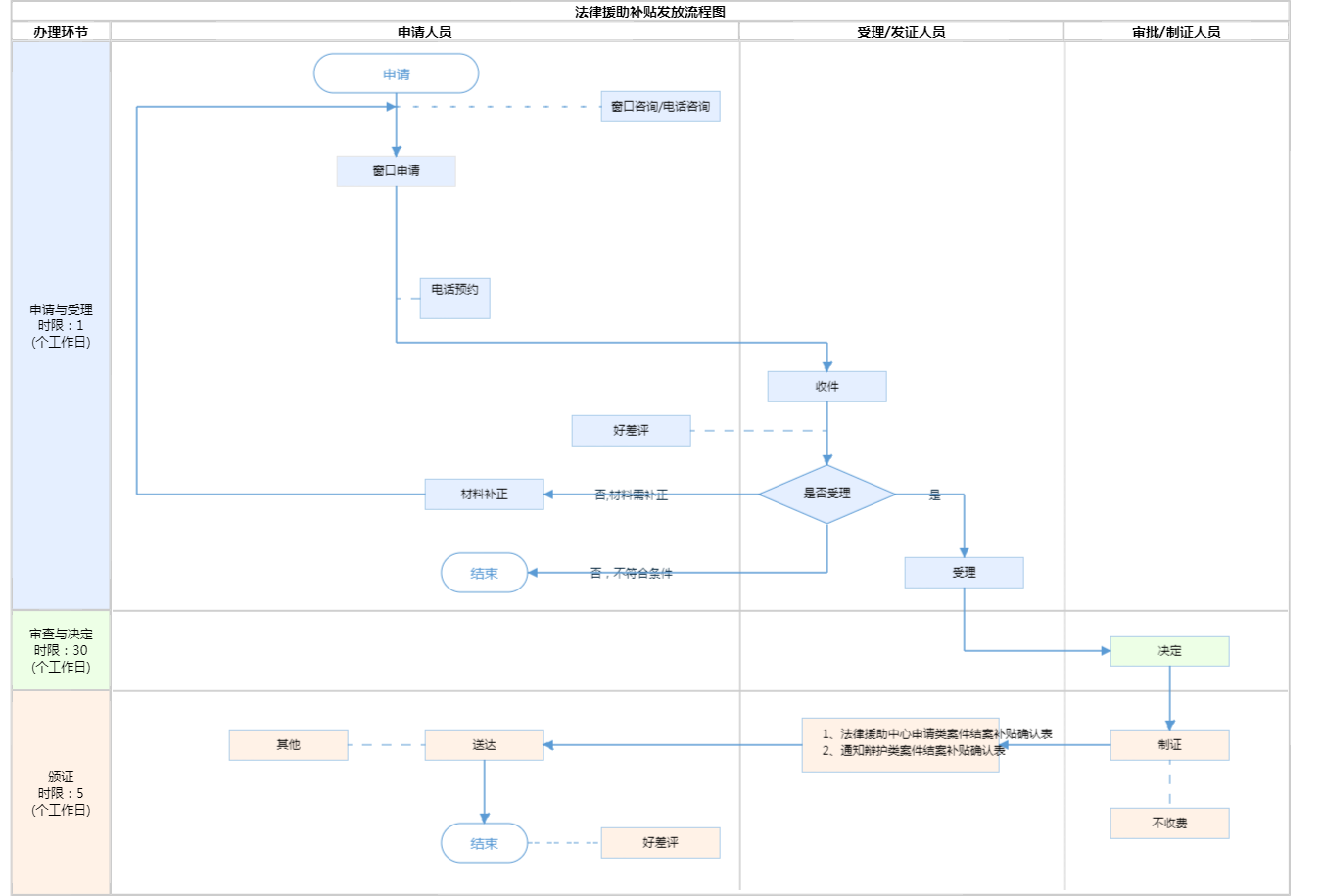
| 受理条件 | 申请发放补贴的案件由受理机构指派,申请人为被指派办理法律援助案件的法律援助人员,案件承办法律援助人员符合资质及执业年限要求,案件已经办理完毕,形成裁判性文书或和解、调解协议,或因其他原因导致无法继续履行。申请人需提供符合《法律援助法》《全国刑事法律援助服务规范》《全国民事行政法律援助服务规范》《民事行政法律援助案件质量同行评估规则》《刑事法律援助案件质量同行评估规则》的案卷及承办法律援助人员的身份信息和账户信息。 | ||
| 办理时间 | 北京市公共法律服务中心:法定工作日: 上午: 09:00 - 11:30; 下午: 13:30 - 17:30; 查看详情 | ||
| 办理地点 | 北京市公共法律服务中心:北京市海淀区吴家场路55号综合窗口 查看详情 | ||
| 咨询方式 |
咨询电话: (010)86329900【展开】 咨询窗口地址: 北京市公共法律服务中心:北京市海淀区吴家场路55号综合窗口【展开】 |
||
| 投诉监督方式 | |||
| 基本编码 | 000512002000 | 事项编码 | 11110000000029209E2000512002000 |
| 业务办理项编码 | 11110000000029209E200051200200001 | 进驻大厅类型 | |
| 权力来源 | 法定本级行使 | 网上支付 | 否 |
| 所属机构 | 北京市司法局 | 委托部门 | 无 |
| 联办机构 | 无 | 实施主体性质 | 法定机关 |
| 办理进程查询途径 | |||
| 行使层级 | 市级 | 运行系统 | 市级自建(垂管) |
| 物流快递 | 否 | 办理方式 | 联办件 |
| 预约办理 | 数量限制 | 无数量限制 | |
| 中介服务 | 无 | 权限划分 | |
| 通办范围 | 无 | 特殊程序 | 无 |
| 行使内容 | 无特别说明 | ||
| 必须现场办理原因说明 | 该事项无网络办公系统支持,无法通过线上办理,只能由申请人到公服中心接待大厅现场办理。 | ||

无
| 序号 | 材料名称 | 材料来源 | 材料 必要性 |
数量要求 | 介质要求 | 表格及样例 下载 |
受理标准 | 提供材料 依据 |
其他要求 | 申请材料总要求 | 案卷所包含的委托代理协议、授权委托书、谈话笔录、起诉状、答辩状、上诉状、阅卷笔录或相关的证据材料、代理词、庭审记录/庭审笔录、判决书、调解书、裁定书、和解协议书、人民调解协议书以及法律援助案件承办情况通报/报告等材料应能够反映承办人员接受委托办理案件的全过程,并于案件办结之日起30日内向法律援助机构提交。缺项的,应有说明。 |
|---|
| 序号 | 材料名称 | 材料来源 | 材料 必要性 |
数量要求 | 介质要求 | 表格及样例 下载 |
受理标准 | 提供材料 依据 |
其他要求 | 申请材料总要求 | 案卷所包含的委托代理协议、授权委托书、谈话笔录、起诉状、答辩状、上诉状、阅卷笔录或相关的证据材料、代理词、庭审记录/庭审笔录、判决书、调解书、裁定书、和解协议书、人民调解协议书以及法律援助案件承办情况通报/报告等材料应能够反映承办人员接受委托办理案件的全过程,并于案件办结之日起30日内向法律援助机构提交。缺项的,应有说明。 |
|---|

无
无
指南分享