2
01
11110000693225666K
北京市经济和信息化局
卫星地球站设置、使用许可首次申请
11110000693225666K200010713100401
11110000693225666K2000107131004
0
b0dc4c98-23f1-4bd0-add9-3baeca44886e
5214c900-c9d3-4757-b569-00457886654f
2
01
市经济和信息化局
110000000000
北京市经济和信息化局
北京市政务服务中心:法定工作日: 上午: 09:00 - 12:00; 下午: 13:30 - 17:00; (延时服务时间: 工作日上午08:30 - 09:00; 下午17:00 - 17:30; 周六上午09:00 - 13:00; );北京城市副中心政务服务中心:法定工作日: 上午: 09:00 - 12:00; 下午: 12:00 - 17:00; (延时服务时间: 工作日上午08:30 - 09:00; 下午17:00 - 17:30; 周六上午09:00 - 13:00; )
北京市政务服务中心:北京市丰台区西三环南路1号(六里桥西南角)综合窗口 北京城市副中心政务服务中心:北京市通州区新华东街48号二区(东南角)综合窗口
有合法可用的无线电频率;所使用的无线电发射设备依法取得无线电发射设备型号核准证且符合国家规定的产品质量要求; 有熟悉无线电管理规定、具备相关业务技能的人员;有明确具体的用途,且技术方案可行;有能够保证无线电台(站)正常使用的电磁环境,拟设置的无线电台(站)对依法使用的其他无线电台(站)不会产生有害干扰。
{"IS_GUIDE":"1","ONLINE_DECLARE_SYSTEM_MODE":"","ITEM_REALITY_USELEVEL":"","SERVICE_OBJCT":"","IS_CONSTRUCTION":"0","CL_SERVICE_TYPE":"","APP_CODE_ID":"","YESNO_CITY_UNICOM":"0^1","CROSS_AREA":"","ISSHOHCENTER":"0","WECHAT_CODE_ID":"","FINANCIAL":"","LITTLEPROGRAM_CODE_NAME":"","CROSS_AREA_ALL":"","CROSS_PROVINCE":"","ALIAS_NAME":"[\"卫星地球站设置\", \"卫星地球站新建\"]","EAR_DISABILITY_GRAD":"","LIB_DISABILITY_GRAD":"","SPEAK_DISABILITY_GRAD":"","REGISTER":"","ONLINE_HANDLING_DEPTH_STANDARD":"05","APPROVAL_TYPE":"1","MIND_DISABILITY_GRAD":"","ACCEPTSERVICE":"99","YWBLX_ID":"0962dd67-5393-4751-ad53-e4831fa1e59e","ONLINE_DECLARE_SYSTEM_DEPT":"","CONSTRUCTION_EXPANSION":"0","EMPOWER":"0","EXEMPT_MATERIALS":"","LITTLEPROGRAM_CODE_ID":"","EYE_DISABILITY_GRAD":"","ISMONVEINCENTER":"1","DATA_FLAG":"XZXK_NEW","BUSINESS_APPROVAL_DEPT":"北京市政务服务和数据管理局","POWER_NAME":"无线电台(站)设置、使用许可","ITEM_ATTRIBUTE":"04^05^07^11^12","CROSS_AREA_ATEXT":"","AGE":"","BGSYSTEM_APPROVAL_OTHER":"","WIT_DISABILITY_GRAD":"","WECHAT_CODE_NAME":"","POWER_CODE":"B0502202","DISABILITY_TYPE":"","IS_ENABLE_CERTIFICATE_SHARE":"","POWER_ATTRIBUTE":"1","ONLY_ID":"d6ff6713-233f-486d-a14d-b28ac63b970b","YES_NO_OPEN":"1","BGSYSTEM_APPROVAL_NAME":"北京市统一行政审批管理平台","APP_CODE_NAME":"","HOLDER":"","VERSION":"20241125"}
[{"ID":7436082,"TASKGUID":"b0dc4c98-23f1-4bd0-add9-3baeca44886e","T_ID":"8e3d10b1-d19e-41a9-8340-5be8d70aff25","P_ID":"","NAME":"是否申请设置加入其他单位卫星通信网的地球站","NODE_LEVEL":1,"NODE_PATH":"/8e3d10b1-d19e-41a9-8340-5be8d70aff25","CHILD_COUNT":2,"ORDER_NUM":1,"SERIAL_NUMBER":"1","CONDITION_ATTR":"01","IS_RADIO":"1","IS_SUPPORT":"1","SUMMARY":"1 是否申请设置加入其他单位卫星通信网的地球站\n\t1.1 是\n\t1.2 否","CD_TIME":"Oct 24, 2025 4:49:00 PM","CD_BATCH":"2025102400020","DISTRIBUTETAG":"all-data^non-investment^11110000693225666K^110000000000^non-construction^11110000693225666K^non-construction_expansion","DATAJSONTEXT":"{\"VERSION\":\"20220810\",\"TREE_TYPE\":\"0\",\"CONSULTATION_QA\":\"\"}","parOrder":"","proOrder":"1","newOrderNum":"001","itemGuideConditionRelatedList":[]},{"ID":7436078,"TASKGUID":"b0dc4c98-23f1-4bd0-add9-3baeca44886e","T_ID":"76547ac7-004d-4f8a-a620-b6379b9ece54","P_ID":"8e3d10b1-d19e-41a9-8340-5be8d70aff25","NAME":"是","NODE_LEVEL":2,"NODE_PATH":"/8e3d10b1-d19e-41a9-8340-5be8d70aff25/76547ac7-004d-4f8a-a620-b6379b9ece54","CHILD_COUNT":0,"ORDER_NUM":1,"SERIAL_NUMBER":"1.1","CONDITION_ATTR":"02","IS_RADIO":"","IS_SUPPORT":"","CD_TIME":"Oct 24, 2025 4:49:00 PM","CD_BATCH":"2025102400020","DISTRIBUTETAG":"all-data^non-investment^11110000693225666K^110000000000^non-construction^11110000693225666K^non-construction_expansion","DATAJSONTEXT":"{\"VERSION\":\"20220810\",\"TREE_TYPE\":\"0\",\"CONSULTATION_QA\":\"\"}","parOrder":"","proOrder":"","newOrderNum":"001.001","itemGuideConditionRelatedList":[{"ID":26202688,"TASKGUID":"b0dc4c98-23f1-4bd0-add9-3baeca44886e","T_ID":"76547ac7-004d-4f8a-a620-b6379b9ece54","G_ID":"","M_CODE":"201763","MATERIAL_ID":"0534e6aa-b513-4e9c-979a-b49af7b85492","CD_TIME":"Oct 24, 2025 4:49:00 PM","CD_BATCH":"2025102400020","DISTRIBUTETAG":"all-data^non-investment^11110000693225666K^110000000000^non-construction^11110000693225666K^non-construction_expansion","DATAJSONTEXT":"{\"VERSION\":\"20210903\"}"},{"ID":26202689,"TASKGUID":"b0dc4c98-23f1-4bd0-add9-3baeca44886e","T_ID":"76547ac7-004d-4f8a-a620-b6379b9ece54","G_ID":"a76d67c6-fb62-4233-a1f0-4a05023f6cfe","M_CODE":"201763","MATERIAL_ID":"c30e63da-f7fb-41e8-8e2f-45be0ccf6aed","CD_TIME":"Oct 24, 2025 4:49:00 PM","CD_BATCH":"2025102400020","DISTRIBUTETAG":"all-data^non-investment^11110000693225666K^110000000000^non-construction^11110000693225666K^non-construction_expansion","DATAJSONTEXT":"{\"VERSION\":\"20210903\"}"}]},{"ID":7436079,"TASKGUID":"b0dc4c98-23f1-4bd0-add9-3baeca44886e","T_ID":"82b81a4d-2078-4e38-8b7f-35fade98db9e","P_ID":"8e3d10b1-d19e-41a9-8340-5be8d70aff25","NAME":"否","NODE_LEVEL":2,"NODE_PATH":"/8e3d10b1-d19e-41a9-8340-5be8d70aff25/82b81a4d-2078-4e38-8b7f-35fade98db9e","CHILD_COUNT":0,"ORDER_NUM":2,"SERIAL_NUMBER":"1.2","CONDITION_ATTR":"02","IS_RADIO":"","IS_SUPPORT":"","CD_TIME":"Oct 24, 2025 4:49:00 PM","CD_BATCH":"2025102400020","DISTRIBUTETAG":"all-data^non-investment^11110000693225666K^110000000000^non-construction^11110000693225666K^non-construction_expansion","DATAJSONTEXT":"{\"VERSION\":\"20220810\",\"TREE_TYPE\":\"0\",\"CONSULTATION_QA\":\"\"}","parOrder":"","proOrder":"","newOrderNum":"001.002","itemGuideConditionRelatedList":[]},{"ID":7436076,"TASKGUID":"b0dc4c98-23f1-4bd0-add9-3baeca44886e","T_ID":"3625c047-05fb-466c-b67a-5a97518997a8","P_ID":"","NAME":"是否申请设置不属于某个卫星通信网的地球站","NODE_LEVEL":1,"NODE_PATH":"/3625c047-05fb-466c-b67a-5a97518997a8","CHILD_COUNT":2,"ORDER_NUM":2,"SERIAL_NUMBER":"2","CONDITION_ATTR":"01","IS_RADIO":"1","IS_SUPPORT":"1","SUMMARY":"2 是否申请设置不属于某个卫星通信网的地球站\n\t2.1 是\n\t2.2 否","CD_TIME":"Oct 24, 2025 4:49:00 PM","CD_BATCH":"2025102400020","DISTRIBUTETAG":"all-data^non-investment^11110000693225666K^110000000000^non-construction^11110000693225666K^non-construction_expansion","DATAJSONTEXT":"{\"VERSION\":\"20220810\",\"TREE_TYPE\":\"0\",\"CONSULTATION_QA\":\"\"}","parOrder":"","proOrder":"2","newOrderNum":"002","itemGuideConditionRelatedList":[]},{"ID":7436081,"TASKGUID":"b0dc4c98-23f1-4bd0-add9-3baeca44886e","T_ID":"880c17c5-7099-404b-8e74-9a2f748ba065","P_ID":"3625c047-05fb-466c-b67a-5a97518997a8","NAME":"是","NODE_LEVEL":2,"NODE_PATH":"/3625c047-05fb-466c-b67a-5a97518997a8/880c17c5-7099-404b-8e74-9a2f748ba065","CHILD_COUNT":0,"ORDER_NUM":1,"SERIAL_NUMBER":"2.1","CONDITION_ATTR":"02","IS_RADIO":"","IS_SUPPORT":"","CD_TIME":"Oct 24, 2025 4:49:00 PM","CD_BATCH":"2025102400020","DISTRIBUTETAG":"all-data^non-investment^11110000693225666K^110000000000^non-construction^11110000693225666K^non-construction_expansion","DATAJSONTEXT":"{\"VERSION\":\"20220810\",\"TREE_TYPE\":\"0\",\"CONSULTATION_QA\":\"\"}","parOrder":"","proOrder":"","newOrderNum":"002.001","itemGuideConditionRelatedList":[{"ID":26202692,"TASKGUID":"b0dc4c98-23f1-4bd0-add9-3baeca44886e","T_ID":"880c17c5-7099-404b-8e74-9a2f748ba065","G_ID":"21cfd339-b5b8-4c4a-b20f-3afb25b10eff","M_CODE":"344758","MATERIAL_ID":"47202e49-89b4-46c7-b982-494075915c3c","CD_TIME":"Oct 24, 2025 4:49:00 PM","CD_BATCH":"2025102400020","DISTRIBUTETAG":"all-data^non-investment^11110000693225666K^110000000000^non-construction^11110000693225666K^non-construction_expansion","DATAJSONTEXT":"{\"VERSION\":\"20210903\"}"},{"ID":26202693,"TASKGUID":"b0dc4c98-23f1-4bd0-add9-3baeca44886e","T_ID":"880c17c5-7099-404b-8e74-9a2f748ba065","G_ID":"025e724a-9977-465a-ab07-fa3846922883","M_CODE":"201764","MATERIAL_ID":"411e34d4-ddfd-4f58-8498-b8e65eba5ec3","CD_TIME":"Oct 24, 2025 4:49:00 PM","CD_BATCH":"2025102400020","DISTRIBUTETAG":"all-data^non-investment^11110000693225666K^110000000000^non-construction^11110000693225666K^non-construction_expansion","DATAJSONTEXT":"{\"VERSION\":\"20210903\"}"}]},{"ID":7436077,"TASKGUID":"b0dc4c98-23f1-4bd0-add9-3baeca44886e","T_ID":"4c0aa8c5-04ce-4f10-93c6-ec2f7889ba94","P_ID":"3625c047-05fb-466c-b67a-5a97518997a8","NAME":"否","NODE_LEVEL":2,"NODE_PATH":"/3625c047-05fb-466c-b67a-5a97518997a8/4c0aa8c5-04ce-4f10-93c6-ec2f7889ba94","CHILD_COUNT":0,"ORDER_NUM":2,"SERIAL_NUMBER":"2.2","CONDITION_ATTR":"02","IS_RADIO":"","IS_SUPPORT":"","CD_TIME":"Oct 24, 2025 4:49:00 PM","CD_BATCH":"2025102400020","DISTRIBUTETAG":"all-data^non-investment^11110000693225666K^110000000000^non-construction^11110000693225666K^non-construction_expansion","DATAJSONTEXT":"{\"VERSION\":\"20220810\",\"TREE_TYPE\":\"0\",\"CONSULTATION_QA\":\"\"}","parOrder":"","proOrder":"","newOrderNum":"002.002","itemGuideConditionRelatedList":[]},{"ID":7436075,"TASKGUID":"b0dc4c98-23f1-4bd0-add9-3baeca44886e","T_ID":"1a6b4929-874f-499d-86dd-6a4748ec2379","P_ID":"","NAME":"是否申请设置涉及电信业务经营的地球站","NODE_LEVEL":1,"NODE_PATH":"/1a6b4929-874f-499d-86dd-6a4748ec2379","CHILD_COUNT":2,"ORDER_NUM":3,"SERIAL_NUMBER":"3","CONDITION_ATTR":"01","IS_RADIO":"1","IS_SUPPORT":"1","SUMMARY":"3 是否申请设置涉及电信业务经营的地球站\n\t3.1 是\n\t3.2 否","CD_TIME":"Oct 24, 2025 4:49:00 PM","CD_BATCH":"2025102400020","DISTRIBUTETAG":"all-data^non-investment^11110000693225666K^110000000000^non-construction^11110000693225666K^non-construction_expansion","DATAJSONTEXT":"{\"VERSION\":\"20220810\",\"TREE_TYPE\":\"0\",\"CONSULTATION_QA\":\"\"}","parOrder":"","proOrder":"3","newOrderNum":"003","itemGuideConditionRelatedList":[]},{"ID":7436080,"TASKGUID":"b0dc4c98-23f1-4bd0-add9-3baeca44886e","T_ID":"83123473-9d0b-48d6-9604-7328cb8be864","P_ID":"1a6b4929-874f-499d-86dd-6a4748ec2379","NAME":"是","NODE_LEVEL":2,"NODE_PATH":"/1a6b4929-874f-499d-86dd-6a4748ec2379/83123473-9d0b-48d6-9604-7328cb8be864","CHILD_COUNT":0,"ORDER_NUM":1,"SERIAL_NUMBER":"3.1","CONDITION_ATTR":"02","IS_RADIO":"","IS_SUPPORT":"","CD_TIME":"Oct 24, 2025 4:49:00 PM","CD_BATCH":"2025102400020","DISTRIBUTETAG":"all-data^non-investment^11110000693225666K^110000000000^non-construction^11110000693225666K^non-construction_expansion","DATAJSONTEXT":"{\"VERSION\":\"20220810\",\"TREE_TYPE\":\"0\",\"CONSULTATION_QA\":\"\"}","parOrder":"","proOrder":"","newOrderNum":"003.001","itemGuideConditionRelatedList":[{"ID":26202690,"TASKGUID":"b0dc4c98-23f1-4bd0-add9-3baeca44886e","T_ID":"83123473-9d0b-48d6-9604-7328cb8be864","G_ID":"792f4475-ecd0-4283-898d-2d00e1f6a32a","M_CODE":"345939","MATERIAL_ID":"6b3c3d9c-b0ad-46ae-a86a-de9cb38c3824","CD_TIME":"Oct 24, 2025 4:49:00 PM","CD_BATCH":"2025102400020","DISTRIBUTETAG":"all-data^non-investment^11110000693225666K^110000000000^non-construction^11110000693225666K^non-construction_expansion","DATAJSONTEXT":"{\"VERSION\":\"20210903\"}"},{"ID":26202691,"TASKGUID":"b0dc4c98-23f1-4bd0-add9-3baeca44886e","T_ID":"83123473-9d0b-48d6-9604-7328cb8be864","G_ID":"","M_CODE":"345939","MATERIAL_ID":"8f1165b2-c780-4704-9a78-e05da5f985e6","CD_TIME":"Oct 24, 2025 4:49:00 PM","CD_BATCH":"2025102400020","DISTRIBUTETAG":"all-data^non-investment^11110000693225666K^110000000000^non-construction^11110000693225666K^non-construction_expansion","DATAJSONTEXT":"{\"VERSION\":\"20210903\"}"}]},{"ID":7436074,"TASKGUID":"b0dc4c98-23f1-4bd0-add9-3baeca44886e","T_ID":"029cb3c4-38e7-449d-a678-4b567457e3ca","P_ID":"1a6b4929-874f-499d-86dd-6a4748ec2379","NAME":"否","NODE_LEVEL":2,"NODE_PATH":"/1a6b4929-874f-499d-86dd-6a4748ec2379/029cb3c4-38e7-449d-a678-4b567457e3ca","CHILD_COUNT":0,"ORDER_NUM":2,"SERIAL_NUMBER":"3.2","CONDITION_ATTR":"02","IS_RADIO":"","IS_SUPPORT":"","CD_TIME":"Oct 24, 2025 4:49:00 PM","CD_BATCH":"2025102400020","DISTRIBUTETAG":"all-data^non-investment^11110000693225666K^110000000000^non-construction^11110000693225666K^non-construction_expansion","DATAJSONTEXT":"{\"VERSION\":\"20220810\",\"TREE_TYPE\":\"0\",\"CONSULTATION_QA\":\"\"}","parOrder":"","proOrder":"","newOrderNum":"003.002","itemGuideConditionRelatedList":[{"ID":26202687,"TASKGUID":"b0dc4c98-23f1-4bd0-add9-3baeca44886e","T_ID":"029cb3c4-38e7-449d-a678-4b567457e3ca","G_ID":"792f4475-ecd0-4283-898d-2d00e1f6a32a","M_CODE":"345939","MATERIAL_ID":"6b3c3d9c-b0ad-46ae-a86a-de9cb38c3824","CD_TIME":"Oct 24, 2025 4:49:00 PM","CD_BATCH":"2025102400020","DISTRIBUTETAG":"all-data^non-investment^11110000693225666K^110000000000^non-construction^11110000693225666K^non-construction_expansion","DATAJSONTEXT":"{\"VERSION\":\"20210903\"}"}]}]
2
1^2^3^4^5^6^9
https://recept.banshi.beijing.gov.cn/online/accept#/accept/entry?matterType=single&matterId=11191302014634&bizMode=normal&openRouteEnvFlag=prod;https://recept.banshi.beijing.gov.cn/online/accept#/accept/entry?matterType=single&matterId=11191302014634&bizMode=normal&userType=legal&openRouteEnvFlag=prod

政务服务> 办事指南

卫星地球站设置、使用许可首次申请

北京市

切换简洁版

  • 承诺件

    办件类型

  • 0

    到现场次数

  • 30工作日

    法定办结时限

  • 13工作日

    承诺办结时限

好差评

5.0

办件承诺办结时限说明:作出决定,即为办结。(承诺时限为办理流程中“审查与决定”环节的计时时限)

办件承诺办结时限说明:

作出决定,即为办结。(承诺时限为办理流程中“审查与决定”环节的计时时限)

基本信息

实施主体 北京市经济和信息化局 服务对象 自然人、企业法人、事业法人、社会组织法人、非法人企业、行政机关、其他组织
事项类型 行政许可 办理形式 窗口办理、网上办理、快递申请
受理条件 有合法可用的无线电频率;所使用的无线电发射设备依法取得无线电发射设备型号核准证且符合国家规定的产品质量要求; 有熟悉无线电管理规定、具备相关业务技能的人员;有明确具体的用途,且技术方案可行;有能够保证无线电台(站)正常使用的电磁环境,拟设置的无线电台(站)对依法使用的其他无线电台(站)不会产生有害干扰。
办理时间 北京市政务服务中心:法定工作日: 上午: 09:00 - 12:00; 下午: 13:30 - 17:00; (延时服务时间: 工作日上午08:30 - 09:00; 下午17:00 - 17:30; 周六上午09:00 - 13:00; );北京城市副中心政务服务中心:法定工作日: 上午: 09:00 - 12:00; 下午: 12:00 - 17:00; (延时服务时间: 工作日上午08:30 - 09:00; 下午17:00 - 17:30; 周六上午09:00 - 13:00; ) 查看详情
办理地点 北京市政务服务中心:北京市丰台区西三环南路1号(六里桥西南角)综合窗口 北京城市副中心政务服务中心:北京市通州区新华东街48号二区(东南角)综合窗口 查看详情
咨询方式

咨询电话:

(010)89150414【展开】

咨询窗口地址:

北京市政务服务中心:北京市丰台区西三环南路1号(六里桥西南角)(综合窗口)北京城市副中心政务服务中心:北京市通州区新华东街48号二区(东南角)(综合窗口)【展开】

投诉监督方式

投诉监督电话:

(010)12345【展开】

基本编码 000107131004 事项编码 11110000693225666K2000107131004
业务办理项编码 11110000693225666K200010713100401 进驻大厅类型 政务服务中心
权力来源 法定本级行使 网上支付
所属机构 北京市经济和信息化局 委托部门
联办机构 实施主体性质 法定机关
办理进程查询途径 电话查询:(010)89150414
行使层级 市级 运行系统 市级统建系统
物流快递 办理方式 自办件
预约办理 网上预约:http://banshi.beijing.gov.cn/;电话预约:(010)89150001 数量限制
中介服务 权限划分
通办范围 全市 特殊程序 可根据具体申请情况,开展设备检测。
行使内容 北京市经济和信息化局负责本市设置、使用除“卫星测控(导航)站、卫星关口站、卫星国际专线地球站以及涉及国家主权、安全的其他重要无线电台(站)”以外的其他卫星地球站审批和许可工作。 设置、使用卫星测控(导航)站、卫星关口站、卫星国际专线地球站以及涉及国家主权、安全的其他重要无线电台(站),由工业和信息化部实施许可。
显示更多

请选择情形:

提示:通过情形选择可引导出您办理该事项所需的材料,若要查看全部材料,请点击"查看全部材料"

查看全部材料 情形引导

收起

1、是否申请设置加入其他单位卫星通信网的地球站

2、是否申请设置不属于某个卫星通信网的地球站

3、是否申请设置涉及电信业务经营的地球站

我选好了重选条件

序号 材料名称 材料来源 材料
必要性
数量要求 介质要求 表格及样例
下载
受理标准 提供材料
依据
其他要求
申请材料总要求申请材料需完整、真实、有效,不得缺少卫星地球站设置使用申请表、中华人民共和国无线电频率使用许可证和地球站站址电磁环境测试报告等必要材料,填写材料时须认真阅读受理标准和填报须知,申请材料不得有明显文字错误。
序号 材料名称 材料来源 材料
必要性
数量要求 介质要求 表格及样例
下载
受理标准 提供材料
依据
其他要求
卫星地球站设置使用申请表申请人自备必要原件1份表格类;纸质或电子样表下载空表下载需严格按照《填表说明》进行填写,尤其注意:1.所有内容均要填写,不得有遗漏;2.申请事项勾选新建;3.申请表需加盖公章,公章名称需与申请人名称一致;4.发射设备型号核准代码需准确填写;5频率特性栏中频率数值和频率单位要一一对应;6.为避免受到5G基站干扰,新设置、使用的3700-4200MHz和4500-4800MHz频段卫星地球站,其低噪声放大器(LNA)和低噪声变频器(LNB)的技术要求需严格满足工业和信息化部印发的《3000-5000MHz频段第五代移动通信基站与卫星地球站等无线电台(站)干扰协调管理办法》中的相关要求,并在《卫星地球站设置使用申请表》中申请人承诺栏中空白位置予以承诺。【展开】《中华人民共和国无线电管理条例》【展开】需严格按照《填表说明》进行填写,尤其注意:1.所有内容均要填写,不得有遗漏;2.申请事项勾选新建;3.申请表需加盖公章,公章名称需与申请人名称一致;4.发射设备型号核准代码需准确填写;5频率特性栏中频率数值和频率单位要一一对应;6.为避免受到5G基站干扰,新设置、使用的3700-4200MHz和4500-4800MHz频段卫星地球站,其低噪声放大器(LNA)和低噪声变频器(LNB)的技术要求需严格满足工业和信息化部印发的《3000-5000MHz频段第五代移动通信基站与卫星地球站等无线电台(站)干扰协调管理办法》中的相关要求,并在《卫星地球站设置使用申请表》中申请人承诺栏中空白位置予以承诺。【展开】
所使用卫星无线电频率的中华人民共和国无线电频率使用许可证政府部门核发来源说明>必要复印件1份结果文书类;纸质或电子样例下载需同时提交无线电频率使用许可证正文页和特别规定事项页,并且无线电频率使用许可证需在有效期内【展开】《中华人民共和国无线电管理条例》【展开】需同时提交无线电频率使用许可证正文页和特别规定事项页,并且无线电频率使用许可证需在有效期内【展开】
用于确认“有能够保证地球站正常使用的电磁环境”的地球站站址电磁环境测试报告申请人自备必要原件1份文本类;纸质或电子样例下载(一)接收地球站可参照相关地球站电磁环境测试标准——《地球站电磁环境保护要求》(中华人民共和国国家标准GB 13615-2009)。 (二)为评估电磁环境情况(是否会受到同频地面业务系统影响),申请单位可自行或委托第三方开展电磁环境测试工作,其中新建站电磁环境测试日期应距申请日期一年以内,已建站需综合考虑以往测试情况、频段范围、发生干扰情况等。测试应记录以下内容: (1)测试日期、天气、时长、人员情况; (2)根据有关电磁环境保护要求推算出的测量结果需满足的限值,以及推算过程; (3)测量系统介绍,包括测量设备的选择、测量系统的搭建、设备档位的选择等; (4)拟用频段的实际测量结果及与(2)中限值的比较情况;测量结果应具有代表性,不能是特定时段内的结果; (5)地球站站址周边环境照片及天际线仰角情况。 (三)测试报告应加盖测试单位公章。 (四)测试报告结论应为确认拟设置、 使用的卫星地球站站址有能够保证地球站正常使用的电磁环境。 (五)拟设置、使用的卫星地球站没有固定站址,或者不要求电磁环境保护的,可以不提交地球站站址电磁环境测试报告,但仍应评估周边环境、建筑物阻挡、环境影响等事项,并提交加盖单位公章的正式说明。【展开】《中华人民共和国无线电管理条例》【展开】(一)接收地球站可参照相关地球站电磁环境测试标准——《地球站电磁环境保护要求》(中华人民共和国国家标准GB 13615-2009)。 (二)为评估电磁环境情况(是否会受到同频地面业务系统影响),申请单位可自行或委托第三方开展电磁环境测试工作,其中新建站电磁环境测试日期应距申请日期一年以内,已建站需综合考虑以往测试情况、频段范围、发生干扰情况等。测试应记录以下内容: (1)测试日期、天气、时长、人员情况; (2)根据有关电磁环境保护要求推算出的测量结果需满足的限值,以及推算过程; (3)测量系统介绍,包括测量设备的选择、测量系统的搭建、设备档位的选择等; (4)拟用频段的实际测量结果及与(2)中限值的比较情况;测量结果应具有代表性,不能是特定时段内的结果; (5)地球站站址周边环境照片及天际线仰角情况。 (三)测试报告应加盖测试单位公章。 (四)测试报告结论应为确认拟设置、 使用的卫星地球站站址有能够保证地球站正常使用的电磁环境。 (五)拟设置、使用的卫星地球站没有固定站址,或者不要求电磁环境保护的,可以不提交地球站站址电磁环境测试报告,但仍应评估周边环境、建筑物阻挡、环境影响等事项,并提交加盖单位公章的正式说明。【展开】
四、申请加入其他单位卫星通信网的地球站,除提交第一、二、三项规定的材料外,还需
(一)卫星通信网所属单位允许其加入通信网的文件申请人自备必要原件1份文本类;纸质或电子样例下载需加盖卫星通信网建网单位公章【展开】《中华人民共和国无线电管理条例》【展开】需加盖卫星通信网建网单位公章【展开】
该卫星通信网主站中华人民共和国无线电台执照政府部门核发来源说明>必要复印件1份结果文书类;纸质或电子样例下载无线电台执照载明的台(站)设置使用人与卫星通信网建网单位一致,且无线电台执照合法、有效。【展开】《中华人民共和国无线电管理条例》【展开】无线电台执照载明的台(站)设置使用人与卫星通信网建网单位一致,且无线电台执照合法、有效。【展开】
五、申请设置不属于某个卫星通信网的地球站,除提交第一、二、三项规定的材料外,还需
(一)卫星传输链路计算文件申请人自备容缺后补原件1份文本类;纸质或电子样例下载链路计算应基于拟设地球站的实际发射和接收特性参数,并对卫星上行和下行链路分别计算【展开】《中华人民共和国无线电管理条例》【展开】链路计算应基于拟设地球站的实际发射和接收特性参数,并对卫星上行和下行链路分别计算【展开】
可使用相关卫星频率资源文件申请人自备必要复印件1份文本类;纸质或电子样例下载需同时提交无线电频率使用许可证正文页和特别规定事项页,并且无线电频率使用许可证需在有效期内【展开】《中华人民共和国无线电管理条例》【展开】需同时提交无线电频率使用许可证正文页和特别规定事项页,并且无线电频率使用许可证需在有效期内【展开】
六、申请设置涉及电信业务经营的地球站,除提交第一、二、三项规定的材料外,还需
(一)相应的电信业务经营许可证政府部门核发来源说明>必要复印件1份结果文书类;纸质或电子样例下载许可证需合法有效,且持证人同申请人一致【展开】《中华人民共和国无线电管理条例》【展开】许可证需合法有效,且持证人同申请人一致【展开】
申请材料总要求申请材料需完整、真实、有效,不得缺少卫星地球站设置使用申请表、中华人民共和国无线电频率使用许可证和地球站站址电磁环境测试报告等必要材料,填写材料时须认真阅读受理标准和填报须知,申请材料不得有明显文字错误。
显示更多

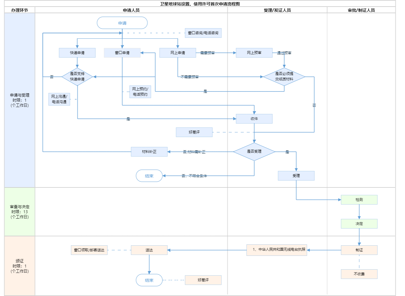
查看流程图

  • 申请与受理1

    办理步骤办理时限办理人员办理结果
    申报/收件0个工作日综窗人员材料接收通知书

    审查标准

    申请材料齐全,形式审查符合要求。【展开】
    办理步骤办理时限办理人员办理结果
    受理1个工作日综窗人员受理通知书

    审查标准

    有合法可用的无线电频率;所使用的无线电发射设备依法取得无线电发射设备型号核准证且符合国家规定的产品质量要求; 有熟悉无线电管理规定、具备相关业务技能的人员;有明确具体的用途,且技术方案可行;有能够保证无线电台(站)正常使用的电磁环境,拟设置的无线电台(站)对依法使用的其他无线电台(站)不会产生有害干扰。【展开】
  • 审查与决定2

    办理步骤办理时限办理人员办理结果
    检测
    (不计时限环节)
    技术审查人员设备检测报告

    审查标准

    设备频率、功率、极化方式、带宽等技术指标符合要求。【展开】
    办理步骤办理时限办理人员办理结果
    决定13个工作日首席代表中华人民共和国无线电台执照

    审查标准

    有合法可用的无线电频率;所使用的无线电发射设备依法取得无线电发射设备型号核准证且符合国家规定的产品质量要求; 有熟悉无线电管理规定、具备相关业务技能的人员;有明确具体的用途,且技术方案可行;有能够保证无线电台(站)正常使用的电磁环境,拟设置的无线电台(站)对依法使用的其他无线电台(站)不会产生有害干扰。【展开】
  • 颁证与送达3

    办理步骤办理时限办理人员结果名称
    制证7个工作日部门审批人员
    发证0个工作日综窗人员

    1、中华人民共和国无线电台执照

    送达方式
    窗口领取邮寄送达

中华人民共和国无线电台执照
结果名称中华人民共和国无线电台执照
结果文书类型证照
结果样本中华人民共和国无线电台执照(卫星地球站).jpg
有效时间见结果文书

【行政法规】中华人民共和国无线电管理条例
制定机关国务院
依据名称中华人民共和国无线电管理条例
发布号令(文号)1993年9月11日中华人民共和国国务院、中华人民共和国中央军事委员会令第128号发布 2016年11月11日中华人民共和国国务院、中华人民共和国中央军事委员会令第672号修订
法条(具体规定)内容第二十七条:设置、使用无线电台(站)应当向无线电管理机构申请取得无线电台执照,但设置、使用下列无线电台(站)的除外:(一)地面公众移动通信终端;(二)单收无线电台(站);(三)国家无线电管理机构规定的微功率短距离无线电台(站)。
第三十条:设置、使用有固定台址的无线电台(站),由无线电台(站)所在地的省、自治区、直辖市无线电管理机构实施许可。设置、使用没有固定台址的无线电台,由申请人住所地的省、自治区、直辖市无线电管理机构实施许可。
设置、使用空间无线电台、卫星测控(导航)站、卫星关口站、卫星国际专线地球站、15瓦以上的短波无线电台(站)以及涉及国家主权、安全的其他重要无线电台(站),由国家无线电管理机构实施许可。
【展开】

是否收费:

1、频率使用有效期多长时间?
根据情况频率使用有效期一般不超过5年,到期后根据需要可申请延期。

指南分享

党政机关

移动版

主办:北京市人民政府办公厅

承办:北京市政务服务和数据管理局

版权所有:北京市人民政府网站 京ICP备05060933号

政府网站标识码:1100000088 京公网安备 11010502039640 京ICP备05060933号

运行管理:首都之窗运行管理中心

请选择您的办理区域:

北京市

请选择需要办理的事项: