政务服务> 办事指南
北京市
切换简洁版
基本信息
| 实施主体 | 北京市规划和自然资源委员会 | 服务对象 | 自然人、企业法人、事业法人、社会组织法人、非法人企业、行政机关、其他组织 |
| 事项类型 | 行政许可 | 办理形式 | 窗口办理、网上办理 |
| 受理条件 | 1.按照出让合同约定已经支付全部土地使用权出让价款;2.已取得不动产权证;3.出让合同、投资监管协议等未约定限制转让的条款,或符合约定的转让条件;4.分割后的地块具备独立分宗条件,涉及公共配套设施建设和使用的,转让双方在合同中明确有关权利义务;5.拟分割宗地已预售或存在多个权利主体的,取得相关权利人书面同意;6.不存在权属争议;7.无司法机关和行政机关依法裁定、决定查封或者以其他形式限制房地产权利的情况;8.无应当依法收回土地使用权的情况;9.未被认定为恶意囤地、炒地造成的闲置土地;10.开发建设投资(不含政府土地出让价款)不少于项目总投资额的25%;11.按出让合同约定条件开发建设尚未竣工(已竣工的,到建设主管部门完善房产登记手续后办理交易过户,不再按在建工程办理国有建设用地使用权转让批准)。 | ||
| 办理时间 | 北京市政务服务中心:法定工作日: 上午: 09:00 - 12:00; 下午: 13:30 - 17:00; (延时服务时间: 工作日上午08:30 - 09:00; 下午17:00 - 17:30; 周六上午09:00 - 13:00; );北京城市副中心政务服务中心:法定工作日: 上午: 09:00 - 12:00; 下午: 12:00 - 17:00; (延时服务时间: 工作日上午08:30 - 09:00; 下午17:00 - 17:30; 周六上午09:00 - 13:00; ) 查看详情 | ||
| 办理地点 | 北京市政务服务中心:北京市丰台区西三环南路1号(六里桥西南角)综合窗口 北京城市副中心政务服务中心:北京市通州区新华东街48号二区(东南角)综合窗口 查看详情 | ||
| 咨询方式 |
咨询电话: (010)55595290【展开】 咨询窗口地址: 北京市政务服务中心大厅:北京市丰台区西三环南路1号(六里桥西南角)(综合窗口)【展开】 |
||
| 投诉监督方式 | 投诉监督电话: (010)12345【展开】 |
||
| 基本编码 | 000115127001 | 事项编码 | 11110000MB1503996K2000115127001 |
| 业务办理项编码 | 11110000MB1503996K200011512700102 | 进驻大厅类型 | 政务服务中心 |
| 权力来源 | 法定本级行使 | 网上支付 | 否 |
| 所属机构 | 北京市规划和自然资源委员会 | 委托部门 | 无 |
| 联办机构 | 无 | 实施主体性质 | 法定机关 |
| 办理进程查询途径 | 电话查询:仅市级审批权限:(010)55595290 |
||
| 行使层级 | 市级 | 运行系统 | 市级自建(垂管) |
| 物流快递 | 是 | 办理方式 | 自办件 |
| 预约办理 | 无 | 数量限制 | 无 |
| 中介服务 | 无 | 权限划分 | 分条件办理(市区) |
| 通办范围 | 无 | 特殊程序 | 公示;其他(合同签订) |
| 行使内容 | 市规自委签订出让合同的,由市自然资源利用中心办理;区县分局签订出让合同的,由区县分局办理。 | ||

无
| 序号 | 材料名称 | 材料来源 | 材料 必要性 |
数量要求 | 介质要求 | 表格及样例 下载 |
受理标准 | 提供材料 依据 |
其他要求 |
|---|---|---|---|---|---|---|---|---|---|
| 一 | 北京市国有建设用地使用权转让申请表 | 申请人自备 | 必要 | 原件1份 | 表格类;纸质、电子 | 样表下载空表下载 | 数据填写准确完整,加盖公章。【展开】 | 【展开】 | 【展开】 |
| 二 | 申请人中华人民共和国居民身份证 | 政府部门核发来源说明> | 必要 | 原件1份(原件仅供查验);复印件1份 | 结果文书类;纸质 | 不涉及 | 主体一致,加盖公章。【展开】 | 【展开】 | 【展开】 |
| 三、转让方为国有企业、国有参股企业、部队、行政事业单位等涉及国有资产的 | |||||||||
| (一) | 主管部门批准同意文件 | 政府部门核发来源说明> | 必要 | 原件1份 | 结果文书类;纸质、电子 | 不涉及 | 主体一致,加盖公章。【展开】 | 【展开】 | 【展开】 |
| 四 | 转让双方签订的转让协议 | 申请人自备 | 必要 | 复印件1份 | 文本类;纸质、电子 | 不涉及 | 数据填写准确完整,加盖公章。【展开】 | 【展开】 | 【展开】 |
| 五 | 项目立项批复 | 政府部门核发来源说明> | 必要 | 复印件1份 | 结果文书类;纸质、电子 | 不涉及 | 数据准确,加盖公章【展开】 | 【展开】 | 【展开】 |
| 六 | 中华人民共和国建筑工程施工许可证 可关联电子证照,支持免提交 | 政府部门核发来源说明> | 必要 | 正本复印件1份 | 结果文书类;纸质、电子 | 不涉及 | 主体一致,加盖公章。【展开】 | 【展开】 | 【展开】 |
| 七 | 投资情况说明书 | 申请人自备 | 必要 | 原件1份 | 文本类;纸质、电子 | 不涉及 | 主体一致,加盖公章。【展开】 | 【展开】 | 包括项目计划投资总额、实际投资总额(包括具体细项及每项的投资额,不含政府土地出让价款及相关税费【展开】 |
| 项目形象进度的说明材料 | 申请人自备 | 必要 | 原件1份 | 文本类;纸质、电子 | 不涉及 | 主体一致,加盖公章。【展开】 | 【展开】 | 说明开工情况、地上现状、工程现状等【展开】 | |
| 八 | 房地产评估报告 | 申请人自备 | 必要 | 原件1份 | 文本类;纸质、电子 | 不涉及 | 主体一致,加盖公章。【展开】 | 【展开】 | 有资质的评估单位【展开】 |
| 九、特殊情况须提交材料: | |||||||||
| (一)、转让宗地内的房地产已办理抵押登记的 | |||||||||
| 1 | 抵押权人同意此次变更的书面意见 | 申请人自备 | 必要 | 原件1份 | 文本类;纸质、电子 | 不涉及 | 主体一致,加盖公章。【展开】 | 【展开】 | 【展开】 |
| (二)、已预(销)售的 | |||||||||
| 1 | 商品房预售许可证 | 政府部门核发来源说明> | 必要 | 正本复印件1份 | 结果文书类;纸质、电子 | 不涉及 | 主体一致,加盖公章。【展开】 | 【展开】 | 【展开】 |
| 或商品房销售许可证 | 政府部门核发来源说明> | 必要 | 正本复印件1份 | 结果文书类;纸质、电子 | 不涉及 | 主体一致,加盖公章。【展开】 | 【展开】 | 【展开】 | |
| 十 | 不存在限制转让情形承诺书 | 申请人自备 | 必要 | 原件1份 | 文本类;纸质、电子 | 样例下载 | 主体一致,加盖公章。【展开】 | 【展开】 | 【展开】 |
| 十一 | 分割转让方案 | 申请人自备 | 必要 | 原件1份 | 文本类;纸质、电子 | 样例下载 | 主体一致,加盖公章。【展开】 | 【展开】 | 包含转让合同草稿、分割界限、转让后土地开发利用计划等内容【展开】 |
| 十二 | 相关权利人同意转让的书面材料 | 申请人自备 | 必要 | 原件1份 | 文本类;纸质、电子 | 样例下载 | 主体一致,加盖公章。【展开】 | 【展开】 | 如不存在相关权利人,可不提供,但应在承诺书中予以说明【展开】 |
| 申请材料总要求 | 材料齐备、格式合乎要求、签章完整 | ||||||||

无
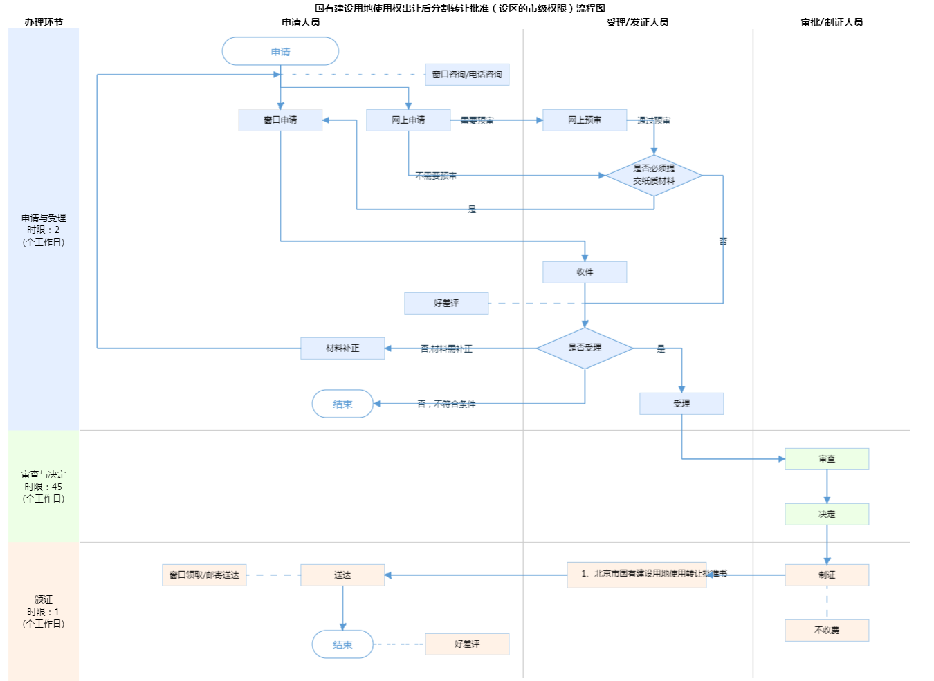
| 办理步骤 | 办理时限 | 办理人员 | 办理结果 |
|---|---|---|---|
| 受理 | 0个工作日 | 综窗人员 | 接收材料凭证或补正材料通知书或不予受理决定书 |
审查标准 1.按照出让合同约定已经支付全部土地使用权出让价款;2.已取得不动产权证;3.出让合同、投资监管协议等未约定限制转让的条款,或符合约定的转让条件;4.分割后的地块具备独立分宗条件,涉及公共配套设施建设和使用的,转让双方在合同中明确有关权利义务;5.拟分割宗地已预售或存在多个权利主体的,取得相关权利人书面同意;6.不存在权属争议;7.无司法机关和行政机关依法裁定、决定查封或者以其他形式限制房地产权利的情况;8.无应当依法收回土地使用权的情况;9.未被认定为恶意囤地、炒地造成的闲置土地;10.开发建设投资(不含政府土地出让价款)不少于项目总投资额的25%;11.按出让合同约定条件开发建设尚未竣工(已竣工的,到建设主管部门完善房产登记手续后办理交易过户,不再按在建工程办理国有建设用地使用权转让批准)。【展开】 | |||
| 办理步骤 | 办理时限 | 办理人员 | 办理结果 |
|---|---|---|---|
| 审查 | 11个工作日 | 部门审批人员 | 转让批准书或不予行政许可决定书 |
审查标准 1.按照出让合同约定已经支付全部土地使用权出让价款;2.已取得不动产权证; 3.出让合同、投资监管协议等未约定限制转让的条款,或符合约定的转让条件; 4.分割后的地块具备独立分宗条件,涉及公共配套设施建设和使用的,转让双方在合同中明确有关权利义务; 5.拟分割宗地已预售或存在多个权利主体的,取得相关权利人书面同意; 6.不存在权属争议; 7.无司法机关和行政机关依法裁定、决定查封或者以其他形式限制房地产权利的情况; 8.无应当依法收回土地使用权的情况; 9.未被认定为恶意囤地、炒地造成的闲置土地; 10.开发建设投资(不含政府土地出让价款)不少于项目总投资额的25%;11.按出让合同约定条件开发建设尚未竣工(已竣工的,到建设主管部门完善房产登记手续后办理交易过户,不再按在建工程办理国有建设用地使用权转让批准)。【展开】 | |||
| 办理步骤 | 办理时限 | 必要性 | 设立依据 |
|---|---|---|---|
| 公示 | 10个工作日 | 必须开展 | 1.《中华人民共和国行政许可法》2.《国务院办公厅关于完善建设用地使用权转让、出租、抵押二级市场的指导意见》 |
| 办理步骤 | 办理时限 | 必要性 | 设立依据 |
|---|---|---|---|
| 其他(合同签订) | 20个工作日 | 必须开展 | 1.《中华人民共和国城市房地产管理法》2.《中华人民共和国城镇国有土地出让和转让条例(暂行)3.《中华人民共和国民法典》 |
| 办理步骤 | 办理时限 | 办理人员 | 办理结果 |
|---|---|---|---|
| 决定 | 1个工作日 | 部门审批人员 | 转让批准书或不予行政许可决定书 |
审查标准 1.按照出让合同约定已经支付全部土地使用权出让价款;2.已取得不动产权证;3.出让合同、投资监管协议等未约定限制转让的条款,或符合约定的转让条件;4.分割后的地块具备独立分宗条件,涉及公共配套设施建设和使用的,转让双方在合同中明确有关权利义务;5.拟分割宗地已预售或存在多个权利主体的,取得相关权利人书面同意;6.不存在权属争议;7.无司法机关和行政机关依法裁定、决定查封或者以其他形式限制房地产权利的情况;8.无应当依法收回土地使用权的情况;9.未被认定为恶意囤地、炒地造成的闲置土地;10.开发建设投资(不含政府土地出让价款)不少于项目总投资额的25%;11.按出让合同约定条件开发建设尚未竣工(已竣工的,到建设主管部门完善房产登记手续后办理交易过户,不再按在建工程办理国有建设用地使用权转让批准)。【展开】 | |||
| 办理步骤 | 办理时限 | 办理人员 | 结果名称 |
|---|---|---|---|
| 发证 | 1个工作日 | 综窗人员 | 1、北京市国有建设用地使用转让批准书 |
| 送达方式 | |||
|---|---|---|---|
窗口领取 邮寄送达 | |||
无
| 北京市国有建设用地使用转让批准书 | |
| 结果名称 | 北京市国有建设用地使用转让批准书 |
|---|---|
| 结果文书类型 | 其他 |
| 结果样本 | 北京市国有建设用地使用权转让批准书(结果样本).doc |
| 有效时间 | 按国有建设用地使用权转让批准书约定的用地年限 |
无
| 【行政法规】中华人民共和国城镇国有土地使用权出让和转让暂行条例 | |
| 制定机关 | 国务院 |
|---|---|
| 依据名称 | 中华人民共和国城镇国有土地使用权出让和转让暂行条例 |
| 发布号令(文号) | 中华人民共和国国务院令第55号 |
| 法条(具体规定)内容 | 土地使用权和地上建筑物、其他附着物所有权分割转让的,应当经市、县人民政府土地管理部门和房产管理部门批准,并按照规定办理过户登记。【展开】 |
是否收费:否
| 1、申报材料地点 |
|---|
| 市级签订出让合同的到北京市政务服务中心大厅(北京市丰台区西三环南路1号)办理,区级签订出让合同的到各区政务服务中心办理。 |
指南分享
主办:北京市人民政府办公厅
承办:北京市政务服务和数据管理局
版权所有:北京市人民政府网站 京ICP备05060933号
政府网站标识码:1100000088 京公网安备 11010502039640 京ICP备05060933号
运行管理:首都之窗运行管理中心