北京市政务服务网
您使用的浏览器版本过低,为获得最佳用户体验,建议使用
Edge浏览器107版本及以上(推荐)、360浏览器11版本及以上并选用极速模式、火狐浏览器90版本及以上等访问北京市政务服务网
当前:北京市 切换区域

市级

  • 北京市

区级

  • 东城区
  • 西城区
  • 朝阳区
  • 丰台区
  • 石景山区
  • 海淀区
  • 门头沟区
  • 房山区
  • 副中心(通州区)
  • 顺义区
  • 昌平区
  • 大兴区
  • 怀柔区
  • 平谷区
  • 密云区
  • 延庆区
  • 经济开发区

乡镇
(街道)

  • 北京市

村(社区)

  • 北京市

市级
部门

  • 市发展改革委
  • 市教委
  • 市科委
  • 市经济和信息化局
  • 市民族宗教委
  • 市公安局
  • 市民政局
  • 市司法局
  • 市财政局
  • 市人力资源社会保障局
  • 市规划自然资源委
  • 市生态环境局
  • 市住房城乡建设委
  • 市城市管理委
  • 市交通委
  • 市水务局
  • 市农业农村局
  • 市商务局
  • 市文化和旅游局
  • 市卫生健康委
  • 市退役军人局
  • 市应急局
  • 市市场监管局
  • 市审计局
  • 市广电局
  • 市文物局
  • 市体育局
  • 市统计局
  • 市园林绿化局
  • 市金融管理局
  • 市国动办
  • 市知识产权局
  • 市医保局
  • 市粮食和储备局
  • 市中医局
  • 市药监局
  • 市城管执法局
  • 市文化执法总队
  • 北京住房公积金管理中心(北京市住房资金管理中心)
  • 市档案局
  • 市新闻出版局
  • 市电影局
  • 市版权局
  • 市政府侨办
  • 市贸促会
  • 市委编办
  • 市消防救援总队
  • 市保密局
  • 市总工会
  • 市残联
  • 国家税务总局北京市税务局
  • 市地震局
  • 市气象局
  • 市烟草专卖局
  • 北京市国家安全局
  • 北京邮管局
  • 市排水集团
  • 市电力公司
  • 市热力集团
  • 北信基础设施公司
  • 市自来水集团
  • 市燃气集团
  • 北京铁塔公司
  • 副中心管委会
  • 临空区(大兴)管委会
  • 北京市通信管理局
  • 北京海关
  • 中国人民银行北京市分行
  • 国家外汇管理局北京市分局

显示更多

我在听,请说话(10s)
抱歉,没听清,请再说一遍吧
2
01
TE1100000934577D23
北京市电影局
电影剧本梗概审查(省级权限)
TE1100000934577D23200018200300201
TE1100000934577D232000182003002
0
b6bbac1c-cc9b-4bff-9aca-949027388f02
e9dde53a-226b-496b-a5e5-698ed1271ffc
2
01
市电影局
110000000000
北京市电影局
北京市政务服务中心:法定工作日: 上午: 09:00 - 12:00; 下午: 13:30 - 17:00; (延时服务时间: 工作日上午08:30 - 09:00; 下午17:00 - 17:30; 周六上午09:00 - 13:00; );北京城市副中心政务服务中心:法定工作日: 上午: 09:00 - 12:00; 下午: 12:00 - 17:00; (延时服务时间: 工作日上午08:30 - 09:00; 下午17:00 - 17:30; 周六上午09:00 - 13:00; )
北京市政务服务中心:北京市丰台区西三环南路1号(六里桥西南角)综合窗口 北京城市副中心政务服务中心:北京市通州区新华东街48号二区(东南角)综合窗口
申报对象为北京市工商行政管理部门注册登记的各类影视文化单位。 申请材料齐全。 对在电影电子政务平台提出申请的企业,并且填报正确、并按要求提交了齐全、符合受理条件的申请文件的申请即时受理;对因不符合受理条件,或提交的材料与网上上报材料不一致、不齐不全等原因无法受理的,一次性告知不予受理的具体原因或应补齐的其他材料。
{"IS_GUIDE":"1","ONLINE_DECLARE_SYSTEM_MODE":"99","ITEM_REALITY_USELEVEL":"","SERVICE_OBJCT":"","IS_CONSTRUCTION":"0","CL_SERVICE_TYPE":"","APP_CODE_ID":"","YESNO_CITY_UNICOM":"99","CROSS_AREA":"","ISSHOHCENTER":"0","WECHAT_CODE_ID":"","FINANCIAL":"","LITTLEPROGRAM_CODE_NAME":"","CROSS_AREA_ALL":"","CROSS_PROVINCE":"","ALIAS_NAME":"[\"电影剧本梗概审查\", \"梗概审查\", \"电影剧本\"]","EAR_DISABILITY_GRAD":"","LIB_DISABILITY_GRAD":"","SPEAK_DISABILITY_GRAD":"","REGISTER":"","ONLINE_HANDLING_DEPTH_STANDARD":"02","APPROVAL_TYPE":"1","MIND_DISABILITY_GRAD":"","ACCEPTSERVICE":"99","YWBLX_ID":"e6991b0d-2f2d-47ba-9a4f-050af69c3feb","ONLINE_DECLARE_SYSTEM_DEPT":"","CONSTRUCTION_EXPANSION":"0","EMPOWER":"0","EXEMPT_MATERIALS":"","LITTLEPROGRAM_CODE_ID":"","EYE_DISABILITY_GRAD":"","ISMONVEINCENTER":"1","DATA_FLAG":"XZXK_NEW","BUSINESS_APPROVAL_DEPT":"其他业务指导部门","POWER_NAME":"电影剧本梗概审查","ITEM_ATTRIBUTE":"03^04^11^12","CROSS_AREA_ATEXT":"","AGE":"","BGSYSTEM_APPROVAL_OTHER":"国家电影局电子政务平台","WIT_DISABILITY_GRAD":"","WECHAT_CODE_NAME":"","POWER_CODE":"B5400901","DISABILITY_TYPE":"","IS_ENABLE_CERTIFICATE_SHARE":"0","POWER_ATTRIBUTE":"1","ONLY_ID":"28d59a90-11d2-4c21-b827-d9040850e43b","YES_NO_OPEN":"1","BGSYSTEM_APPROVAL_NAME":"其他","APP_CODE_NAME":"","HOLDER":"","VERSION":"20241125"}
[{"ID":7532628,"TASKGUID":"b6bbac1c-cc9b-4bff-9aca-949027388f02","T_ID":"c6ebf6dd-9d73-43e6-ab55-a74969b5b4e3","P_ID":"","NAME":"选择办理事项","NODE_LEVEL":1,"NODE_PATH":"/c6ebf6dd-9d73-43e6-ab55-a74969b5b4e3","CHILD_COUNT":2,"ORDER_NUM":1,"SERIAL_NUMBER":"1","CONDITION_ATTR":"01","IS_RADIO":"1","IS_SUPPORT":"1","SUMMARY":"1 选择办理事项\n\t1.1 影片备案\n\t\t1.1.1 请选择情形\n\t\t\t1.1.1.1 涉及重大敏感内容的还需提交:\n\t\t\t1.1.1.2 描写英模、先进人物、荣誉称号获得者的还需提交:\n\t\t\t1.1.1.3 联合出品的还需提交:\n\t\t\t1.1.1.4 中外合拍片备案还需提交:\n\t\t\t1.1.1.5 无资金对账单的还需提交:\n\t1.2 影片变更备案\n\t\t1.2.1 请选择情形\n\t\t\t1.2.1.1 影片备案、立项延期申请\n\t\t\t1.2.1.2 影片中文片名变更\n\t\t\t1.2.1.3 影片英文片名(变更)申请\n\t\t\t\t1.2.1.3.1 非首次提交影片英文片名申请,还需:\n\t\t\t1.2.1.4 影片第一出品单位变更申请\n\t\t\t1.2.1.5 影片联合出品单位变更申请\n\t\t\t1.2.1.6 影片撤项申请","CD_TIME":"Oct 30, 2025 5:46:09 PM","CD_BATCH":"2025103000023","DISTRIBUTETAG":"all-data^non-investment^TE1100000934577D23^110000000000^non-construction^TE1100000934577D23^non-construction_expansion","DATAJSONTEXT":"{\"VERSION\":\"20220810\",\"TREE_TYPE\":\"0\",\"CONSULTATION_QA\":\"\"}","parOrder":"","proOrder":"1","newOrderNum":"001","itemGuideConditionRelatedList":[]},{"ID":7532629,"TASKGUID":"b6bbac1c-cc9b-4bff-9aca-949027388f02","T_ID":"d1c0593d-fe4e-47dd-8f12-a2b3a122e79a","P_ID":"c6ebf6dd-9d73-43e6-ab55-a74969b5b4e3","NAME":"影片备案","NODE_LEVEL":2,"NODE_PATH":"/c6ebf6dd-9d73-43e6-ab55-a74969b5b4e3/d1c0593d-fe4e-47dd-8f12-a2b3a122e79a","CHILD_COUNT":1,"ORDER_NUM":1,"SERIAL_NUMBER":"1.1","CONDITION_ATTR":"02","IS_RADIO":"","IS_SUPPORT":"","CD_TIME":"Oct 30, 2025 5:46:09 PM","CD_BATCH":"2025103000023","DISTRIBUTETAG":"all-data^non-investment^TE1100000934577D23^110000000000^non-construction^TE1100000934577D23^non-construction_expansion","DATAJSONTEXT":"{\"VERSION\":\"20220810\",\"TREE_TYPE\":\"0\",\"CONSULTATION_QA\":\"\"}","parOrder":"","proOrder":"","newOrderNum":"001.001","itemGuideConditionRelatedList":[]},{"ID":7532627,"TASKGUID":"b6bbac1c-cc9b-4bff-9aca-949027388f02","T_ID":"c0b736c1-05f3-4080-b776-132916d42a36","P_ID":"d1c0593d-fe4e-47dd-8f12-a2b3a122e79a","NAME":"请选择情形","NODE_LEVEL":3,"NODE_PATH":"/c6ebf6dd-9d73-43e6-ab55-a74969b5b4e3/d1c0593d-fe4e-47dd-8f12-a2b3a122e79a/c0b736c1-05f3-4080-b776-132916d42a36","CHILD_COUNT":5,"ORDER_NUM":1,"SERIAL_NUMBER":"1.1.1","CONDITION_ATTR":"01","IS_RADIO":"1","IS_SUPPORT":"1","CD_TIME":"Oct 30, 2025 5:46:09 PM","CD_BATCH":"2025103000023","DISTRIBUTETAG":"all-data^non-investment^TE1100000934577D23^110000000000^non-construction^TE1100000934577D23^non-construction_expansion","DATAJSONTEXT":"{\"VERSION\":\"20220810\",\"TREE_TYPE\":\"0\",\"CONSULTATION_QA\":\"\"}","parOrder":"1","proOrder":"1","newOrderNum":"001.001.001","itemGuideConditionRelatedList":[]},{"ID":7532622,"TASKGUID":"b6bbac1c-cc9b-4bff-9aca-949027388f02","T_ID":"936806d3-6dd5-4db3-9b1f-0fdd92ef0c7d","P_ID":"c0b736c1-05f3-4080-b776-132916d42a36","NAME":"涉及重大敏感内容的还需提交:","NODE_LEVEL":4,"NODE_PATH":"/c6ebf6dd-9d73-43e6-ab55-a74969b5b4e3/d1c0593d-fe4e-47dd-8f12-a2b3a122e79a/c0b736c1-05f3-4080-b776-132916d42a36/936806d3-6dd5-4db3-9b1f-0fdd92ef0c7d","CHILD_COUNT":0,"ORDER_NUM":1,"SERIAL_NUMBER":"1.1.1.1","CONDITION_ATTR":"02","IS_RADIO":"","IS_SUPPORT":"","CD_TIME":"Oct 30, 2025 5:46:09 PM","CD_BATCH":"2025103000023","DISTRIBUTETAG":"all-data^non-investment^TE1100000934577D23^110000000000^non-construction^TE1100000934577D23^non-construction_expansion","DATAJSONTEXT":"{\"VERSION\":\"20220810\",\"TREE_TYPE\":\"0\",\"CONSULTATION_QA\":\"\"}","parOrder":"","proOrder":"","newOrderNum":"001.001.001.001","itemGuideConditionRelatedList":[]},{"ID":7532623,"TASKGUID":"b6bbac1c-cc9b-4bff-9aca-949027388f02","T_ID":"a54f493c-f4be-4a2b-9b7a-279d9884a8ae","P_ID":"c0b736c1-05f3-4080-b776-132916d42a36","NAME":"描写英模、先进人物、荣誉称号获得者的还需提交:","NODE_LEVEL":4,"NODE_PATH":"/c6ebf6dd-9d73-43e6-ab55-a74969b5b4e3/d1c0593d-fe4e-47dd-8f12-a2b3a122e79a/c0b736c1-05f3-4080-b776-132916d42a36/a54f493c-f4be-4a2b-9b7a-279d9884a8ae","CHILD_COUNT":0,"ORDER_NUM":2,"SERIAL_NUMBER":"1.1.1.2","CONDITION_ATTR":"02","IS_RADIO":"","IS_SUPPORT":"","CD_TIME":"Oct 30, 2025 5:46:09 PM","CD_BATCH":"2025103000023","DISTRIBUTETAG":"all-data^non-investment^TE1100000934577D23^110000000000^non-construction^TE1100000934577D23^non-construction_expansion","DATAJSONTEXT":"{\"VERSION\":\"20220810\",\"TREE_TYPE\":\"0\",\"CONSULTATION_QA\":\"\"}","parOrder":"","proOrder":"","newOrderNum":"001.001.001.002","itemGuideConditionRelatedList":[]},{"ID":7532619,"TASKGUID":"b6bbac1c-cc9b-4bff-9aca-949027388f02","T_ID":"681955c7-a055-4114-9501-bd6cb6840d1a","P_ID":"c0b736c1-05f3-4080-b776-132916d42a36","NAME":"联合出品的还需提交:","NODE_LEVEL":4,"NODE_PATH":"/c6ebf6dd-9d73-43e6-ab55-a74969b5b4e3/d1c0593d-fe4e-47dd-8f12-a2b3a122e79a/c0b736c1-05f3-4080-b776-132916d42a36/681955c7-a055-4114-9501-bd6cb6840d1a","CHILD_COUNT":0,"ORDER_NUM":3,"SERIAL_NUMBER":"1.1.1.3","CONDITION_ATTR":"02","IS_RADIO":"","IS_SUPPORT":"","CD_TIME":"Oct 30, 2025 5:46:09 PM","CD_BATCH":"2025103000023","DISTRIBUTETAG":"all-data^non-investment^TE1100000934577D23^110000000000^non-construction^TE1100000934577D23^non-construction_expansion","DATAJSONTEXT":"{\"VERSION\":\"20220810\",\"TREE_TYPE\":\"0\",\"CONSULTATION_QA\":\"\"}","parOrder":"","proOrder":"","newOrderNum":"001.001.001.003","itemGuideConditionRelatedList":[]},{"ID":7532626,"TASKGUID":"b6bbac1c-cc9b-4bff-9aca-949027388f02","T_ID":"b0f7c680-931b-4ed9-92fd-21bd23948f26","P_ID":"c0b736c1-05f3-4080-b776-132916d42a36","NAME":"中外合拍片备案还需提交:","NODE_LEVEL":4,"NODE_PATH":"/c6ebf6dd-9d73-43e6-ab55-a74969b5b4e3/d1c0593d-fe4e-47dd-8f12-a2b3a122e79a/c0b736c1-05f3-4080-b776-132916d42a36/b0f7c680-931b-4ed9-92fd-21bd23948f26","CHILD_COUNT":0,"ORDER_NUM":4,"SERIAL_NUMBER":"1.1.1.4","CONDITION_ATTR":"02","IS_RADIO":"","IS_SUPPORT":"","CD_TIME":"Oct 30, 2025 5:46:09 PM","CD_BATCH":"2025103000023","DISTRIBUTETAG":"all-data^non-investment^TE1100000934577D23^110000000000^non-construction^TE1100000934577D23^non-construction_expansion","DATAJSONTEXT":"{\"VERSION\":\"20220810\",\"TREE_TYPE\":\"0\",\"CONSULTATION_QA\":\"\"}","parOrder":"","proOrder":"","newOrderNum":"001.001.001.004","itemGuideConditionRelatedList":[]},{"ID":7532630,"TASKGUID":"b6bbac1c-cc9b-4bff-9aca-949027388f02","T_ID":"d49e61f4-0b8a-4356-a1f5-9b5e3777c2a5","P_ID":"c0b736c1-05f3-4080-b776-132916d42a36","NAME":"无资金对账单的还需提交:","NODE_LEVEL":4,"NODE_PATH":"/c6ebf6dd-9d73-43e6-ab55-a74969b5b4e3/d1c0593d-fe4e-47dd-8f12-a2b3a122e79a/c0b736c1-05f3-4080-b776-132916d42a36/d49e61f4-0b8a-4356-a1f5-9b5e3777c2a5","CHILD_COUNT":0,"ORDER_NUM":5,"SERIAL_NUMBER":"1.1.1.5","CONDITION_ATTR":"02","IS_RADIO":"","IS_SUPPORT":"","CD_TIME":"Oct 30, 2025 5:46:09 PM","CD_BATCH":"2025103000023","DISTRIBUTETAG":"all-data^non-investment^TE1100000934577D23^110000000000^non-construction^TE1100000934577D23^non-construction_expansion","DATAJSONTEXT":"{\"VERSION\":\"20220810\",\"TREE_TYPE\":\"0\",\"CONSULTATION_QA\":\"\"}","parOrder":"","proOrder":"","newOrderNum":"001.001.001.005","itemGuideConditionRelatedList":[]},{"ID":7532621,"TASKGUID":"b6bbac1c-cc9b-4bff-9aca-949027388f02","T_ID":"6ff8d379-3cda-488f-9bbf-2c72baa64e00","P_ID":"c6ebf6dd-9d73-43e6-ab55-a74969b5b4e3","NAME":"影片变更备案","NODE_LEVEL":2,"NODE_PATH":"/c6ebf6dd-9d73-43e6-ab55-a74969b5b4e3/6ff8d379-3cda-488f-9bbf-2c72baa64e00","CHILD_COUNT":1,"ORDER_NUM":2,"SERIAL_NUMBER":"1.2","CONDITION_ATTR":"02","IS_RADIO":"","IS_SUPPORT":"","CD_TIME":"Oct 30, 2025 5:46:09 PM","CD_BATCH":"2025103000023","DISTRIBUTETAG":"all-data^non-investment^TE1100000934577D23^110000000000^non-construction^TE1100000934577D23^non-construction_expansion","DATAJSONTEXT":"{\"VERSION\":\"20220810\",\"TREE_TYPE\":\"0\",\"CONSULTATION_QA\":\"\"}","parOrder":"","proOrder":"","newOrderNum":"001.002","itemGuideConditionRelatedList":[]},{"ID":7532618,"TASKGUID":"b6bbac1c-cc9b-4bff-9aca-949027388f02","T_ID":"3dd1d943-3f3c-422c-99a9-e66a5e43c8fd","P_ID":"6ff8d379-3cda-488f-9bbf-2c72baa64e00","NAME":"请选择情形","NODE_LEVEL":3,"NODE_PATH":"/c6ebf6dd-9d73-43e6-ab55-a74969b5b4e3/6ff8d379-3cda-488f-9bbf-2c72baa64e00/3dd1d943-3f3c-422c-99a9-e66a5e43c8fd","CHILD_COUNT":6,"ORDER_NUM":1,"SERIAL_NUMBER":"1.2.1","CONDITION_ATTR":"01","IS_RADIO":"1","IS_SUPPORT":"1","CD_TIME":"Oct 30, 2025 5:46:09 PM","CD_BATCH":"2025103000023","DISTRIBUTETAG":"all-data^non-investment^TE1100000934577D23^110000000000^non-construction^TE1100000934577D23^non-construction_expansion","DATAJSONTEXT":"{\"VERSION\":\"20220810\",\"TREE_TYPE\":\"0\",\"CONSULTATION_QA\":\"\"}","parOrder":"1","proOrder":"2","newOrderNum":"001.002.001","itemGuideConditionRelatedList":[]},{"ID":7532620,"TASKGUID":"b6bbac1c-cc9b-4bff-9aca-949027388f02","T_ID":"6a9c4e4c-1b1c-4774-b23b-b188e4103377","P_ID":"3dd1d943-3f3c-422c-99a9-e66a5e43c8fd","NAME":"影片备案、立项延期申请","NODE_LEVEL":4,"NODE_PATH":"/c6ebf6dd-9d73-43e6-ab55-a74969b5b4e3/6ff8d379-3cda-488f-9bbf-2c72baa64e00/3dd1d943-3f3c-422c-99a9-e66a5e43c8fd/6a9c4e4c-1b1c-4774-b23b-b188e4103377","CHILD_COUNT":0,"ORDER_NUM":1,"SERIAL_NUMBER":"1.2.1.1","CONDITION_ATTR":"02","IS_RADIO":"","IS_SUPPORT":"","CD_TIME":"Oct 30, 2025 5:46:09 PM","CD_BATCH":"2025103000023","DISTRIBUTETAG":"all-data^non-investment^TE1100000934577D23^110000000000^non-construction^TE1100000934577D23^non-construction_expansion","DATAJSONTEXT":"{\"VERSION\":\"20220810\",\"TREE_TYPE\":\"0\",\"CONSULTATION_QA\":\"\"}","parOrder":"","proOrder":"","newOrderNum":"001.002.001.001","itemGuideConditionRelatedList":[{"ID":26260734,"TASKGUID":"b6bbac1c-cc9b-4bff-9aca-949027388f02","T_ID":"6a9c4e4c-1b1c-4774-b23b-b188e4103377","G_ID":"8a6d8d5f-a9cc-4dc0-a360-dbaf645ce067","M_CODE":"344329","MATERIAL_ID":"a550d66b-84e5-418f-9bed-5112c25e908c","CD_TIME":"Oct 30, 2025 5:46:09 PM","CD_BATCH":"2025103000023","DISTRIBUTETAG":"all-data^non-investment^TE1100000934577D23^110000000000^non-construction^TE1100000934577D23^non-construction_expansion","DATAJSONTEXT":"{\"VERSION\":\"20210903\"}"},{"ID":26260735,"TASKGUID":"b6bbac1c-cc9b-4bff-9aca-949027388f02","T_ID":"6a9c4e4c-1b1c-4774-b23b-b188e4103377","G_ID":"0a9f10b1-ba00-4426-86dc-f5ef4e4e3a5d","M_CODE":"346336","MATERIAL_ID":"44cd5db0-6285-4b8b-96f4-344e729e0c62","CD_TIME":"Oct 30, 2025 5:46:09 PM","CD_BATCH":"2025103000023","DISTRIBUTETAG":"all-data^non-investment^TE1100000934577D23^110000000000^non-construction^TE1100000934577D23^non-construction_expansion","DATAJSONTEXT":"{\"VERSION\":\"20210903\"}"},{"ID":26260736,"TASKGUID":"b6bbac1c-cc9b-4bff-9aca-949027388f02","T_ID":"6a9c4e4c-1b1c-4774-b23b-b188e4103377","G_ID":"c19c2951-4e0f-4ded-bf4e-11bb6bef8fea","M_CODE":"207476","MATERIAL_ID":"64d67a7a-9c8b-4bf9-aaaa-01249def894f","CD_TIME":"Oct 30, 2025 5:46:09 PM","CD_BATCH":"2025103000023","DISTRIBUTETAG":"all-data^non-investment^TE1100000934577D23^110000000000^non-construction^TE1100000934577D23^non-construction_expansion","DATAJSONTEXT":"{\"VERSION\":\"20210903\"}"}]},{"ID":7532631,"TASKGUID":"b6bbac1c-cc9b-4bff-9aca-949027388f02","T_ID":"e057ec0a-94a5-4e1e-875f-3001655a816b","P_ID":"3dd1d943-3f3c-422c-99a9-e66a5e43c8fd","NAME":"影片中文片名变更","NODE_LEVEL":4,"NODE_PATH":"/c6ebf6dd-9d73-43e6-ab55-a74969b5b4e3/6ff8d379-3cda-488f-9bbf-2c72baa64e00/3dd1d943-3f3c-422c-99a9-e66a5e43c8fd/e057ec0a-94a5-4e1e-875f-3001655a816b","CHILD_COUNT":0,"ORDER_NUM":2,"SERIAL_NUMBER":"1.2.1.2","CONDITION_ATTR":"02","IS_RADIO":"","IS_SUPPORT":"","CD_TIME":"Oct 30, 2025 5:46:09 PM","CD_BATCH":"2025103000023","DISTRIBUTETAG":"all-data^non-investment^TE1100000934577D23^110000000000^non-construction^TE1100000934577D23^non-construction_expansion","DATAJSONTEXT":"{\"VERSION\":\"20220810\",\"TREE_TYPE\":\"0\",\"CONSULTATION_QA\":\"\"}","parOrder":"","proOrder":"","newOrderNum":"001.002.001.002","itemGuideConditionRelatedList":[{"ID":26260744,"TASKGUID":"b6bbac1c-cc9b-4bff-9aca-949027388f02","T_ID":"e057ec0a-94a5-4e1e-875f-3001655a816b","G_ID":"ef97de1c-7765-4f47-81ed-8b5c1e0b067b","M_CODE":"206399","MATERIAL_ID":"cba8bf21-3e96-49df-ba64-84f5fbcfaf98","CD_TIME":"Oct 30, 2025 5:46:09 PM","CD_BATCH":"2025103000023","DISTRIBUTETAG":"all-data^non-investment^TE1100000934577D23^110000000000^non-construction^TE1100000934577D23^non-construction_expansion","DATAJSONTEXT":"{\"VERSION\":\"20210903\"}"},{"ID":26260745,"TASKGUID":"b6bbac1c-cc9b-4bff-9aca-949027388f02","T_ID":"e057ec0a-94a5-4e1e-875f-3001655a816b","G_ID":"45a02a26-75eb-4734-9f84-688059dbf5e4","M_CODE":"344329","MATERIAL_ID":"a456e2bb-0505-4e9c-812f-ae882166c6cd","CD_TIME":"Oct 30, 2025 5:46:09 PM","CD_BATCH":"2025103000023","DISTRIBUTETAG":"all-data^non-investment^TE1100000934577D23^110000000000^non-construction^TE1100000934577D23^non-construction_expansion","DATAJSONTEXT":"{\"VERSION\":\"20210903\"}"},{"ID":26260746,"TASKGUID":"b6bbac1c-cc9b-4bff-9aca-949027388f02","T_ID":"e057ec0a-94a5-4e1e-875f-3001655a816b","G_ID":"d229006a-dd5f-45c2-bb3a-72b1123213b2","M_CODE":"346336","MATERIAL_ID":"11370059-f037-4378-8ab9-8149cc11c57d","CD_TIME":"Oct 30, 2025 5:46:09 PM","CD_BATCH":"2025103000023","DISTRIBUTETAG":"all-data^non-investment^TE1100000934577D23^110000000000^non-construction^TE1100000934577D23^non-construction_expansion","DATAJSONTEXT":"{\"VERSION\":\"20210903\"}"},{"ID":26260747,"TASKGUID":"b6bbac1c-cc9b-4bff-9aca-949027388f02","T_ID":"e057ec0a-94a5-4e1e-875f-3001655a816b","G_ID":"e7403e57-95f3-4a42-8427-b37673aaf606","M_CODE":"207470","MATERIAL_ID":"69e39476-3765-42e5-88e5-01b517f2025b","CD_TIME":"Oct 30, 2025 5:46:09 PM","CD_BATCH":"2025103000023","DISTRIBUTETAG":"all-data^non-investment^TE1100000934577D23^110000000000^non-construction^TE1100000934577D23^non-construction_expansion","DATAJSONTEXT":"{\"VERSION\":\"20210903\"}"}]},{"ID":7532624,"TASKGUID":"b6bbac1c-cc9b-4bff-9aca-949027388f02","T_ID":"ad270511-06c6-4b0a-86e1-9f0f0030d0a8","P_ID":"3dd1d943-3f3c-422c-99a9-e66a5e43c8fd","NAME":"影片英文片名(变更)申请","NODE_LEVEL":4,"NODE_PATH":"/c6ebf6dd-9d73-43e6-ab55-a74969b5b4e3/6ff8d379-3cda-488f-9bbf-2c72baa64e00/3dd1d943-3f3c-422c-99a9-e66a5e43c8fd/ad270511-06c6-4b0a-86e1-9f0f0030d0a8","CHILD_COUNT":1,"ORDER_NUM":3,"SERIAL_NUMBER":"1.2.1.3","CONDITION_ATTR":"02","IS_RADIO":"","IS_SUPPORT":"","CD_TIME":"Oct 30, 2025 5:46:09 PM","CD_BATCH":"2025103000023","DISTRIBUTETAG":"all-data^non-investment^TE1100000934577D23^110000000000^non-construction^TE1100000934577D23^non-construction_expansion","DATAJSONTEXT":"{\"VERSION\":\"20220810\",\"TREE_TYPE\":\"0\",\"CONSULTATION_QA\":\"\"}","parOrder":"","proOrder":"","newOrderNum":"001.002.001.003","itemGuideConditionRelatedList":[{"ID":26260737,"TASKGUID":"b6bbac1c-cc9b-4bff-9aca-949027388f02","T_ID":"ad270511-06c6-4b0a-86e1-9f0f0030d0a8","G_ID":"e2c55a31-f0ec-4d44-a39f-0a8a96a75599","M_CODE":"346414","MATERIAL_ID":"40fcf7b1-ef68-4b76-b485-2191913c12a0","CD_TIME":"Oct 30, 2025 5:46:09 PM","CD_BATCH":"2025103000023","DISTRIBUTETAG":"all-data^non-investment^TE1100000934577D23^110000000000^non-construction^TE1100000934577D23^non-construction_expansion","DATAJSONTEXT":"{\"VERSION\":\"20210903\"}"},{"ID":26260738,"TASKGUID":"b6bbac1c-cc9b-4bff-9aca-949027388f02","T_ID":"ad270511-06c6-4b0a-86e1-9f0f0030d0a8","G_ID":"14ef8d92-ce11-453c-b6f2-69f74567385a","M_CODE":"346336","MATERIAL_ID":"0bc553ff-6e6a-43ff-9e04-9adc00a16b0a","CD_TIME":"Oct 30, 2025 5:46:09 PM","CD_BATCH":"2025103000023","DISTRIBUTETAG":"all-data^non-investment^TE1100000934577D23^110000000000^non-construction^TE1100000934577D23^non-construction_expansion","DATAJSONTEXT":"{\"VERSION\":\"20210903\"}"},{"ID":26260739,"TASKGUID":"b6bbac1c-cc9b-4bff-9aca-949027388f02","T_ID":"ad270511-06c6-4b0a-86e1-9f0f0030d0a8","G_ID":"ab21abe0-683e-45cf-a481-a63c42f99c0b","M_CODE":"344329","MATERIAL_ID":"c76d8ee8-6f02-4e05-9b7a-baddf79a18a2","CD_TIME":"Oct 30, 2025 5:46:09 PM","CD_BATCH":"2025103000023","DISTRIBUTETAG":"all-data^non-investment^TE1100000934577D23^110000000000^non-construction^TE1100000934577D23^non-construction_expansion","DATAJSONTEXT":"{\"VERSION\":\"20210903\"}"},{"ID":26260740,"TASKGUID":"b6bbac1c-cc9b-4bff-9aca-949027388f02","T_ID":"ad270511-06c6-4b0a-86e1-9f0f0030d0a8","G_ID":"d30dc82f-593e-4e12-b7a5-c61b7c525297","M_CODE":"207473","MATERIAL_ID":"9ec30aee-8e06-47f6-afd1-295fc5db5b0a","CD_TIME":"Oct 30, 2025 5:46:09 PM","CD_BATCH":"2025103000023","DISTRIBUTETAG":"all-data^non-investment^TE1100000934577D23^110000000000^non-construction^TE1100000934577D23^non-construction_expansion","DATAJSONTEXT":"{\"VERSION\":\"20210903\"}"}]},{"ID":7532617,"TASKGUID":"b6bbac1c-cc9b-4bff-9aca-949027388f02","T_ID":"3d30fc78-a976-4fe2-a6bf-07d1e8e026e5","P_ID":"ad270511-06c6-4b0a-86e1-9f0f0030d0a8","NAME":"非首次提交影片英文片名申请,还需:","NODE_LEVEL":5,"NODE_PATH":"/c6ebf6dd-9d73-43e6-ab55-a74969b5b4e3/6ff8d379-3cda-488f-9bbf-2c72baa64e00/3dd1d943-3f3c-422c-99a9-e66a5e43c8fd/ad270511-06c6-4b0a-86e1-9f0f0030d0a8/3d30fc78-a976-4fe2-a6bf-07d1e8e026e5","CHILD_COUNT":0,"ORDER_NUM":1,"SERIAL_NUMBER":"1.2.1.3.1","CONDITION_ATTR":"02","IS_RADIO":"","IS_SUPPORT":"","CD_TIME":"Oct 30, 2025 5:46:09 PM","CD_BATCH":"2025103000023","DISTRIBUTETAG":"all-data^non-investment^TE1100000934577D23^110000000000^non-construction^TE1100000934577D23^non-construction_expansion","DATAJSONTEXT":"{\"VERSION\":\"20220810\",\"TREE_TYPE\":\"0\",\"CONSULTATION_QA\":\"\"}","parOrder":"","proOrder":"","newOrderNum":"001.002.001.003.001","itemGuideConditionRelatedList":[{"ID":26260733,"TASKGUID":"b6bbac1c-cc9b-4bff-9aca-949027388f02","T_ID":"3d30fc78-a976-4fe2-a6bf-07d1e8e026e5","G_ID":"e2c55a31-f0ec-4d44-a39f-0a8a96a75599","M_CODE":"346414","MATERIAL_ID":"40fcf7b1-ef68-4b76-b485-2191913c12a0","CD_TIME":"Oct 30, 2025 5:46:09 PM","CD_BATCH":"2025103000023","DISTRIBUTETAG":"all-data^non-investment^TE1100000934577D23^110000000000^non-construction^TE1100000934577D23^non-construction_expansion","DATAJSONTEXT":"{\"VERSION\":\"20210903\"}"}]},{"ID":7532615,"TASKGUID":"b6bbac1c-cc9b-4bff-9aca-949027388f02","T_ID":"1f318720-139a-4c60-9300-87e7402a9333","P_ID":"3dd1d943-3f3c-422c-99a9-e66a5e43c8fd","NAME":"影片第一出品单位变更申请","NODE_LEVEL":4,"NODE_PATH":"/c6ebf6dd-9d73-43e6-ab55-a74969b5b4e3/6ff8d379-3cda-488f-9bbf-2c72baa64e00/3dd1d943-3f3c-422c-99a9-e66a5e43c8fd/1f318720-139a-4c60-9300-87e7402a9333","CHILD_COUNT":0,"ORDER_NUM":4,"SERIAL_NUMBER":"1.2.1.4","CONDITION_ATTR":"02","IS_RADIO":"","IS_SUPPORT":"","CD_TIME":"Oct 30, 2025 5:46:09 PM","CD_BATCH":"2025103000023","DISTRIBUTETAG":"all-data^non-investment^TE1100000934577D23^110000000000^non-construction^TE1100000934577D23^non-construction_expansion","DATAJSONTEXT":"{\"VERSION\":\"20220810\",\"TREE_TYPE\":\"0\",\"CONSULTATION_QA\":\"\"}","parOrder":"","proOrder":"","newOrderNum":"001.002.001.004","itemGuideConditionRelatedList":[{"ID":26260722,"TASKGUID":"b6bbac1c-cc9b-4bff-9aca-949027388f02","T_ID":"1f318720-139a-4c60-9300-87e7402a9333","G_ID":"f37d8065-635c-435d-96fa-b36af2d0af62","M_CODE":"207471","MATERIAL_ID":"d8614b45-5846-4ac6-b1ce-492951be3951","CD_TIME":"Oct 30, 2025 5:46:09 PM","CD_BATCH":"2025103000023","DISTRIBUTETAG":"all-data^non-investment^TE1100000934577D23^110000000000^non-construction^TE1100000934577D23^non-construction_expansion","DATAJSONTEXT":"{\"VERSION\":\"20210903\"}"},{"ID":26260723,"TASKGUID":"b6bbac1c-cc9b-4bff-9aca-949027388f02","T_ID":"1f318720-139a-4c60-9300-87e7402a9333","G_ID":"e912f374-3670-410b-8977-d000ed36426f","M_CODE":"346412","MATERIAL_ID":"1779d012-3790-43cd-8dcc-6d4b3df8cd35","CD_TIME":"Oct 30, 2025 5:46:09 PM","CD_BATCH":"2025103000023","DISTRIBUTETAG":"all-data^non-investment^TE1100000934577D23^110000000000^non-construction^TE1100000934577D23^non-construction_expansion","DATAJSONTEXT":"{\"VERSION\":\"20210903\"}"},{"ID":26260724,"TASKGUID":"b6bbac1c-cc9b-4bff-9aca-949027388f02","T_ID":"1f318720-139a-4c60-9300-87e7402a9333","G_ID":"f2a82a8a-232a-43d1-9647-249db9be05cf","M_CODE":"341897","MATERIAL_ID":"c17fd075-e522-45eb-9b11-0650bbab9569","CD_TIME":"Oct 30, 2025 5:46:09 PM","CD_BATCH":"2025103000023","DISTRIBUTETAG":"all-data^non-investment^TE1100000934577D23^110000000000^non-construction^TE1100000934577D23^non-construction_expansion","DATAJSONTEXT":"{\"VERSION\":\"20210903\"}"},{"ID":26260725,"TASKGUID":"b6bbac1c-cc9b-4bff-9aca-949027388f02","T_ID":"1f318720-139a-4c60-9300-87e7402a9333","G_ID":"a24fd067-cb57-49b4-ac59-d88e566ef2b6","M_CODE":"211001","MATERIAL_ID":"3c845e6d-c420-4ed2-a330-d67699723948","CD_TIME":"Oct 30, 2025 5:46:09 PM","CD_BATCH":"2025103000023","DISTRIBUTETAG":"all-data^non-investment^TE1100000934577D23^110000000000^non-construction^TE1100000934577D23^non-construction_expansion","DATAJSONTEXT":"{\"VERSION\":\"20210903\"}"},{"ID":26260726,"TASKGUID":"b6bbac1c-cc9b-4bff-9aca-949027388f02","T_ID":"1f318720-139a-4c60-9300-87e7402a9333","G_ID":"be6ae0e4-f558-4fe5-84be-57d21b59de5c","M_CODE":"346336","MATERIAL_ID":"c78480a3-94d1-4f7e-baa4-1c18746a8736","CD_TIME":"Oct 30, 2025 5:46:09 PM","CD_BATCH":"2025103000023","DISTRIBUTETAG":"all-data^non-investment^TE1100000934577D23^110000000000^non-construction^TE1100000934577D23^non-construction_expansion","DATAJSONTEXT":"{\"VERSION\":\"20210903\"}"},{"ID":26260727,"TASKGUID":"b6bbac1c-cc9b-4bff-9aca-949027388f02","T_ID":"1f318720-139a-4c60-9300-87e7402a9333","G_ID":"d547207e-dcd8-4d0a-a0d0-ab64de56f258","M_CODE":"344329","MATERIAL_ID":"04484bf7-bb63-41cf-b0d9-caeb011fb7e4","CD_TIME":"Oct 30, 2025 5:46:09 PM","CD_BATCH":"2025103000023","DISTRIBUTETAG":"all-data^non-investment^TE1100000934577D23^110000000000^non-construction^TE1100000934577D23^non-construction_expansion","DATAJSONTEXT":"{\"VERSION\":\"20210903\"}"}]},{"ID":7532616,"TASKGUID":"b6bbac1c-cc9b-4bff-9aca-949027388f02","T_ID":"3ca7a94a-192b-4123-975d-182b346b6bc8","P_ID":"3dd1d943-3f3c-422c-99a9-e66a5e43c8fd","NAME":"影片联合出品单位变更申请","NODE_LEVEL":4,"NODE_PATH":"/c6ebf6dd-9d73-43e6-ab55-a74969b5b4e3/6ff8d379-3cda-488f-9bbf-2c72baa64e00/3dd1d943-3f3c-422c-99a9-e66a5e43c8fd/3ca7a94a-192b-4123-975d-182b346b6bc8","CHILD_COUNT":0,"ORDER_NUM":5,"SERIAL_NUMBER":"1.2.1.5","CONDITION_ATTR":"02","IS_RADIO":"","IS_SUPPORT":"","CD_TIME":"Oct 30, 2025 5:46:09 PM","CD_BATCH":"2025103000023","DISTRIBUTETAG":"all-data^non-investment^TE1100000934577D23^110000000000^non-construction^TE1100000934577D23^non-construction_expansion","DATAJSONTEXT":"{\"VERSION\":\"20220810\",\"TREE_TYPE\":\"0\",\"CONSULTATION_QA\":\"\"}","parOrder":"","proOrder":"","newOrderNum":"001.002.001.005","itemGuideConditionRelatedList":[{"ID":26260728,"TASKGUID":"b6bbac1c-cc9b-4bff-9aca-949027388f02","T_ID":"3ca7a94a-192b-4123-975d-182b346b6bc8","G_ID":"0b4a8d57-9b53-4194-8090-31a256601282","M_CODE":"344329","MATERIAL_ID":"9e4eefa6-f703-4846-b221-82eb563bfb4b","CD_TIME":"Oct 30, 2025 5:46:09 PM","CD_BATCH":"2025103000023","DISTRIBUTETAG":"all-data^non-investment^TE1100000934577D23^110000000000^non-construction^TE1100000934577D23^non-construction_expansion","DATAJSONTEXT":"{\"VERSION\":\"20210903\"}"},{"ID":26260729,"TASKGUID":"b6bbac1c-cc9b-4bff-9aca-949027388f02","T_ID":"3ca7a94a-192b-4123-975d-182b346b6bc8","G_ID":"c36b7c3d-b265-406e-82b9-c34838586682","M_CODE":"208105","MATERIAL_ID":"3f08404a-8e43-4e4c-bf74-b501dc8f5da6","CD_TIME":"Oct 30, 2025 5:46:09 PM","CD_BATCH":"2025103000023","DISTRIBUTETAG":"all-data^non-investment^TE1100000934577D23^110000000000^non-construction^TE1100000934577D23^non-construction_expansion","DATAJSONTEXT":"{\"VERSION\":\"20210903\"}"},{"ID":26260730,"TASKGUID":"b6bbac1c-cc9b-4bff-9aca-949027388f02","T_ID":"3ca7a94a-192b-4123-975d-182b346b6bc8","G_ID":"f7019a0e-125f-4373-9e44-7da1e01a45eb","M_CODE":"341897","MATERIAL_ID":"f00b549d-d9dc-476f-85a3-79bed1e966db","CD_TIME":"Oct 30, 2025 5:46:09 PM","CD_BATCH":"2025103000023","DISTRIBUTETAG":"all-data^non-investment^TE1100000934577D23^110000000000^non-construction^TE1100000934577D23^non-construction_expansion","DATAJSONTEXT":"{\"VERSION\":\"20210903\"}"},{"ID":26260731,"TASKGUID":"b6bbac1c-cc9b-4bff-9aca-949027388f02","T_ID":"3ca7a94a-192b-4123-975d-182b346b6bc8","G_ID":"d591a8e9-6cb9-401c-947c-cb3d5be17d45","M_CODE":"207471","MATERIAL_ID":"8ac6b8a4-50d3-41a9-810d-6b023f32f5f4","CD_TIME":"Oct 30, 2025 5:46:09 PM","CD_BATCH":"2025103000023","DISTRIBUTETAG":"all-data^non-investment^TE1100000934577D23^110000000000^non-construction^TE1100000934577D23^non-construction_expansion","DATAJSONTEXT":"{\"VERSION\":\"20210903\"}"},{"ID":26260732,"TASKGUID":"b6bbac1c-cc9b-4bff-9aca-949027388f02","T_ID":"3ca7a94a-192b-4123-975d-182b346b6bc8","G_ID":"bb98d592-1438-4432-9fb6-d8613b78deee","M_CODE":"346336","MATERIAL_ID":"92ce3305-8088-4102-b5e8-46ea57aaddca","CD_TIME":"Oct 30, 2025 5:46:09 PM","CD_BATCH":"2025103000023","DISTRIBUTETAG":"all-data^non-investment^TE1100000934577D23^110000000000^non-construction^TE1100000934577D23^non-construction_expansion","DATAJSONTEXT":"{\"VERSION\":\"20210903\"}"}]},{"ID":7532625,"TASKGUID":"b6bbac1c-cc9b-4bff-9aca-949027388f02","T_ID":"ae558770-4ae2-4019-b6b4-4104f733f2d8","P_ID":"3dd1d943-3f3c-422c-99a9-e66a5e43c8fd","NAME":"影片撤项申请","NODE_LEVEL":4,"NODE_PATH":"/c6ebf6dd-9d73-43e6-ab55-a74969b5b4e3/6ff8d379-3cda-488f-9bbf-2c72baa64e00/3dd1d943-3f3c-422c-99a9-e66a5e43c8fd/ae558770-4ae2-4019-b6b4-4104f733f2d8","CHILD_COUNT":0,"ORDER_NUM":6,"SERIAL_NUMBER":"1.2.1.6","CONDITION_ATTR":"02","IS_RADIO":"","IS_SUPPORT":"","CD_TIME":"Oct 30, 2025 5:46:09 PM","CD_BATCH":"2025103000023","DISTRIBUTETAG":"all-data^non-investment^TE1100000934577D23^110000000000^non-construction^TE1100000934577D23^non-construction_expansion","DATAJSONTEXT":"{\"VERSION\":\"20220810\",\"TREE_TYPE\":\"0\",\"CONSULTATION_QA\":\"\"}","parOrder":"","proOrder":"","newOrderNum":"001.002.001.006","itemGuideConditionRelatedList":[{"ID":26260741,"TASKGUID":"b6bbac1c-cc9b-4bff-9aca-949027388f02","T_ID":"ae558770-4ae2-4019-b6b4-4104f733f2d8","G_ID":"738ee51b-ed55-400b-b81c-c507a3720715","M_CODE":"344329","MATERIAL_ID":"3e59be94-cc28-481a-bdf3-fa04e069978e","CD_TIME":"Oct 30, 2025 5:46:09 PM","CD_BATCH":"2025103000023","DISTRIBUTETAG":"all-data^non-investment^TE1100000934577D23^110000000000^non-construction^TE1100000934577D23^non-construction_expansion","DATAJSONTEXT":"{\"VERSION\":\"20210903\"}"},{"ID":26260742,"TASKGUID":"b6bbac1c-cc9b-4bff-9aca-949027388f02","T_ID":"ae558770-4ae2-4019-b6b4-4104f733f2d8","G_ID":"ab9293e6-08ea-401f-a8ad-a182dd9524e8","M_CODE":"346336","MATERIAL_ID":"1dddb681-2ef5-4199-9cb5-6a073041eb8d","CD_TIME":"Oct 30, 2025 5:46:09 PM","CD_BATCH":"2025103000023","DISTRIBUTETAG":"all-data^non-investment^TE1100000934577D23^110000000000^non-construction^TE1100000934577D23^non-construction_expansion","DATAJSONTEXT":"{\"VERSION\":\"20210903\"}"},{"ID":26260743,"TASKGUID":"b6bbac1c-cc9b-4bff-9aca-949027388f02","T_ID":"ae558770-4ae2-4019-b6b4-4104f733f2d8","G_ID":"fe696a83-3d13-4ee1-90e4-42718cd4ee5b","M_CODE":"207477","MATERIAL_ID":"768a9f3c-d02a-4473-9f83-75a66ccae38d","CD_TIME":"Oct 30, 2025 5:46:09 PM","CD_BATCH":"2025103000023","DISTRIBUTETAG":"all-data^non-investment^TE1100000934577D23^110000000000^non-construction^TE1100000934577D23^non-construction_expansion","DATAJSONTEXT":"{\"VERSION\":\"20210903\"}"}]}]
2
2^3^4^5^9
https://dy.chinafilm.gov.cn/

政务服务> 办事指南

电影剧本梗概审查(省级权限)

北京市

切换简洁版

  • 承诺件

    办件类型

  • 1

    到现场次数

  • 20工作日

    法定办结时限

  • 20工作日

    承诺办结时限

好差评

5.0

办件承诺办结时限说明:办理过程中所需的专家评审、相关部委协审、国家电影局审批公示等时间不计入时限。(承诺时限为办理流程中“审查与决定”环节的计时时限)

办件承诺办结时限说明:

办理过程中所需的专家评审、相关部委协审、国家电影局审批公示等时间不计入时限。(承诺时限为办理流程中“审查与决定”环节的计时时限)

基本信息

实施主体 北京市电影局 服务对象 企业法人、事业法人、社会组织法人、非法人企业、其他组织
事项类型 行政许可 办理形式 窗口办理、网上办理
受理条件 申报对象为北京市工商行政管理部门注册登记的各类影视文化单位。 申请材料齐全。 对在电影电子政务平台提出申请的企业,并且填报正确、并按要求提交了齐全、符合受理条件的申请文件的申请即时受理;对因不符合受理条件,或提交的材料与网上上报材料不一致、不齐不全等原因无法受理的,一次性告知不予受理的具体原因或应补齐的其他材料。
办理时间 北京市政务服务中心:法定工作日: 上午: 09:00 - 12:00; 下午: 13:30 - 17:00; (延时服务时间: 工作日上午08:30 - 09:00; 下午17:00 - 17:30; 周六上午09:00 - 13:00; );北京城市副中心政务服务中心:法定工作日: 上午: 09:00 - 12:00; 下午: 12:00 - 17:00; (延时服务时间: 工作日上午08:30 - 09:00; 下午17:00 - 17:30; 周六上午09:00 - 13:00; ) 查看详情
办理地点 北京市政务服务中心:北京市丰台区西三环南路1号(六里桥西南角)综合窗口 北京城市副中心政务服务中心:北京市通州区新华东街48号二区(东南角)综合窗口 查看详情
咨询方式

咨询邮箱:

bjdyj@bjxcb.gov.cn【展开】

咨询电话:

北京市电影局电话:(010)55569100【展开】

投诉监督方式

投诉监督电话:

(010)12345【展开】

基本编码 000182003002 事项编码 TE1100000934577D232000182003002
业务办理项编码 TE1100000934577D23200018200300201 进驻大厅类型 政务服务中心、专业分中心
权力来源 上级下放 网上支付
所属机构 北京市电影局 委托部门 影视处
联办机构 实施主体性质 法定机关
办理进程查询途径 网上查询:https://dy.chinafilm.gov.cn/(“影片备案”、“影片拍摄”相应申请可查看是否办结、是否有退回意见)
电话查询:北京市电影局电话:(010)55569100;北京市电影局电话:(010)55569200
邮件查询:bjdyj@bjxcb.gov.cn
行使层级 市级 运行系统 国家级垂管系统
物流快递 办理方式 初审件
预约办理 数量限制
中介服务 权限划分
通办范围 特殊程序
行使内容 《中华人民共和国电影产业促进法》第十三条:拟摄制电影的法人、其他组织应当将电影剧本梗概向国务院电影主管部门或者省、自治区、直辖市人民政府电影主管部门备案;其中,涉及重大题材或者国家安全、外交、民族、宗教、军事等方面题材的,应当按照国家有关规定将电影剧本报送审查。电影剧本梗概或者电影剧本符合本法第十六条规定的,由国务院电影主管部门将拟摄制电影的基本情况予以公告,并由国务院电影主管部门或者省、自治区、直辖市人民政府电影主管部门出具备案证明文件或者颁发批准文件。具体办法由国务院电影主管部门制定。
必须现场办理原因说明 纸质材料提交
显示更多

请选择情形:

提示:通过情形选择可引导出您办理该事项所需的材料,若要查看全部材料,请点击"查看全部材料"

查看全部材料 情形引导

收起

1、是否是船舶国籍证书有效期届满前申请换发的

2、是否是因污损不能使用申请换发证书

3、是否是委托办理的

我选好了重选条件

序号 材料名称 材料来源 材料
必要性
数量要求 介质要求 表格及样例
下载
受理标准 提供材料
依据
其他要求
申请材料总要求影片第一出品单位(公司已注册)登录国家电影局电子政务平台(https://dypt.chinafilm.gov.cn),登录公司账户,进行办理事项网上申报后,将上述材料在10个工作日内送交至北京市政务服务中心、北京城市副中心政务服务中心或怀柔国际影视摄制中心政务服务站。
序号 材料名称 材料来源 材料
必要性
数量要求 介质要求 表格及样例
下载
受理标准 提供材料
依据
其他要求
一、影片备案
(一)影片备案申请申请人自备必要原件1份文本类;纸质样例下载1.核对信息是否真实有效; 2.需加盖公章; 3.需确认材料是否按照办事指南中所列格式递交。 4.备案申请需为国家电影局电影电子政务平台导出打印的版本,有申请编号,机关名称为“北京市电影局”,公司落款处加盖公章。【展开】《广电总局关于改进和完善电影剧本(梗概)备案、电影片审查工作的通知》【展开】【展开】
(二)故事梗概申请人自备必要原件1份文本类;纸质样例下载1.核对信息是否真实有效; 2.需确认材料是否按照办事指南中所列格式递交。 3.作品名称与备案公示表中的名称一致。【展开】《广电总局关于改进和完善电影剧本(梗概)备案、电影片审查工作的通知》【展开】清晰概述完整故事情节。注意不含错别字、病句,尽量不适应英文。不超出2500字(含字符)。【展开】
(三)编剧授权书申请人自备必要原件1份文本类;纸质样例下载1.被授权人、授权人身份要真实有效,与申请表上的一致; 2.内容清楚.核对信息是否真实有效,编剧亲笔签字; 3.需确认材料是否按照办事指南中所列格式递交;【展开】《广电总局关于改进和完善电影剧本(梗概)备案、电影片审查工作的通知》【展开】【展开】
(四)编剧身份证件政府部门核发来源说明>必要复印件1份结果文书类;纸质样例下载(1)身份证复印件清晰,在有效期内,正反面统一印在A4纸的一页; (2)如编剧为外籍人士,提供与网上填报信息一致的证件复印件(如护照等)。【展开】《广电总局关于改进和完善电影剧本(梗概)备案、电影片审查工作的通知》【展开】编剧本人身份证正反面【展开】
(五)营业执照政府部门核发来源说明>必要正本原件1份(正本原件仅供查验);正本复印件1份结果文书类;纸质、电子样例下载1.核对信息是否真实有效; 2.需确认材料是否按照办事指南中所列格式递交。正本与复印件对应一致,不含境外资金,有效期内。【展开】《广电总局关于改进和完善电影剧本(梗概)备案、电影片审查工作的通知》【展开】【展开】
(六)资金对账单申请人自备必要复印件1份文本类;纸质样例下载1.核对信息是否真实有效; 2.需确认材料是否按照办事指南中所列格式递交。 3.出品方之一提供近期资金证明或对账单,能显示实有资金数额,实有资金原则上应达到所拍摄影片成本的三分之一以上,且有银行业务章。【展开】《广电总局关于改进和完善电影剧本(梗概)备案、电影片审查工作的通知》【展开】【展开】
(七)、无资金对账单的情况下
1电影片公映许可证政府部门核发来源说明>必要复印件1份结果文书类;纸质样例下载1.核对信息是否真实有效; 2需确认材料是否按照办事指南中所列格式递交。【展开】《广电总局关于改进和完善电影剧本(梗概)备案、电影片审查工作的通知》【展开】【展开】
(八)电影备案回执单申请书申请人自备必要原件1份其他;纸质样例下载1.核对信息是否真实有效; 2.需加盖公章; 3.需确认材料是否按照办事指南中所列格式递交。 4.电影备案回执单申请书的摄制单位名称、地址、法定代表人姓名与营业执照必须一致,需为申请需为国家电影局电影电子政务平台导出打印的版本,有申请编号,并加盖申请单位公章。【展开】《广电总局关于改进和完善电影剧本(梗概)备案、电影片审查工作的通知》【展开】【展开】
(九)主创人员登记表申请人自备必要原件1份表格类;纸质样表下载空表下载1.核对信息是否真实有效; 2.需加盖公章; 3.需确认材料是否按照办事指南中所列格式递交。 4.主创人员表需为申请需为国家电影局电影电子政务平台导出打印的版本,有申请编号,填写完整主创人员身份信息并加盖公章。【展开】《广电总局关于改进和完善电影剧本(梗概)备案、电影片审查工作的通知》【展开】【展开】
(十)、涉及特殊题材的还需
1电影剧本申请人自备必要原件4份文本类;纸质样例下载1.核对信息是否真实有效; 2需确认材料是否按照办事指南中所列格式递交。【展开】《广电总局关于改进和完善电影剧本(梗概)备案、电影片审查工作的通知》【展开】【展开】
2具有管辖权的政府同意文件政府部门核发来源说明>必要正本复印件1份结果文书类;纸质样例下载1.核对信息是否真实有效; 2.需确认材料是否按照办事指南中所列格式递交。 3.省(市)级或中央、国家机关相关主管部门同意拍摄的书面意见【展开】《广电总局关于改进和完善电影剧本(梗概)备案、电影片审查工作的通知》【展开】【展开】
3书面授权书申请人自备必要原件1份文本类;纸质样例下载1、 授权书要有法定代表人或组织负责人的个人签字或者盖章。 2、 授权书一般写明授权内容,授权双方、授权日期等。 3、 授权书合法有效。【展开】《广电总局关于改进和完善电影剧本(梗概)备案、电影片审查工作的通知》【展开】【展开】
(十一)、描写英模、先进人物、荣誉称号获得者的还需
1书面授权书申请人自备必要原件1份文本类;纸质样例下载1、 授权书要有法定代表人或组织负责人的个人签字或者盖章。 2、 授权书一般写明授权内容,授权双方、授权日期等。 3、 授权书合法有效。【展开】《广电总局关于改进和完善电影剧本(梗概)备案、电影片审查工作的通知》【展开】本人或亲属的授权书【展开】
2具有管辖权的政府同意文件政府部门核发来源说明>必要正本复印件1份结果文书类;纸质样例下载1.核对信息是否真实有效; 2.需确认材料是否按照办事指南中所列格式递交。 3.省市级宣传部门剧本审读意见。提供相应级别宣传部门或荣誉授予单位的同意拍摄的文件。【展开】《广电总局关于改进和完善电影剧本(梗概)备案、电影片审查工作的通知》【展开】【展开】
(十二)、联合出品的还需
1联合出品协议申请人自备必要复印件1份文本类;纸质样例下载1.核对信息是否真实有效; 2.需确认材料是否按照办事指南中所列格式递交。 3.具有法律效力的联合出品协议或合同,双方盖章,合同中体现的电影项目名称与所申报的电影名称一致。【展开】《广电总局关于改进和完善电影剧本(梗概)备案、电影片审查工作的通知》【展开】【展开】
2营业执照(副本)政府部门核发来源说明>必要复印件1份结果文书类;纸质样例下载1.核对信息是否真实有效; 2.需确认材料是否按照办事指南中所列格式递交。 3.与填写的联合出口单位的名称一致【展开】《广电总局关于改进和完善电影剧本(梗概)备案、电影片审查工作的通知》【展开】【展开】
二、影片变更备案
(一)、影片备案、立项延期申请
1影片延期申请书申请人自备必要原件1份文本类;纸质样例下载1、由申请人自备。 2、影片延期申请需为国家电影局电影电子政务平台导出打印的版本,有申请编号,并加盖申请单位公章。 3、申请书抬头需为北京市电影局; 4、原件1份。【展开】《广电总局关于改进和完善电影剧本(梗概)备案、电影片审查工作的通知》【展开】【展开】
2摄制电影许可证(单片)政府部门核发来源说明>必要正本复印件1份结果文书类;纸质样例下载1、正本由电影局或广电局或新闻出版局核发。 2、申请人自备正本复印件一份。 3、许可证或备案回执单信息是否有变更,如有变更,需提交历次变更批复复印件; 4、许可证或备案回执单(或延期批复)需在有效期内。【展开】《广电总局关于改进和完善电影剧本(梗概)备案、电影片审查工作的通知》【展开】【展开】
电影剧本(梗概)备案回执单政府部门核发来源说明>必要正本复印件1份结果文书类;纸质样例下载1、正本由电影局或广电局或新闻出版局核发。 2、申请人自备正本复印件一份。 3、许可证或备案回执单信息是否有变更,如有变更,需提交历次变更批复复印件; 4、许可证或备案回执单(或延期批复)需在有效期内。【展开】《广电总局关于改进和完善电影剧本(梗概)备案、电影片审查工作的通知》【展开】【展开】
(二)、影片中文片名变更申请
1影片片名变更申请书申请人自备必要原件1份文本类;纸质样例下载1、由申请人自备。 2、影片中文片名变更申请需为国家电影局电影电子政务平台导出打印的版本,有申请编号,并加盖申请单位公章。 3、申请书抬头需为北京市电影局; 4、原件1份。【展开】《广电总局关于改进和完善电影剧本(梗概)备案、电影片审查工作的通知》【展开】【展开】
2故事梗概申请人自备必要原件1份文本类;纸质样例下载1、由申请人自备。 2、故事梗概约500字,内容与影片备案时保持一致。如内容有改变,须说明具体情况和原因。 3、原件1份。【展开】《广电总局关于改进和完善电影剧本(梗概)备案、电影片审查工作的通知》【展开】500字左右【展开】
3摄制电影许可证(单片)政府部门核发来源说明>必要正本复印件1份结果文书类;纸质样例下载1、正本由电影局或广电局或新闻出版局核发。 2、申请人自备正本复印件一份。 3、许可证或备案回执单信息是否有变更,如有变更,需提交历次变更批复复印件; 4、许可证或备案回执单(或延期批复)需在有效期内。【展开】《广电总局关于改进和完善电影剧本(梗概)备案、电影片审查工作的通知》【展开】【展开】
电影剧本(梗概)备案回执单政府部门核发来源说明>必要正本复印件1份结果文书类;纸质样例下载1、正本由电影局或广电局或新闻出版局核发。 2、申请人自备正本复印件一份。 3、许可证或备案回执单信息是否有变更,如有变更,需提交历次变更批复复印件; 4、许可证或备案回执单(或延期批复)需在有效期内。【展开】《广电总局关于改进和完善电影剧本(梗概)备案、电影片审查工作的通知》【展开】【展开】
(三)、影片英文片名(变更)申请
1英文片名译名申请书申请人自备必要原件1份文本类;纸质样例下载1、由申请人自备。 2、影片英文片名(变更)申请需为国家电影局电影电子政务平台导出打印的版本,有申请编号,并加盖申请单位公章。 3、申请书抬头需为北京市电影局; 4、原件1份。【展开】《广电总局关于改进和完善电影剧本(梗概)备案、电影片审查工作的通知》【展开】【展开】
2摄制电影许可证(单片)政府部门核发来源说明>必要正本复印件1份结果文书类;纸质样例下载1、正本由电影局或广电局或新闻出版局核发。 2、申请人自备正本复印件一份。 3、许可证或备案回执单信息是否有变更,如有变更,需提交历次变更批复复印件; 4、许可证或备案回执单(或延期批复)需在有效期内。【展开】《广电总局关于改进和完善电影剧本(梗概)备案、电影片审查工作的通知》【展开】【展开】
电影剧本(梗概)备案回执单政府部门核发来源说明>必要正本复印件1份结果文书类;纸质样例下载1、正本由电影局或广电局或新闻出版局核发。 2、申请人自备正本复印件一份。 3、许可证或备案回执单信息是否有变更,如有变更,需提交历次变更批复复印件; 4、许可证或备案回执单(或延期批复)需在有效期内。【展开】《广电总局关于改进和完善电影剧本(梗概)备案、电影片审查工作的通知》【展开】【展开】
3影片英文片名译名的批复政府部门核发来源说明>容缺后补正本复印件1份结果文书类;纸质样例下载1、正本由电影局或广电局或新闻出版局核发。 2、申请人自备正本复印件一份。 3、首次申请英文片名不需要提交,如变更英文片名需要提交原批复复印件。【展开】《广电总局关于改进和完善电影剧本(梗概)备案、电影片审查工作的通知》【展开】首次申请英文片名不需要提交,如变更英文片名需要提交原批复复印件【展开】
(四)、影片第一出品单位变更申请
1第一出品单位变更申请书申请人自备必要原件1份文本类;纸质样例下载1、由申请人自备。 2、影片第一出品单位变更申请需为国家电影局电影电子政务平台导出打印的版本,有申请编号,并加盖申请单位公章。 3、申请书抬头需为北京市电影局; 4、原件1份。【展开】《广电总局关于改进和完善电影剧本(梗概)备案、电影片审查工作的通知》【展开】【展开】
2摄制电影许可证(单片)政府部门核发来源说明>必要正本复印件1份结果文书类;纸质样例下载1、正本由电影局或广电局或新闻出版局核发。 2、申请人自备正本复印件一份。 3、许可证或备案回执单信息是否有变更,如有变更,需提交历次变更批复复印件; 4、许可证或备案回执单(或延期批复)需在有效期内。【展开】《广电总局关于改进和完善电影剧本(梗概)备案、电影片审查工作的通知》【展开】【展开】
电影剧本(梗概)备案回执单政府部门核发来源说明>必要正本复印件1份结果文书类;纸质样例下载1、正本由电影局或广电局或新闻出版局核发。 2、申请人自备正本复印件一份。 3、许可证或备案回执单信息是否有变更,如有变更,需提交历次变更批复复印件; 4、许可证或备案回执单(或延期批复)需在有效期内。【展开】《广电总局关于改进和完善电影剧本(梗概)备案、电影片审查工作的通知》【展开】【展开】
3影片第一出品单位变更合同(协议)申请人自备必要复印件1份文本类;纸质样例下载1、具有法律效力的第一出品单位变更协议或合同,公司名称与第一出品单位变更申请书中保持一致,并加盖双方公司公章(公章须清晰完整)。 2、合同中体现的电影项目名称与所申报的电影名称一致。 3、申请人自备正本复印件一份。【展开】《广电总局关于改进和完善电影剧本(梗概)备案、电影片审查工作的通知》【展开】【展开】
4新第一出品单位的营业执照(副本)政府部门核发来源说明>必要正本复印件1份结果文书类;纸质样例下载1、统一社会信用代码、名称须与申请人信息一致; 2、营业期限须在有效期范围内; 3、由市场监督管理部门发放。【展开】《广电总局关于改进和完善电影剧本(梗概)备案、电影片审查工作的通知》【展开】【展开】
5京外单位变更出品单位到北京,还需提交外省市当地电影主管部门变更出品单位批复政府部门核发来源说明>容缺后补正本原件1份结果文书类;纸质样例下载1、由外省市当地电影主管部门出具并加盖公章。 2、提交正本原件1份。 3、片名与申请书保持一致。【展开】《广电总局关于改进和完善电影剧本(梗概)备案、电影片审查工作的通知》【展开】【展开】
(五)、影片联合出品单位变更申请
1联合出品单位变更申请书申请人自备必要原件1份文本类;纸质样例下载1、由申请人自备。 2、影片联合出品单位变更申请需为国家电影局电影电子政务平台导出打印的版本,有申请编号,并加盖申请单位公章。 3、申请书抬头需为北京市电影局; 4、原件1份。【展开】《广电总局关于改进和完善电影剧本(梗概)备案、电影片审查工作的通知》【展开】【展开】
2摄制电影许可证(单片)政府部门核发来源说明>必要正本复印件1份结果文书类;纸质样例下载1、正本由电影局或广电局或新闻出版局核发。 2、申请人自备正本复印件一份。 3、许可证或备案回执单信息是否有变更,如有变更,需提交历次变更批复复印件; 4、许可证或备案回执单(或延期批复)需在有效期内。【展开】《广电总局关于改进和完善电影剧本(梗概)备案、电影片审查工作的通知》【展开】【展开】
电影剧本(梗概)备案回执单政府部门核发来源说明>必要正本复印件1份结果文书类;纸质样例下载1、正本由电影局或广电局或新闻出版局核发。 2、申请人自备正本复印件一份。 3、许可证或备案回执单信息是否有变更,如有变更,需提交历次变更批复复印件; 4、许可证或备案回执单(或延期批复)需在有效期内。【展开】《广电总局关于改进和完善电影剧本(梗概)备案、电影片审查工作的通知》【展开】【展开】
3联合出品合同申请人自备必要复印件1份文本类;纸质样例下载1、具有法律效力的联合出品协议或合同,公司名称与联合出品变更申请书中保持一致,并加盖双方公司公章(公章须清晰完整)。 2、合同中体现的电影项目名称与所申报的电影名称一致。 3、减去联合出品单位也需要提交具有法律效力的协议或合同,合同中有体现双方取消合作的内容。 4、申请人自备正本复印件一份。【展开】《广电总局关于改进和完善电影剧本(梗概)备案、电影片审查工作的通知》【展开】【展开】
4新增联合出品单位的营业执照(副本)政府部门核发来源说明>必要正本复印件1份结果文书类;纸质样例下载1、统一社会信用代码、名称须与申请人信息一致; 2、营业期限须在有效期范围内; 3、由市场监督管理部门发放。【展开】《广电总局关于改进和完善电影剧本(梗概)备案、电影片审查工作的通知》【展开】【展开】
(六)、影片撤项申请
1影片撤项申请书申请人自备必要原件1份文本类;纸质样例下载1、由申请人自备。 2、影片撤项申请需为国家电影局电影电子政务平台导出打印的版本,有申请编号,并加盖申请单位公章。 3、申请书抬头需为北京市电影局; 4、原件1份。【展开】《广电总局关于改进和完善电影剧本(梗概)备案、电影片审查工作的通知》【展开】【展开】
2摄制电影许可证(单片)政府部门核发来源说明>必要正本原件1份结果文书类;纸质样例下载1、正本由电影局或广电局或新闻出版局核发,申请人须提交正本原件1份。 2、许可证或备案回执单信息是否有变更,如有变更,需提交历次变更批复原件。【展开】《广电总局关于改进和完善电影剧本(梗概)备案、电影片审查工作的通知》【展开】【展开】
电影剧本(梗概)备案回执单政府部门核发来源说明>必要正本原件1份结果文书类;纸质样例下载1、正本由电影局或广电局或新闻出版局核发,申请人须提交正本原件1份。 2、许可证或备案回执单信息是否有变更,如有变更,需提交历次变更批复原件。【展开】《广电总局关于改进和完善电影剧本(梗概)备案、电影片审查工作的通知》【展开】【展开】
申请材料总要求影片第一出品单位(公司已注册)登录国家电影局电子政务平台(https://dypt.chinafilm.gov.cn),登录公司账户,进行办理事项网上申报后,将上述材料在10个工作日内送交至北京市政务服务中心、北京城市副中心政务服务中心或怀柔国际影视摄制中心政务服务站。
显示更多

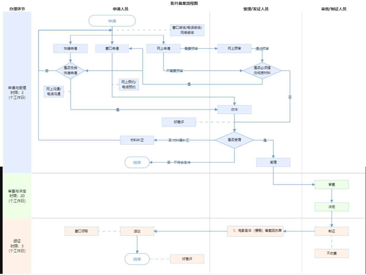
查看流程图

  • 申请与受理1

    办理步骤办理时限办理人员办理结果
    申报/收件2个工作日申请人如果材料合格出具受理通知书,如果材料不合格退回补充材料

    审查标准

    申报对象为北京市工商行政管理部门注册登记的各类影视文化单位。
    申请材料齐全、符合法定形式。
    对在电影电子政务平台提出申请的企业,并且填报正确、并按要求提交了齐全、符合法定形式的申请文件的申请即时受理;对因不符合法定受理条件,或提交的材料与网上上报材料不一致、不齐不全等原因无法受理的,一次性告知不予受理的具体原因或应补齐的其他材料。
    【展开】
    办理步骤办理时限办理人员办理结果
    受理2个工作日综窗人员如果材料合格出具受理通知书,如果材料不合格退回补充材料

    审查标准

    申报对象为北京市工商行政管理部门注册登记的各类影视文化单位。【展开】
  • 审查与决定2

    办理步骤办理时限办理人员办理结果
    决定20个工作日首席代表或部门负责人根据审查情况,符合法定条件、标准的,初审同意上报国家电影局,不符合法定条件的不予同意或退回。

    审查标准

    电影不得含有下列内容:
    1.违反宪法确定的基本原则,煽动抗拒或者破坏宪法、法律、行政法规实施。
    2.危害国家统一、主权和领土完整,泄露国家秘密,危害国家安全,损害国家尊严、荣誉和利益,宣扬恐怖主义、极端主义。
    3.诋毁民族优秀文化传统,煽动民族仇恨、民族歧视,侵害民族风俗习惯,歪曲民族历史或者民族历史人物,伤害民族感情,破坏民族团结。
    4.煽动破坏国家宗教政策,宣扬邪教、迷信。
    5.危害社会公德,扰乱社会秩序,破坏社会稳定,宣扬淫秽、赌博、吸毒,渲染暴力、恐怖,教唆犯罪或者传授犯罪方法。
    6.侵害未成年人合法权益或者损害未成年人身心健康。
    7.侮辱、诽谤他人或者散布他人隐私,侵害他人合法权益。
    8.法律、行政法规禁止的其他内容。^
    【展开】
  • 颁证与送达3

    办理步骤办理时限办理人员结果名称
    制证1个工作日电影剧本(梗概)备案回执单
    发证2个工作日电影剧本(梗概)备案回执单

    1、电影剧本(梗概)备案回执单

    2、同意影片变更的批复

    送达方式
    窗口领取

电影剧本(梗概)备案回执单
结果名称电影剧本(梗概)备案回执单
结果文书类型证照
结果样本电影剧本(梗概)备案回执单.PDF
有效时间见结果文书
同意影片变更的批复
结果名称同意影片变更的批复
结果文书类型批文
结果样本关于影片变更备案的批复.pdf
有效时间无时限

【法律】中华人民共和国电影产业促进法
制定机关全国人民代表大会常务委员会
依据名称中华人民共和国电影产业促进法
发布号令(文号)中华人民共和国主席令第54号
法条(具体规定)内容第十三条 拟摄制电影的法人、其他组织应当将电影剧本梗概向国务院电影主管部门或者省、自治区、直辖市人民政府电影主管部门备案;其中,涉及重大题材或者国家安全、外交、民族、宗教、军事等方面题材的,应当按照国家有关规定将电影剧本报送审查。

  电影剧本梗概或者电影剧本符合本法第十六条规定的,由国务院电影主管部门将拟摄制电影的基本情况予以公告,并由国务院电影主管部门或者省、自治区、直辖市人民政府电影主管部门出具备案证明文件或者颁发批准文件。具体办法由国务院电影主管部门制定。
【展开】
【行政法规】电影管理条例
制定机关国务院
依据名称电影管理条例
发布号令(文号)中华人民共和国国务院令第342号
法条(具体规定)内容第二十四条 国家实行电影审查制度。
  未经国务院广播电影电视行政部门的电影审查机构(以下简称电影审查机构)审查通过的电影片,不得发行、放映、进口、出口。
  供科学研究、教学参考的专题片进口和中国电影资料馆进口电影资料片,依照本条例第三十二条的规定办理。
第二十六条 电影制片单位应当依照本条例第二十五条的规定,负责电影剧本投拍和电影片出厂前的审查。
  电影制片单位依照前款规定对其准备投拍的电影剧本审查后,应当报电影审查机构备案;电影审查机构可以对报备案的电影剧本进行审查,发现有本条例第二十五条禁止内容的,应当及时通知电影制片单位不得投拍。具体办法由国务院广播电影电视行政部门制定。
【展开】

是否收费:

1、电影备案立项在什么网站填报
答:请在电影电子政务平台https://dy.chinafilm.gov.cn/ 在“我要拍电影”栏目的“影片备案”进行申报。
2、影片变更备案在国家电影局电子政务平台入口是?
需要在国家电影局电子政务平台(https://dy.chinafilm.gov.cn/)提交电子申请,入口为“电影业务”->“影片拍摄申报”->“影片拍摄”->“待办”->“新建-影片聘请或变更境外主创申请”。

指南分享

党政机关

移动版

主办:北京市人民政府办公厅

承办:北京市政务服务和数据管理局

版权所有:北京市人民政府网站 京ICP备05060933号

政府网站标识码:1100000088 京公网安备 11010502039640 京ICP备05060933号

运行管理:首都之窗运行管理中心

请选择您的办理区域:

北京市

请选择需要办理的事项: