北京市政务服务网
您使用的浏览器版本过低,为获得最佳用户体验,建议使用
Edge浏览器107版本及以上(推荐)、360浏览器11版本及以上并选用极速模式、火狐浏览器90版本及以上等访问北京市政务服务网
当前:北京市 切换区域

市级

  • 北京市

区级

  • 东城区
  • 西城区
  • 朝阳区
  • 丰台区
  • 石景山区
  • 海淀区
  • 门头沟区
  • 房山区
  • 副中心(通州区)
  • 顺义区
  • 昌平区
  • 大兴区
  • 怀柔区
  • 平谷区
  • 密云区
  • 延庆区
  • 经济开发区

乡镇
(街道)

  • 北京市

村(社区)

  • 北京市

市级
部门

  • 市发展改革委
  • 市教委
  • 市科委
  • 市经济和信息化局
  • 市民族宗教委
  • 市公安局
  • 市民政局
  • 市司法局
  • 市财政局
  • 市人力资源社会保障局
  • 市规划自然资源委
  • 市生态环境局
  • 市住房城乡建设委
  • 市城市管理委
  • 市交通委
  • 市水务局
  • 市农业农村局
  • 市商务局
  • 市文化和旅游局
  • 市卫生健康委
  • 市退役军人局
  • 市应急局
  • 市市场监管局
  • 市审计局
  • 市广电局
  • 市文物局
  • 市体育局
  • 市统计局
  • 市园林绿化局
  • 市金融管理局
  • 市国动办
  • 市知识产权局
  • 市医保局
  • 市粮食和储备局
  • 市中医局
  • 市药监局
  • 市城管执法局
  • 市文化执法总队
  • 北京住房公积金管理中心(北京市住房资金管理中心)
  • 市档案局
  • 市新闻出版局
  • 市电影局
  • 市版权局
  • 市政府侨办
  • 市贸促会
  • 市委编办
  • 市消防救援总队
  • 市保密局
  • 市总工会
  • 市残联
  • 国家税务总局北京市税务局
  • 市地震局
  • 市气象局
  • 市烟草专卖局
  • 北京市国家安全局
  • 北京邮管局
  • 市排水集团
  • 市电力公司
  • 市热力集团
  • 北信基础设施公司
  • 市自来水集团
  • 市燃气集团
  • 北京铁塔公司
  • 副中心管委会
  • 临空区(大兴)管委会
  • 北京市通信管理局
  • 北京海关
  • 中国人民银行北京市分行
  • 国家外汇管理局北京市分局

显示更多

我在听,请说话(10s)
抱歉,没听清,请再说一遍吧
2
01
1111000000002888XF
北京市公安局
申请换发或补发
1111000000002888XF200016310100101
1111000000002888XF2000163101001
0
bc891a0d-ff5d-4e22-913f-3e9e4a062a81
33396f1f-1eca-4faf-9d6c-d2474918b606
2
01
市公安局
110000000000
北京市公安局
北京市公安局出入境接待大厅:法定工作日: 上午: 09:00 - 12:00; 下午: 12:00 - 17:00; ;北京市政务服务中心:法定工作日: 上午: 09:00 - 12:00; 下午: 13:30 - 17:00; (延时服务时间: 工作日上午08:30 - 09:00; 中午12:00-13:30;下午17:00 - 17:30; 周六上午09:00 - 13:00);需预约办理
北京市公安局出入境接待大厅:北京市东城区安定门东大街2号3-9 北京市政务服务中心:北京市丰台区西三环南路1号(六里桥西南角)181、182
《中华人民共和国护照法》 第十一条 有下列情形之一的,护照持有人可以按照规定申请换发或者补发护照: (一)护照有效期即将届满的; (二)护照签证页即将使用完毕的; (三)护照损毁不能使用的; (四)护照遗失或者被盗的; (五)有正当理由需要换发或者补发护照的其他情形。
{"IS_GUIDE":"1","ONLINE_DECLARE_SYSTEM_MODE":"99","ITEM_REALITY_USELEVEL":"","SERVICE_OBJCT":"","IS_CONSTRUCTION":"0","CL_SERVICE_TYPE":"","APP_CODE_ID":"ce30d601-7115-4a3b-979e-3f64c3e67bbc","YESNO_CITY_UNICOM":"99","CROSS_AREA":"","ISSHOHCENTER":"0","WECHAT_CODE_ID":"","FINANCIAL":"","LITTLEPROGRAM_CODE_NAME":"238abb85352287c8f0a8c80055f107a.jpg","CROSS_AREA_ALL":"","CROSS_PROVINCE":"","systemDocumentAPP":{"ID":77751764,"TASKGUID":"bc891a0d-ff5d-4e22-913f-3e9e4a062a81","DOC_ID":"ce30d601-7115-4a3b-979e-3f64c3e67bbc","DOC_NAME":"移民局12367.png","DOC_EXT":"png","DOC_LASTMODIFIED":"Mar 28, 2025 11:11:11 AM","CD_TIME":"Aug 12, 2025 5:54:48 PM","CD_BATCH":"2025081200024","DISTRIBUTETAG":"all-data^non-investment^1111000000002888XF^110000000000^non-construction^1111000000002888XF","DATAJSONTEXT":"{\"VERSION\":\"20191230\"}"},"ALIAS_NAME":"[\"护照\"]","EAR_DISABILITY_GRAD":"","LIB_DISABILITY_GRAD":"","systemDocumentLITTLEPROGRAM":{"ID":77751763,"TASKGUID":"bc891a0d-ff5d-4e22-913f-3e9e4a062a81","DOC_ID":"c6617f4e-573d-4a3a-a8bf-c5124e1cae4f","DOC_NAME":"238abb85352287c8f0a8c80055f107a.jpg","DOC_EXT":"jpg","DOC_LASTMODIFIED":"Jul 16, 2025 5:31:51 PM","DOC_TYPE":"file","CD_TIME":"Aug 12, 2025 5:54:48 PM","CD_BATCH":"2025081200024","DISTRIBUTETAG":"all-data^non-investment^1111000000002888XF^110000000000^non-construction^1111000000002888XF","DATAJSONTEXT":"{\"VERSION\":\"20191230\"}"},"SPEAK_DISABILITY_GRAD":"","REGISTER":"","ONLINE_HANDLING_DEPTH_STANDARD":"05","APPROVAL_TYPE":"0","MIND_DISABILITY_GRAD":"","ACCEPTSERVICE":"99","YWBLX_ID":"cf1120d8-1dce-4115-8909-88570a54fc9c","ONLINE_DECLARE_SYSTEM_DEPT":"","CONSTRUCTION_EXPANSION":"0","EMPOWER":"0","EXEMPT_MATERIALS":"","LITTLEPROGRAM_CODE_ID":"c6617f4e-573d-4a3a-a8bf-c5124e1cae4f","EYE_DISABILITY_GRAD":"","ISMONVEINCENTER":"0","DATA_FLAG":"XZXK_NEW","BUSINESS_APPROVAL_DEPT":"国家移民管理局","POWER_NAME":"普通护照签发","ITEM_ATTRIBUTE":"04^05^07^11","CROSS_AREA_ATEXT":"","AGE":"","BGSYSTEM_APPROVAL_OTHER":"","WIT_DISABILITY_GRAD":"","WECHAT_CODE_NAME":"","POWER_CODE":"B0711701","DISABILITY_TYPE":"","IS_ENABLE_CERTIFICATE_SHARE":"0","POWER_ATTRIBUTE":"1","ONLY_ID":"4e4ded92-4710-4f48-9955-bbb2c5b5722a","YES_NO_OPEN":"1","BGSYSTEM_APPROVAL_NAME":"全国公安出入境管理信息系统","APP_CODE_NAME":"移民局12367.png","HOLDER":"","VERSION":"20240415"}
[{"ID":7132640,"TASKGUID":"bc891a0d-ff5d-4e22-913f-3e9e4a062a81","T_ID":"a5851d05-5736-40d5-8e41-0c9220806b00","P_ID":"","NAME":"是否满十六周岁","NODE_LEVEL":1,"NODE_PATH":"/a5851d05-5736-40d5-8e41-0c9220806b00","CHILD_COUNT":2,"ORDER_NUM":1,"SERIAL_NUMBER":"1","CONDITION_ATTR":"01","IS_RADIO":"1","IS_SUPPORT":"1","SUMMARY":"1 是否满十六周岁\n\t1.1 是\n\t1.2 否\n\t\t1.2.1 是否为监护人委托他人陪同\n\t\t\t1.2.1.1 是\n\t\t\t1.2.1.2 否","CD_TIME":"Aug 12, 2025 5:54:48 PM","CD_BATCH":"2025081200024","DISTRIBUTETAG":"all-data^non-investment^1111000000002888XF^110000000000^non-construction^1111000000002888XF","DATAJSONTEXT":"{\"VERSION\":\"20220810\",\"TREE_TYPE\":\"\",\"CONSULTATION_QA\":\"\"}","parOrder":"","proOrder":"1","newOrderNum":"001","itemGuideConditionRelatedList":[]},{"ID":7132646,"TASKGUID":"bc891a0d-ff5d-4e22-913f-3e9e4a062a81","T_ID":"f7dd199d-3308-417b-9a25-2578e0da7a43","P_ID":"a5851d05-5736-40d5-8e41-0c9220806b00","NAME":"是","NODE_LEVEL":2,"NODE_PATH":"/a5851d05-5736-40d5-8e41-0c9220806b00/f7dd199d-3308-417b-9a25-2578e0da7a43","CHILD_COUNT":0,"ORDER_NUM":1,"SERIAL_NUMBER":"1.1","CONDITION_ATTR":"02","IS_RADIO":"","IS_SUPPORT":"","CD_TIME":"Aug 12, 2025 5:54:48 PM","CD_BATCH":"2025081200024","DISTRIBUTETAG":"all-data^non-investment^1111000000002888XF^110000000000^non-construction^1111000000002888XF","DATAJSONTEXT":"{\"VERSION\":\"20220810\",\"TREE_TYPE\":\"\",\"CONSULTATION_QA\":\"\"}","parOrder":"","proOrder":"","newOrderNum":"001.001","itemGuideConditionRelatedList":[]},{"ID":7132624,"TASKGUID":"bc891a0d-ff5d-4e22-913f-3e9e4a062a81","T_ID":"3235f1c0-8f21-496d-a8d8-b2edee01c030","P_ID":"a5851d05-5736-40d5-8e41-0c9220806b00","NAME":"否","NODE_LEVEL":2,"NODE_PATH":"/a5851d05-5736-40d5-8e41-0c9220806b00/3235f1c0-8f21-496d-a8d8-b2edee01c030","CHILD_COUNT":1,"ORDER_NUM":2,"SERIAL_NUMBER":"1.2","CONDITION_ATTR":"02","IS_RADIO":"","IS_SUPPORT":"","CD_TIME":"Aug 12, 2025 5:54:48 PM","CD_BATCH":"2025081200024","DISTRIBUTETAG":"all-data^non-investment^1111000000002888XF^110000000000^non-construction^1111000000002888XF","DATAJSONTEXT":"{\"VERSION\":\"20220810\",\"TREE_TYPE\":\"\",\"CONSULTATION_QA\":\"\"}","parOrder":"","proOrder":"","newOrderNum":"001.002","itemGuideConditionRelatedList":[]},{"ID":7132632,"TASKGUID":"bc891a0d-ff5d-4e22-913f-3e9e4a062a81","T_ID":"601db892-9465-4ec4-b4fd-42edb285d2fb","P_ID":"3235f1c0-8f21-496d-a8d8-b2edee01c030","NAME":"是否为监护人委托他人陪同","NODE_LEVEL":3,"NODE_PATH":"/a5851d05-5736-40d5-8e41-0c9220806b00/3235f1c0-8f21-496d-a8d8-b2edee01c030/601db892-9465-4ec4-b4fd-42edb285d2fb","CHILD_COUNT":2,"ORDER_NUM":1,"SERIAL_NUMBER":"1.2.1","CONDITION_ATTR":"01","IS_RADIO":"1","IS_SUPPORT":"1","CD_TIME":"Aug 12, 2025 5:54:48 PM","CD_BATCH":"2025081200024","DISTRIBUTETAG":"all-data^non-investment^1111000000002888XF^110000000000^non-construction^1111000000002888XF","DATAJSONTEXT":"{\"VERSION\":\"20220810\",\"TREE_TYPE\":\"\",\"CONSULTATION_QA\":\"\"}","parOrder":"1","proOrder":"1","newOrderNum":"001.002.001","itemGuideConditionRelatedList":[]},{"ID":7132631,"TASKGUID":"bc891a0d-ff5d-4e22-913f-3e9e4a062a81","T_ID":"59efe715-e809-4aff-a5fe-d1e05a71cb90","P_ID":"601db892-9465-4ec4-b4fd-42edb285d2fb","NAME":"是","NODE_LEVEL":4,"NODE_PATH":"/a5851d05-5736-40d5-8e41-0c9220806b00/3235f1c0-8f21-496d-a8d8-b2edee01c030/601db892-9465-4ec4-b4fd-42edb285d2fb/59efe715-e809-4aff-a5fe-d1e05a71cb90","CHILD_COUNT":0,"ORDER_NUM":1,"SERIAL_NUMBER":"1.2.1.1","CONDITION_ATTR":"02","IS_RADIO":"","IS_SUPPORT":"","CD_TIME":"Aug 12, 2025 5:54:48 PM","CD_BATCH":"2025081200024","DISTRIBUTETAG":"all-data^non-investment^1111000000002888XF^110000000000^non-construction^1111000000002888XF","DATAJSONTEXT":"{\"VERSION\":\"20220810\",\"TREE_TYPE\":\"\",\"CONSULTATION_QA\":\"\"}","parOrder":"","proOrder":"","newOrderNum":"001.002.001.001","itemGuideConditionRelatedList":[]},{"ID":7132637,"TASKGUID":"bc891a0d-ff5d-4e22-913f-3e9e4a062a81","T_ID":"95faf765-f8c5-4ce5-960b-aa516d9d1689","P_ID":"601db892-9465-4ec4-b4fd-42edb285d2fb","NAME":"否","NODE_LEVEL":4,"NODE_PATH":"/a5851d05-5736-40d5-8e41-0c9220806b00/3235f1c0-8f21-496d-a8d8-b2edee01c030/601db892-9465-4ec4-b4fd-42edb285d2fb/95faf765-f8c5-4ce5-960b-aa516d9d1689","CHILD_COUNT":0,"ORDER_NUM":2,"SERIAL_NUMBER":"1.2.1.2","CONDITION_ATTR":"02","IS_RADIO":"","IS_SUPPORT":"","CD_TIME":"Aug 12, 2025 5:54:48 PM","CD_BATCH":"2025081200024","DISTRIBUTETAG":"all-data^non-investment^1111000000002888XF^110000000000^non-construction^1111000000002888XF","DATAJSONTEXT":"{\"VERSION\":\"20220810\",\"TREE_TYPE\":\"\",\"CONSULTATION_QA\":\"\"}","parOrder":"","proOrder":"","newOrderNum":"001.002.001.002","itemGuideConditionRelatedList":[]},{"ID":7132627,"TASKGUID":"bc891a0d-ff5d-4e22-913f-3e9e4a062a81","T_ID":"3b55a757-8c4d-48c0-85d6-41108c396275","P_ID":"","NAME":"是否京户籍居民","NODE_LEVEL":1,"NODE_PATH":"/3b55a757-8c4d-48c0-85d6-41108c396275","CHILD_COUNT":2,"ORDER_NUM":2,"SERIAL_NUMBER":"2","CONDITION_ATTR":"01","IS_RADIO":"1","IS_SUPPORT":"1","SUMMARY":"2 是否京户籍居民\n\t2.1 是\n\t2.2 否\n\t\t2.2.1 是否持《北京市居住证》\n\t\t\t2.2.1.1 是\n\t\t\t2.2.1.2 否\n\t\t2.2.2 是否持《北京市工作居住证(确认单)》\n\t\t\t2.2.2.1 是\n\t\t\t2.2.2.2 否\n\t\t2.2.3 是否为高等院校在读大学生\n\t\t\t2.2.3.1 是\n\t\t\t2.2.3.2 否","CD_TIME":"Aug 12, 2025 5:54:48 PM","CD_BATCH":"2025081200024","DISTRIBUTETAG":"all-data^non-investment^1111000000002888XF^110000000000^non-construction^1111000000002888XF","DATAJSONTEXT":"{\"VERSION\":\"20220810\",\"TREE_TYPE\":\"\",\"CONSULTATION_QA\":\"\"}","parOrder":"","proOrder":"2","newOrderNum":"002","itemGuideConditionRelatedList":[]},{"ID":7132622,"TASKGUID":"bc891a0d-ff5d-4e22-913f-3e9e4a062a81","T_ID":"17a6de2b-6b1d-4f30-9d70-b86f928fe745","P_ID":"3b55a757-8c4d-48c0-85d6-41108c396275","NAME":"是","NODE_LEVEL":2,"NODE_PATH":"/3b55a757-8c4d-48c0-85d6-41108c396275/17a6de2b-6b1d-4f30-9d70-b86f928fe745","CHILD_COUNT":0,"ORDER_NUM":1,"SERIAL_NUMBER":"2.1","CONDITION_ATTR":"02","IS_RADIO":"","IS_SUPPORT":"","CD_TIME":"Aug 12, 2025 5:54:48 PM","CD_BATCH":"2025081200024","DISTRIBUTETAG":"all-data^non-investment^1111000000002888XF^110000000000^non-construction^1111000000002888XF","DATAJSONTEXT":"{\"VERSION\":\"20220810\",\"TREE_TYPE\":\"\",\"CONSULTATION_QA\":\"\"}","parOrder":"","proOrder":"","newOrderNum":"002.001","itemGuideConditionRelatedList":[]},{"ID":7132629,"TASKGUID":"bc891a0d-ff5d-4e22-913f-3e9e4a062a81","T_ID":"528728c3-56f4-4160-9c37-95a98d7e8914","P_ID":"3b55a757-8c4d-48c0-85d6-41108c396275","NAME":"否","NODE_LEVEL":2,"NODE_PATH":"/3b55a757-8c4d-48c0-85d6-41108c396275/528728c3-56f4-4160-9c37-95a98d7e8914","CHILD_COUNT":3,"ORDER_NUM":2,"SERIAL_NUMBER":"2.2","CONDITION_ATTR":"02","IS_RADIO":"","IS_SUPPORT":"","CD_TIME":"Aug 12, 2025 5:54:48 PM","CD_BATCH":"2025081200024","DISTRIBUTETAG":"all-data^non-investment^1111000000002888XF^110000000000^non-construction^1111000000002888XF","DATAJSONTEXT":"{\"VERSION\":\"20220810\",\"TREE_TYPE\":\"\",\"CONSULTATION_QA\":\"\"}","parOrder":"","proOrder":"","newOrderNum":"002.002","itemGuideConditionRelatedList":[]},{"ID":7132620,"TASKGUID":"bc891a0d-ff5d-4e22-913f-3e9e4a062a81","T_ID":"0790b7ba-1aae-42c5-93bf-8552e07748f2","P_ID":"528728c3-56f4-4160-9c37-95a98d7e8914","NAME":"是否持《北京市居住证》","NODE_LEVEL":3,"NODE_PATH":"/3b55a757-8c4d-48c0-85d6-41108c396275/528728c3-56f4-4160-9c37-95a98d7e8914/0790b7ba-1aae-42c5-93bf-8552e07748f2","CHILD_COUNT":2,"ORDER_NUM":1,"SERIAL_NUMBER":"2.2.1","CONDITION_ATTR":"01","IS_RADIO":"1","IS_SUPPORT":"1","CD_TIME":"Aug 12, 2025 5:54:48 PM","CD_BATCH":"2025081200024","DISTRIBUTETAG":"all-data^non-investment^1111000000002888XF^110000000000^non-construction^1111000000002888XF","DATAJSONTEXT":"{\"VERSION\":\"20220810\",\"TREE_TYPE\":\"\",\"CONSULTATION_QA\":\"\"}","parOrder":"2","proOrder":"1","newOrderNum":"002.002.001","itemGuideConditionRelatedList":[]},{"ID":7132633,"TASKGUID":"bc891a0d-ff5d-4e22-913f-3e9e4a062a81","T_ID":"63afb4d6-101a-4744-bf33-65164045ea88","P_ID":"0790b7ba-1aae-42c5-93bf-8552e07748f2","NAME":"是","NODE_LEVEL":4,"NODE_PATH":"/3b55a757-8c4d-48c0-85d6-41108c396275/528728c3-56f4-4160-9c37-95a98d7e8914/0790b7ba-1aae-42c5-93bf-8552e07748f2/63afb4d6-101a-4744-bf33-65164045ea88","CHILD_COUNT":0,"ORDER_NUM":1,"SERIAL_NUMBER":"2.2.1.1","CONDITION_ATTR":"02","IS_RADIO":"","IS_SUPPORT":"","CD_TIME":"Aug 12, 2025 5:54:48 PM","CD_BATCH":"2025081200024","DISTRIBUTETAG":"all-data^non-investment^1111000000002888XF^110000000000^non-construction^1111000000002888XF","DATAJSONTEXT":"{\"VERSION\":\"20220810\",\"TREE_TYPE\":\"\",\"CONSULTATION_QA\":\"\"}","parOrder":"","proOrder":"","newOrderNum":"002.002.001.001","itemGuideConditionRelatedList":[]},{"ID":7132625,"TASKGUID":"bc891a0d-ff5d-4e22-913f-3e9e4a062a81","T_ID":"34e0c370-42e4-415f-ae34-2817af4306f3","P_ID":"0790b7ba-1aae-42c5-93bf-8552e07748f2","NAME":"否","NODE_LEVEL":4,"NODE_PATH":"/3b55a757-8c4d-48c0-85d6-41108c396275/528728c3-56f4-4160-9c37-95a98d7e8914/0790b7ba-1aae-42c5-93bf-8552e07748f2/34e0c370-42e4-415f-ae34-2817af4306f3","CHILD_COUNT":0,"ORDER_NUM":2,"SERIAL_NUMBER":"2.2.1.2","CONDITION_ATTR":"02","IS_RADIO":"","IS_SUPPORT":"","CD_TIME":"Aug 12, 2025 5:54:48 PM","CD_BATCH":"2025081200024","DISTRIBUTETAG":"all-data^non-investment^1111000000002888XF^110000000000^non-construction^1111000000002888XF","DATAJSONTEXT":"{\"VERSION\":\"20220810\",\"TREE_TYPE\":\"\",\"CONSULTATION_QA\":\"\"}","parOrder":"","proOrder":"","newOrderNum":"002.002.001.002","itemGuideConditionRelatedList":[]},{"ID":7132630,"TASKGUID":"bc891a0d-ff5d-4e22-913f-3e9e4a062a81","T_ID":"52cdb849-2c40-451b-b6cb-878980c69221","P_ID":"528728c3-56f4-4160-9c37-95a98d7e8914","NAME":"是否持《北京市工作居住证(确认单)》","NODE_LEVEL":3,"NODE_PATH":"/3b55a757-8c4d-48c0-85d6-41108c396275/528728c3-56f4-4160-9c37-95a98d7e8914/52cdb849-2c40-451b-b6cb-878980c69221","CHILD_COUNT":2,"ORDER_NUM":2,"SERIAL_NUMBER":"2.2.2","CONDITION_ATTR":"01","IS_RADIO":"1","IS_SUPPORT":"1","CD_TIME":"Aug 12, 2025 5:54:48 PM","CD_BATCH":"2025081200024","DISTRIBUTETAG":"all-data^non-investment^1111000000002888XF^110000000000^non-construction^1111000000002888XF","DATAJSONTEXT":"{\"VERSION\":\"20220810\",\"TREE_TYPE\":\"\",\"CONSULTATION_QA\":\"\"}","parOrder":"2","proOrder":"2","newOrderNum":"002.002.002","itemGuideConditionRelatedList":[]},{"ID":7132623,"TASKGUID":"bc891a0d-ff5d-4e22-913f-3e9e4a062a81","T_ID":"18f87fe0-fa18-4f9b-8395-cb0a728dcf2b","P_ID":"52cdb849-2c40-451b-b6cb-878980c69221","NAME":"是","NODE_LEVEL":4,"NODE_PATH":"/3b55a757-8c4d-48c0-85d6-41108c396275/528728c3-56f4-4160-9c37-95a98d7e8914/52cdb849-2c40-451b-b6cb-878980c69221/18f87fe0-fa18-4f9b-8395-cb0a728dcf2b","CHILD_COUNT":0,"ORDER_NUM":1,"SERIAL_NUMBER":"2.2.2.1","CONDITION_ATTR":"02","IS_RADIO":"","IS_SUPPORT":"","CD_TIME":"Aug 12, 2025 5:54:48 PM","CD_BATCH":"2025081200024","DISTRIBUTETAG":"all-data^non-investment^1111000000002888XF^110000000000^non-construction^1111000000002888XF","DATAJSONTEXT":"{\"VERSION\":\"20220810\",\"TREE_TYPE\":\"\",\"CONSULTATION_QA\":\"\"}","parOrder":"","proOrder":"","newOrderNum":"002.002.002.001","itemGuideConditionRelatedList":[]},{"ID":7132635,"TASKGUID":"bc891a0d-ff5d-4e22-913f-3e9e4a062a81","T_ID":"7e3eefae-7397-4053-88fa-6cfe26ffb329","P_ID":"52cdb849-2c40-451b-b6cb-878980c69221","NAME":"否","NODE_LEVEL":4,"NODE_PATH":"/3b55a757-8c4d-48c0-85d6-41108c396275/528728c3-56f4-4160-9c37-95a98d7e8914/52cdb849-2c40-451b-b6cb-878980c69221/7e3eefae-7397-4053-88fa-6cfe26ffb329","CHILD_COUNT":0,"ORDER_NUM":2,"SERIAL_NUMBER":"2.2.2.2","CONDITION_ATTR":"02","IS_RADIO":"","IS_SUPPORT":"","CD_TIME":"Aug 12, 2025 5:54:48 PM","CD_BATCH":"2025081200024","DISTRIBUTETAG":"all-data^non-investment^1111000000002888XF^110000000000^non-construction^1111000000002888XF","DATAJSONTEXT":"{\"VERSION\":\"20220810\",\"TREE_TYPE\":\"\",\"CONSULTATION_QA\":\"\"}","parOrder":"","proOrder":"","newOrderNum":"002.002.002.002","itemGuideConditionRelatedList":[]},{"ID":7132641,"TASKGUID":"bc891a0d-ff5d-4e22-913f-3e9e4a062a81","T_ID":"a96e7022-8bc7-471d-a63e-e4939f1fbef1","P_ID":"528728c3-56f4-4160-9c37-95a98d7e8914","NAME":"是否为高等院校在读大学生","NODE_LEVEL":3,"NODE_PATH":"/3b55a757-8c4d-48c0-85d6-41108c396275/528728c3-56f4-4160-9c37-95a98d7e8914/a96e7022-8bc7-471d-a63e-e4939f1fbef1","CHILD_COUNT":2,"ORDER_NUM":3,"SERIAL_NUMBER":"2.2.3","CONDITION_ATTR":"01","IS_RADIO":"1","IS_SUPPORT":"1","CD_TIME":"Aug 12, 2025 5:54:48 PM","CD_BATCH":"2025081200024","DISTRIBUTETAG":"all-data^non-investment^1111000000002888XF^110000000000^non-construction^1111000000002888XF","DATAJSONTEXT":"{\"VERSION\":\"20220810\",\"TREE_TYPE\":\"\",\"CONSULTATION_QA\":\"\"}","parOrder":"2","proOrder":"3","newOrderNum":"002.002.003","itemGuideConditionRelatedList":[]},{"ID":7132634,"TASKGUID":"bc891a0d-ff5d-4e22-913f-3e9e4a062a81","T_ID":"7894e3db-0a3f-4778-b4ad-0a11f30651eb","P_ID":"a96e7022-8bc7-471d-a63e-e4939f1fbef1","NAME":"是","NODE_LEVEL":4,"NODE_PATH":"/3b55a757-8c4d-48c0-85d6-41108c396275/528728c3-56f4-4160-9c37-95a98d7e8914/a96e7022-8bc7-471d-a63e-e4939f1fbef1/7894e3db-0a3f-4778-b4ad-0a11f30651eb","CHILD_COUNT":0,"ORDER_NUM":1,"SERIAL_NUMBER":"2.2.3.1","CONDITION_ATTR":"02","IS_RADIO":"","IS_SUPPORT":"","CD_TIME":"Aug 12, 2025 5:54:48 PM","CD_BATCH":"2025081200024","DISTRIBUTETAG":"all-data^non-investment^1111000000002888XF^110000000000^non-construction^1111000000002888XF","DATAJSONTEXT":"{\"VERSION\":\"20220810\",\"TREE_TYPE\":\"\",\"CONSULTATION_QA\":\"\"}","parOrder":"","proOrder":"","newOrderNum":"002.002.003.001","itemGuideConditionRelatedList":[]},{"ID":7132628,"TASKGUID":"bc891a0d-ff5d-4e22-913f-3e9e4a062a81","T_ID":"4aec1c04-6230-4d4c-b5c2-e9c250630fbc","P_ID":"a96e7022-8bc7-471d-a63e-e4939f1fbef1","NAME":"否","NODE_LEVEL":4,"NODE_PATH":"/3b55a757-8c4d-48c0-85d6-41108c396275/528728c3-56f4-4160-9c37-95a98d7e8914/a96e7022-8bc7-471d-a63e-e4939f1fbef1/4aec1c04-6230-4d4c-b5c2-e9c250630fbc","CHILD_COUNT":0,"ORDER_NUM":2,"SERIAL_NUMBER":"2.2.3.2","CONDITION_ATTR":"02","IS_RADIO":"","IS_SUPPORT":"","CD_TIME":"Aug 12, 2025 5:54:48 PM","CD_BATCH":"2025081200024","DISTRIBUTETAG":"all-data^non-investment^1111000000002888XF^110000000000^non-construction^1111000000002888XF","DATAJSONTEXT":"{\"VERSION\":\"20220810\",\"TREE_TYPE\":\"\",\"CONSULTATION_QA\":\"\"}","parOrder":"","proOrder":"","newOrderNum":"002.002.003.002","itemGuideConditionRelatedList":[]},{"ID":7132645,"TASKGUID":"bc891a0d-ff5d-4e22-913f-3e9e4a062a81","T_ID":"de870219-7c1c-48cc-b56d-b3d0cc4fff7a","P_ID":"","NAME":"是否为登记备案的国家工作人员","NODE_LEVEL":1,"NODE_PATH":"/de870219-7c1c-48cc-b56d-b3d0cc4fff7a","CHILD_COUNT":2,"ORDER_NUM":3,"SERIAL_NUMBER":"3","CONDITION_ATTR":"01","IS_RADIO":"1","IS_SUPPORT":"1","SUMMARY":"3 是否为登记备案的国家工作人员\n\t3.1 是\n\t3.2 否","CD_TIME":"Aug 12, 2025 5:54:48 PM","CD_BATCH":"2025081200024","DISTRIBUTETAG":"all-data^non-investment^1111000000002888XF^110000000000^non-construction^1111000000002888XF","DATAJSONTEXT":"{\"VERSION\":\"20220810\",\"TREE_TYPE\":\"\",\"CONSULTATION_QA\":\"\"}","parOrder":"","proOrder":"3","newOrderNum":"003","itemGuideConditionRelatedList":[]},{"ID":7132638,"TASKGUID":"bc891a0d-ff5d-4e22-913f-3e9e4a062a81","T_ID":"96a7a48f-6978-4835-9231-4cb4f59a83ca","P_ID":"de870219-7c1c-48cc-b56d-b3d0cc4fff7a","NAME":"是","NODE_LEVEL":2,"NODE_PATH":"/de870219-7c1c-48cc-b56d-b3d0cc4fff7a/96a7a48f-6978-4835-9231-4cb4f59a83ca","CHILD_COUNT":0,"ORDER_NUM":1,"SERIAL_NUMBER":"3.1","CONDITION_ATTR":"02","IS_RADIO":"","IS_SUPPORT":"","CD_TIME":"Aug 12, 2025 5:54:48 PM","CD_BATCH":"2025081200024","DISTRIBUTETAG":"all-data^non-investment^1111000000002888XF^110000000000^non-construction^1111000000002888XF","DATAJSONTEXT":"{\"VERSION\":\"20220810\",\"TREE_TYPE\":\"\",\"CONSULTATION_QA\":\"\"}","parOrder":"","proOrder":"","newOrderNum":"003.001","itemGuideConditionRelatedList":[]},{"ID":7132636,"TASKGUID":"bc891a0d-ff5d-4e22-913f-3e9e4a062a81","T_ID":"8c0dba4f-f3ee-4bda-b877-7b21bb348d26","P_ID":"de870219-7c1c-48cc-b56d-b3d0cc4fff7a","NAME":"否","NODE_LEVEL":2,"NODE_PATH":"/de870219-7c1c-48cc-b56d-b3d0cc4fff7a/8c0dba4f-f3ee-4bda-b877-7b21bb348d26","CHILD_COUNT":0,"ORDER_NUM":2,"SERIAL_NUMBER":"3.2","CONDITION_ATTR":"02","IS_RADIO":"","IS_SUPPORT":"","CD_TIME":"Aug 12, 2025 5:54:48 PM","CD_BATCH":"2025081200024","DISTRIBUTETAG":"all-data^non-investment^1111000000002888XF^110000000000^non-construction^1111000000002888XF","DATAJSONTEXT":"{\"VERSION\":\"20220810\",\"TREE_TYPE\":\"\",\"CONSULTATION_QA\":\"\"}","parOrder":"","proOrder":"","newOrderNum":"003.002","itemGuideConditionRelatedList":[]},{"ID":7132644,"TASKGUID":"bc891a0d-ff5d-4e22-913f-3e9e4a062a81","T_ID":"da771fe9-0b7e-4f83-9194-ba5d3f9fc8d9","P_ID":"","NAME":"是否为部队驻地在京的人民解放军军人、人民武装警察","NODE_LEVEL":1,"NODE_PATH":"/da771fe9-0b7e-4f83-9194-ba5d3f9fc8d9","CHILD_COUNT":2,"ORDER_NUM":4,"SERIAL_NUMBER":"4","CONDITION_ATTR":"01","IS_RADIO":"1","IS_SUPPORT":"1","SUMMARY":"4 是否为部队驻地在京的人民解放军军人、人民武装警察\n\t4.1 是\n\t4.2 否","CD_TIME":"Aug 12, 2025 5:54:48 PM","CD_BATCH":"2025081200024","DISTRIBUTETAG":"all-data^non-investment^1111000000002888XF^110000000000^non-construction^1111000000002888XF","DATAJSONTEXT":"{\"VERSION\":\"20220810\",\"TREE_TYPE\":\"\",\"CONSULTATION_QA\":\"\"}","parOrder":"","proOrder":"4","newOrderNum":"004","itemGuideConditionRelatedList":[]},{"ID":7132639,"TASKGUID":"bc891a0d-ff5d-4e22-913f-3e9e4a062a81","T_ID":"9ff88677-e9f0-4230-bcf3-0253ca73c4d7","P_ID":"da771fe9-0b7e-4f83-9194-ba5d3f9fc8d9","NAME":"是","NODE_LEVEL":2,"NODE_PATH":"/da771fe9-0b7e-4f83-9194-ba5d3f9fc8d9/9ff88677-e9f0-4230-bcf3-0253ca73c4d7","CHILD_COUNT":0,"ORDER_NUM":1,"SERIAL_NUMBER":"4.1","CONDITION_ATTR":"02","IS_RADIO":"","IS_SUPPORT":"","CD_TIME":"Aug 12, 2025 5:54:48 PM","CD_BATCH":"2025081200024","DISTRIBUTETAG":"all-data^non-investment^1111000000002888XF^110000000000^non-construction^1111000000002888XF","DATAJSONTEXT":"{\"VERSION\":\"20220810\",\"TREE_TYPE\":\"\",\"CONSULTATION_QA\":\"\"}","parOrder":"","proOrder":"","newOrderNum":"004.001","itemGuideConditionRelatedList":[]},{"ID":7132621,"TASKGUID":"bc891a0d-ff5d-4e22-913f-3e9e4a062a81","T_ID":"0ffad62c-c39b-45b2-83fb-205922cc4137","P_ID":"da771fe9-0b7e-4f83-9194-ba5d3f9fc8d9","NAME":"否","NODE_LEVEL":2,"NODE_PATH":"/da771fe9-0b7e-4f83-9194-ba5d3f9fc8d9/0ffad62c-c39b-45b2-83fb-205922cc4137","CHILD_COUNT":0,"ORDER_NUM":2,"SERIAL_NUMBER":"4.2","CONDITION_ATTR":"02","IS_RADIO":"","IS_SUPPORT":"","CD_TIME":"Aug 12, 2025 5:54:48 PM","CD_BATCH":"2025081200024","DISTRIBUTETAG":"all-data^non-investment^1111000000002888XF^110000000000^non-construction^1111000000002888XF","DATAJSONTEXT":"{\"VERSION\":\"20220810\",\"TREE_TYPE\":\"\",\"CONSULTATION_QA\":\"\"}","parOrder":"","proOrder":"","newOrderNum":"004.002","itemGuideConditionRelatedList":[]},{"ID":7132643,"TASKGUID":"bc891a0d-ff5d-4e22-913f-3e9e4a062a81","T_ID":"b27031dd-fd52-4022-9826-af003befcb42","P_ID":"","NAME":"是否为定居国外的中国公民短期回国申请换发普通护照","NODE_LEVEL":1,"NODE_PATH":"/b27031dd-fd52-4022-9826-af003befcb42","CHILD_COUNT":2,"ORDER_NUM":5,"SERIAL_NUMBER":"5","CONDITION_ATTR":"01","IS_RADIO":"1","IS_SUPPORT":"1","SUMMARY":"5 是否为定居国外的中国公民短期回国申请换发普通护照\n\t5.1 是\n\t5.2 否","CD_TIME":"Aug 12, 2025 5:54:48 PM","CD_BATCH":"2025081200024","DISTRIBUTETAG":"all-data^non-investment^1111000000002888XF^110000000000^non-construction^1111000000002888XF","DATAJSONTEXT":"{\"VERSION\":\"20220810\",\"TREE_TYPE\":\"\",\"CONSULTATION_QA\":\"\"}","parOrder":"","proOrder":"5","newOrderNum":"005","itemGuideConditionRelatedList":[]},{"ID":7132626,"TASKGUID":"bc891a0d-ff5d-4e22-913f-3e9e4a062a81","T_ID":"38abd6f7-99f5-4c40-9a82-7f1ccb6a3ddc","P_ID":"b27031dd-fd52-4022-9826-af003befcb42","NAME":"是","NODE_LEVEL":2,"NODE_PATH":"/b27031dd-fd52-4022-9826-af003befcb42/38abd6f7-99f5-4c40-9a82-7f1ccb6a3ddc","CHILD_COUNT":0,"ORDER_NUM":1,"SERIAL_NUMBER":"5.1","CONDITION_ATTR":"02","IS_RADIO":"","IS_SUPPORT":"","CD_TIME":"Aug 12, 2025 5:54:48 PM","CD_BATCH":"2025081200024","DISTRIBUTETAG":"all-data^non-investment^1111000000002888XF^110000000000^non-construction^1111000000002888XF","DATAJSONTEXT":"{\"VERSION\":\"20220810\",\"TREE_TYPE\":\"\",\"CONSULTATION_QA\":\"\"}","parOrder":"","proOrder":"","newOrderNum":"005.001","itemGuideConditionRelatedList":[]},{"ID":7132642,"TASKGUID":"bc891a0d-ff5d-4e22-913f-3e9e4a062a81","T_ID":"af0c76f2-5003-4f40-a8cb-e2947a9c795f","P_ID":"b27031dd-fd52-4022-9826-af003befcb42","NAME":"否","NODE_LEVEL":2,"NODE_PATH":"/b27031dd-fd52-4022-9826-af003befcb42/af0c76f2-5003-4f40-a8cb-e2947a9c795f","CHILD_COUNT":0,"ORDER_NUM":2,"SERIAL_NUMBER":"5.2","CONDITION_ATTR":"02","IS_RADIO":"","IS_SUPPORT":"","CD_TIME":"Aug 12, 2025 5:54:48 PM","CD_BATCH":"2025081200024","DISTRIBUTETAG":"all-data^non-investment^1111000000002888XF^110000000000^non-construction^1111000000002888XF","DATAJSONTEXT":"{\"VERSION\":\"20220810\",\"TREE_TYPE\":\"\",\"CONSULTATION_QA\":\"\"}","parOrder":"","proOrder":"","newOrderNum":"005.002","itemGuideConditionRelatedList":[]}]
2
1
https://s.nia.gov.cn

政务服务> 办事指南

申请换发或补发

北京市

切换简洁版

  • 承诺件

    办件类型

  • 0

    到现场次数

  • 11自然日

    法定办结时限

  • 7工作日

    承诺办结时限

好差评

0.0

办件承诺办结时限说明:受理当日、周六、日、法定节假日不计入工作日;遇补充申请材料、审批核查等特殊情况,不受上述时限限制。(承诺时限为办理流程中“审查与决定”环节的计时时限)

办件承诺办结时限说明:

受理当日、周六、日、法定节假日不计入工作日;遇补充申请材料、审批核查等特殊情况,不受上述时限限制。(承诺时限为办理流程中“审查与决定”环节的计时时限)

基本信息

实施主体 北京市公安局 服务对象 自然人
事项类型 行政许可 办理形式 窗口办理、网上办理
受理条件 《中华人民共和国护照法》 第十一条 有下列情形之一的,护照持有人可以按照规定申请换发或者补发护照: (一)护照有效期即将届满的; (二)护照签证页即将使用完毕的; (三)护照损毁不能使用的; (四)护照遗失或者被盗的; (五)有正当理由需要换发或者补发护照的其他情形。
办理时间 北京市公安局出入境接待大厅:法定工作日: 上午: 09:00 - 12:00; 下午: 12:00 - 17:00; ;北京市政务服务中心:法定工作日: 上午: 09:00 - 12:00; 下午: 13:30 - 17:00; (延时服务时间: 工作日上午08:30 - 09:00; 中午12:00-13:30;下午17:00 - 17:30; 周六上午09:00 - 13:00);需预约办理 查看详情
办理地点 北京市公安局出入境接待大厅:北京市东城区安定门东大街2号3-9 北京市政务服务中心:北京市丰台区西三环南路1号(六里桥西南角)181、182 查看详情
咨询方式

咨询电话:

(010)12367【展开】

咨询窗口地址:

北京市公安局出入境管理局接待大厅:北京市东城区安定门东大街2号2层1号窗口【展开】

投诉监督方式

投诉监督电话:

(010)12345【展开】

基本编码 000163101001 事项编码 1111000000002888XF2000163101001
业务办理项编码 1111000000002888XF200016310100101 进驻大厅类型 政务服务中心、专业分中心
权力来源 法定本级行使 网上支付
所属机构 北京市公安局 委托部门
联办机构 实施主体性质 法定机关
办理进程查询途径 网上查询:https://zwfw.gaj.beijing.gov.cn/crjbzjd/query/index
行使层级 市级 运行系统 国家级垂管系统
物流快递 办理方式 自办件
预约办理 网上预约:https://zwfw.gaj.beijing.gov.cn/crjgl/ 数量限制
中介服务 权限划分 分条件办理(市区)
通办范围 全市 特别程序
行使内容 市局出入境接待大厅办理业务:军人、武警、华侨普通护照业务,普通护照有效期内因损毁、遗失、被盗补发申请,持驻外使领馆签发的普通护照换发、补发、失效重新申领申请;通过网上预约系统选择到市局出入境接待大厅的。分局出入境接待大厅办理业务:北京户籍居民及符合异地办证条件的非本市户籍居民普通护照首次、换发、补发、失效重新申领申请;通过网上预约系统选择到分局出入境接待大厅的。派出所出入境受理点办理业务:北京户籍居民及符合异地办证条件的非本市户籍居民普通护照首次、换发、失效重新申领的网上申请,并通过网上预约系统选择到派出所受理点的。
显示更多

请选择情形:

提示:通过情形选择可引导出您办理该事项所需的材料,若要查看全部材料,请点击"查看全部材料"

查看全部材料 情形引导

收起

1、是否为委托办理

我选好了重选条件

序号 材料名称 材料来源 材料
必要性
数量要求 介质要求 表格及样例
下载
受理标准 提供材料
依据
其他要求
申请材料总要求1.《中国公民出入境证件申请表》可在受理现场手工填写或使用自助填表机打印。 2.制证照片(申请人可以选择本人到预约办理的受理现场免费采集;也可以通过微信小程序“出境照通达”→点击“照相”查询社会化照相馆采集地点,自行前往付费采集证件照,采集成功力后持“北京市出入境证件数字相片采集回执”,前往预约办理地点递交申请)。
序号 材料名称 材料来源 材料
必要性
数量要求 介质要求 表格及样例
下载
受理标准 提供材料
依据
其他要求
一、身份材料
(一)、已满十六周岁的人员
1本人有效期内的中华人民共和国居民身份证政府部门核发来源说明>必要原件1份(原件仅供查验)结果文书类;纸质样例下载1、核对信息是否真实有效; 2、核对证件是否在有效期内。需确认材料是否按照办事指南中所列格式递交。【展开】《中华人民共和国护照法》【展开】【展开】
(二)、未满十六周岁的人员
1本人有效期内的中华人民共和国居民身份证政府部门核发来源说明>必要原件1份(原件仅供查验)结果文书类;纸质样例下载1、核对信息是否真实有效; 2、核对证件是否在有效期内。需确认材料是否按照办事指南中所列格式递交。【展开】《中华人民共和国护照法》【展开】【展开】
本人居民户口簿政府部门核发来源说明>必要原件1份(原件仅供查验)结果文书类;纸质样例下载核对信息是否真实有效,需确认材料是否按照办事指南中所列格式递交。【展开】《中华人民共和国护照法》【展开】【展开】
二、非京户籍居民还需提交
(一)、持《北京市居住证》人员
1本人有效期内的北京市居住证政府部门核发来源说明>必要原件1份(原件仅供查验)结果文书类;纸质、电子样例下载1、核对信息是否真实有效; 2、核对证件是否在有效期内。需确认材料是否按照办事指南中所列格式递交。【展开】《中华人民共和国护照法》【展开】【展开】
北京市居住证(卡)确认单政府部门核发来源说明>必要原件1份(原件仅供查验)结果文书类;纸质样例下载1、核对信息是否真实有效; 2、核对证件是否在有效期内。需确认材料是否按照办事指南中所列格式递交。【展开】《中华人民共和国护照法》【展开】【展开】
(二)、持《北京市工作居住证(确认单)》人员
1本人有效期内的北京市工作居住证政府部门核发来源说明>必要原件1份(原件仅供查验)结果文书类;纸质样例下载1、核对信息是否真实有效; 2、核对证件是否在有效期内。需确认材料是否按照办事指南中所列格式递交。【展开】《中华人民共和国护照法》【展开】【展开】
北京市工作居住证确认单政府部门核发来源说明>必要原件1份结果文书类;纸质样例下载1、核对信息是否真实有效; 2、核对证件是否在有效期内。需确认材料是否按照办事指南中所列格式递交。【展开】《中华人民共和国护照法》【展开】【展开】
(三)、高等院校在读大学生
1有效期内的北京高校非北京户籍大学生在学证明中介机构或法定机构产生来源说明>必要原件1份文本类;纸质样例下载1、核对信息是否真实有效; 2、核对证件是否在有效期内。需确认材料是否按照办事指南中所列格式递交。【展开】《中华人民共和国护照法》【展开】【展开】
2本人就读学校学籍管理部门核实加盖公章的教育部学籍在线验证报告中介机构或法定机构产生来源说明>必要原件1份文本类;纸质样例下载1、核对信息是否真实有效; 2、核对证件是否在有效期内。需确认材料是否按照办事指南中所列格式递交。【展开】《中华人民共和国护照法》【展开】【展开】
(四)、全国通办(赴港、澳、台只能办理团队旅游签注)
1如本人户籍地公安机关有特殊要求的,申请手续与户籍地一致申请人自备必要原件1份(原件仅供查验)其他;纸质样例下载1、核对信息是否真实有效; 2、核对证件是否在有效期内。需确认材料是否按照办事指南中所列格式递交。【展开】《中华人民共和国护照法》【展开】【展开】
三、登记备案的国家工作人员
(一)关于同意申办出入境证件的函(护照)中介机构或法定机构产生来源说明>必要原件1份文本类;纸质样例下载1、核对信息是否真实有效; 2、核对证件是否在有效期内。需确认材料是否按照办事指南中所列格式递交。【展开】《中华人民共和国护照法》【展开】有效期三个月【展开】
四、部队驻地在京的人民解放军军人、人民武装警察
(一)中国人民解放军军官证政府部门核发来源说明>必要原件1份(原件仅供查验)结果文书类;纸质样例下载1、核对信息是否真实有效; 2、核对证件是否在有效期内。需确认材料是否按照办事指南中所列格式递交。【展开】《中华人民共和国护照法》【展开】【展开】
中国人民解放军士兵证中介机构或法定机构产生来源说明>必要原件1份(原件仅供查验)文本类;纸质样例下载1、核对信息是否真实有效; 2、核对证件是否在有效期内。需确认材料是否按照办事指南中所列格式递交。【展开】《中华人民共和国护照法》【展开】【展开】
中国人民武装警察部队警官证中介机构或法定机构产生来源说明>必要原件1份(原件仅供查验)文本类;纸质样例下载1、核对信息是否真实有效; 2、核对证件是否在有效期内。需确认材料是否按照办事指南中所列格式递交。【展开】《中华人民共和国护照法》【展开】【展开】
(二)出国(境)任务审查批件中介机构或法定机构产生来源说明>必要原件1份(原件仅供查验)文本类;纸质样例下载1、核对信息是否真实有效; 2、核对证件是否在有效期内。需确认材料是否按照办事指南中所列格式递交。【展开】《中华人民共和国护照法》【展开】【展开】
五、未满16周岁未成年人应当由监护人或监护人委托他人陪同申请
(一)监护关系材料(如出生证、直接载明监护关系的居民户口簿、监护关系公证书)中介机构或法定机构产生来源说明>必要原件1份(原件仅供查验)文本类;纸质样例下载1、核对信息是否真实有效; 2、核对证件是否在有效期内。需确认材料是否按照办事指南中所列格式递交。【展开】《中华人民共和国护照法》【展开】2019年1月1日后在京完成普通护照、往来港澳通行证、往来台湾通行证申办并提交过监护关系材料的,再次在京申办上述三类证件,可免予提交监护关系材料。【展开】
(二)监护人有效期内的中华人民共和国居民身份证政府部门核发来源说明>必要原件1份(原件仅供查验)结果文书类;纸质样例下载1、核对信息是否真实有效; 2、核对证件是否在有效期内。需确认材料是否按照办事指南中所列格式递交。【展开】《中华人民共和国护照法》【展开】【展开】
监护人有效期内的中华人民共和国护照政府部门核发来源说明>必要原件1份(原件仅供查验)结果文书类;纸质样例下载1、核对信息是否真实有效; 2、核对证件是否在有效期内。需确认材料是否按照办事指南中所列格式递交。【展开】《中华人民共和国护照法》【展开】【展开】
(三)、监护人委托他人陪同的,除上述材料外,还需
1监护人授权委托书申请人自备必要原件1份文本类;纸质样例下载申请表上填写监护人同意出境的意见,需确认材料是否按照办事指南中所列格式递交。【展开】《中华人民共和国护照法》【展开】申请表上填写监护人同意出境的意见【展开】
2陪同人有效期内的中华人民共和国居民身份证政府部门核发来源说明>必要原件1份(原件仅供查验)结果文书类;纸质样例下载1、核对信息是否真实有效; 2、核对证件是否在有效期内。需确认材料是否按照办事指南中所列格式递交。【展开】《中华人民共和国护照法》【展开】【展开】
陪同人有效期内的中华人民共和国护照政府部门核发来源说明>必要原件1份(原件仅供查验)结果文书类;纸质样例下载1、核对信息是否真实有效; 2、核对证件是否在有效期内。需确认材料是否按照办事指南中所列格式递交。【展开】《中华人民共和国护照法》【展开】【展开】
六、定居国外的中国公民短期回国申请换发、补发普通护照,还需
(一)定居国外凭证政府部门核发来源说明>必要原件1份(原件仅供查验)文本类;纸质样例下载1、核对信息是否真实有效; 2、核对证件是否在有效期内。需确认材料是否按照办事指南中所列格式递交。【展开】《中华人民共和国护照法》【展开】如护照为国外签发,出入境管理机关受理前须与护照签发机关进行核查,核查时间不计入办证时限【展开】
七、换发普通护照,还需
(一)本人原有效期内的中华人民共和国护照政府部门核发来源说明>必要原件1份(原件仅供查验)结果文书类;纸质样例下载1、核对信息是否真实有效; 2、核对证件是否在有效期内。需确认材料是否按照办事指南中所列格式递交。【展开】《中华人民共和国护照法》【展开】换发护照申请受理后,原护照当即剪角作废退还本人,领取新护照前无法使用【展开】
八、护照损毁、遗失、被盗
(一)损毁的中华人民共和国护照政府部门核发来源说明>必要原件1份(原件仅供查验)结果文书类;纸质样例下载1、核对信息是否真实有效; 2、核对证件是否在有效期内。需确认材料是否按照办事指南中所列格式递交。【展开】《中华人民共和国护照法》【展开】【展开】
九、如护照在境外遗失,除上述申请材料外还需
(一)境外使(领)馆签发的中华人民共和国旅行证政府部门核发来源说明>必要原件1份(原件仅供查验)文本类;纸质样例下载1、核对信息是否真实有效; 2、核对证件是否在有效期内。【展开】《中华人民共和国护照法》【展开】【展开】
境外使(领)馆签发的回国证明政府部门核发来源说明>必要原件1份(原件仅供查验)文本类;纸质样例下载1、核对信息是否真实有效; 2、核对证件是否在有效期内。【展开】《中华人民共和国护照法》【展开】【展开】
申请材料总要求1.《中国公民出入境证件申请表》可在受理现场手工填写或使用自助填表机打印。 2.制证照片(申请人可以选择本人到预约办理的受理现场免费采集;也可以通过微信小程序“出境照通达”→点击“照相”查询社会化照相馆采集地点,自行前往付费采集证件照,采集成功力后持“北京市出入境证件数字相片采集回执”,前往预约办理地点递交申请)。
显示更多

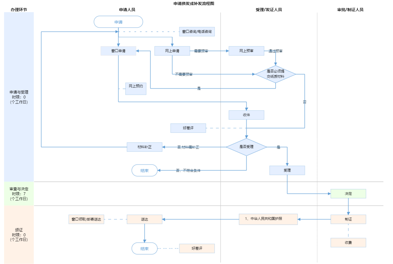
查看流程图

  • 申请与受理1

    办理步骤办理时限办理人员办理结果
    受理0个工作日综窗人员1.能当场受理的,直接进入受理步骤,当场出具受理回执;2.不符合受理条件的,告知不予办理。

    审查标准

    签证页即将使用完毕的;护照已过有效期或有效期不足六个月;户口簿上的姓名、性别、身份证号码、出生地、出生日期等内容变更的;相貌发生较大变化的(需已在户政部门更换身份证);申请人手指伤病痊愈后补采指纹的。申请材料齐全、真实有效。【展开】
  • 审查与决定2

    办理步骤办理时限办理人员办理结果
    决定7个工作日首席代表或部门负责人1.审批通过的,按照受理回执预约取证日期制作完成证件;2.审批未通过告知申请人不予受理。

    审查标准

    《中华人民共和国护照法》
    第十一条 有下列情形之一的,护照持有人可以按照规定申请换发或者补发护照:
    (一)护照有效期即将届满的;
    (二)护照签证页即将使用完毕的;
    (三)护照损毁不能使用的;
    (四)护照遗失或者被盗的;
    (五)有正当理由需要换发或者补发护照的其他情形。
    申请人有下列情形之一的,护照签发机关不予签发护照:
    ①不具有中华人民共和国国籍的;
    ②无法证明身份的;
    ③在申请过程中弄虚作假的;
    ④被判处刑罚正在服刑的;
    ⑤人民法院通知有未了结的民事案件不能出境的;
    ⑥属于刑事案件被告人或者犯罪嫌疑人的;
    ⑦国务院有关主管部门认为出境后将对国家安全造成危害或者对国家利益造成重大损失的;
    ⑧法律、行政法规规定不准出境的其他情形。
    申请人有下列情形之一的,护照签发机关自其刑罚执行完毕或者被遣返回国之日起六个月至三年内不予签发护照:
    ①因妨害国(边)境管理受到刑事处罚的;
    ②因非法出境、非法居留、非法就业被遣返回国的。
    【展开】
  • 颁证与送达3

    办理步骤办理时限办理人员结果名称
    制证0个工作日综窗人员
    发证0个工作日综窗人员

    1、中华人民共和国护照

    送达方式
    窗口领取邮寄送达

中华人民共和国护照
结果名称中华人民共和国护照
结果文书类型证照
结果样本中华人民共和国护照结果样本.jpg
有效时间见结果文书

【法律】中华人民共和国护照法
制定机关中华人民共和国全国人民代表大会常务委员会
依据名称中华人民共和国护照法
发布号令(文号)2006年4月29日主席令50号
法条(具体规定)内容第四条 普通护照由公安部出入境管理机构或者由公安部委托的县级以上地方人民政府公安机关出入境管理机构以及中华人民共和国驻外使馆、领馆和外交部委托的其他驻外机构签发。
第五条 公民因前往外国定居、探亲、学习、就业、旅行、从事商务活动等非公务原因出国的,由本人向户籍所在地的县级以上地方人民政府公安机关出入境管理机构申请普通护照。
第六条 公民申请普通护照,应当提交本人的居民身份证、户口簿、近期免冠照片以及申请事由的相关材料。国家工作人员因本法第五条规定的原因出境申请普通护照的,还应当按照国家有关规定提交相关证明文件。 《中华人民共和国普通护照和出入境通行证签发管理办法》 第四条 公民申请普通护照,应当由本人向其户籍所在地县级以上地方人民政府公安机关出入境管理机构提出,并提交下列真实有效的材料: (一)近期免冠照片一张以及填写完整的《中国公民因私出国(境)申请表》(以下简称申请表); (二)居民身份证和户口簿及复印件;在居民身份证领取、换领、补领期间,可以提交临时居民身份证和户口簿及复印件; (三)未满十六周岁的公民,应当由其监护人陪同,并提交其监护人出具的同意出境的意见、监护人的居民身份证或者户口簿、护照及复印件; (四)国家工作人员应当按照有关规定,提交本人所属工作单位或者上级主管单位按照人事管理权限审批后出具的同意出境的证明; (五)省级地方人民政府公安机关出入境管理机构报经公安部出入境管理机构批准,要求提交的其他材料。 现役军人申请普通护照,按照管理权限履行报批手续后,由本人向所属部队驻地县级以上地方人民政府公安机关出入境管理机构提出。
第十条 护照持有人所持护照的登记事项发生变更时,应当持相关证明材料,向护照签发机关申请护照变更加注。
第十一条 有下列情形之一的,护照持有人可以按照规定申请换发或者补发护照:(一)护照有效期即将届满的;(二)护照签证页即将使用完毕的;(三)护照损毁不能使用的;(四)护照遗失或者被盗的;(五)有正当理由需要换发或者补发护照的其他情形。护照持有人申请换发或者补发普通护照,在国内,由本人向户籍所在地的县级以上地方人民政府公安机关出入境管理机构提出;在国外,由本人向中华人民共和国驻外使馆、领馆或者外交部委托的其他驻外机构提出。定居国外的中国公民回国后申请换发或者补发普通护照的,由本人向暂住地的县级以上地方人民政府公安机关出入境管理机构提出。外交护照、公务护照的换发或者补发,按照外交部的有关规定办理。
【展开】

是否收费:

收费项目名称普通护照
收费标准普通护照每人每证120元。
收费依据设定办理行政许可收费项目的依据:【部门规章】国家发展和改革委员会、财政部《关于降低部分行政事业性收费标准的通知》(发改价格[2019]914号)附件第二款:移民和出入境管理部门 第一项:因私普通护照收费标准,由160元/本降为120元/本。
规定办理行政许可收费标准的依据:【部门规章】国家发展和改革委员会、财政部《关于降低部分行政事业性收费标准的通知》(发改价格[2019]914号)附件第二款:移民和出入境管理部门 第一项:因私普通护照收费标准,由160元/本降为120元/本。
规定办理行政许可收费标准的依据:【其他规范性文件】财政部《关于取消、免征部分出入境证件收费的公告》(财政部国家发展改革委公告〔2021〕22号)第一款取消普通护照加注收费。
设定办理行政许可收费项目的依据:【其他规范性文件】财政部《关于取消、免征部分出入境证件收费的公告》(财政部国家发展改革委公告〔2021〕22号)第一款取消普通护照加注收费。
是否允许减免
备注
1、普通护照的办理时限?
一般情况下,京籍人员办理护照时限为7个工作日;非京籍人员具体取证日期以《受理中国公民出入境证件申请回执单》上的取证日期为准,一般为7个工作日。取证时限以递交申请后第二个工作日开始计算,周六、日及法定节假日不计入工作日。
2、普通护照的有效期?
普通护照的有效期分为十年、五年期两种。其中:已满十六周岁的申请人,签发十年期证件;未满十六周岁的申请人,签发五年期证件。
3、办理普通护照是否收费?
收费标准及依据:护照每本120元。依据: 国家发展和改革委员会、财政部《国家发展改革委 财政部关于降低部分行政事业性收费标准的通知》(发改价格[2019]914号)附件第二款:移民和出入境管理部门 第一项:因私普通护照收费标准,由160元/本降为120元/本。

指南分享

党政机关

移动版

主办:北京市人民政府办公厅

承办:北京市政务服务和数据管理局

版权所有:北京市人民政府网站 京ICP备05060933号

政府网站标识码:1100000088 京公网安备 11010502039640 京ICP备05060933号

运行管理:首都之窗运行管理中心

请选择您的办理区域:

北京市

请选择需要办理的事项: