2
01
11110000306328148H
北京市广播电视局
其他机构首次申请广播电视节目制作经营许可证审批
11110000306328148H200013210100201
11110000306328148H2000132101002
0
c1a26c87-3607-4323-ad9c-961ef677cb15
910210fa-91e8-4878-990f-a8f444ecb5f7
2
01
市广电局
110000000000
北京市广播电视局
北京市政务服务中心:法定工作日: 上午08:30 - 12:00、下午12:00 - 17:30; 周六:上午:08:30 - 12:30(需预约);法定节假日不对外服务。;北京城市副中心政务服务中心:法定工作日: 上午: 09:00 - 12:00; 下午: 12:00 - 17:00; (延时服务时间: 工作日上午08:30 - 09:00; 下午17:00 - 17:30; 周六上午09:00 - 13:00; )
北京市政务服务中心:北京市丰台区西三环南路1号(六里桥西南角)综合窗口 北京城市副中心政务服务中心:北京市通州区新华东街48号二区(东南角)综合窗口
1. 第六条 申请《广播电视节目制作经营许可证》应当符合国家有关广播电视节目制作产业发展规划、布局和结构,并具备下列条件:(一)具有独立法人资格,有符合国家法律、法规规定的机构名称、组织机构和章程;(二)有适应业务范围需要的广播电视及相关专业人员和工作场所;(三)在申请之日前三年,其法定代表人无违法违规记录或机构无被吊销过《广播电视节目制作经营许可证》的记录;(四)法律、行政法规规定的其他条件。第七条 申请《广播电视节目制作经营许可证》,申请机构应当向审批机关同时提交以下材料:(一)申请报告;(二)广播电视节目制作经营机构章程;(三)《广播电视节目制作经营许可证》申领表;(四)主要人员材料:1.法定代表人身份证明(复印件)及简历;2.主要管理人员(不少于三名)的广播电视及相关专业简历、业绩或曾参加相关专业培训等材料。(五)办公场地证明;(六)企事业单位执照或工商行政部门的企业名称核准件。(来源:《广播电视节目制作经营管理规定》(2004年7月19日国家广播电影电视总局令第34号发布,2020年10月29日国家广播电视总局令第7号修订) 2.材料齐全,填写完整; 3.提交的证照证件或批复文件齐全完整、如提交复印件,应当完整清晰并与原件一致; 4.申请材料所载基本信息与提交的证照证件或批复文件所载内容一致; 5.申请材料按要求签字、盖章,且签字内容与申请材料所载内容。
{"IS_GUIDE":"1","ONLINE_DECLARE_SYSTEM_MODE":"99","ITEM_REALITY_USELEVEL":"","SERVICE_OBJCT":"","IS_CONSTRUCTION":"0","CL_SERVICE_TYPE":"","APP_CODE_ID":"","YESNO_CITY_UNICOM":"0^1","CROSS_AREA":"","ISSHOHCENTER":"0","WECHAT_CODE_ID":"","FINANCIAL":"","LITTLEPROGRAM_CODE_NAME":"","CROSS_AREA_ALL":"","CROSS_PROVINCE":"","ALIAS_NAME":"[\"其他机构\", \"经营广播电视节目\", \"广播电视节目\"]","EAR_DISABILITY_GRAD":"","LIB_DISABILITY_GRAD":"","SPEAK_DISABILITY_GRAD":"","REGISTER":"","ONLINE_HANDLING_DEPTH_STANDARD":"05","APPROVAL_TYPE":"1","MIND_DISABILITY_GRAD":"","ACCEPTSERVICE":"99","YWBLX_ID":"0249f3d9-4d6f-4ae1-89e2-ea8c3857eab6","ONLINE_DECLARE_SYSTEM_DEPT":"","CONSTRUCTION_EXPANSION":"0","EMPOWER":"0","EXEMPT_MATERIALS":"","LITTLEPROGRAM_CODE_ID":"","EYE_DISABILITY_GRAD":"","ISMONVEINCENTER":"1","DATA_FLAG":"XZXK_NEW","BUSINESS_APPROVAL_DEPT":"北京市广播电视局","POWER_NAME":"广播电视节目制作经营单位设立审批","ITEM_ATTRIBUTE":"04^05^07^10^11","CROSS_AREA_ATEXT":"","AGE":"","BGSYSTEM_APPROVAL_OTHER":"北京市广播电视局行政审批系统","WIT_DISABILITY_GRAD":"","WECHAT_CODE_NAME":"","POWER_CODE":"B2804201","DISABILITY_TYPE":"","IS_ENABLE_CERTIFICATE_SHARE":"0","POWER_ATTRIBUTE":"1","ONLY_ID":"0e00e550-3313-4af7-8d3f-b77e3e880a53","YES_NO_OPEN":"1","BGSYSTEM_APPROVAL_NAME":"其他","APP_CODE_NAME":"","HOLDER":"","VERSION":"20241125"}
[{"ID":8234743,"TASKGUID":"c1a26c87-3607-4323-ad9c-961ef677cb15","T_ID":"07b579ec-bbad-462f-9075-492be3ffb771","P_ID":"","NAME":"属于以下哪种情况","NODE_LEVEL":1,"NODE_PATH":"/07b579ec-bbad-462f-9075-492be3ffb771","CHILD_COUNT":2,"ORDER_NUM":1,"SERIAL_NUMBER":"1","CONDITION_ATTR":"01","IS_RADIO":"1","IS_SUPPORT":"1","SUMMARY":"1 属于以下哪种情况\n\t1.1 股东中有企业法人机构\n\t1.2 股东为自然人","CD_TIME":"Jan 29, 2026 12:50:36 PM","CD_BATCH":"2026012900013","DISTRIBUTETAG":"all-data^non-investment^11110000306328148H^110000000000^non-construction^11110000306328148H^non-construction_expansion","DATAJSONTEXT":"{\"VERSION\":\"20220810\",\"TREE_TYPE\":\"\",\"CONSULTATION_QA\":\"\"}","parOrder":"","proOrder":"1","newOrderNum":"001","itemGuideConditionRelatedList":[]},{"ID":8234744,"TASKGUID":"c1a26c87-3607-4323-ad9c-961ef677cb15","T_ID":"5ded3572-4585-4a3a-a126-e6c3f8de38b1","P_ID":"07b579ec-bbad-462f-9075-492be3ffb771","NAME":"股东中有企业法人机构","NODE_LEVEL":2,"NODE_PATH":"/07b579ec-bbad-462f-9075-492be3ffb771/5ded3572-4585-4a3a-a126-e6c3f8de38b1","CHILD_COUNT":0,"ORDER_NUM":1,"SERIAL_NUMBER":"1.1","CONDITION_ATTR":"02","IS_RADIO":"","IS_SUPPORT":"","CD_TIME":"Jan 29, 2026 12:50:36 PM","CD_BATCH":"2026012900013","DISTRIBUTETAG":"all-data^non-investment^11110000306328148H^110000000000^non-construction^11110000306328148H^non-construction_expansion","DATAJSONTEXT":"{\"VERSION\":\"20220810\",\"TREE_TYPE\":\"\",\"CONSULTATION_QA\":\"\"}","parOrder":"","proOrder":"","newOrderNum":"001.001","itemGuideConditionRelatedList":[{"ID":26772156,"TASKGUID":"c1a26c87-3607-4323-ad9c-961ef677cb15","T_ID":"5ded3572-4585-4a3a-a126-e6c3f8de38b1","G_ID":"4688c2c7-13ea-4910-aec8-0eb672130e77","M_CODE":"203294","MATERIAL_ID":"201f1c9d-427a-4518-b42b-f18322948476","CD_TIME":"Jan 29, 2026 12:50:36 PM","CD_BATCH":"2026012900013","DISTRIBUTETAG":"all-data^non-investment^11110000306328148H^110000000000^non-construction^11110000306328148H^non-construction_expansion","DATAJSONTEXT":"{\"VERSION\":\"20210903\"}"},{"ID":26772157,"TASKGUID":"c1a26c87-3607-4323-ad9c-961ef677cb15","T_ID":"5ded3572-4585-4a3a-a126-e6c3f8de38b1","G_ID":"5120c27e-a44c-47dd-95e8-32a5b636e1d7","M_CODE":"101743","MATERIAL_ID":"20d21cb0-66ff-4e50-870b-91792d2f5efa","CD_TIME":"Jan 29, 2026 12:50:36 PM","CD_BATCH":"2026012900013","DISTRIBUTETAG":"all-data^non-investment^11110000306328148H^110000000000^non-construction^11110000306328148H^non-construction_expansion","DATAJSONTEXT":"{\"VERSION\":\"20210903\"}"},{"ID":26772158,"TASKGUID":"c1a26c87-3607-4323-ad9c-961ef677cb15","T_ID":"5ded3572-4585-4a3a-a126-e6c3f8de38b1","G_ID":"9dea4a70-9e61-4894-b330-475d8af46b49","M_CODE":"209359","MATERIAL_ID":"42481354-9bfb-423e-9c60-f75da0d9cf71","CD_TIME":"Jan 29, 2026 12:50:36 PM","CD_BATCH":"2026012900013","DISTRIBUTETAG":"all-data^non-investment^11110000306328148H^110000000000^non-construction^11110000306328148H^non-construction_expansion","DATAJSONTEXT":"{\"VERSION\":\"20210903\"}"},{"ID":26772159,"TASKGUID":"c1a26c87-3607-4323-ad9c-961ef677cb15","T_ID":"5ded3572-4585-4a3a-a126-e6c3f8de38b1","G_ID":"cc202760-be28-40ed-837d-93e4616fe262","M_CODE":"346614","MATERIAL_ID":"5bf8b246-d9b1-4b55-9b9a-954daadf9bb2","CD_TIME":"Jan 29, 2026 12:50:36 PM","CD_BATCH":"2026012900013","DISTRIBUTETAG":"all-data^non-investment^11110000306328148H^110000000000^non-construction^11110000306328148H^non-construction_expansion","DATAJSONTEXT":"{\"VERSION\":\"20210903\"}"}]},{"ID":8234745,"TASKGUID":"c1a26c87-3607-4323-ad9c-961ef677cb15","T_ID":"b29ed416-2129-4792-a450-246798d692dc","P_ID":"07b579ec-bbad-462f-9075-492be3ffb771","NAME":"股东为自然人","NODE_LEVEL":2,"NODE_PATH":"/07b579ec-bbad-462f-9075-492be3ffb771/b29ed416-2129-4792-a450-246798d692dc","CHILD_COUNT":0,"ORDER_NUM":2,"SERIAL_NUMBER":"1.2","CONDITION_ATTR":"02","IS_RADIO":"","IS_SUPPORT":"","CD_TIME":"Jan 29, 2026 12:50:36 PM","CD_BATCH":"2026012900013","DISTRIBUTETAG":"all-data^non-investment^11110000306328148H^110000000000^non-construction^11110000306328148H^non-construction_expansion","DATAJSONTEXT":"{\"VERSION\":\"20220810\",\"TREE_TYPE\":\"\",\"CONSULTATION_QA\":\"\"}","parOrder":"","proOrder":"","newOrderNum":"001.002","itemGuideConditionRelatedList":[{"ID":26772160,"TASKGUID":"c1a26c87-3607-4323-ad9c-961ef677cb15","T_ID":"b29ed416-2129-4792-a450-246798d692dc","G_ID":"5120c27e-a44c-47dd-95e8-32a5b636e1d7","M_CODE":"101743","MATERIAL_ID":"20d21cb0-66ff-4e50-870b-91792d2f5efa","CD_TIME":"Jan 29, 2026 12:50:36 PM","CD_BATCH":"2026012900013","DISTRIBUTETAG":"all-data^non-investment^11110000306328148H^110000000000^non-construction^11110000306328148H^non-construction_expansion","DATAJSONTEXT":"{\"VERSION\":\"20210903\"}"},{"ID":26772161,"TASKGUID":"c1a26c87-3607-4323-ad9c-961ef677cb15","T_ID":"b29ed416-2129-4792-a450-246798d692dc","G_ID":"cc202760-be28-40ed-837d-93e4616fe262","M_CODE":"346614","MATERIAL_ID":"5bf8b246-d9b1-4b55-9b9a-954daadf9bb2","CD_TIME":"Jan 29, 2026 12:50:36 PM","CD_BATCH":"2026012900013","DISTRIBUTETAG":"all-data^non-investment^11110000306328148H^110000000000^non-construction^11110000306328148H^non-construction_expansion","DATAJSONTEXT":"{\"VERSION\":\"20210903\"}"},{"ID":26772162,"TASKGUID":"c1a26c87-3607-4323-ad9c-961ef677cb15","T_ID":"b29ed416-2129-4792-a450-246798d692dc","G_ID":"4688c2c7-13ea-4910-aec8-0eb672130e77","M_CODE":"203294","MATERIAL_ID":"201f1c9d-427a-4518-b42b-f18322948476","CD_TIME":"Jan 29, 2026 12:50:36 PM","CD_BATCH":"2026012900013","DISTRIBUTETAG":"all-data^non-investment^11110000306328148H^110000000000^non-construction^11110000306328148H^non-construction_expansion","DATAJSONTEXT":"{\"VERSION\":\"20210903\"}"}]},{"ID":8234747,"TASKGUID":"c1a26c87-3607-4323-ad9c-961ef677cb15","T_ID":"b70b6902-bb3e-41e8-a633-76fcabdc98e3","P_ID":"","NAME":"是否采用告知承诺方式","NODE_LEVEL":1,"NODE_PATH":"/b70b6902-bb3e-41e8-a633-76fcabdc98e3","CHILD_COUNT":2,"ORDER_NUM":2,"SERIAL_NUMBER":"2","CONDITION_ATTR":"01","IS_RADIO":"1","IS_SUPPORT":"1","SUMMARY":"2 是否采用告知承诺方式\n\t2.1 是\n\t2.2 否","CD_TIME":"Jan 29, 2026 12:50:36 PM","CD_BATCH":"2026012900013","DISTRIBUTETAG":"all-data^non-investment^11110000306328148H^110000000000^non-construction^11110000306328148H^non-construction_expansion","DATAJSONTEXT":"{\"VERSION\":\"20220810\",\"TREE_TYPE\":\"0\",\"CONSULTATION_QA\":\"\"}","parOrder":"","proOrder":"2","newOrderNum":"002","itemGuideConditionRelatedList":[]},{"ID":8234746,"TASKGUID":"c1a26c87-3607-4323-ad9c-961ef677cb15","T_ID":"b6d040ae-96e3-4435-bc8d-fab4a0cd05ff","P_ID":"b70b6902-bb3e-41e8-a633-76fcabdc98e3","NAME":"是","NODE_LEVEL":2,"NODE_PATH":"/b70b6902-bb3e-41e8-a633-76fcabdc98e3/b6d040ae-96e3-4435-bc8d-fab4a0cd05ff","CHILD_COUNT":0,"ORDER_NUM":1,"SERIAL_NUMBER":"2.1","CONDITION_ATTR":"02","IS_RADIO":"","IS_SUPPORT":"","CD_TIME":"Jan 29, 2026 12:50:36 PM","CD_BATCH":"2026012900013","DISTRIBUTETAG":"all-data^non-investment^11110000306328148H^110000000000^non-construction^11110000306328148H^non-construction_expansion","DATAJSONTEXT":"{\"VERSION\":\"20220810\",\"TREE_TYPE\":\"0\",\"CONSULTATION_QA\":\"\"}","parOrder":"","proOrder":"","newOrderNum":"002.001","itemGuideConditionRelatedList":[{"ID":26772163,"TASKGUID":"c1a26c87-3607-4323-ad9c-961ef677cb15","T_ID":"b6d040ae-96e3-4435-bc8d-fab4a0cd05ff","G_ID":"e025e75e-3aa6-407f-8687-3a990cc08d08","M_CODE":"211190","MATERIAL_ID":"f8c4c7f2-8b8e-43e1-a4dd-fdfa9c7b654c","CD_TIME":"Jan 29, 2026 12:50:36 PM","CD_BATCH":"2026012900013","DISTRIBUTETAG":"all-data^non-investment^11110000306328148H^110000000000^non-construction^11110000306328148H^non-construction_expansion","DATAJSONTEXT":"{\"VERSION\":\"20210903\"}"},{"ID":26772164,"TASKGUID":"c1a26c87-3607-4323-ad9c-961ef677cb15","T_ID":"b6d040ae-96e3-4435-bc8d-fab4a0cd05ff","G_ID":"cc202760-be28-40ed-837d-93e4616fe262","M_CODE":"346614","MATERIAL_ID":"5bf8b246-d9b1-4b55-9b9a-954daadf9bb2","CD_TIME":"Jan 29, 2026 12:50:36 PM","CD_BATCH":"2026012900013","DISTRIBUTETAG":"all-data^non-investment^11110000306328148H^110000000000^non-construction^11110000306328148H^non-construction_expansion","DATAJSONTEXT":"{\"VERSION\":\"20210903\"}"},{"ID":26772165,"TASKGUID":"c1a26c87-3607-4323-ad9c-961ef677cb15","T_ID":"b6d040ae-96e3-4435-bc8d-fab4a0cd05ff","G_ID":"5120c27e-a44c-47dd-95e8-32a5b636e1d7","M_CODE":"101743","MATERIAL_ID":"20d21cb0-66ff-4e50-870b-91792d2f5efa","CD_TIME":"Jan 29, 2026 12:50:36 PM","CD_BATCH":"2026012900013","DISTRIBUTETAG":"all-data^non-investment^11110000306328148H^110000000000^non-construction^11110000306328148H^non-construction_expansion","DATAJSONTEXT":"{\"VERSION\":\"20210903\"}"},{"ID":26772166,"TASKGUID":"c1a26c87-3607-4323-ad9c-961ef677cb15","T_ID":"b6d040ae-96e3-4435-bc8d-fab4a0cd05ff","G_ID":"9dea4a70-9e61-4894-b330-475d8af46b49","M_CODE":"209359","MATERIAL_ID":"42481354-9bfb-423e-9c60-f75da0d9cf71","CD_TIME":"Jan 29, 2026 12:50:36 PM","CD_BATCH":"2026012900013","DISTRIBUTETAG":"all-data^non-investment^11110000306328148H^110000000000^non-construction^11110000306328148H^non-construction_expansion","DATAJSONTEXT":"{\"VERSION\":\"20210903\"}"},{"ID":26772167,"TASKGUID":"c1a26c87-3607-4323-ad9c-961ef677cb15","T_ID":"b6d040ae-96e3-4435-bc8d-fab4a0cd05ff","G_ID":"4688c2c7-13ea-4910-aec8-0eb672130e77","M_CODE":"203294","MATERIAL_ID":"201f1c9d-427a-4518-b42b-f18322948476","CD_TIME":"Jan 29, 2026 12:50:36 PM","CD_BATCH":"2026012900013","DISTRIBUTETAG":"all-data^non-investment^11110000306328148H^110000000000^non-construction^11110000306328148H^non-construction_expansion","DATAJSONTEXT":"{\"VERSION\":\"20210903\"}"}]},{"ID":8234748,"TASKGUID":"c1a26c87-3607-4323-ad9c-961ef677cb15","T_ID":"be408a51-39c7-41eb-818c-b39d43e7b3a3","P_ID":"b70b6902-bb3e-41e8-a633-76fcabdc98e3","NAME":"否","NODE_LEVEL":2,"NODE_PATH":"/b70b6902-bb3e-41e8-a633-76fcabdc98e3/be408a51-39c7-41eb-818c-b39d43e7b3a3","CHILD_COUNT":0,"ORDER_NUM":2,"SERIAL_NUMBER":"2.2","CONDITION_ATTR":"02","IS_RADIO":"","IS_SUPPORT":"","CD_TIME":"Jan 29, 2026 12:50:36 PM","CD_BATCH":"2026012900013","DISTRIBUTETAG":"all-data^non-investment^11110000306328148H^110000000000^non-construction^11110000306328148H^non-construction_expansion","DATAJSONTEXT":"{\"VERSION\":\"20220810\",\"TREE_TYPE\":\"0\",\"CONSULTATION_QA\":\"\"}","parOrder":"","proOrder":"","newOrderNum":"002.002","itemGuideConditionRelatedList":[{"ID":26772168,"TASKGUID":"c1a26c87-3607-4323-ad9c-961ef677cb15","T_ID":"be408a51-39c7-41eb-818c-b39d43e7b3a3","G_ID":"cc202760-be28-40ed-837d-93e4616fe262","M_CODE":"346614","MATERIAL_ID":"5bf8b246-d9b1-4b55-9b9a-954daadf9bb2","CD_TIME":"Jan 29, 2026 12:50:36 PM","CD_BATCH":"2026012900013","DISTRIBUTETAG":"all-data^non-investment^11110000306328148H^110000000000^non-construction^11110000306328148H^non-construction_expansion","DATAJSONTEXT":"{\"VERSION\":\"20210903\"}"},{"ID":26772169,"TASKGUID":"c1a26c87-3607-4323-ad9c-961ef677cb15","T_ID":"be408a51-39c7-41eb-818c-b39d43e7b3a3","G_ID":"5120c27e-a44c-47dd-95e8-32a5b636e1d7","M_CODE":"101743","MATERIAL_ID":"20d21cb0-66ff-4e50-870b-91792d2f5efa","CD_TIME":"Jan 29, 2026 12:50:36 PM","CD_BATCH":"2026012900013","DISTRIBUTETAG":"all-data^non-investment^11110000306328148H^110000000000^non-construction^11110000306328148H^non-construction_expansion","DATAJSONTEXT":"{\"VERSION\":\"20210903\"}"},{"ID":26772170,"TASKGUID":"c1a26c87-3607-4323-ad9c-961ef677cb15","T_ID":"be408a51-39c7-41eb-818c-b39d43e7b3a3","G_ID":"4688c2c7-13ea-4910-aec8-0eb672130e77","M_CODE":"203294","MATERIAL_ID":"201f1c9d-427a-4518-b42b-f18322948476","CD_TIME":"Jan 29, 2026 12:50:36 PM","CD_BATCH":"2026012900013","DISTRIBUTETAG":"all-data^non-investment^11110000306328148H^110000000000^non-construction^11110000306328148H^non-construction_expansion","DATAJSONTEXT":"{\"VERSION\":\"20210903\"}"},{"ID":26772171,"TASKGUID":"c1a26c87-3607-4323-ad9c-961ef677cb15","T_ID":"be408a51-39c7-41eb-818c-b39d43e7b3a3","G_ID":"9dea4a70-9e61-4894-b330-475d8af46b49","M_CODE":"209359","MATERIAL_ID":"42481354-9bfb-423e-9c60-f75da0d9cf71","CD_TIME":"Jan 29, 2026 12:50:36 PM","CD_BATCH":"2026012900013","DISTRIBUTETAG":"all-data^non-investment^11110000306328148H^110000000000^non-construction^11110000306328148H^non-construction_expansion","DATAJSONTEXT":"{\"VERSION\":\"20210903\"}"}]}]
2
2^3^4
https://recept.banshi.beijing.gov.cn/online/accept#/accept/entry?matterType=single&matterId=11110362014293&userType=legal

政务服务> 办事指南

其他机构首次申请广播电视节目制作经营许可证审批

北京市

切换简洁版

  • 承诺件

    办件类型

  • 0

    到现场次数

  • 15工作日

    法定办结时限

  • 10工作日

    承诺办结时限

好差评

5.0

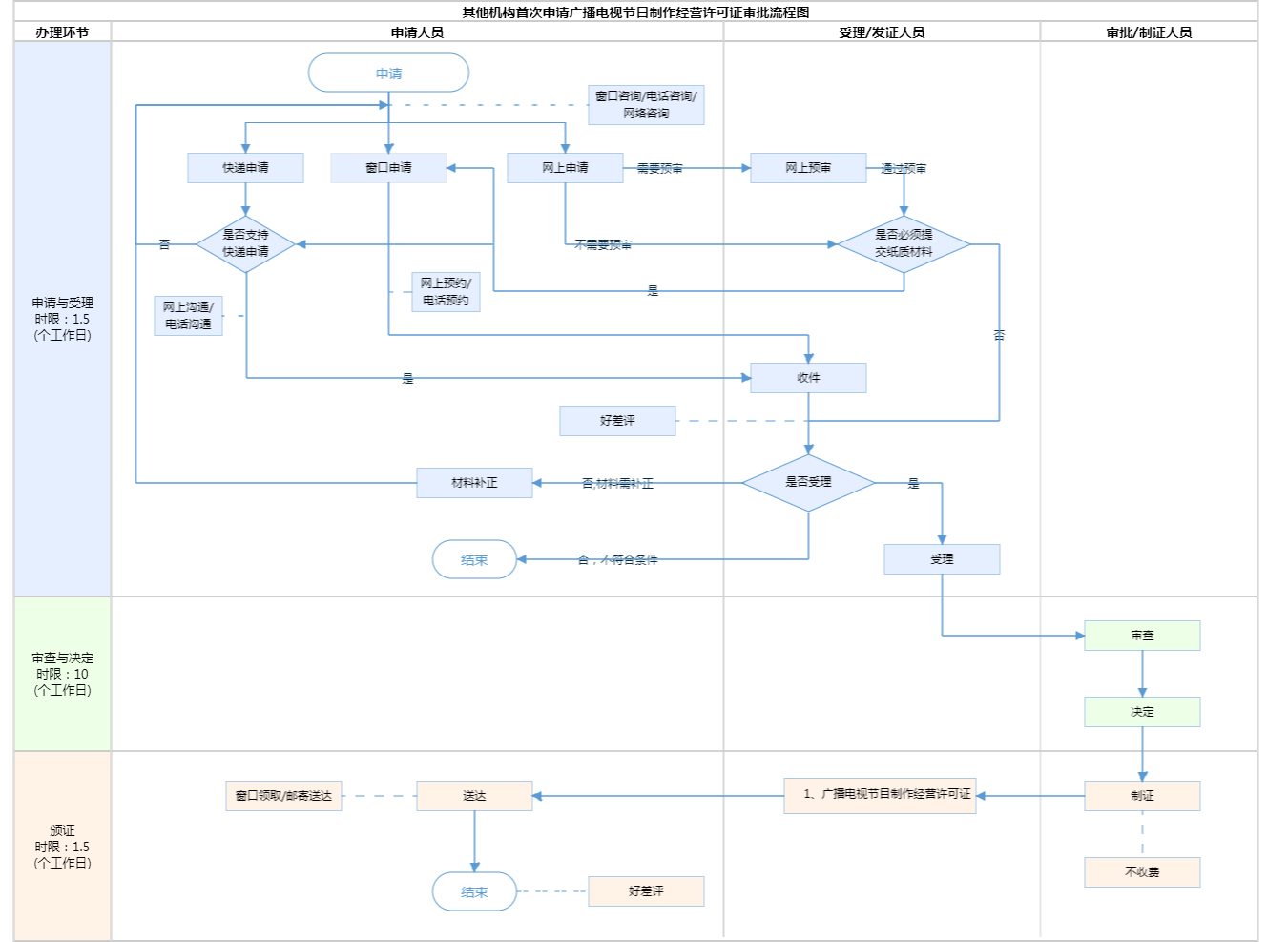
办件承诺办结时限说明:(承诺时限为办理流程中“审查与决定”环节的计时时限)

办件承诺办结时限说明:

(承诺时限为办理流程中“审查与决定”环节的计时时限)

基本信息

实施主体 北京市广播电视局 服务对象
事项类型 行政许可 办理形式
受理条件 1. 第六条 申请《广播电视节目制作经营许可证》应当符合国家有关广播电视节目制作产业发展规划、布局和结构,并具备下列条件:(一)具有独立法人资格,有符合国家法律、法规规定的机构名称、组织机构和章程;(二)有适应业务范围需要的广播电视及相关专业人员和工作场所;(三)在申请之日前三年,其法定代表人无违法违规记录或机构无被吊销过《广播电视节目制作经营许可证》的记录;(四)法律、行政法规规定的其他条件。第七条 申请《广播电视节目制作经营许可证》,申请机构应当向审批机关同时提交以下材料:(一)申请报告;(二)广播电视节目制作经营机构章程;(三)《广播电视节目制作经营许可证》申领表;(四)主要人员材料:1.法定代表人身份证明(复印件)及简历;2.主要管理人员(不少于三名)的广播电视及相关专业简历、业绩或曾参加相关专业培训等材料。(五)办公场地证明;(六)企事业单位执照或工商行政部门的企业名称核准件。(来源:《广播电视节目制作经营管理规定》(2004年7月19日国家广播电影电视总局令第34号发布,2020年10月29日国家广播电视总局令第7号修订) 2.材料齐全,填写完整; 3.提交的证照证件或批复文件齐全完整、如提交复印件,应当完整清晰并与原件一致; 4.申请材料所载基本信息与提交的证照证件或批复文件所载内容一致; 5.申请材料按要求签字、盖章,且签字内容与申请材料所载内容。
办理时间 北京市政务服务中心:法定工作日: 上午08:30 - 12:00、下午12:00 - 17:30; 周六:上午:08:30 - 12:30(需预约);法定节假日不对外服务。;北京城市副中心政务服务中心:法定工作日: 上午: 09:00 - 12:00; 下午: 12:00 - 17:00; (延时服务时间: 工作日上午08:30 - 09:00; 下午17:00 - 17:30; 周六上午09:00 - 13:00; ) 查看详情
办理地点 北京市政务服务中心:北京市丰台区西三环南路1号(六里桥西南角)综合窗口 北京城市副中心政务服务中心:北京市通州区新华东街48号二区(东南角)综合窗口 查看详情
咨询方式

咨询电话:

(010)89150042【展开】

咨询窗口地址:

北京市政务服务中心:北京市丰台区西三环南路1号(六里桥西南角)(综合窗口)北京城市副中心政务服务中心:北京市通州区新华东街48号二区(东南角)(综合窗口)【展开】

网上咨询:

http://gdj.beijing.gov.cn/hdjl/dyjh/【展开】

投诉监督方式
基本编码 000132101002 事项编码 11110000306328148H2000132101002
业务办理项编码 11110000306328148H200013210100201 进驻大厅类型
权力来源 法定本级行使 网上支付
所属机构 北京市广播电视局 委托部门
联办机构 实施主体性质 法定机关
办理进程查询途径
行使层级 市级 运行系统 市级自建(垂管)
物流快递 办理方式 自办件
预约办理 数量限制
中介服务 权限划分
通办范围 全市 特殊程序
行使内容
显示更多

请选择情形:

提示:通过情形选择可引导出您办理该事项所需的材料,若要查看全部材料,请点击"查看全部材料"

查看全部材料 情形引导

收起
我选好了重选条件

序号 材料名称 材料来源 材料
必要性
数量要求 介质要求 表格及样例
下载
受理标准 提供材料
依据
其他要求
申请材料总要求1.以上材料一式一份,A4纸单面,并在盖章处加盖公章。2.申请人可在北京市政务服务中心窗口提交纸质材料,或在北京市政务服务网进行网上申报。
序号 材料名称 材料来源 材料
必要性
数量要求 介质要求 表格及样例
下载
受理标准 提供材料
依据
其他要求
申请材料总要求1.以上材料一式一份,A4纸单面,并在盖章处加盖公章。2.申请人可在北京市政务服务中心窗口提交纸质材料,或在北京市政务服务网进行网上申报。
显示更多

指南分享