政务服务> 办事指南
北京市
切换简洁版
基本信息
| 实施主体 | 北京市文化和旅游局 | 服务对象 | |
| 事项类型 | 行政许可 | 办理形式 | |
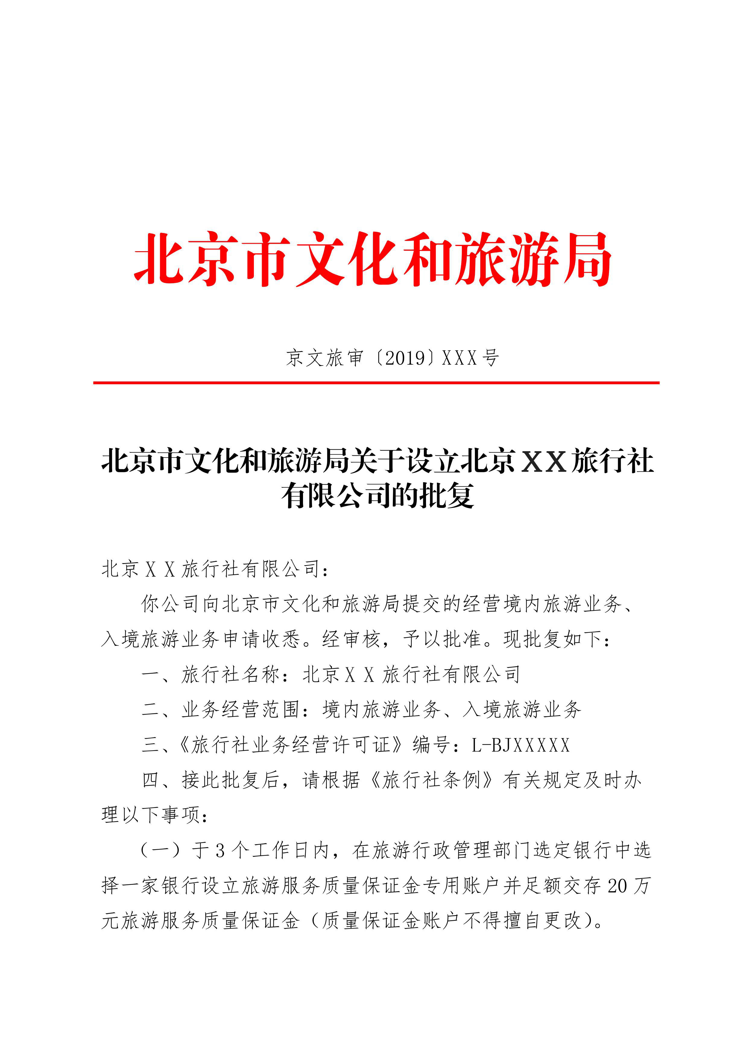
| 受理条件 | 一、申请人应根据《旅游法》《旅行社条例》《旅行社条例实施细则》和《导游管理办法》的规定和要求如实填写申请信息并承担相关法律责任。 二、申请取得《旅行社业务经营许可证》前应当先取得《企业法人营业执照》,执照的经营范围应包括“旅游业务”。 三、设立旅行社应当有不少于30万元的注册资本。 四、申请材料完整准确,形式符合规范。 五、设立旅行社应具备必要的经营管理人员和导游。 “必要的经营管理人员”是指具有旅行社从业经历或者相关专业经历的经理人员和计调人员; “必要的导游”是指有不低于旅行社在职员工总数20%且不少于3名、与旅行社签订固定期限或者无固定期限劳动合同的持有导游证的导游。 | ||
| 办理时间 | 法定工作日: 上午08:30 - 12:00、下午12:00 - 17:30; 周六:上午:08:30 - 12:30(需预约);法定节假日不对外服务。;法定工作日: 上午: 09:00 - 12:00; 下午: 12:00 - 17:00; (延时服务时间: 工作日上午08:30 - 09:00; 下午17:00 - 17:30; 周六上午09:00 - 13:00; )... 查看详情 | ||
| 办理地点 | 北京市政务服务中心:北京市丰台区西三环南路1号(六里桥西南角)综合窗口 北京城市副中心政务服务中心:北京市通州区新华东街48号二区(东南角)综合窗口 查看详情 | ||
| 咨询方式 |
咨询电话: (010)89150270;(010)89150050【展开】 |
||
| 投诉监督方式 | |||
| 基本编码 | 000122114000 | 事项编码 | 11110000MB167861412000122114000 |
| 业务办理项编码 | 11110000MB167861412000122114000A1 | 进驻大厅类型 | |
| 权力来源 | 上级委托 | 网上支付 | 否 |
| 所属机构 | 北京市文化和旅游局 | 委托部门 | 北京市文化和旅游局 |
| 联办机构 | 无 | 实施主体性质 | 受委托组织 |
| 办理进程查询途径 | |||
| 行使层级 | 市级 | 运行系统 | 市级自建(垂管) |
| 物流快递 | 是 | 办理方式 | 自办件 |
| 预约办理 | 数量限制 | 无 | |
| 中介服务 | 无 | 权限划分 | |
| 通办范围 | 无 | 特殊程序 | 无 |
| 行使内容 | |||

无
| 序号 | 材料名称 | 材料来源 | 材料 必要性 |
数量要求 | 介质要求 | 表格及样例 下载 |
受理标准 | 提供材料 依据 |
其他要求 | 申请材料总要求 | 1.该事项网上办理,可实行告知承诺制办理。申请人登录北京市旅游行业管理平台(https://banshi.whlyj.beijing.gov.cn/hygl/)选择“设立旅行社”开始申请。如需到现场寻求帮办服务,应携带上述全部材料的纸质原件及相应的电子图片(jpg格式),单位介绍信(加盖企业公章)并提供登录用户名和密码。 2.在领取《旅行社业务经营许可证》后,旅行社应及时交存旅游服务质量保证金,投保旅行社责任保险并备案;还应通过全国旅游监管服务平台(http://jianguan.12301.cn)尽快将必要的导游调入旅行社中。登录账号为申请设立时填写的总经理手机号码,接收手机验证码可登录系统。如无法登录,说明该手机号已在系统中被占用或其他特殊原因,请致电89150050咨询解决方法。 |
|---|
| 序号 | 材料名称 | 材料来源 | 材料 必要性 |
数量要求 | 介质要求 | 表格及样例 下载 |
受理标准 | 提供材料 依据 |
其他要求 | 申请材料总要求 | 1.该事项网上办理,可实行告知承诺制办理。申请人登录北京市旅游行业管理平台(https://banshi.whlyj.beijing.gov.cn/hygl/)选择“设立旅行社”开始申请。如需到现场寻求帮办服务,应携带上述全部材料的纸质原件及相应的电子图片(jpg格式),单位介绍信(加盖企业公章)并提供登录用户名和密码。 2.在领取《旅行社业务经营许可证》后,旅行社应及时交存旅游服务质量保证金,投保旅行社责任保险并备案;还应通过全国旅游监管服务平台(http://jianguan.12301.cn)尽快将必要的导游调入旅行社中。登录账号为申请设立时填写的总经理手机号码,接收手机验证码可登录系统。如无法登录,说明该手机号已在系统中被占用或其他特殊原因,请致电89150050咨询解决方法。 |
|---|

无
无
指南分享