
市级
区级
乡镇
(街道)
村(社区)
市级
部门
显示更多
政务服务> 办事指南
北京市
切换简洁版
基本信息
| 实施主体 | 北京市水务局 | 服务对象 | 自然人、企业法人、事业法人、社会组织法人、非法人企业、行政机关、其他组织 |
| 事项类型 | 行政许可 | 办理形式 | 窗口办理、网上办理、快递申请 |
| 受理条件 | (一)申请材料齐全,填写完整,符合申请材料中对材料的详细要求。 (二)申请材料的原件或电子版本应清晰,按要求盖章。 (三)依据水利部《关于加强蓄滞洪区内非防洪建设项目洪水影响评价管理的意见》(水防〔2024〕300号),水利部和县级以上地方水行政主管部门分级负责蓄滞洪区内洪水影响评价类审批(非防洪建设项目洪水影响评价报告审批)。 1.国家级蓄滞洪区规划安全区内的非防洪建设项目由地方水行政主管部门许可; 2.市级蓄滞洪区(宋庄蓄滞洪区、西郊雨洪调蓄工程、玉渊潭蓄滞洪区、温榆河公园蓄滞洪区、南海子蓄滞洪区)内的非防洪建设项目,由市水行政主管部门审批; 3.其他区级蓄滞洪区的非防洪建设项目,由区水行政主管部门审批。 | ||
| 办理时间 | 北京市政务服务中心:法定工作日: 上午: 09:00 - 12:00; 下午: 13:30 - 17:00; (延时服务时间: 工作日上午08:30 - 09:00; 下午17:00 - 17:30; 周六上午09:00 - 13:00; );北京城市副中心政务服务中心:法定工作日: 上午: 09:00 - 12:00; 下午: 12:00 - 17:00; (延时服务时间: 工作日上午08:30 - 09:00; 下午17:00 - 17:30; 周六上午09:00 - 13:00; ) 查看详情 | ||
| 办理地点 | 北京市政务服务中心:北京市丰台区西三环南路1号(六里桥西南角)二层C区综合窗口 北京城市副中心政务服务中心:北京市通州区新华东街48号二区(东南角)二层综合窗口 查看详情 | ||
| 咨询方式 |
咨询电话: (010)89150256;(010)89150257【展开】 咨询窗口地址: 北京市政务服务中心:北京市丰台区西三环南路1号(六里桥西南角)(综合窗口);北京城市副中心政务服务中心:北京市通州区新华东街48号(东南角)(综合窗口)【展开】 网上咨询: https://banshi.beijing.gov.cn/bjzwchatui/bjzw-chatui/index.html?【展开】 |
||
| 投诉监督方式 | 投诉监督电话: (010)12345【展开】 |
||
| 基本编码 | 000119103005 | 事项编码 | 11110000765000432H2000119103005 |
| 业务办理项编码 | 11110000765000432H200011910300502 | 进驻大厅类型 | 政务服务中心 |
| 权力来源 | 法定本级行使 | 网上支付 | 否 |
| 所属机构 | 北京市水务局 | 委托部门 | 无 |
| 联办机构 | 无 | 实施主体性质 | 法定机关 |
| 办理进程查询途径 | 网上查询:https://banshi.beijing.gov.cn/pubtask/banjian.html 现场查询:北京市政务服务中心:北京市丰台区西三环南路1号(六里桥西南角)(综合窗口);北京城市副中心政务服务中心:北京市通州区新华东街48号(东南角)(综合窗口) 电话查询:(010)89150256 |
||
| 行使层级 | 市级 | 运行系统 | 市级自建(垂管) |
| 物流快递 | 是 | 办理方式 | 自办件 |
| 预约办理 | 网上预约:https://banshi.beijing.gov.cn/;电话预约:(010)89150001 | 数量限制 | 无 |
| 中介服务 | 无 | 权限划分 | 无 |
| 通办范围 | 无 | 特殊程序 | 技术审查 |
| 行使内容 | 国家级蓄滞洪区规划安全区内的非防洪建设项目由地方水行政主管部门许可;市级蓄滞洪区(宋庄蓄滞洪区、西郊雨洪调蓄工程、玉渊潭蓄滞洪区、温榆河公园蓄滞洪区、南海子蓄滞洪区)内的非防洪建设项目,由市水行政主管部门审批;其他区级蓄滞洪区的非防洪建设项目,由区水行政主管部门审批。 | ||

无
| 序号 | 材料名称 | 材料来源 | 材料 必要性 |
数量要求 | 介质要求 | 表格及样例 下载 |
受理标准 | 提供材料 依据 |
其他要求 |
|---|---|---|---|---|---|---|---|---|---|
| 一 | 非防洪建设项目洪水影响评价报告审批变更申请书 | 申请人自备 | 容缺后补 | 原件1份 | 表格类;纸质或电子 | 样表下载空表下载 | 1、格式与范本保持一致,A4纸打印; 2、内容不能有遗漏; 3、单位名称和公章名字一致; 4、单位公章和负责人签字齐全,注明日期。【展开】 | 《水利部关于加强非防洪建设项目洪水影响评价工作的通知》【展开】 | 【展开】 |
| 二、与利益第三方达成的协议或情况说明 | |||||||||
| (一) | 与利益第三方达成的协议文件 | 申请人自备 | 必要 | 原件1份 | 文本类;纸质或电子 | 样例下载 | 1、加盖单位公章; 2、单位名称和公章名字一致。【展开】 | 《水利部关于加强非防洪建设项目洪水影响评价工作的通知》【展开】 | 【展开】 |
| 或与利益第三方情况说明 | 申请人自备 | 必要 | 原件1份 | 文本类;纸质或电子 | 样例下载 | 1、加盖单位公章; 2、单位名称和公章名字一致。【展开】 | 《水利部关于加强非防洪建设项目洪水影响评价工作的通知》【展开】 | 【展开】 | |
| 三、项目建设所依据的文件 | |||||||||
| (一) | 可行性研究报告 | 申请人自备 | 必要 | 原件1份 | 文本类;纸质或电子 | 样例下载 | 1、加盖单位公章; 2、单位名称和公章名字一致; 3、责任页签字齐全。【展开】 | 《水利部关于加强非防洪建设项目洪水影响评价工作的通知》【展开】 | 【展开】 |
| 或项目申请报告 | 申请人自备 | 必要 | 原件1份 | 文本类;纸质或电子 | 样例下载 | 1、加盖单位公章; 2、单位名称和公章名字一致; 3、责任页签字齐全。【展开】 | 《水利部关于加强非防洪建设项目洪水影响评价工作的通知》【展开】 | 【展开】 | |
| 或初步设计报告 | 申请人自备 | 必要 | 原件1份 | 文本类;纸质或电子 | 样例下载 | 1、加盖单位公章; 2、单位名称和公章名字一致; 3、责任页签字齐全。【展开】 | 《水利部关于加强非防洪建设项目洪水影响评价工作的通知》【展开】 | 【展开】 | |
| 或备案材料 | 申请人自备 | 必要 | 原件1份 | 文本类;纸质或电子 | 样例下载 | 1、加盖单位公章; 2、单位名称和公章名字一致;3、责任页签字。【展开】 | 《水利部关于加强非防洪建设项目洪水影响评价工作的通知》【展开】 | 【展开】 | |
| 四 | 洪水影响评价报告 | 申请人自备 | 必要 | 原件2份 | 文本类;纸质、电子 | 样例下载 | 1、加盖单位公章; 2、单位名称和公章名字一致; 3、责任页签字齐全。【展开】 | 《水利部关于加强非防洪建设项目洪水影响评价工作的通知》【展开】 | 【展开】 |
| 申请材料总要求 | |||||||||

无
| 办理步骤 | 办理时限 | 办理人员 | 办理结果 |
|---|---|---|---|
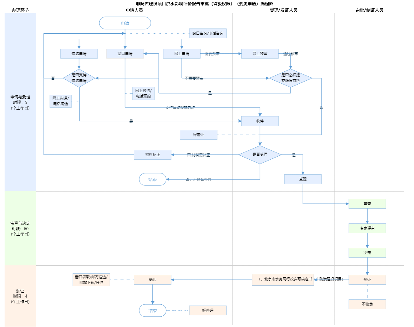
| 申报/收件 | 0个工作日 | 综窗人员 | 1.申请事项依法不需要取得行政许可的,告知申请人不受理;2.材料不齐全或者不符合法定形式,一次性告知补证的全部材料,出具《补正材料通知书》;3.申请材料齐全并且符合法定形式,符合受理标准,出具《受理通知书》。 |
审查标准 1.权限范围:国家级蓄滞洪区内的大、中型非防洪建设项目由海河水利委员会审批,其他非防洪建设项目由市水行政主管审批;市级蓄滞洪区(宋庄蓄滞洪区、西郊雨洪调蓄工程、玉渊潭蓄滞洪区、温榆河公园蓄滞洪区、南旱河蓄滞洪区、南海子蓄滞洪区)内的非防洪建设项目,由市水行政主管部门审批,其他区级蓄滞洪区的非防洪建设项目,由区水行政主管部门审批。2.提交的材料齐全,填写完整、合法有效,如提交复印件,应完整清晰并与原件一致,格式符合申请材料中对材料的详细要求。 3.申请材料按要求签字、盖章,且印章内容与申请单位保持一致。【展开】 | |||
| 办理步骤 | 办理时限 | 办理人员 | 办理结果 |
|---|---|---|---|
| 受理 | 1个工作日 | 综窗人员 | 1.申请事项依法不需要取得行政许可的,告知申请人不受理;2.材料不齐全或者不符合法定形式,一次性告知补证的全部材料,出具《补正材料通知书》;3.申请材料齐全并且符合法定形式,符合受理标准,出具《受理通知书》。 |
审查标准 1.权限范围:国家级蓄滞洪区内的大、中型非防洪建设项目由海河水利委员会审批,其他非防洪建设项目由市水行政主管审批;市级蓄滞洪区(宋庄蓄滞洪区、西郊雨洪调蓄工程、玉渊潭蓄滞洪区、温榆河公园蓄滞洪区、南旱河蓄滞洪区、南海子蓄滞洪区)内的非防洪建设项目,由市水行政主管部门审批,其他区级蓄滞洪区的非防洪建设项目,由区水行政主管部门审批。2.提交的材料齐全,填写完整、合法有效,如提交复印件,应完整清晰并与原件一致,格式符合申请材料中对材料的详细要求。 3.申请材料按要求签字、盖章,且印章内容与申请单位保持一致。【展开】 | |||
| 办理步骤 | 办理时限 | 必要性 | 设立依据 |
|---|---|---|---|
| 技术审查 | 30个工作日 | 必须开展 | 《关于加强蓄滞洪区内非防洪建设项目洪水影响评价管理的意见》(水防〔2024〕300号) |
| 办理步骤 | 办理时限 | 办理人员 | 办理结果 |
|---|---|---|---|
| 审查 | 16个工作日 | 进驻部门人员 | 审查意见 |
审查标准 (一)符合相关江河流域综合规划和防洪规划、区域防洪规划、蓄滞洪区建设与管理规划、山洪灾害防治规划、河流治理规划等规划要求。(二)符合洪水调度安排,满足防御洪水方案、洪水调度方案和防洪应急预案等要求。 (三)符合建设项目防洪安全等级等防洪技术标准要求。 (四)对河流岸线、河势稳定、水流形态、冲刷淤积、行洪排涝等无不利影响,或虽有影响但采取措施后可以达到防洪要求。 (五)对防洪排涝工程体系的整体布局、防洪工程的安全、蓄滞洪区的运用以及防汛抢险等无不利影响,或虽有影响但采取措施后可以达到防洪要求。 (六)建设项目应对洪水的淹没、冲刷等影响以及长期维修养护的措施能够满足自身防洪安全要求。 (七)洪水影响评价技术路线、评价方法正确,消除或减轻洪水影响的措施合理可行。 (八)满足当地具体条件的防洪减灾规定和要求。【展开】 | |||
| 办理步骤 | 办理时限 | 办理人员 | 办理结果 |
|---|---|---|---|
| 决定 | 4个工作日 | 主管局领导 | 北京市水务局行政许可决定书 |
审查标准 (一)符合相关江河流域综合规划和防洪规划、区域防洪规划、蓄滞洪区建设与管理规划、山洪灾害防治规划、河流治理规划等规划要求。(二)符合洪水调度安排,满足防御洪水方案、洪水调度方案和防洪应急预案等要求。 (三)符合建设项目防洪安全等级等防洪技术标准要求。 (四)对河流岸线、河势稳定、水流形态、冲刷淤积、行洪排涝等无不利影响,或虽有影响但采取措施后可以达到防洪要求。 (五)对防洪排涝工程体系的整体布局、防洪工程的安全、蓄滞洪区的运用以及防汛抢险等无不利影响,或虽有影响但采取措施后可以达到防洪要求。 (六)建设项目应对洪水的淹没、冲刷等影响以及长期维修养护的措施能够满足自身防洪安全要求。 (七)洪水影响评价技术路线、评价方法正确,消除或减轻洪水影响的措施合理可行。 (八)满足当地具体条件的防洪减灾规定和要求。【展开】 | |||
| 办理步骤 | 办理时限 | 办理人员 | 结果名称 |
|---|---|---|---|
| 制证 | 1个工作日 | 进驻部门人员 | |
| 发证 | 1个工作日 | 综窗人员 | 1、北京市水务局行政许可决定书 |
| 送达方式 | |||
|---|---|---|---|
窗口领取 邮寄送达 网站下载:登录北京市投资项目在线审批监管平台(http://tzxm.beijing.gov.cn/)后自行下载 其他:预留邮箱的可通过电子邮箱自行下载 | |||
无
| 北京市水务局行政许可决定书 | |
| 结果名称 | 北京市水务局行政许可决定书 |
|---|---|
| 结果文书类型 | 批文 |
| 结果样本 | 北京市水务局行政许可决定书.pdf |
| 有效时间 | 三年 |
无
| 【法律】中华人民共和国防洪法 | |
| 制定机关 | 全国人民代表大会常务委员会 |
|---|---|
| 依据名称 | 中华人民共和国防洪法 |
| 发布号令(文号) | 1997年8月29日第八届全国人民代表大会常务委员会第二十七次会议通过 根据2009年8月27日第十一届全国人民代表大会常务委员会第十次会议《关于修改部分法律的决定》第一次修正 根据2015年4月24日第十二届全国人民代表大会常务委员会第十四次会议《关于修改〈中华人民共和国港口法〉等七部法律的决定》第二次修正 根据2016年7月2日第十二届全国人民代表大会常务委员会第二十一次会议《关于修改〈中华人民共和国节约能源法〉等六部法律的决定》第三次修正 |
| 法条(具体规定)内容 | 在洪泛区、蓄滞洪区内建设非防洪建设项目,应当就洪水对建设项目可能产生的影响和建设项目对防洪可能产生的影响作出评价,编制洪水影响评价报告,提出防御措施。洪水影响评价报告未经有关水行政主管部门审查批准的,建设单位不得开工建设。【展开】 |
是否收费:否
| 1、对洪水影响评价报告的编制单位有资质要求吗? |
|---|
| 洪水影响评价报告可由建设项目法人自行编制或委托其他法人单位编制,无资质要求。 |
指南分享
主办:北京市人民政府办公厅
承办:北京市政务服务和数据管理局
版权所有:北京市人民政府网站 京ICP备05060933号
政府网站标识码:1100000088 京公网安备 11010502039640 京ICP备05060933号
运行管理:首都之窗运行管理中心