北京市政务服务网
当前:北京市 切换区域

市级

  • 北京市

区级

  • 北京市

乡镇
(街道)

  • 北京市

村(社区)

  • 北京市

市级
部门

显示更多

我在听,请说话(10s)
抱歉,没听清,请再说一遍吧
2
10
1111000069080358X6
北京市地方金融管理局
区域性股权市场名称变更备案
1111000069080358X6211103301300003
1111000069080358X62111033013000
0
cdbd302a-8c49-451f-9b98-6f7cf13d50a3
d76648c2-9bc3-457d-88f2-82bec935cf9c
2
10
市金融管理局
110000000000
北京市地方金融管理局
北京城市副中心政务服务中心:法定工作日: 上午: 09:00 - 12:00; 下午: 12:00 - 17:00; (延时服务时间: 工作日上午08:30 - 09:00; 下午17:00 - 17:30; 周六上午09:00 - 13:00; );北京市政务服务中心:法定工作日: 上午: 09:00 - 12:00; 下午: 13:30 - 17:00; (延时服务时间: 工作日上午08:30 - 09:00; 下午17:00 - 17:30; 周六上午09:00 - 13:00; )
北京城市副中心政务服务中心:北京市通州区新华东街48号二区(东南角)综合窗口 北京市政务服务中心:北京市丰台区西三环南路1号(六里桥西南角)2层B岛98号窗口
申请企业加盖公章,材料齐备完整不缺页,内容符合《北京市区域性股权市场监督管理办法(试行)》(京金融〔2023〕196号)第二章 设立、变更和终止的规定。
{"IS_GUIDE":"0","ONLINE_DECLARE_SYSTEM_MODE":"02","ITEM_REALITY_USELEVEL":"","SERVICE_OBJCT":"","IS_CONSTRUCTION":"0","CL_SERVICE_TYPE":"","APP_CODE_ID":"","YESNO_CITY_UNICOM":"0^1","CROSS_AREA":"","ISSHOHCENTER":"0","WECHAT_CODE_ID":"","FINANCIAL":"","LITTLEPROGRAM_CODE_NAME":"","CROSS_AREA_ALL":"","CROSS_PROVINCE":"","ALIAS_NAME":"[\"区域性股权市场名称\"]","EAR_DISABILITY_GRAD":"","LIB_DISABILITY_GRAD":"","SPEAK_DISABILITY_GRAD":"","REGISTER":"","ONLINE_HANDLING_DEPTH_STANDARD":"05","APPROVAL_TYPE":"1","MIND_DISABILITY_GRAD":"","ACCEPTSERVICE":"99","YWBLX_ID":"62bddd19-5d64-4779-8d15-14e8108c8822","ONLINE_DECLARE_SYSTEM_DEPT":"北京市政务服务和数据管理局","CONSTRUCTION_EXPANSION":"0","EMPOWER":"0","EXEMPT_MATERIALS":"","LITTLEPROGRAM_CODE_ID":"","EYE_DISABILITY_GRAD":"","ISMONVEINCENTER":"1","DATA_FLAG":"","BUSINESS_APPROVAL_DEPT":"北京市地方金融管理局","POWER_NAME":"区域性股权市场变更备案","ITEM_ATTRIBUTE":"04^05^07^11","CROSS_AREA_ATEXT":"","AGE":"","BGSYSTEM_APPROVAL_OTHER":"综合审批系统","WIT_DISABILITY_GRAD":"","WECHAT_CODE_NAME":"","POWER_CODE":"L3300600","DISABILITY_TYPE":"","IS_ENABLE_CERTIFICATE_SHARE":"0","POWER_ATTRIBUTE":"","ONLY_ID":"b4dbb15a-a4c2-4364-8d82-8195ac552ee3","YES_NO_OPEN":"1","BGSYSTEM_APPROVAL_NAME":"其他","APP_CODE_NAME":"","HOLDER":"","VERSION":"20241125"}
[]
2
2
https://recept.banshi.beijing.gov.cn/online/accept#/accept/entry?matterType=single&matterId=11171612018933&userType=legal

政务服务> 办事指南

区域性股权市场名称变更备案

北京市

切换简洁版

  • 承诺件

    办件类型

  • 0

    到现场次数

  • 20工作日

    法定办结时限

  • 20工作日

    承诺办结时限

好差评

0.0

办件承诺办结时限说明:(承诺时限为办理流程中“审查与决定”环节的计时时限)

办件承诺办结时限说明:

(承诺时限为办理流程中“审查与决定”环节的计时时限)

基本信息

实施主体 北京市地方金融管理局 服务对象 企业法人
事项类型 其他行政权力 办理形式 窗口办理、网上办理
受理条件 申请企业加盖公章,材料齐备完整不缺页,内容符合《北京市区域性股权市场监督管理办法(试行)》(京金融〔2023〕196号)第二章 设立、变更和终止的规定。
办理时间 北京城市副中心政务服务中心:法定工作日: 上午: 09:00 - 12:00; 下午: 12:00 - 17:00; (延时服务时间: 工作日上午08:30 - 09:00; 下午17:00 - 17:30; 周六上午09:00 - 13:00; );北京市政务服务中心:法定工作日: 上午: 09:00 - 12:00; 下午: 13:30 - 17:00; (延时服务时间: 工作日上午08:30 - 09:00; 下午17:00 - 17:30; 周六上午09:00 - 13:00; ) 查看详情
办理地点 北京城市副中心政务服务中心:北京市通州区新华东街48号二区(东南角)综合窗口 北京市政务服务中心:北京市丰台区西三环南路1号(六里桥西南角)2层B岛98号窗口 查看详情
咨询方式

咨询电话:

(010)55571395【展开】

咨询窗口地址:

北京市丰台区西三环南路1号(六里桥西南角)北京市政务服务中心2层B岛98号窗口 北京城市副中心政务服务中心:北京市通州区新华东街48号二区(东南角)(综合窗口)【展开】

网上咨询:

http://jrj.beijing.gov.cn/【展开】

投诉监督方式

投诉监督电话:

(010)12345【展开】

投诉网址:

http://jrj.beijing.gov.cn/【展开】

基本编码 111033013000 事项编码 1111000069080358X62111033013000
业务办理项编码 1111000069080358X6211103301300003 进驻大厅类型 政务服务中心
权力来源 法定本级行使 网上支付
所属机构 北京市地方金融管理局 委托部门
联办机构 实施主体性质 法定机关
办理进程查询途径 电话查询:(010)55571395
行使层级 市级 运行系统 市级自建(垂管)
物流快递 办理方式 初审件
预约办理 电话预约:(010)89150001 数量限制
中介服务 权限划分
通办范围 全市 特别程序
行使内容
显示更多

请选择情形:

提示:通过情形选择可引导出您办理该事项所需的材料,若要查看全部材料,请点击"查看全部材料"

查看全部材料 情形引导

收起
我选好了重选条件

序号 材料名称 材料来源 材料
必要性
数量要求 介质要求 表格及样例
下载
受理标准 提供材料
依据
其他要求
申请材料总要求申请企业加盖公章,材料内容完整,符合要求。1.申请企业加盖公章;2.材料齐备完整不缺页;3.内容符合《北京市区域性股权市场监督管理办法(试行) 》 第二章 设立、变更和终止中有关变更申请的规定。含变更的基本情况、原因、影响
序号 材料名称 材料来源 材料
必要性
数量要求 介质要求 表格及样例
下载
受理标准 提供材料
依据
其他要求
关于区域性股权市场变更审批(备案)事项 申请书申请人自备必要原件1份文本类;纸质、电子样例下载申请企业加盖公章,材料内容完整,符合要求。1.申请企业加盖公章;2.材料齐备完整不缺页;3.内容符合《北京市区域性股权市场监督管理办法(试行) 》 第二章 设立、变更和终止中有关变更申请的规定。含变更的基本情况、原因、影响【展开】《北京市区域性股权市场监督管理办法(试行)》第二章 设立、变更和终止   第六条 本市运营机构应当具备下列条件:   (一)依法设立的法人;   (二)开展业务活动所必需的营业场所、业务设施、营运资金、专业人员;   (三)健全的法人治理结构;   (四)完善的风险管理与内部控制制度;   (五)法律、行政法规和中国证监会规定的其他条件。   第七条 拟任董事、监事和高级管理人员应当熟悉与运营机构业务相关的法律法规,具有履行职责所需的从业经验和管理能力。   第八条 运营机构变更下列事项之一的,应事先向市金融监管局报送申请文件,并抄送北京证监局:   (一)分立、合并;   (二)变更注册资本;   (三)变更业务范围;   (四)变更交易规则、交易品种;   (五)变更持股5%以上的股东,变更董事、监事、高级管理人员。   市金融监管局自受理之日起二十日内进行审批。运营机构在收到市金融监管局批复之日起七日内,需报北京证监局备案。   第九条 运营机构有下列事项,应当自作出决议、决定或者法定变更事项发生之日起三十日内向市金融监管局备案并抄送北京证监局:   (一)名称变更;   (二)变更住所或者主要经营场所;   (三)对外股权投资;   (四)因交易规则调整导致的信息系统重大改变;   (五)与其他省(市)区域性股权市场签订合作协议、备忘录等;   (六)除第八条第(五)项规定外的其他股东发生变动;   (七)异地展示企业在本市区域性股权市场展示时间超过十二个月;   (八)业务操作细则;   (九)自律管理规则;   (十)市金融监管局规定的其他备案事项。   第十条 按照本办法第九条规定,具备备案条件的,由市金融监管局出具备案通知。市金融监管局认为备案事项违反相关规定的,应以书面方式反馈运营机构。   第十一条 运营机构不再从事非公开发行、转让股票、可转换为股票的公司债券和国务院有关部门认可的其他证券以及相关活动的,应当按照要求向市金融监管局提出书面申请,并提交资产状况证明、债权债务处置方案等相关材料,同时需抄送北京证监局。   运营机构解散,应当依法成立清算组进行清算,并对未到期债务及相关责任承接等作出明确安排。清算结束后,应当按照要求向市金融监管局提交清算报告等相关资料。   运营机构解散、不再从事相关金融业务活动或者被依法宣告破产,市金融监管局应当注销其行政许可审批文件,通报市场监督管理部门并予以公告。【展开】【展开】
授权委托书申请人自备必要原件1份文本类;纸质、电子样例下载申请企业加盖公章,材料内容完整,符合要求。1.申请企业加盖公章;2.材料齐备完整不缺页;3.内容符合《北京市区域性股权市场监督管理办法(试行) 》 第二章 设立、变更和终止中有关变更申请的规定。含变更的基本情况、原因、影响【展开】《北京市区域性股权市场监督管理办法(试行)》第二章 设立、变更和终止   第六条 本市运营机构应当具备下列条件:   (一)依法设立的法人;   (二)开展业务活动所必需的营业场所、业务设施、营运资金、专业人员;   (三)健全的法人治理结构;   (四)完善的风险管理与内部控制制度;   (五)法律、行政法规和中国证监会规定的其他条件。   第七条 拟任董事、监事和高级管理人员应当熟悉与运营机构业务相关的法律法规,具有履行职责所需的从业经验和管理能力。   第八条 运营机构变更下列事项之一的,应事先向市金融监管局报送申请文件,并抄送北京证监局:   (一)分立、合并;   (二)变更注册资本;   (三)变更业务范围;   (四)变更交易规则、交易品种;   (五)变更持股5%以上的股东,变更董事、监事、高级管理人员。   市金融监管局自受理之日起二十日内进行审批。运营机构在收到市金融监管局批复之日起七日内,需报北京证监局备案。   第九条 运营机构有下列事项,应当自作出决议、决定或者法定变更事项发生之日起三十日内向市金融监管局备案并抄送北京证监局:   (一)名称变更;   (二)变更住所或者主要经营场所;   (三)对外股权投资;   (四)因交易规则调整导致的信息系统重大改变;   (五)与其他省(市)区域性股权市场签订合作协议、备忘录等;   (六)除第八条第(五)项规定外的其他股东发生变动;   (七)异地展示企业在本市区域性股权市场展示时间超过十二个月;   (八)业务操作细则;   (九)自律管理规则;   (十)市金融监管局规定的其他备案事项。   第十条 按照本办法第九条规定,具备备案条件的,由市金融监管局出具备案通知。市金融监管局认为备案事项违反相关规定的,应以书面方式反馈运营机构。   第十一条 运营机构不再从事非公开发行、转让股票、可转换为股票的公司债券和国务院有关部门认可的其他证券以及相关活动的,应当按照要求向市金融监管局提出书面申请,并提交资产状况证明、债权债务处置方案等相关材料,同时需抄送北京证监局。   运营机构解散,应当依法成立清算组进行清算,并对未到期债务及相关责任承接等作出明确安排。清算结束后,应当按照要求向市金融监管局提交清算报告等相关资料。   运营机构解散、不再从事相关金融业务活动或者被依法宣告破产,市金融监管局应当注销其行政许可审批文件,通报市场监督管理部门并予以公告。【展开】【展开】
变更事项基本情况表(变更审批)申请人自备必要原件1份表格类;纸质、电子样表下载空表下载申请企业加盖公章,材料内容完整,符合要求。1.申请企业加盖公章;2.材料齐备完整不缺页;3.内容符合《北京市区域性股权市场监督管理办法(试行) 》 第二章 设立、变更和终止中有关变更申请的规定。含变更的基本情况、原因、影响【展开】《北京市区域性股权市场监督管理办法(试行)》第二章 设立、变更和终止   第六条 本市运营机构应当具备下列条件:   (一)依法设立的法人;   (二)开展业务活动所必需的营业场所、业务设施、营运资金、专业人员;   (三)健全的法人治理结构;   (四)完善的风险管理与内部控制制度;   (五)法律、行政法规和中国证监会规定的其他条件。   第七条 拟任董事、监事和高级管理人员应当熟悉与运营机构业务相关的法律法规,具有履行职责所需的从业经验和管理能力。   第八条 运营机构变更下列事项之一的,应事先向市金融监管局报送申请文件,并抄送北京证监局:   (一)分立、合并;   (二)变更注册资本;   (三)变更业务范围;   (四)变更交易规则、交易品种;   (五)变更持股5%以上的股东,变更董事、监事、高级管理人员。   市金融监管局自受理之日起二十日内进行审批。运营机构在收到市金融监管局批复之日起七日内,需报北京证监局备案。   第九条 运营机构有下列事项,应当自作出决议、决定或者法定变更事项发生之日起三十日内向市金融监管局备案并抄送北京证监局:   (一)名称变更;   (二)变更住所或者主要经营场所;   (三)对外股权投资;   (四)因交易规则调整导致的信息系统重大改变;   (五)与其他省(市)区域性股权市场签订合作协议、备忘录等;   (六)除第八条第(五)项规定外的其他股东发生变动;   (七)异地展示企业在本市区域性股权市场展示时间超过十二个月;   (八)业务操作细则;   (九)自律管理规则;   (十)市金融监管局规定的其他备案事项。   第十条 按照本办法第九条规定,具备备案条件的,由市金融监管局出具备案通知。市金融监管局认为备案事项违反相关规定的,应以书面方式反馈运营机构。   第十一条 运营机构不再从事非公开发行、转让股票、可转换为股票的公司债券和国务院有关部门认可的其他证券以及相关活动的,应当按照要求向市金融监管局提出书面申请,并提交资产状况证明、债权债务处置方案等相关材料,同时需抄送北京证监局。   运营机构解散,应当依法成立清算组进行清算,并对未到期债务及相关责任承接等作出明确安排。清算结束后,应当按照要求向市金融监管局提交清算报告等相关资料。   运营机构解散、不再从事相关金融业务活动或者被依法宣告破产,市金融监管局应当注销其行政许可审批文件,通报市场监督管理部门并予以公告。【展开】【展开】
营业执照政府部门核发来源说明>必要正本原件1份(正本原件仅供查验);正本复印件1份;副本复印件1份结果文书类;纸质、电子样例下载申请企业加盖公章,材料内容完整,符合要求。1.申请企业加盖公章;2.材料齐备完整不缺页;3.内容符合《北京市区域性股权市场监督管理办法(试行) 》 第二章 设立、变更和终止中有关变更申请的规定。含变更的基本情况、原因、影响【展开】《北京市区域性股权市场监督管理办法(试行)》第二章 设立、变更和终止   第六条 本市运营机构应当具备下列条件:   (一)依法设立的法人;   (二)开展业务活动所必需的营业场所、业务设施、营运资金、专业人员;   (三)健全的法人治理结构;   (四)完善的风险管理与内部控制制度;   (五)法律、行政法规和中国证监会规定的其他条件。   第七条 拟任董事、监事和高级管理人员应当熟悉与运营机构业务相关的法律法规,具有履行职责所需的从业经验和管理能力。   第八条 运营机构变更下列事项之一的,应事先向市金融监管局报送申请文件,并抄送北京证监局:   (一)分立、合并;   (二)变更注册资本;   (三)变更业务范围;   (四)变更交易规则、交易品种;   (五)变更持股5%以上的股东,变更董事、监事、高级管理人员。   市金融监管局自受理之日起二十日内进行审批。运营机构在收到市金融监管局批复之日起七日内,需报北京证监局备案。   第九条 运营机构有下列事项,应当自作出决议、决定或者法定变更事项发生之日起三十日内向市金融监管局备案并抄送北京证监局:   (一)名称变更;   (二)变更住所或者主要经营场所;   (三)对外股权投资;   (四)因交易规则调整导致的信息系统重大改变;   (五)与其他省(市)区域性股权市场签订合作协议、备忘录等;   (六)除第八条第(五)项规定外的其他股东发生变动;   (七)异地展示企业在本市区域性股权市场展示时间超过十二个月;   (八)业务操作细则;   (九)自律管理规则;   (十)市金融监管局规定的其他备案事项。   第十条 按照本办法第九条规定,具备备案条件的,由市金融监管局出具备案通知。市金融监管局认为备案事项违反相关规定的,应以书面方式反馈运营机构。   第十一条 运营机构不再从事非公开发行、转让股票、可转换为股票的公司债券和国务院有关部门认可的其他证券以及相关活动的,应当按照要求向市金融监管局提出书面申请,并提交资产状况证明、债权债务处置方案等相关材料,同时需抄送北京证监局。   运营机构解散,应当依法成立清算组进行清算,并对未到期债务及相关责任承接等作出明确安排。清算结束后,应当按照要求向市金融监管局提交清算报告等相关资料。   运营机构解散、不再从事相关金融业务活动或者被依法宣告破产,市金融监管局应当注销其行政许可审批文件,通报市场监督管理部门并予以公告。【展开】【展开】
公司内部有权机构决议申请人自备必要原件1份文本类;纸质、电子样例下载申请企业加盖公章,材料内容完整,符合要求。1.申请企业加盖公章;2.材料齐备完整不缺页;3.内容符合《北京市区域性股权市场监督管理办法(试行) 》 第二章 设立、变更和终止中有关变更申请的规定。含变更的基本情况、原因、影响【展开】《北京市区域性股权市场监督管理办法(试行)》第二章 设立、变更和终止   第六条 本市运营机构应当具备下列条件:   (一)依法设立的法人;   (二)开展业务活动所必需的营业场所、业务设施、营运资金、专业人员;   (三)健全的法人治理结构;   (四)完善的风险管理与内部控制制度;   (五)法律、行政法规和中国证监会规定的其他条件。   第七条 拟任董事、监事和高级管理人员应当熟悉与运营机构业务相关的法律法规,具有履行职责所需的从业经验和管理能力。   第八条 运营机构变更下列事项之一的,应事先向市金融监管局报送申请文件,并抄送北京证监局:   (一)分立、合并;   (二)变更注册资本;   (三)变更业务范围;   (四)变更交易规则、交易品种;   (五)变更持股5%以上的股东,变更董事、监事、高级管理人员。   市金融监管局自受理之日起二十日内进行审批。运营机构在收到市金融监管局批复之日起七日内,需报北京证监局备案。   第九条 运营机构有下列事项,应当自作出决议、决定或者法定变更事项发生之日起三十日内向市金融监管局备案并抄送北京证监局:   (一)名称变更;   (二)变更住所或者主要经营场所;   (三)对外股权投资;   (四)因交易规则调整导致的信息系统重大改变;   (五)与其他省(市)区域性股权市场签订合作协议、备忘录等;   (六)除第八条第(五)项规定外的其他股东发生变动;   (七)异地展示企业在本市区域性股权市场展示时间超过十二个月;   (八)业务操作细则;   (九)自律管理规则;   (十)市金融监管局规定的其他备案事项。   第十条 按照本办法第九条规定,具备备案条件的,由市金融监管局出具备案通知。市金融监管局认为备案事项违反相关规定的,应以书面方式反馈运营机构。   第十一条 运营机构不再从事非公开发行、转让股票、可转换为股票的公司债券和国务院有关部门认可的其他证券以及相关活动的,应当按照要求向市金融监管局提出书面申请,并提交资产状况证明、债权债务处置方案等相关材料,同时需抄送北京证监局。   运营机构解散,应当依法成立清算组进行清算,并对未到期债务及相关责任承接等作出明确安排。清算结束后,应当按照要求向市金融监管局提交清算报告等相关资料。   运营机构解散、不再从事相关金融业务活动或者被依法宣告破产,市金融监管局应当注销其行政许可审批文件,通报市场监督管理部门并予以公告。【展开】【展开】
企业名称预先核准通知书政府部门核发来源说明>必要正本原件1份(正本原件仅供查验);正本复印件1份;副本复印件1份结果文书类;纸质、电子样例下载1.预核准单位名称应与申请单位名称一致。 2.是否在有效期内。 3.原件与复印件应一致。 4. 复印件字迹清晰、内容完整、不得歪斜。【展开】《北京市区域性股权市场监督管理办法(试行)》第二章 设立、变更和终止   第六条 本市运营机构应当具备下列条件:   (一)依法设立的法人;   (二)开展业务活动所必需的营业场所、业务设施、营运资金、专业人员;   (三)健全的法人治理结构;   (四)完善的风险管理与内部控制制度;   (五)法律、行政法规和中国证监会规定的其他条件。   第七条 拟任董事、监事和高级管理人员应当熟悉与运营机构业务相关的法律法规,具有履行职责所需的从业经验和管理能力。   第八条 运营机构变更下列事项之一的,应事先向市金融监管局报送申请文件,并抄送北京证监局:   (一)分立、合并;   (二)变更注册资本;   (三)变更业务范围;   (四)变更交易规则、交易品种;   (五)变更持股5%以上的股东,变更董事、监事、高级管理人员。   市金融监管局自受理之日起二十日内进行审批。运营机构在收到市金融监管局批复之日起七日内,需报北京证监局备案。   第九条 运营机构有下列事项,应当自作出决议、决定或者法定变更事项发生之日起三十日内向市金融监管局备案并抄送北京证监局:   (一)名称变更;   (二)变更住所或者主要经营场所;   (三)对外股权投资;   (四)因交易规则调整导致的信息系统重大改变;   (五)与其他省(市)区域性股权市场签订合作协议、备忘录等;   (六)除第八条第(五)项规定外的其他股东发生变动;   (七)异地展示企业在本市区域性股权市场展示时间超过十二个月;   (八)业务操作细则;   (九)自律管理规则;   (十)市金融监管局规定的其他备案事项。   第十条 按照本办法第九条规定,具备备案条件的,由市金融监管局出具备案通知。市金融监管局认为备案事项违反相关规定的,应以书面方式反馈运营机构。   第十一条 运营机构不再从事非公开发行、转让股票、可转换为股票的公司债券和国务院有关部门认可的其他证券以及相关活动的,应当按照要求向市金融监管局提出书面申请,并提交资产状况证明、债权债务处置方案等相关材料,同时需抄送北京证监局。   运营机构解散,应当依法成立清算组进行清算,并对未到期债务及相关责任承接等作出明确安排。清算结束后,应当按照要求向市金融监管局提交清算报告等相关资料。   运营机构解散、不再从事相关金融业务活动或者被依法宣告破产,市金融监管局应当注销其行政许可审批文件,通报市场监督管理部门并予以公告。【展开】【展开】
最新公司章程申请人自备必要原件1份(原件仅供查验);复印件1份文本类;纸质、电子样例下载1.纸质复印件1份; 2.复印件应加盖申请单位公章; 3.公司章程中的单位名称应与申请单位名称一致。【展开】《北京市区域性股权市场监督管理办法(试行)》第二章 设立、变更和终止   第六条 本市运营机构应当具备下列条件:   (一)依法设立的法人;   (二)开展业务活动所必需的营业场所、业务设施、营运资金、专业人员;   (三)健全的法人治理结构;   (四)完善的风险管理与内部控制制度;   (五)法律、行政法规和中国证监会规定的其他条件。   第七条 拟任董事、监事和高级管理人员应当熟悉与运营机构业务相关的法律法规,具有履行职责所需的从业经验和管理能力。   第八条 运营机构变更下列事项之一的,应事先向市金融监管局报送申请文件,并抄送北京证监局:   (一)分立、合并;   (二)变更注册资本;   (三)变更业务范围;   (四)变更交易规则、交易品种;   (五)变更持股5%以上的股东,变更董事、监事、高级管理人员。   市金融监管局自受理之日起二十日内进行审批。运营机构在收到市金融监管局批复之日起七日内,需报北京证监局备案。   第九条 运营机构有下列事项,应当自作出决议、决定或者法定变更事项发生之日起三十日内向市金融监管局备案并抄送北京证监局:   (一)名称变更;   (二)变更住所或者主要经营场所;   (三)对外股权投资;   (四)因交易规则调整导致的信息系统重大改变;   (五)与其他省(市)区域性股权市场签订合作协议、备忘录等;   (六)除第八条第(五)项规定外的其他股东发生变动;   (七)异地展示企业在本市区域性股权市场展示时间超过十二个月;   (八)业务操作细则;   (九)自律管理规则;   (十)市金融监管局规定的其他备案事项。   第十条 按照本办法第九条规定,具备备案条件的,由市金融监管局出具备案通知。市金融监管局认为备案事项违反相关规定的,应以书面方式反馈运营机构。   第十一条 运营机构不再从事非公开发行、转让股票、可转换为股票的公司债券和国务院有关部门认可的其他证券以及相关活动的,应当按照要求向市金融监管局提出书面申请,并提交资产状况证明、债权债务处置方案等相关材料,同时需抄送北京证监局。   运营机构解散,应当依法成立清算组进行清算,并对未到期债务及相关责任承接等作出明确安排。清算结束后,应当按照要求向市金融监管局提交清算报告等相关资料。   运营机构解散、不再从事相关金融业务活动或者被依法宣告破产,市金融监管局应当注销其行政许可审批文件,通报市场监督管理部门并予以公告。【展开】【展开】
法律责任承诺书申请人自备必要原件1份文本类;纸质、电子样例下载申请企业加盖公章,材料内容完整,符合要求。1.申请企业加盖公章;2.材料齐备完整不缺页;3.内容符合《北京市区域性股权市场监督管理办法(试行) 》 第二章 设立、变更和终止中有关变更申请的规定。含变更的基本情况、原因、影响【展开】《北京市区域性股权市场监督管理办法(试行)》第二章 设立、变更和终止   第六条 本市运营机构应当具备下列条件:   (一)依法设立的法人;   (二)开展业务活动所必需的营业场所、业务设施、营运资金、专业人员;   (三)健全的法人治理结构;   (四)完善的风险管理与内部控制制度;   (五)法律、行政法规和中国证监会规定的其他条件。   第七条 拟任董事、监事和高级管理人员应当熟悉与运营机构业务相关的法律法规,具有履行职责所需的从业经验和管理能力。   第八条 运营机构变更下列事项之一的,应事先向市金融监管局报送申请文件,并抄送北京证监局:   (一)分立、合并;   (二)变更注册资本;   (三)变更业务范围;   (四)变更交易规则、交易品种;   (五)变更持股5%以上的股东,变更董事、监事、高级管理人员。   市金融监管局自受理之日起二十日内进行审批。运营机构在收到市金融监管局批复之日起七日内,需报北京证监局备案。   第九条 运营机构有下列事项,应当自作出决议、决定或者法定变更事项发生之日起三十日内向市金融监管局备案并抄送北京证监局:   (一)名称变更;   (二)变更住所或者主要经营场所;   (三)对外股权投资;   (四)因交易规则调整导致的信息系统重大改变;   (五)与其他省(市)区域性股权市场签订合作协议、备忘录等;   (六)除第八条第(五)项规定外的其他股东发生变动;   (七)异地展示企业在本市区域性股权市场展示时间超过十二个月;   (八)业务操作细则;   (九)自律管理规则;   (十)市金融监管局规定的其他备案事项。   第十条 按照本办法第九条规定,具备备案条件的,由市金融监管局出具备案通知。市金融监管局认为备案事项违反相关规定的,应以书面方式反馈运营机构。   第十一条 运营机构不再从事非公开发行、转让股票、可转换为股票的公司债券和国务院有关部门认可的其他证券以及相关活动的,应当按照要求向市金融监管局提出书面申请,并提交资产状况证明、债权债务处置方案等相关材料,同时需抄送北京证监局。   运营机构解散,应当依法成立清算组进行清算,并对未到期债务及相关责任承接等作出明确安排。清算结束后,应当按照要求向市金融监管局提交清算报告等相关资料。   运营机构解散、不再从事相关金融业务活动或者被依法宣告破产,市金融监管局应当注销其行政许可审批文件,通报市场监督管理部门并予以公告。【展开】【展开】
申请材料总要求申请企业加盖公章,材料内容完整,符合要求。1.申请企业加盖公章;2.材料齐备完整不缺页;3.内容符合《北京市区域性股权市场监督管理办法(试行) 》 第二章 设立、变更和终止中有关变更申请的规定。含变更的基本情况、原因、影响
显示更多

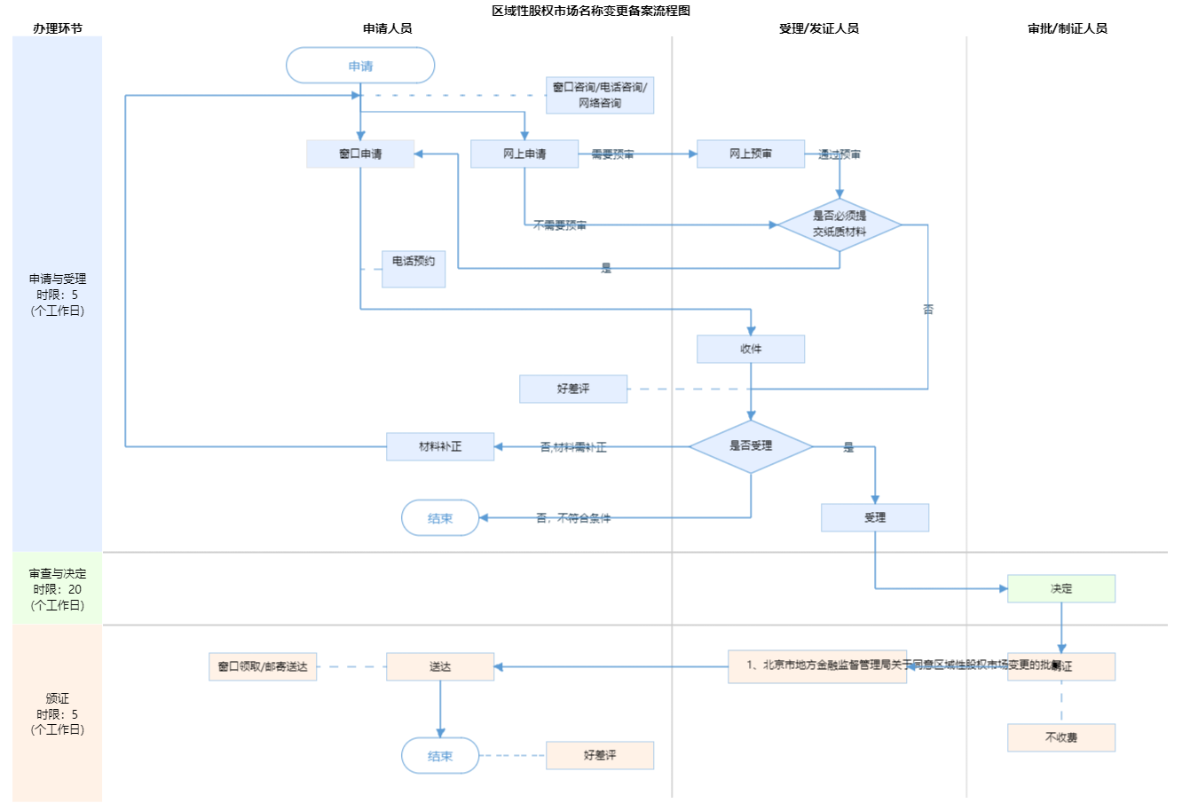
查看流程图

  • 申请与受理1

    办理步骤办理时限办理人员办理结果
    受理5个工作日综窗人员材料合格,当场受理;材料不合格,一次性告知其原因和应补齐补正的材料。

    审查标准

    申请企业加盖公章,材料齐备完整不缺页,内容符合《北京市区域性股权市场监督管理办法(试行)》(京金融〔2023〕196号) 第二章 设立、变更和终止 第八条 运营机构变更的条件【展开】
  • 审查与决定2

    办理步骤办理时限办理人员办理结果
    决定20个工作日首席代表或部门负责人变更申请获得批准的,由市金融监管部门向申请人出具批复文件。

    审查标准

    1.申请机构为依法合规设立的交易场所。2.申请事项符合《北京市区域性股权市场监督管理办法(试行)》第二章 设立、变更和终止 第八条 运营机构变更下列事项之一的,应事先向市金融监管局报送申请文件,并抄送北京证监局:

      (一)分立、合并;

      (二)变更注册资本;

      (三)变更业务范围;

      (四)变更交易规则、交易品种;

      (五)变更持股5%以上的股东,变更董事、监事、高级管理人员。

      市金融监管局自受理之日起二十日内进行审批。运营机构在收到市金融监管局批复之日起七日内,需报北京证监局备案。 3. 申请企业加盖公章 4. 材料齐备完整不缺页
    【展开】
  • 颁证与送达3

    办理步骤办理时限办理人员结果名称
    发证5个工作日1、同意申请变更的批复

    1、北京市地方金融管理局关于同意区域性股权市场变更的批复

    送达方式
    窗口领取邮寄送达

北京市地方金融管理局关于同意区域性股权市场变更的批复
结果名称北京市地方金融管理局关于同意区域性股权市场变更的批复
结果文书类型批文
结果样本北京市地方金融管理局关于区域性股权市场变更备案的通知.pdf
有效时间无时限

【部门规章】区域性股权市场监督管理试行办法
制定机关中国证券监督管理委员会
依据名称区域性股权市场监督管理试行办法
发布号令(文号)中国证券监督管理委员会令第132号
法条(具体规定)内容第五条 省级人民政府依法对区域性股权市场进行监督管理,负责风险处置。
省级人民政府指定地方金融监管部门承担对区域性股权市场的日常监督管理职责,依法查处违法违规行为,组织开展风险防范、处置工作。
【展开】
【地方性法规】北京市地方金融监督管理条例
制定机关北京市人民代表大会常务委员会
依据名称北京市地方金融监督管理条例
发布号令(文号)北京市人民代表大会常务委员会公告〔十五届〕第48号
法条(具体规定)内容第十四条 地方金融组织下列事项应当向市地方金融监督管理部门备案:
(一)变更名称;
(二)变更住所或者主要经营场所;
(三)市地方金融监督管理部门规定的其他备案事项。
【展开】

是否收费:

1、申请材料是否需要加盖骑缝章
需要
2、申请材料中的落款时间是否需要填写
需要

指南分享

党政机关

移动版

主办:北京市人民政府办公厅

承办:北京市政务服务和数据管理局

版权所有:北京市人民政府网站 京ICP备05060933号

政府网站标识码:1100000088 京公网安备 11010502039640 京ICP备05060933号

运行管理:首都之窗运行管理中心

请选择您的办理区域:

北京市

请选择需要办理的事项: