
市级
区级
乡镇
(街道)
村(社区)
市级
部门
显示更多
政务服务> 办事指南
北京市
切换简洁版
基本信息
| 实施主体 | 北京市生态环境局 | 服务对象 | 企业法人 |
| 事项类型 | 行政许可 | 办理形式 | 窗口办理、网上办理、快递申请 |
| 受理条件 | 申请事项属于本行政机关职权范围,申请材料齐全、真实有效、填写完整清晰、加盖申请单位公章,符合法定形式,按照本行政机关的要求提交全部补正申请材料的。 | ||
| 办理时间 | 北京市政务服务中心:法定工作日: 上午: 09:00 - 12:00; 下午: 13:30 - 17:00; (延时服务时间: 工作日上午08:30 - 09:00; 下午17:00 - 17:30; 周六上午09:00 - 13:00; );北京城市副中心政务服务中心:法定工作日: 上午: 09:00 - 12:00; 下午: 12:00 - 17:00; (延时服务时间: 工作日上午08:30 - 09:00; 下午17:00 - 17:30; 周六上午09:00 - 13:00; ) 查看详情 | ||
| 办理地点 | 北京市政务服务中心:北京市丰台区西三环南路1号(六里桥西南角)综合窗口 北京城市副中心政务服务中心:北京市通州区新华东街48号二区(东南角)综合窗口 查看详情 | ||
| 咨询方式 |
咨询电话: (010)55522467【展开】 |
||
| 投诉监督方式 | 投诉监督电话: (010)12345【展开】 |
||
| 基本编码 | 000116120000 | 事项编码 | 11110000MB1672773E2000116120000 |
| 业务办理项编码 | 11110000MB1672773E200011612000002 | 进驻大厅类型 | 政务服务中心 |
| 权力来源 | 法定本级行使 | 网上支付 | 否 |
| 所属机构 | 北京市生态环境局 | 委托部门 | 无 |
| 联办机构 | 无 | 实施主体性质 | 法定机关 |
| 办理进程查询途径 | 电话查询:(010)55522467 |
||
| 行使层级 | 市级 | 运行系统 | 市级自建(垂管) |
| 物流快递 | 是 | 办理方式 | 自办件 |
| 预约办理 | 网上预约:http://banshi.beijing.gov.cn/;电话预约:(010)89150001 | 数量限制 | 无 |
| 中介服务 | 无 | 权限划分 | 无 |
| 通办范围 | 全市 | 特殊程序 | 无 |
| 行使内容 | |||

无
| 序号 | 材料名称 | 材料来源 | 材料 必要性 |
数量要求 | 介质要求 | 表格及样例 下载 |
受理标准 | 提供材料 依据 |
其他要求 |
|---|---|---|---|---|---|---|---|---|---|
| 申请材料总要求 | 1、网上申报时申请材料应为PDF格式并加盖公章(扫描件);申请材料中的复印件加盖申请单位公章。2、咨询邮箱:gutichu@sthjj.beijing.gov.cn。 | ||||||||
| 序号 | 材料名称 | 材料来源 | 材料 必要性 |
数量要求 | 介质要求 | 表格及样例 下载 |
受理标准 | 提供材料 依据 |
其他要求 |
|---|---|---|---|---|---|---|---|---|---|
| 一 | 废弃电器电子产品处理企业变更法人名称、法定代表人或住所申请书 | 申请人自备 | 必要 | 原件1份 | 文本类;电子 | 样例下载 | 1.加盖申请企业公章;2.网上提交时,请扫描成PDF文件,扫描内容务必端正、清晰。【展开】 | 《废弃电器电子产品处理资格许可管理办法》【展开】 | 【展开】 |
| 申请材料总要求 | 1、网上申报时申请材料应为PDF格式并加盖公章(扫描件);申请材料中的复印件加盖申请单位公章。2、咨询邮箱:gutichu@sthjj.beijing.gov.cn。 | ||||||||

无
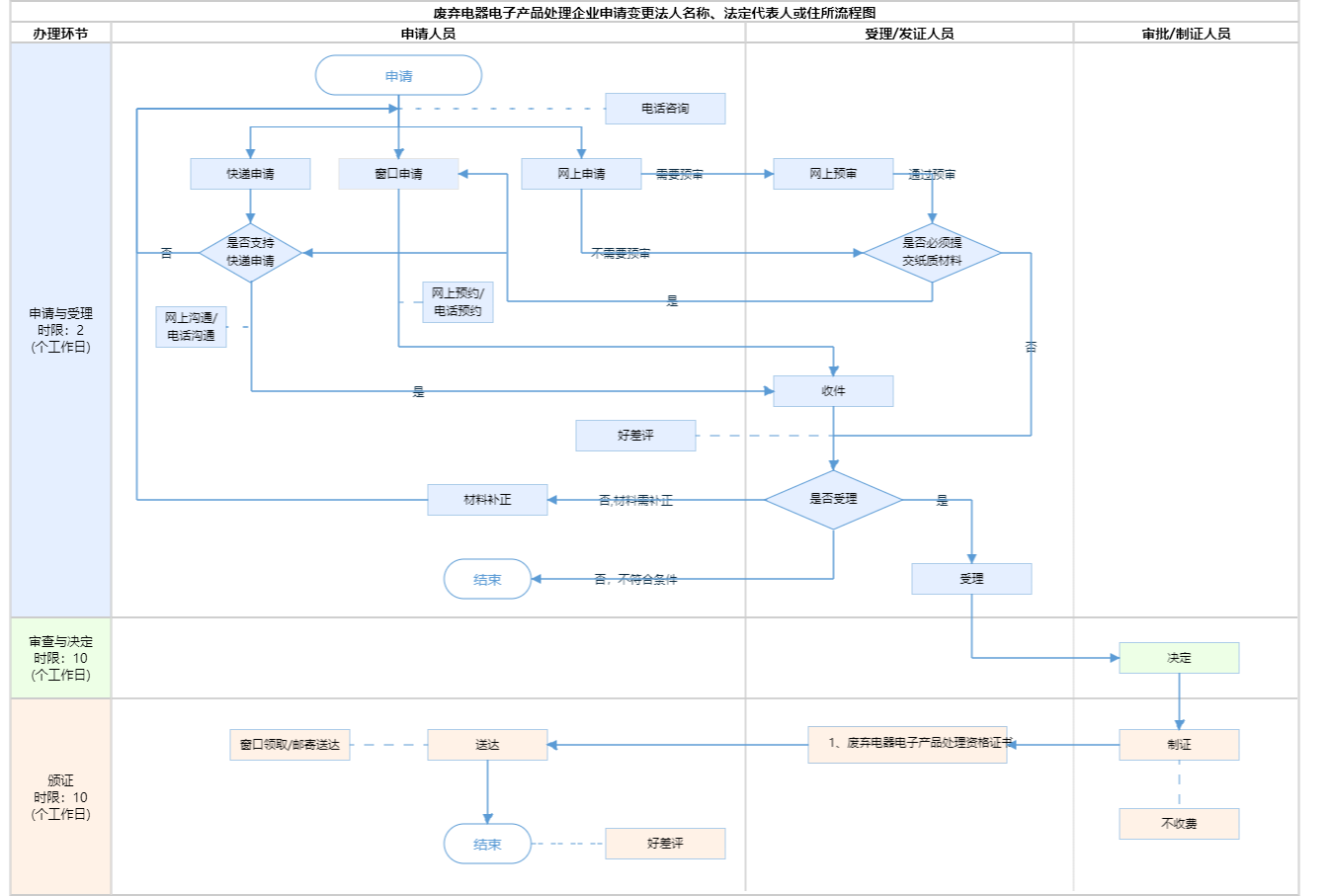
| 办理步骤 | 办理时限 | 办理人员 | 办理结果 |
|---|---|---|---|
| 申报/收件 | 1个工作日 | 申请人/综窗人员 | 收件 |
审查标准 申请材料齐全、填写完整清晰、加盖申请单位公章;网上提交申请材料请扫描成PDF文件格式,并加盖公章。【展开】 | |||
| 办理步骤 | 办理时限 | 办理人员 | 办理结果 |
|---|---|---|---|
| 受理 | 1个工作日 | 审查人员 | 予以受理或不受理 |
审查标准 申请材料齐全、真实有效、填写完整清晰、加盖申请单位公章;网上提交申请材料请扫描成PDF文件格式,并加盖公章。【展开】 | |||
| 办理步骤 | 办理时限 | 办理人员 | 办理结果 |
|---|---|---|---|
| 决定 | 10个工作日 | 审查人员 | 发放废弃电器电子产品处理资格证书 |
审查标准 废弃电器电子产品处理企业变更法人名称、法定代表人或者着所的,应当自工商变更登记之日起15个工作日内,向原发证机关申请办理废弃电器电子产品处理资格变更手续。【展开】 | |||
| 办理步骤 | 办理时限 | 办理人员 | 结果名称 |
|---|---|---|---|
| 制证 | 9个工作日 | 审查人员 | |
| 发证 | 1个工作日 | 综窗人员 | 1、废弃电器电子产品处理资格证书 |
| 送达方式 | |||
|---|---|---|---|
窗口领取 邮寄送达 | |||
无
| 废弃电器电子产品处理资格证书 | |
| 结果名称 | 废弃电器电子产品处理资格证书 |
|---|---|
| 结果文书类型 | 证照 |
| 结果样本 | 废弃电器电子产品处理资格证书.pdf |
| 有效时间 | 见结果文书 |
无
| 【行政法规】废弃电器电子产品回收处理管理条例 | |
| 制定机关 | 国务院 |
|---|---|
| 依据名称 | 废弃电器电子产品回收处理管理条例 |
| 发布号令(文号) | 中华人民共和国国务院令〔2009〕551号 |
| 法条(具体规定)内容 | 国家对废弃电器电子产品处理实行资格许可制度。设区的市级人民政府环境保护主管部门审批废弃电器电子产品处理企业(以下简称处理企业)资格。【展开】 |
| 【部门规章】废弃电器电子产品处理资格许可管理办法 | |
| 制定机关 | 环境保护部 |
|---|---|
| 依据名称 | 废弃电器电子产品处理资格许可管理办法 |
| 发布号令(文号) | 环境保护部令第13号 |
| 法条(具体规定)内容 | 本办法适用于废弃电器电子产品处理资格的申请、审批及相关监督管理活动。【展开】 |
| 【部门规章】废弃电器电子产品处理资格许可管理办法 | |
| 制定机关 | 环境保护部 |
|---|---|
| 依据名称 | 废弃电器电子产品处理资格许可管理办法 |
| 发布号令(文号) | 环境保护部令第13号 |
| 法条(具体规定)内容 | 设区的市级人民政府环境保护主管部门依照本办法的规定,负责废弃电器电子产品处理资格的许可工作。【展开】 |
是否收费:否
| 1、什么时候办理变更手续? |
|---|
| 废弃电器电子产品处理企业变更法人名称、法定代表人或者住所的,应当自工商变更登记之日起15个工作日内,向原发证机关申请办理废弃电器电子产品处理资格变更手续。有下列情形之一的,废弃电器电子产品处理企业应当按照原申请程序,重新申请废弃电器电子产品处理资格:(一)增加废弃电器电子产品处理类别的;(二)新建处理设施的;(三)改建、扩建原有处理设施的;(四)处理废弃电器电子产品超过资格证书确定的处理能力20%以上的。 |
指南分享
主办:北京市人民政府办公厅
承办:北京市政务服务和数据管理局
版权所有:北京市人民政府网站 京ICP备05060933号
政府网站标识码:1100000088 京公网安备 11010502039640 京ICP备05060933号
运行管理:首都之窗运行管理中心