2
01
11110000MB1503996K
北京市规划和自然资源委员会
探矿权新设登记(非油气类)
11110000MB1503996K200011510100201
11110000MB1503996K2000115101002
0
d37a40a4-73cb-4b62-846b-ff28d17b59f1
cf3e2cc4-7fd8-47aa-a16e-5d32e8554878
2^3
01
市规划自然资源委
110000000000
北京市规划和自然资源委员会
北京市政务服务中心:法定工作日: 上午08:30 - 12:00、下午12:00 - 17:30; 周六:上午:08:30 - 12:30(需预约);法定节假日不对外服务。;北京城市副中心政务服务中心:法定工作日: 上午: 09:00 - 12:00; 下午: 12:00 - 17:00; (延时服务时间: 工作日上午08:30 - 09:00; 下午17:00 - 17:30; 周六上午09:00 - 13:00; )
北京市政务服务中心:北京市丰台区西三环南路1号(六里桥西南角)综合窗口 北京城市副中心政务服务中心:北京市通州区新华东街48号二区(东南角)综合窗口
1、勘查、开采矿产资源,必须依法分别申请、经批准取得探矿权、采矿权,并办理登记(来源:《矿产资源法》);勘查矿产资源,必须依法申请登记,领取勘查许可证,取得探矿权。(来源:《中华人民共和国矿产资源法实施细则》); 2、材料齐全,填写完整; 3、提交的证照证件齐全完整、真实有效,如提交复印件,应完整清晰并与原件一致; 4、申请材料所载基本信息与提交的证照证件、相关印证材料所载内容一致; 5、申请材料按要求签字、加盖公章,且签章内容与申请材料所载内容、提交的证照证件所载内容一致。
{"IS_GUIDE":"1","ONLINE_DECLARE_SYSTEM_MODE":"99","ITEM_REALITY_USELEVEL":"","SERVICE_OBJCT":"","IS_CONSTRUCTION":"0","CL_SERVICE_TYPE":"","APP_CODE_ID":"","YESNO_CITY_UNICOM":"0^1","CROSS_AREA":"","ISSHOHCENTER":"0","WECHAT_CODE_ID":"","FINANCIAL":"","LITTLEPROGRAM_CODE_NAME":"","CROSS_AREA_ALL":"","CROSS_PROVINCE":"","ALIAS_NAME":"[\"探矿权新设\"]","EAR_DISABILITY_GRAD":"","LIB_DISABILITY_GRAD":"","SPEAK_DISABILITY_GRAD":"","REGISTER":"","ONLINE_HANDLING_DEPTH_STANDARD":"05","APPROVAL_TYPE":"2","MIND_DISABILITY_GRAD":"","ACCEPTSERVICE":"99","YWBLX_ID":"97102e39-60e7-4093-9cb9-2bb05f02e61e","ONLINE_DECLARE_SYSTEM_DEPT":"","CONSTRUCTION_EXPANSION":"0","EMPOWER":"0","EXEMPT_MATERIALS":"","LITTLEPROGRAM_CODE_ID":"","EYE_DISABILITY_GRAD":"","ISMONVEINCENTER":"1","DATA_FLAG":"XZXK_NEW","BUSINESS_APPROVAL_DEPT":"北京市规划和自然资源委员会","POWER_NAME":"勘查矿产资源审批","ITEM_ATTRIBUTE":"04^05^07^11","CROSS_AREA_ATEXT":"","AGE":"","BGSYSTEM_APPROVAL_OTHER":"北京市规划和自然资源委员会项目审批办事服务平台","WIT_DISABILITY_GRAD":"","WECHAT_CODE_NAME":"","POWER_CODE":"B1205601","DISABILITY_TYPE":"","IS_ENABLE_CERTIFICATE_SHARE":"0","POWER_ATTRIBUTE":"1","ONLY_ID":"1346906f-5f06-4d92-823d-b5b65e631519","YES_NO_OPEN":"1","BGSYSTEM_APPROVAL_NAME":"其他","APP_CODE_NAME":"","HOLDER":"","VERSION":"20241125"}
[{"ID":8652358,"TASKGUID":"d37a40a4-73cb-4b62-846b-ff28d17b59f1","T_ID":"797e23d9-0b49-40d0-8ea3-43633daa0764","P_ID":"","NAME":"是否委托办理","NODE_LEVEL":1,"NODE_PATH":"/797e23d9-0b49-40d0-8ea3-43633daa0764","CHILD_COUNT":2,"ORDER_NUM":1,"SERIAL_NUMBER":"1","CONDITION_ATTR":"01","IS_RADIO":"1","IS_SUPPORT":"1","SUMMARY":"1 是否委托办理\n\t1.1 是\n\t1.2 否","CD_TIME":"May 11, 2026 10:57:09 AM","CD_BATCH":"2026051100021","DISTRIBUTETAG":"all-data^non-investment^11110000MB1503996K^110000000000^non-construction^11110000MB1503996K^non-construction_expansion","DATAJSONTEXT":"{\"VERSION\":\"20220810\",\"TREE_TYPE\":\"0\",\"CONSULTATION_QA\":\"\"}","parOrder":"","proOrder":"1","newOrderNum":"001","itemGuideConditionRelatedList":[]},{"ID":8652362,"TASKGUID":"d37a40a4-73cb-4b62-846b-ff28d17b59f1","T_ID":"8c628469-f473-4f16-9e55-f8aecca99c85","P_ID":"797e23d9-0b49-40d0-8ea3-43633daa0764","NAME":"是","NODE_LEVEL":2,"NODE_PATH":"/797e23d9-0b49-40d0-8ea3-43633daa0764/8c628469-f473-4f16-9e55-f8aecca99c85","CHILD_COUNT":0,"ORDER_NUM":1,"SERIAL_NUMBER":"1.1","CONDITION_ATTR":"02","IS_RADIO":"","IS_SUPPORT":"","CD_TIME":"May 11, 2026 10:57:09 AM","CD_BATCH":"2026051100021","DISTRIBUTETAG":"all-data^non-investment^11110000MB1503996K^110000000000^non-construction^11110000MB1503996K^non-construction_expansion","DATAJSONTEXT":"{\"VERSION\":\"20220810\",\"TREE_TYPE\":\"0\",\"CONSULTATION_QA\":\"\"}","parOrder":"","proOrder":"","newOrderNum":"001.001","itemGuideConditionRelatedList":[{"ID":27097023,"TASKGUID":"d37a40a4-73cb-4b62-846b-ff28d17b59f1","T_ID":"8c628469-f473-4f16-9e55-f8aecca99c85","G_ID":"5c99020a-3432-4560-8da4-171b75935332","M_CODE":"209561","MATERIAL_ID":"ca907626-8ac8-42a2-92d4-3e4bdfcd4443","CD_TIME":"May 11, 2026 10:57:09 AM","CD_BATCH":"2026051100021","DISTRIBUTETAG":"all-data^non-investment^11110000MB1503996K^110000000000^non-construction^11110000MB1503996K^non-construction_expansion","DATAJSONTEXT":"{\"VERSION\":\"20210903\"}"},{"ID":27097024,"TASKGUID":"d37a40a4-73cb-4b62-846b-ff28d17b59f1","T_ID":"8c628469-f473-4f16-9e55-f8aecca99c85","G_ID":"467ecd01-f3c8-4412-81ec-65a8ed547ea3","M_CODE":"347290","MATERIAL_ID":"02a90764-2a86-422d-aabe-eaecf989b8fc","CD_TIME":"May 11, 2026 10:57:09 AM","CD_BATCH":"2026051100021","DISTRIBUTETAG":"all-data^non-investment^11110000MB1503996K^110000000000^non-construction^11110000MB1503996K^non-construction_expansion","DATAJSONTEXT":"{\"VERSION\":\"20210903\"}"},{"ID":27097025,"TASKGUID":"d37a40a4-73cb-4b62-846b-ff28d17b59f1","T_ID":"8c628469-f473-4f16-9e55-f8aecca99c85","G_ID":"b23e3a05-450a-48eb-af72-b0915d2b260f","M_CODE":"203499","MATERIAL_ID":"7177bd3b-9075-448d-a84e-16019b753e2f","CD_TIME":"May 11, 2026 10:57:09 AM","CD_BATCH":"2026051100021","DISTRIBUTETAG":"all-data^non-investment^11110000MB1503996K^110000000000^non-construction^11110000MB1503996K^non-construction_expansion","DATAJSONTEXT":"{\"VERSION\":\"20210903\"}"},{"ID":27097026,"TASKGUID":"d37a40a4-73cb-4b62-846b-ff28d17b59f1","T_ID":"8c628469-f473-4f16-9e55-f8aecca99c85","G_ID":"990b9337-c736-4130-99f6-6467f82e0dd6","M_CODE":"203573","MATERIAL_ID":"8f9e8360-fa0b-4f7c-86eb-917dba8cdef2","CD_TIME":"May 11, 2026 10:57:09 AM","CD_BATCH":"2026051100021","DISTRIBUTETAG":"all-data^non-investment^11110000MB1503996K^110000000000^non-construction^11110000MB1503996K^non-construction_expansion","DATAJSONTEXT":"{\"VERSION\":\"20210903\"}"},{"ID":27097027,"TASKGUID":"d37a40a4-73cb-4b62-846b-ff28d17b59f1","T_ID":"8c628469-f473-4f16-9e55-f8aecca99c85","G_ID":"b935a9b3-e7f5-4dd3-a5fe-f7109c37e2b0","M_CODE":"203498","MATERIAL_ID":"e9100aa0-db99-4491-9902-71a8d21938cf","CD_TIME":"May 11, 2026 10:57:09 AM","CD_BATCH":"2026051100021","DISTRIBUTETAG":"all-data^non-investment^11110000MB1503996K^110000000000^non-construction^11110000MB1503996K^non-construction_expansion","DATAJSONTEXT":"{\"VERSION\":\"20210903\"}"},{"ID":27097028,"TASKGUID":"d37a40a4-73cb-4b62-846b-ff28d17b59f1","T_ID":"8c628469-f473-4f16-9e55-f8aecca99c85","G_ID":"09f8b7bd-1d8a-4242-aad9-cd6050b85949","M_CODE":"320006","MATERIAL_ID":"872db6d7-1f8c-4398-83e2-ef45a1adc99e","CD_TIME":"May 11, 2026 10:57:09 AM","CD_BATCH":"2026051100021","DISTRIBUTETAG":"all-data^non-investment^11110000MB1503996K^110000000000^non-construction^11110000MB1503996K^non-construction_expansion","DATAJSONTEXT":"{\"VERSION\":\"20210903\"}"},{"ID":27097029,"TASKGUID":"d37a40a4-73cb-4b62-846b-ff28d17b59f1","T_ID":"8c628469-f473-4f16-9e55-f8aecca99c85","G_ID":"5a0ee3cb-83f7-4d0d-99f6-81cba5f18dc1","M_CODE":"203604","MATERIAL_ID":"ea79882d-f3db-4cf4-b72e-db4b977487b8","CD_TIME":"May 11, 2026 10:57:09 AM","CD_BATCH":"2026051100021","DISTRIBUTETAG":"all-data^non-investment^11110000MB1503996K^110000000000^non-construction^11110000MB1503996K^non-construction_expansion","DATAJSONTEXT":"{\"VERSION\":\"20210903\"}"},{"ID":27097030,"TASKGUID":"d37a40a4-73cb-4b62-846b-ff28d17b59f1","T_ID":"8c628469-f473-4f16-9e55-f8aecca99c85","G_ID":"a0f2b1d2-648f-4324-840f-ff019162dc62","M_CODE":"400397","MATERIAL_ID":"7173e368-c501-4736-9983-7b1c901c1af2","CD_TIME":"May 11, 2026 10:57:09 AM","CD_BATCH":"2026051100021","DISTRIBUTETAG":"all-data^non-investment^11110000MB1503996K^110000000000^non-construction^11110000MB1503996K^non-construction_expansion","DATAJSONTEXT":"{\"VERSION\":\"20210903\"}"},{"ID":27097031,"TASKGUID":"d37a40a4-73cb-4b62-846b-ff28d17b59f1","T_ID":"8c628469-f473-4f16-9e55-f8aecca99c85","G_ID":"cb39972a-65ae-42b7-97ca-2385d86a4ae2","M_CODE":"203500","MATERIAL_ID":"b0994e08-6c85-47db-bedd-d574e440e738","CD_TIME":"May 11, 2026 10:57:09 AM","CD_BATCH":"2026051100021","DISTRIBUTETAG":"all-data^non-investment^11110000MB1503996K^110000000000^non-construction^11110000MB1503996K^non-construction_expansion","DATAJSONTEXT":"{\"VERSION\":\"20210903\"}"},{"ID":27097032,"TASKGUID":"d37a40a4-73cb-4b62-846b-ff28d17b59f1","T_ID":"8c628469-f473-4f16-9e55-f8aecca99c85","G_ID":"7d7c6630-5910-4cc9-8ec4-fe6f69a9ceb0","M_CODE":"209570","MATERIAL_ID":"52db2160-957b-48a4-9d7d-315c31a3e0aa","CD_TIME":"May 11, 2026 10:57:09 AM","CD_BATCH":"2026051100021","DISTRIBUTETAG":"all-data^non-investment^11110000MB1503996K^110000000000^non-construction^11110000MB1503996K^non-construction_expansion","DATAJSONTEXT":"{\"VERSION\":\"20210903\"}"},{"ID":27097033,"TASKGUID":"d37a40a4-73cb-4b62-846b-ff28d17b59f1","T_ID":"8c628469-f473-4f16-9e55-f8aecca99c85","G_ID":"c108c60d-eb83-40bf-8e62-548c72f6554f","M_CODE":"201228","MATERIAL_ID":"52aaf453-b1c9-4627-ac09-a481c45f61e6","CD_TIME":"May 11, 2026 10:57:09 AM","CD_BATCH":"2026051100021","DISTRIBUTETAG":"all-data^non-investment^11110000MB1503996K^110000000000^non-construction^11110000MB1503996K^non-construction_expansion","DATAJSONTEXT":"{\"VERSION\":\"20210903\"}"}]},{"ID":8652360,"TASKGUID":"d37a40a4-73cb-4b62-846b-ff28d17b59f1","T_ID":"82a59747-7bbc-444a-b058-7ec2c4c38c25","P_ID":"797e23d9-0b49-40d0-8ea3-43633daa0764","NAME":"否","NODE_LEVEL":2,"NODE_PATH":"/797e23d9-0b49-40d0-8ea3-43633daa0764/82a59747-7bbc-444a-b058-7ec2c4c38c25","CHILD_COUNT":0,"ORDER_NUM":2,"SERIAL_NUMBER":"1.2","CONDITION_ATTR":"02","IS_RADIO":"","IS_SUPPORT":"","CD_TIME":"May 11, 2026 10:57:09 AM","CD_BATCH":"2026051100021","DISTRIBUTETAG":"all-data^non-investment^11110000MB1503996K^110000000000^non-construction^11110000MB1503996K^non-construction_expansion","DATAJSONTEXT":"{\"VERSION\":\"20220810\",\"TREE_TYPE\":\"0\",\"CONSULTATION_QA\":\"\"}","parOrder":"","proOrder":"","newOrderNum":"001.002","itemGuideConditionRelatedList":[{"ID":27097014,"TASKGUID":"d37a40a4-73cb-4b62-846b-ff28d17b59f1","T_ID":"82a59747-7bbc-444a-b058-7ec2c4c38c25","G_ID":"cb39972a-65ae-42b7-97ca-2385d86a4ae2","M_CODE":"203500","MATERIAL_ID":"b0994e08-6c85-47db-bedd-d574e440e738","CD_TIME":"May 11, 2026 10:57:09 AM","CD_BATCH":"2026051100021","DISTRIBUTETAG":"all-data^non-investment^11110000MB1503996K^110000000000^non-construction^11110000MB1503996K^non-construction_expansion","DATAJSONTEXT":"{\"VERSION\":\"20210903\"}"},{"ID":27097015,"TASKGUID":"d37a40a4-73cb-4b62-846b-ff28d17b59f1","T_ID":"82a59747-7bbc-444a-b058-7ec2c4c38c25","G_ID":"a0f2b1d2-648f-4324-840f-ff019162dc62","M_CODE":"400397","MATERIAL_ID":"7173e368-c501-4736-9983-7b1c901c1af2","CD_TIME":"May 11, 2026 10:57:09 AM","CD_BATCH":"2026051100021","DISTRIBUTETAG":"all-data^non-investment^11110000MB1503996K^110000000000^non-construction^11110000MB1503996K^non-construction_expansion","DATAJSONTEXT":"{\"VERSION\":\"20210903\"}"},{"ID":27097016,"TASKGUID":"d37a40a4-73cb-4b62-846b-ff28d17b59f1","T_ID":"82a59747-7bbc-444a-b058-7ec2c4c38c25","G_ID":"5a0ee3cb-83f7-4d0d-99f6-81cba5f18dc1","M_CODE":"203604","MATERIAL_ID":"ea79882d-f3db-4cf4-b72e-db4b977487b8","CD_TIME":"May 11, 2026 10:57:09 AM","CD_BATCH":"2026051100021","DISTRIBUTETAG":"all-data^non-investment^11110000MB1503996K^110000000000^non-construction^11110000MB1503996K^non-construction_expansion","DATAJSONTEXT":"{\"VERSION\":\"20210903\"}"},{"ID":27097017,"TASKGUID":"d37a40a4-73cb-4b62-846b-ff28d17b59f1","T_ID":"82a59747-7bbc-444a-b058-7ec2c4c38c25","G_ID":"7d7c6630-5910-4cc9-8ec4-fe6f69a9ceb0","M_CODE":"209570","MATERIAL_ID":"52db2160-957b-48a4-9d7d-315c31a3e0aa","CD_TIME":"May 11, 2026 10:57:09 AM","CD_BATCH":"2026051100021","DISTRIBUTETAG":"all-data^non-investment^11110000MB1503996K^110000000000^non-construction^11110000MB1503996K^non-construction_expansion","DATAJSONTEXT":"{\"VERSION\":\"20210903\"}"},{"ID":27097018,"TASKGUID":"d37a40a4-73cb-4b62-846b-ff28d17b59f1","T_ID":"82a59747-7bbc-444a-b058-7ec2c4c38c25","G_ID":"990b9337-c736-4130-99f6-6467f82e0dd6","M_CODE":"203573","MATERIAL_ID":"8f9e8360-fa0b-4f7c-86eb-917dba8cdef2","CD_TIME":"May 11, 2026 10:57:09 AM","CD_BATCH":"2026051100021","DISTRIBUTETAG":"all-data^non-investment^11110000MB1503996K^110000000000^non-construction^11110000MB1503996K^non-construction_expansion","DATAJSONTEXT":"{\"VERSION\":\"20210903\"}"},{"ID":27097019,"TASKGUID":"d37a40a4-73cb-4b62-846b-ff28d17b59f1","T_ID":"82a59747-7bbc-444a-b058-7ec2c4c38c25","G_ID":"5c99020a-3432-4560-8da4-171b75935332","M_CODE":"209561","MATERIAL_ID":"ca907626-8ac8-42a2-92d4-3e4bdfcd4443","CD_TIME":"May 11, 2026 10:57:09 AM","CD_BATCH":"2026051100021","DISTRIBUTETAG":"all-data^non-investment^11110000MB1503996K^110000000000^non-construction^11110000MB1503996K^non-construction_expansion","DATAJSONTEXT":"{\"VERSION\":\"20210903\"}"},{"ID":27097020,"TASKGUID":"d37a40a4-73cb-4b62-846b-ff28d17b59f1","T_ID":"82a59747-7bbc-444a-b058-7ec2c4c38c25","G_ID":"b23e3a05-450a-48eb-af72-b0915d2b260f","M_CODE":"203499","MATERIAL_ID":"7177bd3b-9075-448d-a84e-16019b753e2f","CD_TIME":"May 11, 2026 10:57:09 AM","CD_BATCH":"2026051100021","DISTRIBUTETAG":"all-data^non-investment^11110000MB1503996K^110000000000^non-construction^11110000MB1503996K^non-construction_expansion","DATAJSONTEXT":"{\"VERSION\":\"20210903\"}"},{"ID":27097021,"TASKGUID":"d37a40a4-73cb-4b62-846b-ff28d17b59f1","T_ID":"82a59747-7bbc-444a-b058-7ec2c4c38c25","G_ID":"09f8b7bd-1d8a-4242-aad9-cd6050b85949","M_CODE":"320006","MATERIAL_ID":"872db6d7-1f8c-4398-83e2-ef45a1adc99e","CD_TIME":"May 11, 2026 10:57:09 AM","CD_BATCH":"2026051100021","DISTRIBUTETAG":"all-data^non-investment^11110000MB1503996K^110000000000^non-construction^11110000MB1503996K^non-construction_expansion","DATAJSONTEXT":"{\"VERSION\":\"20210903\"}"},{"ID":27097022,"TASKGUID":"d37a40a4-73cb-4b62-846b-ff28d17b59f1","T_ID":"82a59747-7bbc-444a-b058-7ec2c4c38c25","G_ID":"b935a9b3-e7f5-4dd3-a5fe-f7109c37e2b0","M_CODE":"203498","MATERIAL_ID":"e9100aa0-db99-4491-9902-71a8d21938cf","CD_TIME":"May 11, 2026 10:57:09 AM","CD_BATCH":"2026051100021","DISTRIBUTETAG":"all-data^non-investment^11110000MB1503996K^110000000000^non-construction^11110000MB1503996K^non-construction_expansion","DATAJSONTEXT":"{\"VERSION\":\"20210903\"}"}]},{"ID":8652359,"TASKGUID":"d37a40a4-73cb-4b62-846b-ff28d17b59f1","T_ID":"7a14a6d7-8291-42d4-8500-6beb3f850e1b","P_ID":"","NAME":"是否为企业法人","NODE_LEVEL":1,"NODE_PATH":"/7a14a6d7-8291-42d4-8500-6beb3f850e1b","CHILD_COUNT":2,"ORDER_NUM":2,"SERIAL_NUMBER":"2","CONDITION_ATTR":"01","IS_RADIO":"1","IS_SUPPORT":"1","SUMMARY":"2 是否为企业法人\n\t2.1 是\n\t2.2 否","CD_TIME":"May 11, 2026 10:57:09 AM","CD_BATCH":"2026051100021","DISTRIBUTETAG":"all-data^non-investment^11110000MB1503996K^110000000000^non-construction^11110000MB1503996K^non-construction_expansion","DATAJSONTEXT":"{\"VERSION\":\"20220810\",\"TREE_TYPE\":\"0\",\"CONSULTATION_QA\":\"\"}","parOrder":"","proOrder":"2","newOrderNum":"002","itemGuideConditionRelatedList":[]},{"ID":8652357,"TASKGUID":"d37a40a4-73cb-4b62-846b-ff28d17b59f1","T_ID":"75b8d8f8-97ad-49c9-aa78-36f768f951bb","P_ID":"7a14a6d7-8291-42d4-8500-6beb3f850e1b","NAME":"是","NODE_LEVEL":2,"NODE_PATH":"/7a14a6d7-8291-42d4-8500-6beb3f850e1b/75b8d8f8-97ad-49c9-aa78-36f768f951bb","CHILD_COUNT":0,"ORDER_NUM":1,"SERIAL_NUMBER":"2.1","CONDITION_ATTR":"02","IS_RADIO":"","IS_SUPPORT":"","CD_TIME":"May 11, 2026 10:57:09 AM","CD_BATCH":"2026051100021","DISTRIBUTETAG":"all-data^non-investment^11110000MB1503996K^110000000000^non-construction^11110000MB1503996K^non-construction_expansion","DATAJSONTEXT":"{\"VERSION\":\"20220810\",\"TREE_TYPE\":\"0\",\"CONSULTATION_QA\":\"\"}","parOrder":"","proOrder":"","newOrderNum":"002.001","itemGuideConditionRelatedList":[{"ID":27097013,"TASKGUID":"d37a40a4-73cb-4b62-846b-ff28d17b59f1","T_ID":"75b8d8f8-97ad-49c9-aa78-36f768f951bb","G_ID":"1ae9a2a8-0116-4ee6-b62a-83cd213c7271","M_CODE":"341898","MATERIAL_ID":"05d7ce51-b72b-40d5-accc-111a0eddf345","CD_TIME":"May 11, 2026 10:57:09 AM","CD_BATCH":"2026051100021","DISTRIBUTETAG":"all-data^non-investment^11110000MB1503996K^110000000000^non-construction^11110000MB1503996K^non-construction_expansion","DATAJSONTEXT":"{\"VERSION\":\"20210903\"}"}]},{"ID":8652364,"TASKGUID":"d37a40a4-73cb-4b62-846b-ff28d17b59f1","T_ID":"bddf3557-1fad-4f49-8118-cf017ecc211c","P_ID":"7a14a6d7-8291-42d4-8500-6beb3f850e1b","NAME":"否","NODE_LEVEL":2,"NODE_PATH":"/7a14a6d7-8291-42d4-8500-6beb3f850e1b/bddf3557-1fad-4f49-8118-cf017ecc211c","CHILD_COUNT":0,"ORDER_NUM":2,"SERIAL_NUMBER":"2.2","CONDITION_ATTR":"02","IS_RADIO":"","IS_SUPPORT":"","CD_TIME":"May 11, 2026 10:57:09 AM","CD_BATCH":"2026051100021","DISTRIBUTETAG":"all-data^non-investment^11110000MB1503996K^110000000000^non-construction^11110000MB1503996K^non-construction_expansion","DATAJSONTEXT":"{\"VERSION\":\"20220810\",\"TREE_TYPE\":\"0\",\"CONSULTATION_QA\":\"\"}","parOrder":"","proOrder":"","newOrderNum":"002.002","itemGuideConditionRelatedList":[{"ID":27097035,"TASKGUID":"d37a40a4-73cb-4b62-846b-ff28d17b59f1","T_ID":"bddf3557-1fad-4f49-8118-cf017ecc211c","G_ID":"18232835-6d5b-494c-9326-69e56a4efa3f","M_CODE":"320003","MATERIAL_ID":"879b5eee-77cd-4baa-bab1-185d16ca9e2b","CD_TIME":"May 11, 2026 10:57:09 AM","CD_BATCH":"2026051100021","DISTRIBUTETAG":"all-data^non-investment^11110000MB1503996K^110000000000^non-construction^11110000MB1503996K^non-construction_expansion","DATAJSONTEXT":"{\"VERSION\":\"20210903\"}"}]},{"ID":8652361,"TASKGUID":"d37a40a4-73cb-4b62-846b-ff28d17b59f1","T_ID":"84a84a83-74f3-40e4-a258-6f5d48dcff08","P_ID":"","NAME":"是否申请地热勘查","NODE_LEVEL":1,"NODE_PATH":"/84a84a83-74f3-40e4-a258-6f5d48dcff08","CHILD_COUNT":2,"ORDER_NUM":3,"SERIAL_NUMBER":"3","CONDITION_ATTR":"01","IS_RADIO":"1","IS_SUPPORT":"1","SUMMARY":"3 是否申请地热勘查\n\t3.1 是\n\t3.2 否","CD_TIME":"May 11, 2026 10:57:09 AM","CD_BATCH":"2026051100021","DISTRIBUTETAG":"all-data^non-investment^11110000MB1503996K^110000000000^non-construction^11110000MB1503996K^non-construction_expansion","DATAJSONTEXT":"{\"VERSION\":\"20220810\",\"TREE_TYPE\":\"0\",\"CONSULTATION_QA\":\"\"}","parOrder":"","proOrder":"3","newOrderNum":"003","itemGuideConditionRelatedList":[]},{"ID":8652356,"TASKGUID":"d37a40a4-73cb-4b62-846b-ff28d17b59f1","T_ID":"4c3a527e-36a7-4694-91cd-1793b05778d3","P_ID":"84a84a83-74f3-40e4-a258-6f5d48dcff08","NAME":"是","NODE_LEVEL":2,"NODE_PATH":"/84a84a83-74f3-40e4-a258-6f5d48dcff08/4c3a527e-36a7-4694-91cd-1793b05778d3","CHILD_COUNT":0,"ORDER_NUM":1,"SERIAL_NUMBER":"3.1","CONDITION_ATTR":"02","IS_RADIO":"","IS_SUPPORT":"","CD_TIME":"May 11, 2026 10:57:09 AM","CD_BATCH":"2026051100021","DISTRIBUTETAG":"all-data^non-investment^11110000MB1503996K^110000000000^non-construction^11110000MB1503996K^non-construction_expansion","DATAJSONTEXT":"{\"VERSION\":\"20220810\",\"TREE_TYPE\":\"0\",\"CONSULTATION_QA\":\"\"}","parOrder":"","proOrder":"","newOrderNum":"003.001","itemGuideConditionRelatedList":[{"ID":27097011,"TASKGUID":"d37a40a4-73cb-4b62-846b-ff28d17b59f1","T_ID":"4c3a527e-36a7-4694-91cd-1793b05778d3","G_ID":"","M_CODE":"203728","MATERIAL_ID":"4794893d-5c41-4e3a-8283-2934a45e548e","CD_TIME":"May 11, 2026 10:57:09 AM","CD_BATCH":"2026051100021","DISTRIBUTETAG":"all-data^non-investment^11110000MB1503996K^110000000000^non-construction^11110000MB1503996K^non-construction_expansion","DATAJSONTEXT":"{\"VERSION\":\"20210903\"}"},{"ID":27097012,"TASKGUID":"d37a40a4-73cb-4b62-846b-ff28d17b59f1","T_ID":"4c3a527e-36a7-4694-91cd-1793b05778d3","G_ID":"","M_CODE":"206777","MATERIAL_ID":"6f7ecccc-e2bf-457e-bacd-381a1e11d7fc","CD_TIME":"May 11, 2026 10:57:09 AM","CD_BATCH":"2026051100021","DISTRIBUTETAG":"all-data^non-investment^11110000MB1503996K^110000000000^non-construction^11110000MB1503996K^non-construction_expansion","DATAJSONTEXT":"{\"VERSION\":\"20210903\"}"}]},{"ID":8652354,"TASKGUID":"d37a40a4-73cb-4b62-846b-ff28d17b59f1","T_ID":"1ad53685-7ed4-49a6-affe-ab3febeee191","P_ID":"84a84a83-74f3-40e4-a258-6f5d48dcff08","NAME":"否","NODE_LEVEL":2,"NODE_PATH":"/84a84a83-74f3-40e4-a258-6f5d48dcff08/1ad53685-7ed4-49a6-affe-ab3febeee191","CHILD_COUNT":0,"ORDER_NUM":2,"SERIAL_NUMBER":"3.2","CONDITION_ATTR":"02","IS_RADIO":"","IS_SUPPORT":"","CD_TIME":"May 11, 2026 10:57:09 AM","CD_BATCH":"2026051100021","DISTRIBUTETAG":"all-data^non-investment^11110000MB1503996K^110000000000^non-construction^11110000MB1503996K^non-construction_expansion","DATAJSONTEXT":"{\"VERSION\":\"20220810\",\"TREE_TYPE\":\"0\",\"CONSULTATION_QA\":\"\"}","parOrder":"","proOrder":"","newOrderNum":"003.002","itemGuideConditionRelatedList":[]},{"ID":8652353,"TASKGUID":"d37a40a4-73cb-4b62-846b-ff28d17b59f1","T_ID":"19c12f38-a9ab-4f12-a98d-808a39bd9f16","P_ID":"","NAME":"勘察项目类型","NODE_LEVEL":1,"NODE_PATH":"/19c12f38-a9ab-4f12-a98d-808a39bd9f16","CHILD_COUNT":3,"ORDER_NUM":4,"SERIAL_NUMBER":"4","CONDITION_ATTR":"01","IS_RADIO":"1","IS_SUPPORT":"1","SUMMARY":"4 勘察项目类型\n\t4.1 计划项目\n\t4.2 合同项目\n\t4.3 委托项目","CD_TIME":"May 11, 2026 10:57:09 AM","CD_BATCH":"2026051100021","DISTRIBUTETAG":"all-data^non-investment^11110000MB1503996K^110000000000^non-construction^11110000MB1503996K^non-construction_expansion","DATAJSONTEXT":"{\"VERSION\":\"20220810\",\"TREE_TYPE\":\"0\",\"CONSULTATION_QA\":\"\"}","parOrder":"","proOrder":"4","newOrderNum":"004","itemGuideConditionRelatedList":[]},{"ID":8652355,"TASKGUID":"d37a40a4-73cb-4b62-846b-ff28d17b59f1","T_ID":"1ea75506-38a9-48ad-a21a-65abb67a194d","P_ID":"19c12f38-a9ab-4f12-a98d-808a39bd9f16","NAME":"计划项目","NODE_LEVEL":2,"NODE_PATH":"/19c12f38-a9ab-4f12-a98d-808a39bd9f16/1ea75506-38a9-48ad-a21a-65abb67a194d","CHILD_COUNT":0,"ORDER_NUM":1,"SERIAL_NUMBER":"4.1","CONDITION_ATTR":"02","IS_RADIO":"","IS_SUPPORT":"","CD_TIME":"May 11, 2026 10:57:09 AM","CD_BATCH":"2026051100021","DISTRIBUTETAG":"all-data^non-investment^11110000MB1503996K^110000000000^non-construction^11110000MB1503996K^non-construction_expansion","DATAJSONTEXT":"{\"VERSION\":\"20220810\",\"TREE_TYPE\":\"0\",\"CONSULTATION_QA\":\"\"}","parOrder":"","proOrder":"","newOrderNum":"004.001","itemGuideConditionRelatedList":[{"ID":27097010,"TASKGUID":"d37a40a4-73cb-4b62-846b-ff28d17b59f1","T_ID":"1ea75506-38a9-48ad-a21a-65abb67a194d","G_ID":"48de0172-dfe4-4dc1-9da5-6e11c0d16dd0","M_CODE":"204608","MATERIAL_ID":"bd35bbdd-5bd9-4126-b798-c1e1b4cbd8b1","CD_TIME":"May 11, 2026 10:57:09 AM","CD_BATCH":"2026051100021","DISTRIBUTETAG":"all-data^non-investment^11110000MB1503996K^110000000000^non-construction^11110000MB1503996K^non-construction_expansion","DATAJSONTEXT":"{\"VERSION\":\"20210903\"}"}]},{"ID":8652363,"TASKGUID":"d37a40a4-73cb-4b62-846b-ff28d17b59f1","T_ID":"af434742-110a-4721-9085-43dc4c9a21b0","P_ID":"19c12f38-a9ab-4f12-a98d-808a39bd9f16","NAME":"合同项目","NODE_LEVEL":2,"NODE_PATH":"/19c12f38-a9ab-4f12-a98d-808a39bd9f16/af434742-110a-4721-9085-43dc4c9a21b0","CHILD_COUNT":0,"ORDER_NUM":2,"SERIAL_NUMBER":"4.2","CONDITION_ATTR":"02","IS_RADIO":"","IS_SUPPORT":"","CD_TIME":"May 11, 2026 10:57:09 AM","CD_BATCH":"2026051100021","DISTRIBUTETAG":"all-data^non-investment^11110000MB1503996K^110000000000^non-construction^11110000MB1503996K^non-construction_expansion","DATAJSONTEXT":"{\"VERSION\":\"20220810\",\"TREE_TYPE\":\"0\",\"CONSULTATION_QA\":\"\"}","parOrder":"","proOrder":"","newOrderNum":"004.002","itemGuideConditionRelatedList":[{"ID":27097034,"TASKGUID":"d37a40a4-73cb-4b62-846b-ff28d17b59f1","T_ID":"af434742-110a-4721-9085-43dc4c9a21b0","G_ID":"eb77ff35-0384-477d-8471-1fe791bdee26","M_CODE":"203601","MATERIAL_ID":"7aa48bfc-6d3c-4172-b5e2-9efd85bc4607","CD_TIME":"May 11, 2026 10:57:09 AM","CD_BATCH":"2026051100021","DISTRIBUTETAG":"all-data^non-investment^11110000MB1503996K^110000000000^non-construction^11110000MB1503996K^non-construction_expansion","DATAJSONTEXT":"{\"VERSION\":\"20210903\"}"}]},{"ID":8652352,"TASKGUID":"d37a40a4-73cb-4b62-846b-ff28d17b59f1","T_ID":"14c964bf-3ef5-4432-a742-c7f8a81fd7bf","P_ID":"19c12f38-a9ab-4f12-a98d-808a39bd9f16","NAME":"委托项目","NODE_LEVEL":2,"NODE_PATH":"/19c12f38-a9ab-4f12-a98d-808a39bd9f16/14c964bf-3ef5-4432-a742-c7f8a81fd7bf","CHILD_COUNT":0,"ORDER_NUM":3,"SERIAL_NUMBER":"4.3","CONDITION_ATTR":"02","IS_RADIO":"","IS_SUPPORT":"","CD_TIME":"May 11, 2026 10:57:09 AM","CD_BATCH":"2026051100021","DISTRIBUTETAG":"all-data^non-investment^11110000MB1503996K^110000000000^non-construction^11110000MB1503996K^non-construction_expansion","DATAJSONTEXT":"{\"VERSION\":\"20220810\",\"TREE_TYPE\":\"0\",\"CONSULTATION_QA\":\"\"}","parOrder":"","proOrder":"","newOrderNum":"004.003","itemGuideConditionRelatedList":[{"ID":27097009,"TASKGUID":"d37a40a4-73cb-4b62-846b-ff28d17b59f1","T_ID":"14c964bf-3ef5-4432-a742-c7f8a81fd7bf","G_ID":"d329bc6b-604f-4fb9-9963-27f6d880db5c","M_CODE":"203484","MATERIAL_ID":"c0a38b47-1d65-43ce-b1fe-27e76872fb16","CD_TIME":"May 11, 2026 10:57:09 AM","CD_BATCH":"2026051100021","DISTRIBUTETAG":"all-data^non-investment^11110000MB1503996K^110000000000^non-construction^11110000MB1503996K^non-construction_expansion","DATAJSONTEXT":"{\"VERSION\":\"20210903\"}"}]}]
2
2^3^4^9
https://recept.banshi.beijing.gov.cn/online/accept#/accept/entry?matterType=single&matterId=11181482014436&userType=legal

政务服务> 办事指南

探矿权新设登记(非油气类)

北京市

切换简洁版

  • 承诺件

    办件类型

  • 0

    到现场次数

  • 40工作日

    法定办结时限

  • 10工作日

    承诺办结时限

好差评

5.0

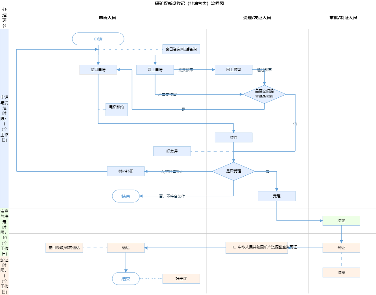
办件承诺办结时限说明:承诺时限为办理流程中“审查与决定”环节的计时时限(承诺时限为办理流程中“审查与决定”环节的计时时限)

办件承诺办结时限说明:

承诺时限为办理流程中“审查与决定”环节的计时时限(承诺时限为办理流程中“审查与决定”环节的计时时限)

基本信息

实施主体 北京市规划和自然资源委员会 服务对象
事项类型 行政许可 办理形式
受理条件 1、勘查、开采矿产资源,必须依法分别申请、经批准取得探矿权、采矿权,并办理登记(来源:《矿产资源法》);勘查矿产资源,必须依法申请登记,领取勘查许可证,取得探矿权。(来源:《中华人民共和国矿产资源法实施细则》); 2、材料齐全,填写完整; 3、提交的证照证件齐全完整、真实有效,如提交复印件,应完整清晰并与原件一致; 4、申请材料所载基本信息与提交的证照证件、相关印证材料所载内容一致; 5、申请材料按要求签字、加盖公章,且签章内容与申请材料所载内容、提交的证照证件所载内容一致。
办理时间 北京市政务服务中心:法定工作日: 上午08:30 - 12:00、下午12:00 - 17:30; 周六:上午:08:30 - 12:30(需预约);法定节假日不对外服务。;北京城市副中心政务服务中心:法定工作日: 上午: 09:00 - 12:00; 下午: 12:00 - 17:00; (延时服务时间: 工作日上午08:30 - 09:00; 下午17:00 - 17:30; 周六上午09:00 - 13:00; ) 查看详情
办理地点 北京市政务服务中心:北京市丰台区西三环南路1号(六里桥西南角)综合窗口 北京城市副中心政务服务中心:北京市通州区新华东街48号二区(东南角)综合窗口 查看详情
咨询方式

咨询电话:

(010)55524512【展开】

咨询窗口地址:

北京市政务服务中心:北京市丰台区西三环南路1号(六里桥西南角)综合窗口【展开】

投诉监督方式
基本编码 000115101002 事项编码 11110000MB1503996K2000115101002
业务办理项编码 11110000MB1503996K200011510100201 进驻大厅类型
权力来源 法定本级行使 网上支付
所属机构 北京市规划和自然资源委员会 委托部门
联办机构 实施主体性质 法定机关
办理进程查询途径
行使层级 市级 运行系统 市级自建(垂管)
物流快递 办理方式 自办件
预约办理 数量限制
中介服务 权限划分
通办范围 全市 特殊程序 审查/实地勘察
行使内容
显示更多

请选择情形:

提示:通过情形选择可引导出您办理该事项所需的材料,若要查看全部材料,请点击"查看全部材料"

查看全部材料 情形引导

收起
我选好了重选条件

序号 材料名称 材料来源 材料
必要性
数量要求 介质要求 表格及样例
下载
受理标准 提供材料
依据
其他要求
申请材料总要求
序号 材料名称 材料来源 材料
必要性
数量要求 介质要求 表格及样例
下载
受理标准 提供材料
依据
其他要求
申请材料总要求
显示更多

指南分享