
市级
区级
乡镇
(街道)
村(社区)
市级
部门
显示更多
政务服务> 办事指南
北京市
切换简洁版
基本信息
| 实施主体 | 北京市文化和旅游局 | 服务对象 | 企业法人 |
| 事项类型 | 行政许可 | 办理形式 | 窗口办理、网上办理 |
| 受理条件 | 1.申报内容真实、有效,符合法定形式,符合法律法规规定; 2.申请材料齐全并按本办事指南中申请材料目录载明的顺序排列并扫描上传; 3.所有申请材料扫描为一份,扫描分辨率控制在100dpi、灰度扫描模式、pdf格式,命名为:公司名称+办理事项名称。 4.根据《外商投资准入特别管理措施(负面清单)》,申报企业不得含有外资成份。 | ||
| 办理时间 | 北京市政务服务中心:法定工作日: 上午: 09:00 - 12:00; 下午: 13:30 - 17:00; (延时服务时间: 工作日上午08:30 - 09:00; 下午17:00 - 17:30; 周六上午09:00 - 13:00; );北京城市副中心政务服务中心:法定工作日: 上午: 09:00 - 12:00; 下午: 12:00 - 17:00; (延时服务时间: 工作日上午08:30 - 09:00; 下午17:00 - 17:30; 周六上午09:00 - 13:00; ) 查看详情 | ||
| 办理地点 | 北京市政务服务中心:北京市丰台区西三环南路1号(六里桥西南角)二层B区综合窗口 北京城市副中心政务服务中心:北京市通州区新华东街48号二区(东南角)综合窗口 查看详情 | ||
| 咨询方式 |
咨询电话: (010)89150270;(010)55525729;(010)89150153【展开】 咨询窗口地址: 北京市政务服务中心:北京市丰台区西三环南路1号(六里桥西南角)二层B区综合窗口北京城市副中心政务服务中心:北京市通州区新华东街48号二区(东南角)(综合窗口)【展开】 |
||
| 投诉监督方式 | 投诉监督电话: (010)12345【展开】 |
||
| 基本编码 | 000122109000 | 事项编码 | 11110000MB167861412000122109000 |
| 业务办理项编码 | 11110000MB167861412000122109000A6 | 进驻大厅类型 | 政务服务中心 |
| 权力来源 | 法定本级行使 | 网上支付 | 否 |
| 所属机构 | 北京市文化和旅游局 | 委托部门 | 无 |
| 联办机构 | 无 | 实施主体性质 | 法定机关 |
| 办理进程查询途径 | 网上查询:http://120.52.185.43/whsp/xzShow.do?show=sqrhome&ref=allsq&slqy=110000 电话查询:(010)89150270 |
||
| 行使层级 | 市级 | 运行系统 | 市级自建(垂管) |
| 物流快递 | 是 | 办理方式 | 自办件 |
| 预约办理 | 网上预约:http://banshi.beijing.gov.cn/;电话预约:(010)89150001 | 数量限制 | 无 |
| 中介服务 | 无 | 权限划分 | 无 |
| 通办范围 | 全市 | 特殊程序 | 无 |
| 行使内容 | 无 | ||

无
| 序号 | 材料名称 | 材料来源 | 材料 必要性 |
数量要求 | 介质要求 | 表格及样例 下载 |
受理标准 | 提供材料 依据 |
其他要求 |
|---|---|---|---|---|---|---|---|---|---|
| 一 | 文化审批事项注销申请书(网上办理,免于提交) | 申请人自备 | 必要 | 原件1份 | 文本类;纸质 | 样例下载 | 内容真实。【展开】 | 《互联网文化管理暂行规定》【展开】 | 加盖公章。【展开】 |
| 二 | 网络文化经营许可证 | 政府部门核发来源说明> | 必要 | 正本原件1份;副本原件1份 | 结果文书类;纸质 | 样例下载 | 提交申请后,您可以通过现场提交方式将原证书(批准文件)原件提交到:北京市政务服务中心二层B岛发件窗口;也可以通过快递邮寄方式将原证书(批准文件)原件提交到:北京市政务服务中心一层B岛40号窗口,邮寄联系电话:010-89150741。收到您提交的证书(批准文件)原件后,我们将受理审批。【展开】 | 《互联网文化管理暂行规定》【展开】 | 【展开】 |
| 三 | 委托授权书 | 申请人自备 | 必要 | 原件1份 | 文本类;纸质 | 样例下载 | 限于非法定代表人前来办理的需提交并且粘贴代办人身份证复印件。【展开】 | 《中华人民共和国行政许可法》【展开】 | 加盖公章。【展开】 |
| 申请材料总要求 | |||||||||

无
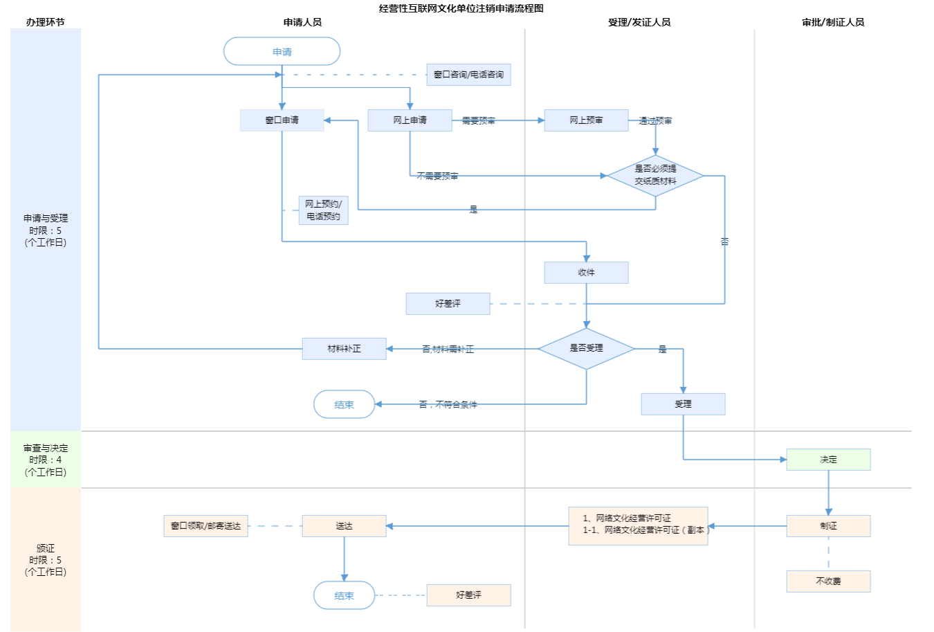
| 办理步骤 | 办理时限 | 办理人员 | 办理结果 |
|---|---|---|---|
| 申报/收件 | 4个工作日 | 综窗人员 | 符合审查标准的予以收件,不符合审查标准不予收件。 |
审查标准 申请材料齐全。【展开】 | |||
| 办理步骤 | 办理时限 | 办理人员 | 办理结果 |
|---|---|---|---|
| 受理 | 1个工作日 | 综窗人员 | 符合审查标准的予以受理,不符合审查标准不予受理。 |
审查标准 1.申请材料齐全、符合法定形式;2.按申请材料目录载明的顺序排列、加盖公章、扫描;3.所有材料扫描成一份,分辨率100dpi、灰度模式、pdf格式;4.上传的扫描材料命名为:公司名称+办理事项名称。【展开】 | |||
| 办理步骤 | 办理时限 | 办理人员 | 办理结果 |
|---|---|---|---|
| 决定 | 3个工作日 | 首席代表或部门负责人 | 符合审查标准,批准的,核发该事项批准文书;不符合审查标准,不予批准 |
审查标准 (1)有单位的名称、住所、组织机构和章程;(2)有确定的互联网文化活动范围; (3)有适应互联网文化活动需要的专业人员、设备、工作场所以及相应的经营管理技术措施; (4)有确定的域名; (5)符合法律、行政法规和国家有关规定的条件。【展开】 | |||
| 办理步骤 | 办理时限 | 办理人员 | 结果名称 |
|---|---|---|---|
| 制证 | 4个工作日 | 部门人员 | |
| 发证 | 1个工作日 | 综窗人员 | 1、网络文化经营许可证 2、网络文化经营许可证(副本) |
| 送达方式 | |||
|---|---|---|---|
窗口领取 邮寄送达 | |||
无
| 网络文化经营许可证 | |
| 结果名称 | 网络文化经营许可证 |
|---|---|
| 结果文书类型 | 证照 |
| 结果样本 | 网络文化经营许可证(正本)样本.pdf |
| 有效时间 | 三年 |
| 网络文化经营许可证(副本) | |
| 结果名称 | 网络文化经营许可证(副本) |
|---|---|
| 结果文书类型 | 证照 |
| 结果样本 | 网络文化经营许可证(副本)样本.pdf |
| 有效时间 | 三年 |
无
| 【行政法规】国务院对确需保留的行政审批项目设定行政许可的决定 | |
| 制定机关 | 中华人民共和国国务院 |
|---|---|
| 依据名称 | 国务院对确需保留的行政审批项目设定行政许可的决定 |
| 发布号令(文号) | 国务院令第412号 |
| 法条(具体规定)内容 | 设立经营性互联网文化单位审批(实施机关:文化部)。 【展开】 |
| 【行政法规】国务院关于第五批取消和下放管理层级行政审批项目的决定 | |
| 制定机关 | 中华人民共和国国务院 |
|---|---|
| 依据名称 | 国务院关于第五批取消和下放管理层级行政审批项目的决定 |
| 发布号令(文号) | 国发〔2010〕21号 |
| 法条(具体规定)内容 | “设立经营性互联网文化单位审批”下放至省级人民政府文化行政主管部门。【展开】 |
是否收费:否
| 1、是否收费 |
|---|
| 不收费 |
指南分享
主办:北京市人民政府办公厅
承办:北京市政务服务和数据管理局
版权所有:北京市人民政府网站 京ICP备05060933号
政府网站标识码:1100000088 京公网安备 11010502039640 京ICP备05060933号
运行管理:首都之窗运行管理中心