2
01
11110000MB1663498E
北京市市场监督管理局
承担国家法定计量检定机构任务授权(省级权限)有效期届满申请延续
11110000MB1663498E200013111700202
11110000MB1663498E2000131117002
0
edf02ec0-fa27-4330-8ce5-f62d84291ef8
bc0f123e-d1a6-43f9-91bf-08ea16d08516
2
01
市市场监管局
110000000000
北京市市场监督管理局
法定工作日: 上午: 09:00 - 12:00; 下午: 12:00 - 17:00; (延时服务时间: 工作日上午08:30 - 09:00; 下午17:00 - 17:30; 周六上午09:00 - 13:00; );法定工作日: 上午08:30 - 12:00、下午12:00 - 17:30; 周六:上午:08:30 - 12:30(需预约);法定节假日不对外服务。...
北京城市副中心政务服务中心:北京市通州区新华东街48号二区(东南角)综合窗口 北京市政务服务中心:北京市丰台区西三环南路1号(六里桥西南角)综合窗口
1.申请人的注册地、办公地应在本市行政区域内; 2.具有法人资格。 3.县级以上人民政府计量行政部门根据需要,同意开展授权检定工作。
{"IS_GUIDE":"0","ONLINE_DECLARE_SYSTEM_MODE":"99","ITEM_REALITY_USELEVEL":"","SERVICE_OBJCT":"","IS_CONSTRUCTION":"0","CL_SERVICE_TYPE":"","APP_CODE_ID":"","YESNO_CITY_UNICOM":"99","CROSS_AREA":"","ISSHOHCENTER":"0","WECHAT_CODE_ID":"","FINANCIAL":"","LITTLEPROGRAM_CODE_NAME":"","CROSS_AREA_ALL":"","CROSS_PROVINCE":"","ALIAS_NAME":"[\"检定授权\"]","EAR_DISABILITY_GRAD":"","LIB_DISABILITY_GRAD":"","SPEAK_DISABILITY_GRAD":"","REGISTER":"","ONLINE_HANDLING_DEPTH_STANDARD":"05","APPROVAL_TYPE":"1","MIND_DISABILITY_GRAD":"","ACCEPTSERVICE":"99","YWBLX_ID":"41b2756d-64c3-4076-982b-85213ae19ceb","ONLINE_DECLARE_SYSTEM_DEPT":"","CONSTRUCTION_EXPANSION":"0","EMPOWER":"0","EXEMPT_MATERIALS":"","LITTLEPROGRAM_CODE_ID":"","EYE_DISABILITY_GRAD":"","ISMONVEINCENTER":"1","DATA_FLAG":"XZXK_NEW","BUSINESS_APPROVAL_DEPT":"北京市市场监督管理局","POWER_NAME":"承担国家法定计量检定机构任务授权","ITEM_ATTRIBUTE":"04^05^11","CROSS_AREA_ATEXT":"","AGE":"","BGSYSTEM_APPROVAL_OTHER":"北京市市场监督管理局质量监督网上服务平台","WIT_DISABILITY_GRAD":"","WECHAT_CODE_NAME":"","POWER_CODE":"B2403801","DISABILITY_TYPE":"","IS_ENABLE_CERTIFICATE_SHARE":"","POWER_ATTRIBUTE":"1","ONLY_ID":"7bc775d2-9915-49a5-901c-34625821c5ba","YES_NO_OPEN":"1","BGSYSTEM_APPROVAL_NAME":"其他","APP_CODE_NAME":"","HOLDER":"","VERSION":"20241125"}
[]
2
2^3
http://yzt.beijing.gov.cn/am/oauth2/authorize?service=bjzwService&response_type=code&client_id=000021338_07&scope=cn+uid+idCardNumber+reserve3+extProperties+credenceClass&redirect_uri=https%3A%2F%2Fect.scjgj.beijing.gov.cn%2Fportal%2Flogin%2Fent%2Fredirect.do%3Fbusitype%3DJLQJ

政务服务> 办事指南

承担国家法定计量检定机构任务授权(省级权限)有效期届满申请延续

北京市

切换简洁版

  • 承诺件

    办件类型

  • 0

    到现场次数

  • 20工作日

    法定办结时限

  • 20工作日

    承诺办结时限

好差评

5.0

办件承诺办结时限说明:(承诺时限为办理流程中“审查与决定”环节的计时时限)

办件承诺办结时限说明:

(承诺时限为办理流程中“审查与决定”环节的计时时限)

基本信息

实施主体 北京市市场监督管理局 服务对象
事项类型 行政许可 办理形式
受理条件 1.申请人的注册地、办公地应在本市行政区域内; 2.具有法人资格。 3.县级以上人民政府计量行政部门根据需要,同意开展授权检定工作。
办理时间 法定工作日: 上午: 09:00 - 12:00; 下午: 12:00 - 17:00; (延时服务时间: 工作日上午08:30 - 09:00; 下午17:00 - 17:30; 周六上午09:00 - 13:00; );法定工作日: 上午08:30 - 12:00、下午12:00 - 17:30; 周六:上午:08:30 - 12:30(需预约);法定节假日不对外服务。... 查看详情
办理地点 北京城市副中心政务服务中心:北京市通州区新华东街48号二区(东南角)综合窗口 北京市政务服务中心:北京市丰台区西三环南路1号(六里桥西南角)综合窗口 查看详情
咨询方式

咨询电话:

(010)11616611【展开】

咨询窗口地址:

北京市政务服务中心:北京市丰台区西三环南路1号(六里桥西南角)综合窗口【展开】

投诉监督方式
基本编码 000131117002 事项编码 11110000MB1663498E2000131117002
业务办理项编码 11110000MB1663498E200013111700202 进驻大厅类型
权力来源 法定本级行使 网上支付
所属机构 北京市市场监督管理局 委托部门
联办机构 实施主体性质 法定机关
办理进程查询途径
行使层级 市级 运行系统 市级自建(垂管)
物流快递 办理方式 自办件
预约办理 数量限制
中介服务 权限划分
通办范围 全国 特殊程序
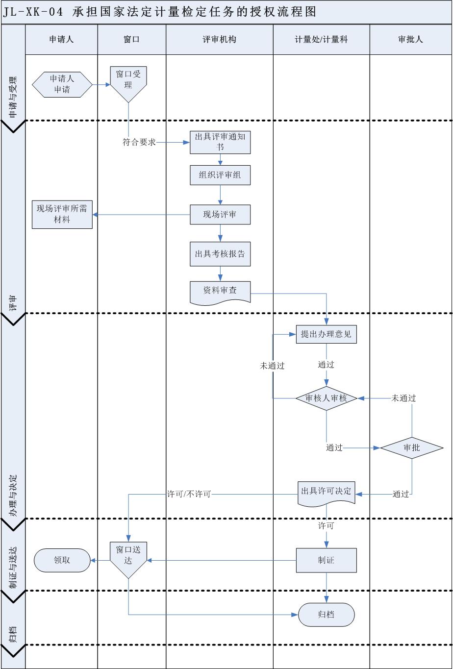
行使内容 市局办理:专业性和区域性的计量检定机构承担国家法定计量检定机构任务的授权。 区局办理:对本单位内部使用的强制检定工作计量器具检定任务的授权。
显示更多

请选择情形:

提示:通过情形选择可引导出您办理该事项所需的材料,若要查看全部材料,请点击"查看全部材料"

查看全部材料 情形引导

收起
我选好了重选条件

序号 材料名称 材料来源 材料
必要性
数量要求 介质要求 表格及样例
下载
受理标准 提供材料
依据
其他要求
申请材料总要求
序号 材料名称 材料来源 材料
必要性
数量要求 介质要求 表格及样例
下载
受理标准 提供材料
依据
其他要求
申请材料总要求
显示更多

指南分享