2
01
11110000306328148H
北京市广播电视局
国产电视剧片变更(剧名、集数、申报机构)
11110000306328148H200013210300403
11110000306328148H2000132103004
0
fab6da1e-ef07-45d6-9c13-aa05cdf8b23f
8e8f6640-27d3-4f61-adfb-9cc8d65b4452
2
01
市广电局
110000000000
北京市广播电视局
北京市政务服务中心:法定工作日: 上午08:30 - 12:00、下午12:00 - 17:30; 周六:上午:08:30 - 12:30(需预约);法定节假日不对外服务。;北京城市副中心政务服务中心:法定工作日: 上午: 09:00 - 12:00; 下午: 12:00 - 17:00; (延时服务时间: 工作日上午08:30 - 09:00; 下午17:00 - 17:30; 周六上午09:00 - 13:00; )
北京市政务服务中心:北京市丰台区西三环南路1号(六里桥西南角)综合窗口 北京城市副中心政务服务中心:北京市通州区新华东街48号二区(东南角)综合窗口
1.第十四条 制作机构应当按照公示的内容拍摄制作电视剧。制作机构变更已公示电视剧主要人物、主要情节的,应当依照本规定重新履行备案公示手续;变更剧名、集数、制作机构的,应当经省、自治区、直辖市人民政府广播影视行政部门或者其上级业务主管部门同意后,向国务院广播影视行政部门申请办理相关变更手续。第二十八条 已经取得电视剧发行许可证的电视剧,应当按照审查通过的内容发行和播出。变更剧名、主要人物、主要情节和剧集长度等事项的,原送审机构应当依照本规定向原发证机关重新送审。(来源:《电视剧内容管理规定》 国家广播电影电视总局令〔2010〕63号) 2.材料齐全,填写完整; 3.提交的证照证件或批复文件齐全完整、如提交复印件,应当完整清晰并与原件一致; 4.申请材料所载基本信息与提交的证照证件或批复文件所载内容一致; 5.申请材料按要求签字、盖章,且签字内容与申请材料所载内容、提交的证照证件或批复文件所载内容一致。
{"IS_GUIDE":"1","ONLINE_DECLARE_SYSTEM_MODE":"01","ITEM_REALITY_USELEVEL":"","SERVICE_OBJCT":"","IS_CONSTRUCTION":"0","CL_SERVICE_TYPE":"","APP_CODE_ID":"","YESNO_CITY_UNICOM":"99","CROSS_AREA":"","ISSHOHCENTER":"0","WECHAT_CODE_ID":"","FINANCIAL":"","LITTLEPROGRAM_CODE_NAME":"","CROSS_AREA_ALL":"","CROSS_PROVINCE":"","ALIAS_NAME":"[\"国产电视剧\", \"变更\"]","EAR_DISABILITY_GRAD":"","LIB_DISABILITY_GRAD":"","SPEAK_DISABILITY_GRAD":"","REGISTER":"","ONLINE_HANDLING_DEPTH_STANDARD":"05","APPROVAL_TYPE":"1","MIND_DISABILITY_GRAD":"","ACCEPTSERVICE":"99","YWBLX_ID":"2a47478e-8bad-4f3a-84ea-14381b0d5f74","ONLINE_DECLARE_SYSTEM_DEPT":"国家广播电视总局","CONSTRUCTION_EXPANSION":"0","EMPOWER":"0","EXEMPT_MATERIALS":"","LITTLEPROGRAM_CODE_ID":"","EYE_DISABILITY_GRAD":"","ISMONVEINCENTER":"1","DATA_FLAG":"XZXK_NEW","BUSINESS_APPROVAL_DEPT":"国家广播电视总局","POWER_NAME":"国产电视剧片审查","ITEM_ATTRIBUTE":"04^05^07^11^12","CROSS_AREA_ATEXT":"","AGE":"","BGSYSTEM_APPROVAL_OTHER":"","WIT_DISABILITY_GRAD":"","WECHAT_CODE_NAME":"","POWER_CODE":"B2804102","DISABILITY_TYPE":"","IS_ENABLE_CERTIFICATE_SHARE":"0","POWER_ATTRIBUTE":"1","ONLY_ID":"6dd4715a-6e3c-4650-a483-47ddbf2f282f","YES_NO_OPEN":"1","BGSYSTEM_APPROVAL_NAME":"国家广播电视总局政务服务平台电视剧综合信息管理系统","APP_CODE_NAME":"","HOLDER":"","VERSION":"20241125"}
[{"ID":8380562,"TASKGUID":"fab6da1e-ef07-45d6-9c13-aa05cdf8b23f","T_ID":"a869bdf5-2903-44f6-ac1a-6d9eb7c094c8","P_ID":"","NAME":"选择变更类型","NODE_LEVEL":1,"NODE_PATH":"/a869bdf5-2903-44f6-ac1a-6d9eb7c094c8","CHILD_COUNT":2,"ORDER_NUM":1,"SERIAL_NUMBER":"1","CONDITION_ATTR":"01","IS_RADIO":"1","IS_SUPPORT":"1","SUMMARY":"1 选择变更类型\n\t1.1 变更集数大于等于5集\n\t1.2 变更制作单位","CD_TIME":"Mar 30, 2026 5:58:39 PM","CD_BATCH":"2026033000031","DISTRIBUTETAG":"all-data^non-investment^11110000306328148H^110000000000^non-construction^11110000306328148H^non-construction_expansion","DATAJSONTEXT":"{\"VERSION\":\"20220810\",\"TREE_TYPE\":\"0\",\"CONSULTATION_QA\":\"\"}","parOrder":"","proOrder":"1","newOrderNum":"001","itemGuideConditionRelatedList":[]},{"ID":8380560,"TASKGUID":"fab6da1e-ef07-45d6-9c13-aa05cdf8b23f","T_ID":"91af690e-f3c5-4dfe-b1c1-4da151106e77","P_ID":"a869bdf5-2903-44f6-ac1a-6d9eb7c094c8","NAME":"变更集数大于等于5集","NODE_LEVEL":2,"NODE_PATH":"/a869bdf5-2903-44f6-ac1a-6d9eb7c094c8/91af690e-f3c5-4dfe-b1c1-4da151106e77","CHILD_COUNT":0,"ORDER_NUM":1,"SERIAL_NUMBER":"1.1","CONDITION_ATTR":"02","IS_RADIO":"","IS_SUPPORT":"","CD_TIME":"Mar 30, 2026 5:58:39 PM","CD_BATCH":"2026033000031","DISTRIBUTETAG":"all-data^non-investment^11110000306328148H^110000000000^non-construction^11110000306328148H^non-construction_expansion","DATAJSONTEXT":"{\"VERSION\":\"20220810\",\"TREE_TYPE\":\"0\",\"CONSULTATION_QA\":\"\"}","parOrder":"","proOrder":"","newOrderNum":"001.001","itemGuideConditionRelatedList":[{"ID":26884205,"TASKGUID":"fab6da1e-ef07-45d6-9c13-aa05cdf8b23f","T_ID":"91af690e-f3c5-4dfe-b1c1-4da151106e77","G_ID":"571482e7-24bf-471e-a137-cc570839ca93","M_CODE":"209969","MATERIAL_ID":"7eefafc3-99e3-4e46-b158-486776396eac","CD_TIME":"Mar 30, 2026 5:58:39 PM","CD_BATCH":"2026033000031","DISTRIBUTETAG":"all-data^non-investment^11110000306328148H^110000000000^non-construction^11110000306328148H^non-construction_expansion","DATAJSONTEXT":"{\"VERSION\":\"20210903\"}"}]},{"ID":8380559,"TASKGUID":"fab6da1e-ef07-45d6-9c13-aa05cdf8b23f","T_ID":"0e246e39-832c-4009-8cc1-a148cf901f4b","P_ID":"a869bdf5-2903-44f6-ac1a-6d9eb7c094c8","NAME":"变更制作单位","NODE_LEVEL":2,"NODE_PATH":"/a869bdf5-2903-44f6-ac1a-6d9eb7c094c8/0e246e39-832c-4009-8cc1-a148cf901f4b","CHILD_COUNT":0,"ORDER_NUM":2,"SERIAL_NUMBER":"1.2","CONDITION_ATTR":"02","IS_RADIO":"","IS_SUPPORT":"","CD_TIME":"Mar 30, 2026 5:58:39 PM","CD_BATCH":"2026033000031","DISTRIBUTETAG":"all-data^non-investment^11110000306328148H^110000000000^non-construction^11110000306328148H^non-construction_expansion","DATAJSONTEXT":"{\"VERSION\":\"20220810\",\"TREE_TYPE\":\"0\",\"CONSULTATION_QA\":\"\"}","parOrder":"","proOrder":"","newOrderNum":"001.002","itemGuideConditionRelatedList":[{"ID":26884203,"TASKGUID":"fab6da1e-ef07-45d6-9c13-aa05cdf8b23f","T_ID":"0e246e39-832c-4009-8cc1-a148cf901f4b","G_ID":"566d8a54-1d88-4052-99c6-89991e961402","M_CODE":"330072","MATERIAL_ID":"7520b49a-23f6-4213-8e47-c3383fcbe426","CD_TIME":"Mar 30, 2026 5:58:39 PM","CD_BATCH":"2026033000031","DISTRIBUTETAG":"all-data^non-investment^11110000306328148H^110000000000^non-construction^11110000306328148H^non-construction_expansion","DATAJSONTEXT":"{\"VERSION\":\"20210903\"}"},{"ID":26884204,"TASKGUID":"fab6da1e-ef07-45d6-9c13-aa05cdf8b23f","T_ID":"0e246e39-832c-4009-8cc1-a148cf901f4b","G_ID":"c76df9bd-e9e5-448d-a3a6-7b1e721e9e66","M_CODE":"204605","MATERIAL_ID":"1fe6e332-dded-4378-b08d-39d836288cf5","CD_TIME":"Mar 30, 2026 5:58:39 PM","CD_BATCH":"2026033000031","DISTRIBUTETAG":"all-data^non-investment^11110000306328148H^110000000000^non-construction^11110000306328148H^non-construction_expansion","DATAJSONTEXT":"{\"VERSION\":\"20210903\"}"}]},{"ID":8380561,"TASKGUID":"fab6da1e-ef07-45d6-9c13-aa05cdf8b23f","T_ID":"a4c61fbb-5d48-4f61-982f-d3d663471054","P_ID":"","NAME":"是否涉及跨省变更制作单位","NODE_LEVEL":1,"NODE_PATH":"/a4c61fbb-5d48-4f61-982f-d3d663471054","CHILD_COUNT":2,"ORDER_NUM":2,"SERIAL_NUMBER":"2","CONDITION_ATTR":"01","IS_RADIO":"1","IS_SUPPORT":"1","SUMMARY":"2 是否涉及跨省变更制作单位\n\t2.1 是\n\t2.2 否","CD_TIME":"Mar 30, 2026 5:58:39 PM","CD_BATCH":"2026033000031","DISTRIBUTETAG":"all-data^non-investment^11110000306328148H^110000000000^non-construction^11110000306328148H^non-construction_expansion","DATAJSONTEXT":"{\"VERSION\":\"20220810\",\"TREE_TYPE\":\"0\",\"CONSULTATION_QA\":\"\"}","parOrder":"","proOrder":"2","newOrderNum":"002","itemGuideConditionRelatedList":[]},{"ID":8380558,"TASKGUID":"fab6da1e-ef07-45d6-9c13-aa05cdf8b23f","T_ID":"0c16195d-c38f-46c6-8f5f-04d2a6d59f1a","P_ID":"a4c61fbb-5d48-4f61-982f-d3d663471054","NAME":"是","NODE_LEVEL":2,"NODE_PATH":"/a4c61fbb-5d48-4f61-982f-d3d663471054/0c16195d-c38f-46c6-8f5f-04d2a6d59f1a","CHILD_COUNT":0,"ORDER_NUM":1,"SERIAL_NUMBER":"2.1","CONDITION_ATTR":"02","IS_RADIO":"","IS_SUPPORT":"","CD_TIME":"Mar 30, 2026 5:58:39 PM","CD_BATCH":"2026033000031","DISTRIBUTETAG":"all-data^non-investment^11110000306328148H^110000000000^non-construction^11110000306328148H^non-construction_expansion","DATAJSONTEXT":"{\"VERSION\":\"20220810\",\"TREE_TYPE\":\"0\",\"CONSULTATION_QA\":\"\"}","parOrder":"","proOrder":"","newOrderNum":"002.001","itemGuideConditionRelatedList":[{"ID":26884202,"TASKGUID":"fab6da1e-ef07-45d6-9c13-aa05cdf8b23f","T_ID":"0c16195d-c38f-46c6-8f5f-04d2a6d59f1a","G_ID":"312d4725-c92c-49f5-bdfb-1a48ffc0408e","M_CODE":"209968","MATERIAL_ID":"0282b0af-0b8e-4f9c-8b47-2b8931a3ab59","CD_TIME":"Mar 30, 2026 5:58:39 PM","CD_BATCH":"2026033000031","DISTRIBUTETAG":"all-data^non-investment^11110000306328148H^110000000000^non-construction^11110000306328148H^non-construction_expansion","DATAJSONTEXT":"{\"VERSION\":\"20210903\"}"}]},{"ID":8380557,"TASKGUID":"fab6da1e-ef07-45d6-9c13-aa05cdf8b23f","T_ID":"0a5e4013-2079-4095-bb78-20d7565d90c5","P_ID":"a4c61fbb-5d48-4f61-982f-d3d663471054","NAME":"否","NODE_LEVEL":2,"NODE_PATH":"/a4c61fbb-5d48-4f61-982f-d3d663471054/0a5e4013-2079-4095-bb78-20d7565d90c5","CHILD_COUNT":0,"ORDER_NUM":2,"SERIAL_NUMBER":"2.2","CONDITION_ATTR":"02","IS_RADIO":"","IS_SUPPORT":"","CD_TIME":"Mar 30, 2026 5:58:39 PM","CD_BATCH":"2026033000031","DISTRIBUTETAG":"all-data^non-investment^11110000306328148H^110000000000^non-construction^11110000306328148H^non-construction_expansion","DATAJSONTEXT":"{\"VERSION\":\"20220810\",\"TREE_TYPE\":\"0\",\"CONSULTATION_QA\":\"\"}","parOrder":"","proOrder":"","newOrderNum":"002.002","itemGuideConditionRelatedList":[]}]
2
2^3^4^9
https://zwfw.nrta.gov.cn/

政务服务> 办事指南

国产电视剧片变更(剧名、集数、申报机构)

北京市

切换简洁版

  • 承诺件

    办件类型

  • 0

    到现场次数

  • 20工作日

    法定办结时限

  • 12工作日

    承诺办结时限

好差评

5.0

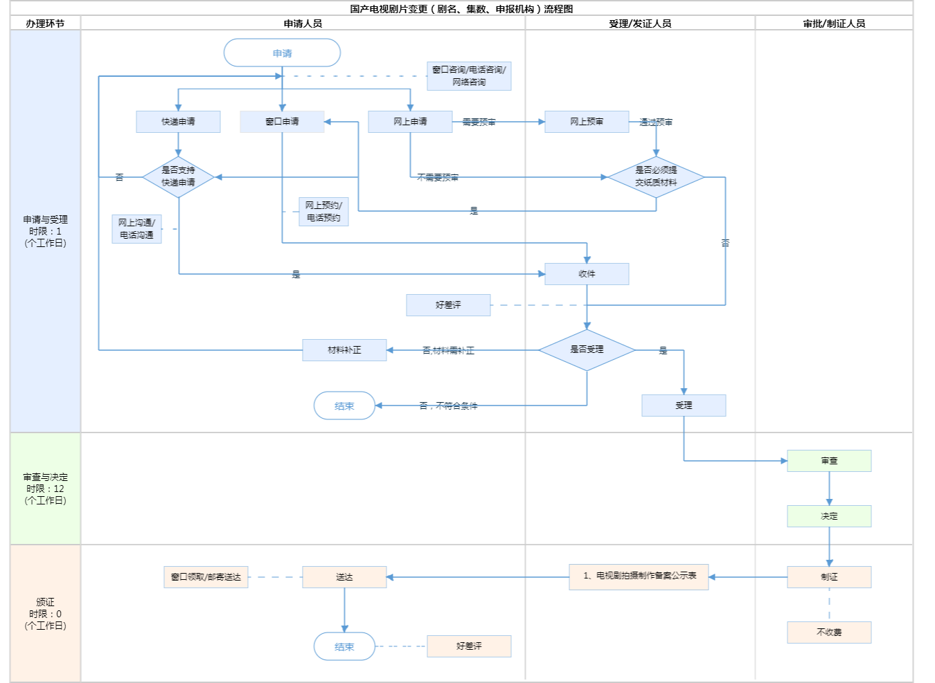
办件承诺办结时限说明:不含总局审批时间。(承诺时限为办理流程中“审查与决定”环节的计时时限)

办件承诺办结时限说明:

不含总局审批时间。(承诺时限为办理流程中“审查与决定”环节的计时时限)

基本信息

实施主体 北京市广播电视局 服务对象
事项类型 行政许可 办理形式
受理条件 1.第十四条 制作机构应当按照公示的内容拍摄制作电视剧。制作机构变更已公示电视剧主要人物、主要情节的,应当依照本规定重新履行备案公示手续;变更剧名、集数、制作机构的,应当经省、自治区、直辖市人民政府广播影视行政部门或者其上级业务主管部门同意后,向国务院广播影视行政部门申请办理相关变更手续。第二十八条 已经取得电视剧发行许可证的电视剧,应当按照审查通过的内容发行和播出。变更剧名、主要人物、主要情节和剧集长度等事项的,原送审机构应当依照本规定向原发证机关重新送审。(来源:《电视剧内容管理规定》 国家广播电影电视总局令〔2010〕63号) 2.材料齐全,填写完整; 3.提交的证照证件或批复文件齐全完整、如提交复印件,应当完整清晰并与原件一致; 4.申请材料所载基本信息与提交的证照证件或批复文件所载内容一致; 5.申请材料按要求签字、盖章,且签字内容与申请材料所载内容、提交的证照证件或批复文件所载内容一致。
办理时间 北京市政务服务中心:法定工作日: 上午08:30 - 12:00、下午12:00 - 17:30; 周六:上午:08:30 - 12:30(需预约);法定节假日不对外服务。;北京城市副中心政务服务中心:法定工作日: 上午: 09:00 - 12:00; 下午: 12:00 - 17:00; (延时服务时间: 工作日上午08:30 - 09:00; 下午17:00 - 17:30; 周六上午09:00 - 13:00; ) 查看详情
办理地点 北京市政务服务中心:北京市丰台区西三环南路1号(六里桥西南角)综合窗口 北京城市副中心政务服务中心:北京市通州区新华东街48号二区(东南角)综合窗口 查看详情
咨询方式

咨询电话:

(010)89150042【展开】

咨询窗口地址:

北京市政务服务中心:北京市丰台区西三环南路1号(六里桥西南角)(综合窗口)北京城市副中心政务服务中心:北京市通州区新华东街48号二区(东南角)(综合窗口)【展开】

网上咨询:

http://gdj.beijing.gov.cn/hdjl/dyjh/【展开】

投诉监督方式
基本编码 000132103004 事项编码 11110000306328148H2000132103004
业务办理项编码 11110000306328148H200013210300403 进驻大厅类型
权力来源 法定本级行使 网上支付
所属机构 北京市广播电视局 委托部门
联办机构 实施主体性质 法定机关
办理进程查询途径
行使层级 市级 运行系统 国家级垂管系统
物流快递 办理方式 初审件
预约办理 数量限制
中介服务 权限划分
通办范围 全市 特殊程序
行使内容
显示更多

请选择情形:

提示:通过情形选择可引导出您办理该事项所需的材料,若要查看全部材料,请点击"查看全部材料"

查看全部材料 情形引导

收起
我选好了重选条件

序号 材料名称 材料来源 材料
必要性
数量要求 介质要求 表格及样例
下载
受理标准 提供材料
依据
其他要求
申请材料总要求
序号 材料名称 材料来源 材料
必要性
数量要求 介质要求 表格及样例
下载
受理标准 提供材料
依据
其他要求
申请材料总要求
显示更多

指南分享