3
01
12110000400710124Y
北京市交通委员会西城运输管理分局
道路旅客运输经营证件补办
12110000400710124Y300011800300014
12110000400710124Y3000118003000
0
25dbfab5-f6c3-4949-821f-8c35f4f95801
d65dfbd3-6c06-4fc5-bff2-95af88ac59ef
3
01
北京市交通委员会西城运输管理分局
110102000000
北京市交通委员会西城运输管理分局
西城区政务服务中心:法定工作日: 上午: 08:30 - 12:00; 下午: 12:00 - 17:30; (延时服务时间: 周六上午08:30 - 12:30; )
西城区政务服务中心:北京市西城区西直门内大街275号一层综合窗口
符合办事条件,提交的申办材料齐全、规范、有效,符合法定形式
{"IS_GUIDE":"1","ONLINE_DECLARE_SYSTEM_MODE":"99","ITEM_REALITY_USELEVEL":"","SERVICE_OBJCT":"","IS_CONSTRUCTION":"0","CL_SERVICE_TYPE":"","APP_CODE_ID":"","YESNO_CITY_UNICOM":"1","CROSS_AREA":"","ISSHOHCENTER":"0","WECHAT_CODE_ID":"","FINANCIAL":"","LITTLEPROGRAM_CODE_NAME":"","CROSS_AREA_ALL":"","CROSS_PROVINCE":"","ALIAS_NAME":"[]","EAR_DISABILITY_GRAD":"","LIB_DISABILITY_GRAD":"","SPEAK_DISABILITY_GRAD":"","REGISTER":"","ONLINE_HANDLING_DEPTH_STANDARD":"05","APPROVAL_TYPE":"1","MIND_DISABILITY_GRAD":"","ACCEPTSERVICE":"99","YWBLX_ID":"b351117c-0cbb-435f-a0a0-ce9e7cfd4cf0","ONLINE_DECLARE_SYSTEM_DEPT":"","CONSTRUCTION_EXPANSION":"0","EMPOWER":"0","EXEMPT_MATERIALS":"","LITTLEPROGRAM_CODE_ID":"","EYE_DISABILITY_GRAD":"","ISMONVEINCENTER":"0","DATA_FLAG":"","BUSINESS_APPROVAL_DEPT":"北京市交通委员会","POWER_NAME":"道路旅客运输经营许可","ITEM_ATTRIBUTE":"01^04^05^11","CROSS_AREA_ATEXT":"","AGE":"","BGSYSTEM_APPROVAL_OTHER":"北京市交通委员会行政审批系统","WIT_DISABILITY_GRAD":"","WECHAT_CODE_NAME":"","POWER_CODE":"B1600400","DISABILITY_TYPE":"","IS_ENABLE_CERTIFICATE_SHARE":"0","POWER_ATTRIBUTE":"1","ONLY_ID":"3888069e-8624-44c3-83c9-0b080c7659aa","YES_NO_OPEN":"1","BGSYSTEM_APPROVAL_NAME":"其他","APP_CODE_NAME":"","HOLDER":"","VERSION":"20241125"}
[{"ID":8418750,"TASKGUID":"25dbfab5-f6c3-4949-821f-8c35f4f95801","T_ID":"ff9c99ef-9564-402e-a1be-8cbefa20779d","P_ID":"","NAME":"补办证件的情况","NODE_LEVEL":1,"NODE_PATH":"/ff9c99ef-9564-402e-a1be-8cbefa20779d","CHILD_COUNT":2,"ORDER_NUM":1,"SERIAL_NUMBER":"1","CONDITION_ATTR":"01","IS_RADIO":"1","IS_SUPPORT":"1","SUMMARY":"1 补办证件的情况\n\t1.1 补办新版程序性规定实施前制发的车辆《道路运输证》的\n\t1.2 补办新版程序性规定实施前制发的《北京市道路客运驾驶员服务监督卡》","CD_TIME":"Apr 3, 2026 6:51:39 PM","CD_BATCH":"2026040300040","DISTRIBUTETAG":"all-data^non-investment^12110000400710124Y^110102000000^non-construction^11110000000021063W^non-construction_expansion","DATAJSONTEXT":"{\"VERSION\":\"20220810\",\"TREE_TYPE\":\"\",\"CONSULTATION_QA\":\"\"}","parOrder":"","proOrder":"1","newOrderNum":"001","itemGuideConditionRelatedList":[]},{"ID":8418748,"TASKGUID":"25dbfab5-f6c3-4949-821f-8c35f4f95801","T_ID":"a2519270-09eb-4431-95ea-3f1cb2136f95","P_ID":"ff9c99ef-9564-402e-a1be-8cbefa20779d","NAME":"补办新版程序性规定实施前制发的车辆《道路运输证》的","NODE_LEVEL":2,"NODE_PATH":"/ff9c99ef-9564-402e-a1be-8cbefa20779d/a2519270-09eb-4431-95ea-3f1cb2136f95","CHILD_COUNT":0,"ORDER_NUM":1,"SERIAL_NUMBER":"1.1","CONDITION_ATTR":"02","IS_RADIO":"","IS_SUPPORT":"","CD_TIME":"Apr 3, 2026 6:51:39 PM","CD_BATCH":"2026040300040","DISTRIBUTETAG":"all-data^non-investment^12110000400710124Y^110102000000^non-construction^11110000000021063W^non-construction_expansion","DATAJSONTEXT":"{\"VERSION\":\"20220810\",\"TREE_TYPE\":\"\",\"CONSULTATION_QA\":\"\"}","parOrder":"","proOrder":"","newOrderNum":"001.001","itemGuideConditionRelatedList":[{"ID":26910278,"TASKGUID":"25dbfab5-f6c3-4949-821f-8c35f4f95801","T_ID":"a2519270-09eb-4431-95ea-3f1cb2136f95","G_ID":"0501c6f0-a03e-4488-97a1-55bfee14412b","M_CODE":"400516","MATERIAL_ID":"3dc954fe-190e-4de3-9c0d-e47cae11caa8","CD_TIME":"Apr 3, 2026 6:51:39 PM","CD_BATCH":"2026040300040","DISTRIBUTETAG":"all-data^non-investment^12110000400710124Y^110102000000^non-construction^11110000000021063W^non-construction_expansion","DATAJSONTEXT":"{\"VERSION\":\"20210903\"}"}]},{"ID":8418749,"TASKGUID":"25dbfab5-f6c3-4949-821f-8c35f4f95801","T_ID":"d2558b1d-1e93-4754-a6ee-17c0d4f0ca28","P_ID":"ff9c99ef-9564-402e-a1be-8cbefa20779d","NAME":"补办新版程序性规定实施前制发的《北京市道路客运驾驶员服务监督卡》","NODE_LEVEL":2,"NODE_PATH":"/ff9c99ef-9564-402e-a1be-8cbefa20779d/d2558b1d-1e93-4754-a6ee-17c0d4f0ca28","CHILD_COUNT":0,"ORDER_NUM":2,"SERIAL_NUMBER":"1.2","CONDITION_ATTR":"02","IS_RADIO":"","IS_SUPPORT":"","CD_TIME":"Apr 3, 2026 6:51:39 PM","CD_BATCH":"2026040300040","DISTRIBUTETAG":"all-data^non-investment^12110000400710124Y^110102000000^non-construction^11110000000021063W^non-construction_expansion","DATAJSONTEXT":"{\"VERSION\":\"20220810\",\"TREE_TYPE\":\"\",\"CONSULTATION_QA\":\"\"}","parOrder":"","proOrder":"","newOrderNum":"001.002","itemGuideConditionRelatedList":[{"ID":26910307,"TASKGUID":"25dbfab5-f6c3-4949-821f-8c35f4f95801","T_ID":"d2558b1d-1e93-4754-a6ee-17c0d4f0ca28","G_ID":"b299f36a-29c3-491b-9619-4dc34e4b4606","M_CODE":"400471","MATERIAL_ID":"a78861f8-8e3a-4d4d-bee7-dc8dbbce4cd2","CD_TIME":"Apr 3, 2026 6:51:39 PM","CD_BATCH":"2026040300040","DISTRIBUTETAG":"all-data^non-investment^12110000400710124Y^110102000000^non-construction^11110000000021063W^non-construction_expansion","DATAJSONTEXT":"{\"VERSION\":\"20210903\"}"}]}]
2
2
http://zwy.jtw.beijing.gov.cn/ows/app/passenger/unit/road_passenger_transport_business_certificate_replace/0655410794094bf69029ce0b59d8bbc9/manage

政务服务> 办事指南

道路旅客运输经营证件补办

北京市

切换简洁版

  • 即办件

    办件类型

  • 0

    到现场次数

  • 20工作日

    法定办结时限

  • 0.3工作日

    承诺办结时限

好差评

5.0

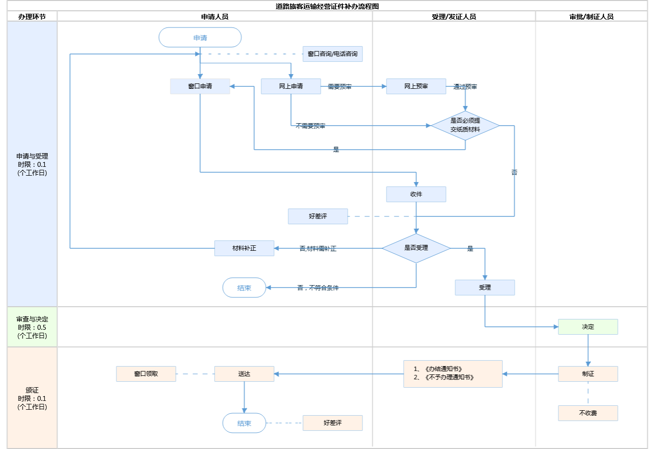
办件承诺办结时限说明:(承诺时限为办理流程中“审查与决定”环节的计时时限)

办件承诺办结时限说明:

(承诺时限为办理流程中“审查与决定”环节的计时时限)

基本信息

实施主体 北京市交通委员会西城运输管理分局 服务对象
事项类型 行政许可 办理形式
受理条件 符合办事条件,提交的申办材料齐全、规范、有效,符合法定形式
办理时间 西城区政务服务中心:法定工作日: 上午: 08:30 - 12:00; 下午: 12:00 - 17:30; (延时服务时间: 周六上午08:30 - 12:30; ) 查看详情
办理地点 西城区政务服务中心:北京市西城区西直门内大街275号一层综合窗口 查看详情
咨询方式

咨询电话:

(010)82141192;(010)82141183【展开】

咨询窗口地址:

北京市西城区西直门内大街275号北京市西城区政务服务中心一层综合窗口【展开】

投诉监督方式
基本编码 000118003000 事项编码 12110000400710124Y3000118003000
业务办理项编码 12110000400710124Y300011800300014 进驻大厅类型
权力来源 上级下放 网上支付
所属机构 北京市交通委员会西城运输管理分局 委托部门
联办机构 实施主体性质 法定机关
办理进程查询途径
行使层级 区级 运行系统 市级自建(垂管)
物流快递 办理方式 自办件
预约办理 数量限制 无限制
中介服务 权限划分
通办范围 全市 特殊程序
行使内容
显示更多

请选择情形:

提示:通过情形选择可引导出您办理该事项所需的材料,若要查看全部材料,请点击"查看全部材料"

查看全部材料 情形引导

收起
我选好了重选条件

序号 材料名称 材料来源 材料
必要性
数量要求 介质要求 表格及样例
下载
受理标准 提供材料
依据
其他要求
申请材料总要求提交的有关材料复印件需A4纸复印;自行编制的其他材料需A4纸打印;提交的表格、复印件及编制的其他材料均须加盖公章。
序号 材料名称 材料来源 材料
必要性
数量要求 介质要求 表格及样例
下载
受理标准 提供材料
依据
其他要求
申请材料总要求提交的有关材料复印件需A4纸复印;自行编制的其他材料需A4纸打印;提交的表格、复印件及编制的其他材料均须加盖公章。
显示更多

指南分享