3
01
111100000000289003
北京市公安局西城分局
普通护照换发或补发
111100000000289003300016310100201
1111000000002890033000163101002
0
371e02c5-adfd-40fa-b02a-51b66b70bd03
64ac14ca-9820-4ac8-8ed6-0a58a03bb2ee
3^7
01
市公安局西城分局
110102000000
北京市公安局西城分局
西城区政务服务中心公安分中心(出入境):全天: 周一至周六,9:00-16:30(法定节假日除外)
西城区政务服务中心公安分中心(出入境):北京市西城区新壁街3号综合窗口
《中华人民共和国护照法》 第十一条 有下列情形之一的,护照持有人可以按照规定申请换发或者补发护照: (一)护照有效期即将届满的; (二)护照签证页即将使用完毕的; (三)护照损毁不能使用的; (四)护照遗失或者被盗的; (五)有正当理由需要换发或者补发护照的其他情形。
{"IS_GUIDE":"1","ONLINE_DECLARE_SYSTEM_MODE":"01","ITEM_REALITY_USELEVEL":"","SERVICE_OBJCT":"","IS_CONSTRUCTION":"0","CL_SERVICE_TYPE":"","APP_CODE_ID":"ce30d601-7115-4a3b-979e-3f64c3e67bbc","YESNO_CITY_UNICOM":"99","CROSS_AREA":"","ISSHOHCENTER":"","WECHAT_CODE_ID":"","FINANCIAL":"","LITTLEPROGRAM_CODE_NAME":"238abb85352287c8f0a8c80055f107a.jpg","CROSS_AREA_ALL":"","CROSS_PROVINCE":"","systemDocumentAPP":{"ID":85202333,"TASKGUID":"371e02c5-adfd-40fa-b02a-51b66b70bd03","DOC_ID":"ce30d601-7115-4a3b-979e-3f64c3e67bbc","DOC_NAME":"移民局12367.png","DOC_EXT":"png","DOC_LASTMODIFIED":"Mar 28, 2025 11:11:11 AM","CD_TIME":"Nov 21, 2025 10:16:15 PM","CD_BATCH":"2025112100040","DISTRIBUTETAG":"all-data^non-investment^111100000000289003^110102000000^non-construction^1111000000002888XF^non-construction_expansion","DATAJSONTEXT":"{\"VERSION\":\"20191230\"}"},"ALIAS_NAME":"[]","EAR_DISABILITY_GRAD":"","LIB_DISABILITY_GRAD":"","systemDocumentLITTLEPROGRAM":{"ID":85202332,"TASKGUID":"371e02c5-adfd-40fa-b02a-51b66b70bd03","DOC_ID":"c6617f4e-573d-4a3a-a8bf-c5124e1cae4f","DOC_NAME":"238abb85352287c8f0a8c80055f107a.jpg","DOC_EXT":"jpg","DOC_LASTMODIFIED":"Jul 16, 2025 5:31:51 PM","DOC_TYPE":"file","CD_TIME":"Nov 21, 2025 10:16:15 PM","CD_BATCH":"2025112100040","DISTRIBUTETAG":"all-data^non-investment^111100000000289003^110102000000^non-construction^1111000000002888XF^non-construction_expansion","DATAJSONTEXT":"{\"VERSION\":\"20191230\"}"},"SPEAK_DISABILITY_GRAD":"","REGISTER":"","ONLINE_HANDLING_DEPTH_STANDARD":"05","APPROVAL_TYPE":"0","MIND_DISABILITY_GRAD":"","ACCEPTSERVICE":"99","YWBLX_ID":"6ca73148-1cca-4d55-9292-f94b524046e1","ONLINE_DECLARE_SYSTEM_DEPT":"国家移民管理局","CONSTRUCTION_EXPANSION":"0","EMPOWER":"0","EXEMPT_MATERIALS":"","LITTLEPROGRAM_CODE_ID":"c6617f4e-573d-4a3a-a8bf-c5124e1cae4f","EYE_DISABILITY_GRAD":"","ISMONVEINCENTER":"","DATA_FLAG":"XZXK_NEW","BUSINESS_APPROVAL_DEPT":"国家移民管理局","POWER_NAME":"普通护照签发","ITEM_ATTRIBUTE":"04^05^11","CROSS_AREA_ATEXT":"","AGE":"","BGSYSTEM_APPROVAL_OTHER":"","WIT_DISABILITY_GRAD":"","WECHAT_CODE_NAME":"","POWER_CODE":"B0711702","DISABILITY_TYPE":"","IS_ENABLE_CERTIFICATE_SHARE":"0","POWER_ATTRIBUTE":"1","ONLY_ID":"60a2277e-8099-490e-a2d6-5ea142b5ef57","YES_NO_OPEN":"1","BGSYSTEM_APPROVAL_NAME":"全国公安出入境管理信息系统","APP_CODE_NAME":"移民局12367.png","HOLDER":"","VERSION":"20241125"}
[{"ID":7704170,"TASKGUID":"371e02c5-adfd-40fa-b02a-51b66b70bd03","T_ID":"d8438eb3-0b47-4926-84cb-cb73b7b9035d","P_ID":"","NAME":"是否满十六周岁","NODE_LEVEL":1,"NODE_PATH":"/d8438eb3-0b47-4926-84cb-cb73b7b9035d","CHILD_COUNT":2,"ORDER_NUM":1,"SERIAL_NUMBER":"1","CONDITION_ATTR":"01","IS_RADIO":"1","IS_SUPPORT":"1","SUMMARY":"1 是否满十六周岁\n\t1.1 是\n\t1.2 否\n\t\t1.2.1 是否为监护人委托他人陪同\n\t\t\t1.2.1.1 是\n\t\t\t1.2.1.2 否","CD_TIME":"Nov 21, 2025 10:16:15 PM","CD_BATCH":"2025112100040","DISTRIBUTETAG":"all-data^non-investment^111100000000289003^110102000000^non-construction^1111000000002888XF^non-construction_expansion","DATAJSONTEXT":"{\"VERSION\":\"20220810\",\"TREE_TYPE\":\"\",\"CONSULTATION_QA\":\"\"}","parOrder":"","proOrder":"1","newOrderNum":"001","itemGuideConditionRelatedList":[]},{"ID":7704148,"TASKGUID":"371e02c5-adfd-40fa-b02a-51b66b70bd03","T_ID":"08b9745b-1fae-44e4-9874-a84953759798","P_ID":"d8438eb3-0b47-4926-84cb-cb73b7b9035d","NAME":"是","NODE_LEVEL":2,"NODE_PATH":"/d8438eb3-0b47-4926-84cb-cb73b7b9035d/08b9745b-1fae-44e4-9874-a84953759798","CHILD_COUNT":0,"ORDER_NUM":1,"SERIAL_NUMBER":"1.1","CONDITION_ATTR":"02","IS_RADIO":"","IS_SUPPORT":"","CD_TIME":"Nov 21, 2025 10:16:15 PM","CD_BATCH":"2025112100040","DISTRIBUTETAG":"all-data^non-investment^111100000000289003^110102000000^non-construction^1111000000002888XF^non-construction_expansion","DATAJSONTEXT":"{\"VERSION\":\"20220810\",\"TREE_TYPE\":\"\",\"CONSULTATION_QA\":\"\"}","parOrder":"","proOrder":"","newOrderNum":"001.001","itemGuideConditionRelatedList":[]},{"ID":7704165,"TASKGUID":"371e02c5-adfd-40fa-b02a-51b66b70bd03","T_ID":"9d4be979-fcad-433c-95c6-fe6ee1391dc3","P_ID":"d8438eb3-0b47-4926-84cb-cb73b7b9035d","NAME":"否","NODE_LEVEL":2,"NODE_PATH":"/d8438eb3-0b47-4926-84cb-cb73b7b9035d/9d4be979-fcad-433c-95c6-fe6ee1391dc3","CHILD_COUNT":1,"ORDER_NUM":2,"SERIAL_NUMBER":"1.2","CONDITION_ATTR":"02","IS_RADIO":"","IS_SUPPORT":"","CD_TIME":"Nov 21, 2025 10:16:15 PM","CD_BATCH":"2025112100040","DISTRIBUTETAG":"all-data^non-investment^111100000000289003^110102000000^non-construction^1111000000002888XF^non-construction_expansion","DATAJSONTEXT":"{\"VERSION\":\"20220810\",\"TREE_TYPE\":\"\",\"CONSULTATION_QA\":\"\"}","parOrder":"","proOrder":"","newOrderNum":"001.002","itemGuideConditionRelatedList":[]},{"ID":7704159,"TASKGUID":"371e02c5-adfd-40fa-b02a-51b66b70bd03","T_ID":"767dd650-7eb8-4a8e-82d8-ded1e0081983","P_ID":"9d4be979-fcad-433c-95c6-fe6ee1391dc3","NAME":"是否为监护人委托他人陪同","NODE_LEVEL":3,"NODE_PATH":"/d8438eb3-0b47-4926-84cb-cb73b7b9035d/9d4be979-fcad-433c-95c6-fe6ee1391dc3/767dd650-7eb8-4a8e-82d8-ded1e0081983","CHILD_COUNT":2,"ORDER_NUM":1,"SERIAL_NUMBER":"1.2.1","CONDITION_ATTR":"01","IS_RADIO":"1","IS_SUPPORT":"1","CD_TIME":"Nov 21, 2025 10:16:15 PM","CD_BATCH":"2025112100040","DISTRIBUTETAG":"all-data^non-investment^111100000000289003^110102000000^non-construction^1111000000002888XF^non-construction_expansion","DATAJSONTEXT":"{\"VERSION\":\"20220810\",\"TREE_TYPE\":\"\",\"CONSULTATION_QA\":\"\"}","parOrder":"1","proOrder":"1","newOrderNum":"001.002.001","itemGuideConditionRelatedList":[]},{"ID":7704169,"TASKGUID":"371e02c5-adfd-40fa-b02a-51b66b70bd03","T_ID":"d412d3fb-1dfa-413d-9df7-a64ef82acaa4","P_ID":"767dd650-7eb8-4a8e-82d8-ded1e0081983","NAME":"是","NODE_LEVEL":4,"NODE_PATH":"/d8438eb3-0b47-4926-84cb-cb73b7b9035d/9d4be979-fcad-433c-95c6-fe6ee1391dc3/767dd650-7eb8-4a8e-82d8-ded1e0081983/d412d3fb-1dfa-413d-9df7-a64ef82acaa4","CHILD_COUNT":0,"ORDER_NUM":1,"SERIAL_NUMBER":"1.2.1.1","CONDITION_ATTR":"02","IS_RADIO":"","IS_SUPPORT":"","CD_TIME":"Nov 21, 2025 10:16:15 PM","CD_BATCH":"2025112100040","DISTRIBUTETAG":"all-data^non-investment^111100000000289003^110102000000^non-construction^1111000000002888XF^non-construction_expansion","DATAJSONTEXT":"{\"VERSION\":\"20220810\",\"TREE_TYPE\":\"\",\"CONSULTATION_QA\":\"\"}","parOrder":"","proOrder":"","newOrderNum":"001.002.001.001","itemGuideConditionRelatedList":[]},{"ID":7704172,"TASKGUID":"371e02c5-adfd-40fa-b02a-51b66b70bd03","T_ID":"f8d40c80-012e-410e-9615-93d5c4495561","P_ID":"767dd650-7eb8-4a8e-82d8-ded1e0081983","NAME":"否","NODE_LEVEL":4,"NODE_PATH":"/d8438eb3-0b47-4926-84cb-cb73b7b9035d/9d4be979-fcad-433c-95c6-fe6ee1391dc3/767dd650-7eb8-4a8e-82d8-ded1e0081983/f8d40c80-012e-410e-9615-93d5c4495561","CHILD_COUNT":0,"ORDER_NUM":2,"SERIAL_NUMBER":"1.2.1.2","CONDITION_ATTR":"02","IS_RADIO":"","IS_SUPPORT":"","CD_TIME":"Nov 21, 2025 10:16:15 PM","CD_BATCH":"2025112100040","DISTRIBUTETAG":"all-data^non-investment^111100000000289003^110102000000^non-construction^1111000000002888XF^non-construction_expansion","DATAJSONTEXT":"{\"VERSION\":\"20220810\",\"TREE_TYPE\":\"\",\"CONSULTATION_QA\":\"\"}","parOrder":"","proOrder":"","newOrderNum":"001.002.001.002","itemGuideConditionRelatedList":[]},{"ID":7704151,"TASKGUID":"371e02c5-adfd-40fa-b02a-51b66b70bd03","T_ID":"35da6608-7f4c-4df7-9688-3ac2fe8895e0","P_ID":"","NAME":"是否京户籍居民","NODE_LEVEL":1,"NODE_PATH":"/35da6608-7f4c-4df7-9688-3ac2fe8895e0","CHILD_COUNT":2,"ORDER_NUM":2,"SERIAL_NUMBER":"2","CONDITION_ATTR":"01","IS_RADIO":"1","IS_SUPPORT":"1","SUMMARY":"2 是否京户籍居民\n\t2.1 是\n\t2.2 否\n\t\t2.2.1 是否持《北京市居住证》\n\t\t\t2.2.1.1 是\n\t\t\t2.2.1.2 否\n\t\t2.2.2 是否持《北京市工作居住证(确认单)》\n\t\t\t2.2.2.1 是\n\t\t\t2.2.2.2 否\n\t\t2.2.3 是否为高等院校在读大学生\n\t\t\t2.2.3.1 是\n\t\t\t2.2.3.2 否","CD_TIME":"Nov 21, 2025 10:16:15 PM","CD_BATCH":"2025112100040","DISTRIBUTETAG":"all-data^non-investment^111100000000289003^110102000000^non-construction^1111000000002888XF^non-construction_expansion","DATAJSONTEXT":"{\"VERSION\":\"20220810\",\"TREE_TYPE\":\"\",\"CONSULTATION_QA\":\"\"}","parOrder":"","proOrder":"2","newOrderNum":"002","itemGuideConditionRelatedList":[]},{"ID":7704155,"TASKGUID":"371e02c5-adfd-40fa-b02a-51b66b70bd03","T_ID":"6a9c8e6e-cf82-49a5-bd8a-e0dba230d79a","P_ID":"35da6608-7f4c-4df7-9688-3ac2fe8895e0","NAME":"是","NODE_LEVEL":2,"NODE_PATH":"/35da6608-7f4c-4df7-9688-3ac2fe8895e0/6a9c8e6e-cf82-49a5-bd8a-e0dba230d79a","CHILD_COUNT":0,"ORDER_NUM":1,"SERIAL_NUMBER":"2.1","CONDITION_ATTR":"02","IS_RADIO":"","IS_SUPPORT":"","CD_TIME":"Nov 21, 2025 10:16:15 PM","CD_BATCH":"2025112100040","DISTRIBUTETAG":"all-data^non-investment^111100000000289003^110102000000^non-construction^1111000000002888XF^non-construction_expansion","DATAJSONTEXT":"{\"VERSION\":\"20220810\",\"TREE_TYPE\":\"\",\"CONSULTATION_QA\":\"\"}","parOrder":"","proOrder":"","newOrderNum":"002.001","itemGuideConditionRelatedList":[]},{"ID":7704167,"TASKGUID":"371e02c5-adfd-40fa-b02a-51b66b70bd03","T_ID":"cfe57f0b-b960-44af-968a-e3a16ad331c1","P_ID":"35da6608-7f4c-4df7-9688-3ac2fe8895e0","NAME":"否","NODE_LEVEL":2,"NODE_PATH":"/35da6608-7f4c-4df7-9688-3ac2fe8895e0/cfe57f0b-b960-44af-968a-e3a16ad331c1","CHILD_COUNT":3,"ORDER_NUM":2,"SERIAL_NUMBER":"2.2","CONDITION_ATTR":"02","IS_RADIO":"","IS_SUPPORT":"","CD_TIME":"Nov 21, 2025 10:16:15 PM","CD_BATCH":"2025112100040","DISTRIBUTETAG":"all-data^non-investment^111100000000289003^110102000000^non-construction^1111000000002888XF^non-construction_expansion","DATAJSONTEXT":"{\"VERSION\":\"20220810\",\"TREE_TYPE\":\"\",\"CONSULTATION_QA\":\"\"}","parOrder":"","proOrder":"","newOrderNum":"002.002","itemGuideConditionRelatedList":[]},{"ID":7704163,"TASKGUID":"371e02c5-adfd-40fa-b02a-51b66b70bd03","T_ID":"886e28cb-4c36-42bf-a4c1-0e0987238e7a","P_ID":"cfe57f0b-b960-44af-968a-e3a16ad331c1","NAME":"是否持《北京市居住证》","NODE_LEVEL":3,"NODE_PATH":"/35da6608-7f4c-4df7-9688-3ac2fe8895e0/cfe57f0b-b960-44af-968a-e3a16ad331c1/886e28cb-4c36-42bf-a4c1-0e0987238e7a","CHILD_COUNT":2,"ORDER_NUM":1,"SERIAL_NUMBER":"2.2.1","CONDITION_ATTR":"01","IS_RADIO":"1","IS_SUPPORT":"1","CD_TIME":"Nov 21, 2025 10:16:15 PM","CD_BATCH":"2025112100040","DISTRIBUTETAG":"all-data^non-investment^111100000000289003^110102000000^non-construction^1111000000002888XF^non-construction_expansion","DATAJSONTEXT":"{\"VERSION\":\"20220810\",\"TREE_TYPE\":\"\",\"CONSULTATION_QA\":\"\"}","parOrder":"2","proOrder":"1","newOrderNum":"002.002.001","itemGuideConditionRelatedList":[]},{"ID":7704162,"TASKGUID":"371e02c5-adfd-40fa-b02a-51b66b70bd03","T_ID":"86c2fa80-9db0-4bed-ab2f-63c1dcc9bc7f","P_ID":"886e28cb-4c36-42bf-a4c1-0e0987238e7a","NAME":"是","NODE_LEVEL":4,"NODE_PATH":"/35da6608-7f4c-4df7-9688-3ac2fe8895e0/cfe57f0b-b960-44af-968a-e3a16ad331c1/886e28cb-4c36-42bf-a4c1-0e0987238e7a/86c2fa80-9db0-4bed-ab2f-63c1dcc9bc7f","CHILD_COUNT":0,"ORDER_NUM":1,"SERIAL_NUMBER":"2.2.1.1","CONDITION_ATTR":"02","IS_RADIO":"","IS_SUPPORT":"","CD_TIME":"Nov 21, 2025 10:16:15 PM","CD_BATCH":"2025112100040","DISTRIBUTETAG":"all-data^non-investment^111100000000289003^110102000000^non-construction^1111000000002888XF^non-construction_expansion","DATAJSONTEXT":"{\"VERSION\":\"20220810\",\"TREE_TYPE\":\"\",\"CONSULTATION_QA\":\"\"}","parOrder":"","proOrder":"","newOrderNum":"002.002.001.001","itemGuideConditionRelatedList":[]},{"ID":7704157,"TASKGUID":"371e02c5-adfd-40fa-b02a-51b66b70bd03","T_ID":"6ae8c5f1-08b6-4dda-818a-bb2eff5081c0","P_ID":"886e28cb-4c36-42bf-a4c1-0e0987238e7a","NAME":"否","NODE_LEVEL":4,"NODE_PATH":"/35da6608-7f4c-4df7-9688-3ac2fe8895e0/cfe57f0b-b960-44af-968a-e3a16ad331c1/886e28cb-4c36-42bf-a4c1-0e0987238e7a/6ae8c5f1-08b6-4dda-818a-bb2eff5081c0","CHILD_COUNT":0,"ORDER_NUM":2,"SERIAL_NUMBER":"2.2.1.2","CONDITION_ATTR":"02","IS_RADIO":"","IS_SUPPORT":"","CD_TIME":"Nov 21, 2025 10:16:15 PM","CD_BATCH":"2025112100040","DISTRIBUTETAG":"all-data^non-investment^111100000000289003^110102000000^non-construction^1111000000002888XF^non-construction_expansion","DATAJSONTEXT":"{\"VERSION\":\"20220810\",\"TREE_TYPE\":\"\",\"CONSULTATION_QA\":\"\"}","parOrder":"","proOrder":"","newOrderNum":"002.002.001.002","itemGuideConditionRelatedList":[]},{"ID":7704154,"TASKGUID":"371e02c5-adfd-40fa-b02a-51b66b70bd03","T_ID":"5c7f86d7-45fd-4140-9c82-befc672dcd76","P_ID":"cfe57f0b-b960-44af-968a-e3a16ad331c1","NAME":"是否持《北京市工作居住证(确认单)》","NODE_LEVEL":3,"NODE_PATH":"/35da6608-7f4c-4df7-9688-3ac2fe8895e0/cfe57f0b-b960-44af-968a-e3a16ad331c1/5c7f86d7-45fd-4140-9c82-befc672dcd76","CHILD_COUNT":2,"ORDER_NUM":2,"SERIAL_NUMBER":"2.2.2","CONDITION_ATTR":"01","IS_RADIO":"1","IS_SUPPORT":"1","CD_TIME":"Nov 21, 2025 10:16:15 PM","CD_BATCH":"2025112100040","DISTRIBUTETAG":"all-data^non-investment^111100000000289003^110102000000^non-construction^1111000000002888XF^non-construction_expansion","DATAJSONTEXT":"{\"VERSION\":\"20220810\",\"TREE_TYPE\":\"\",\"CONSULTATION_QA\":\"\"}","parOrder":"2","proOrder":"2","newOrderNum":"002.002.002","itemGuideConditionRelatedList":[]},{"ID":7704164,"TASKGUID":"371e02c5-adfd-40fa-b02a-51b66b70bd03","T_ID":"8cded38a-0dcb-4b95-835e-2420b226c4bf","P_ID":"5c7f86d7-45fd-4140-9c82-befc672dcd76","NAME":"是","NODE_LEVEL":4,"NODE_PATH":"/35da6608-7f4c-4df7-9688-3ac2fe8895e0/cfe57f0b-b960-44af-968a-e3a16ad331c1/5c7f86d7-45fd-4140-9c82-befc672dcd76/8cded38a-0dcb-4b95-835e-2420b226c4bf","CHILD_COUNT":0,"ORDER_NUM":1,"SERIAL_NUMBER":"2.2.2.1","CONDITION_ATTR":"02","IS_RADIO":"","IS_SUPPORT":"","CD_TIME":"Nov 21, 2025 10:16:15 PM","CD_BATCH":"2025112100040","DISTRIBUTETAG":"all-data^non-investment^111100000000289003^110102000000^non-construction^1111000000002888XF^non-construction_expansion","DATAJSONTEXT":"{\"VERSION\":\"20220810\",\"TREE_TYPE\":\"\",\"CONSULTATION_QA\":\"\"}","parOrder":"","proOrder":"","newOrderNum":"002.002.002.001","itemGuideConditionRelatedList":[]},{"ID":7704161,"TASKGUID":"371e02c5-adfd-40fa-b02a-51b66b70bd03","T_ID":"7e036c21-545c-4231-b256-280e93ddbd6f","P_ID":"5c7f86d7-45fd-4140-9c82-befc672dcd76","NAME":"否","NODE_LEVEL":4,"NODE_PATH":"/35da6608-7f4c-4df7-9688-3ac2fe8895e0/cfe57f0b-b960-44af-968a-e3a16ad331c1/5c7f86d7-45fd-4140-9c82-befc672dcd76/7e036c21-545c-4231-b256-280e93ddbd6f","CHILD_COUNT":0,"ORDER_NUM":2,"SERIAL_NUMBER":"2.2.2.2","CONDITION_ATTR":"02","IS_RADIO":"","IS_SUPPORT":"","CD_TIME":"Nov 21, 2025 10:16:15 PM","CD_BATCH":"2025112100040","DISTRIBUTETAG":"all-data^non-investment^111100000000289003^110102000000^non-construction^1111000000002888XF^non-construction_expansion","DATAJSONTEXT":"{\"VERSION\":\"20220810\",\"TREE_TYPE\":\"\",\"CONSULTATION_QA\":\"\"}","parOrder":"","proOrder":"","newOrderNum":"002.002.002.002","itemGuideConditionRelatedList":[]},{"ID":7704168,"TASKGUID":"371e02c5-adfd-40fa-b02a-51b66b70bd03","T_ID":"d0188c54-8fc5-4aec-9117-c078ee3441b0","P_ID":"cfe57f0b-b960-44af-968a-e3a16ad331c1","NAME":"是否为高等院校在读大学生","NODE_LEVEL":3,"NODE_PATH":"/35da6608-7f4c-4df7-9688-3ac2fe8895e0/cfe57f0b-b960-44af-968a-e3a16ad331c1/d0188c54-8fc5-4aec-9117-c078ee3441b0","CHILD_COUNT":2,"ORDER_NUM":3,"SERIAL_NUMBER":"2.2.3","CONDITION_ATTR":"01","IS_RADIO":"1","IS_SUPPORT":"1","CD_TIME":"Nov 21, 2025 10:16:15 PM","CD_BATCH":"2025112100040","DISTRIBUTETAG":"all-data^non-investment^111100000000289003^110102000000^non-construction^1111000000002888XF^non-construction_expansion","DATAJSONTEXT":"{\"VERSION\":\"20220810\",\"TREE_TYPE\":\"\",\"CONSULTATION_QA\":\"\"}","parOrder":"2","proOrder":"3","newOrderNum":"002.002.003","itemGuideConditionRelatedList":[]},{"ID":7704158,"TASKGUID":"371e02c5-adfd-40fa-b02a-51b66b70bd03","T_ID":"75577bb7-23bf-4720-9cc3-bdb89f89933c","P_ID":"d0188c54-8fc5-4aec-9117-c078ee3441b0","NAME":"是","NODE_LEVEL":4,"NODE_PATH":"/35da6608-7f4c-4df7-9688-3ac2fe8895e0/cfe57f0b-b960-44af-968a-e3a16ad331c1/d0188c54-8fc5-4aec-9117-c078ee3441b0/75577bb7-23bf-4720-9cc3-bdb89f89933c","CHILD_COUNT":0,"ORDER_NUM":1,"SERIAL_NUMBER":"2.2.3.1","CONDITION_ATTR":"02","IS_RADIO":"","IS_SUPPORT":"","CD_TIME":"Nov 21, 2025 10:16:15 PM","CD_BATCH":"2025112100040","DISTRIBUTETAG":"all-data^non-investment^111100000000289003^110102000000^non-construction^1111000000002888XF^non-construction_expansion","DATAJSONTEXT":"{\"VERSION\":\"20220810\",\"TREE_TYPE\":\"\",\"CONSULTATION_QA\":\"\"}","parOrder":"","proOrder":"","newOrderNum":"002.002.003.001","itemGuideConditionRelatedList":[]},{"ID":7704173,"TASKGUID":"371e02c5-adfd-40fa-b02a-51b66b70bd03","T_ID":"fcf44db9-2b6a-4d89-a143-54251ebfb7a7","P_ID":"d0188c54-8fc5-4aec-9117-c078ee3441b0","NAME":"否","NODE_LEVEL":4,"NODE_PATH":"/35da6608-7f4c-4df7-9688-3ac2fe8895e0/cfe57f0b-b960-44af-968a-e3a16ad331c1/d0188c54-8fc5-4aec-9117-c078ee3441b0/fcf44db9-2b6a-4d89-a143-54251ebfb7a7","CHILD_COUNT":0,"ORDER_NUM":2,"SERIAL_NUMBER":"2.2.3.2","CONDITION_ATTR":"02","IS_RADIO":"","IS_SUPPORT":"","CD_TIME":"Nov 21, 2025 10:16:15 PM","CD_BATCH":"2025112100040","DISTRIBUTETAG":"all-data^non-investment^111100000000289003^110102000000^non-construction^1111000000002888XF^non-construction_expansion","DATAJSONTEXT":"{\"VERSION\":\"20220810\",\"TREE_TYPE\":\"\",\"CONSULTATION_QA\":\"\"}","parOrder":"","proOrder":"","newOrderNum":"002.002.003.002","itemGuideConditionRelatedList":[]},{"ID":7704152,"TASKGUID":"371e02c5-adfd-40fa-b02a-51b66b70bd03","T_ID":"482c34ac-6e55-4efc-9ca3-2759d883944b","P_ID":"","NAME":"是否为登记备案的国家工作人员","NODE_LEVEL":1,"NODE_PATH":"/482c34ac-6e55-4efc-9ca3-2759d883944b","CHILD_COUNT":2,"ORDER_NUM":3,"SERIAL_NUMBER":"3","CONDITION_ATTR":"01","IS_RADIO":"1","IS_SUPPORT":"1","SUMMARY":"3 是否为登记备案的国家工作人员\n\t3.1 是\n\t3.2 否","CD_TIME":"Nov 21, 2025 10:16:15 PM","CD_BATCH":"2025112100040","DISTRIBUTETAG":"all-data^non-investment^111100000000289003^110102000000^non-construction^1111000000002888XF^non-construction_expansion","DATAJSONTEXT":"{\"VERSION\":\"20220810\",\"TREE_TYPE\":\"\",\"CONSULTATION_QA\":\"\"}","parOrder":"","proOrder":"3","newOrderNum":"003","itemGuideConditionRelatedList":[]},{"ID":7704160,"TASKGUID":"371e02c5-adfd-40fa-b02a-51b66b70bd03","T_ID":"7d7ce368-2856-4512-bc92-951aa8e02f04","P_ID":"482c34ac-6e55-4efc-9ca3-2759d883944b","NAME":"是","NODE_LEVEL":2,"NODE_PATH":"/482c34ac-6e55-4efc-9ca3-2759d883944b/7d7ce368-2856-4512-bc92-951aa8e02f04","CHILD_COUNT":0,"ORDER_NUM":1,"SERIAL_NUMBER":"3.1","CONDITION_ATTR":"02","IS_RADIO":"","IS_SUPPORT":"","CD_TIME":"Nov 21, 2025 10:16:15 PM","CD_BATCH":"2025112100040","DISTRIBUTETAG":"all-data^non-investment^111100000000289003^110102000000^non-construction^1111000000002888XF^non-construction_expansion","DATAJSONTEXT":"{\"VERSION\":\"20220810\",\"TREE_TYPE\":\"\",\"CONSULTATION_QA\":\"\"}","parOrder":"","proOrder":"","newOrderNum":"003.001","itemGuideConditionRelatedList":[]},{"ID":7704153,"TASKGUID":"371e02c5-adfd-40fa-b02a-51b66b70bd03","T_ID":"4de84268-cfbe-45e2-8ca7-6b8e2b5c92e6","P_ID":"482c34ac-6e55-4efc-9ca3-2759d883944b","NAME":"否","NODE_LEVEL":2,"NODE_PATH":"/482c34ac-6e55-4efc-9ca3-2759d883944b/4de84268-cfbe-45e2-8ca7-6b8e2b5c92e6","CHILD_COUNT":0,"ORDER_NUM":2,"SERIAL_NUMBER":"3.2","CONDITION_ATTR":"02","IS_RADIO":"","IS_SUPPORT":"","CD_TIME":"Nov 21, 2025 10:16:15 PM","CD_BATCH":"2025112100040","DISTRIBUTETAG":"all-data^non-investment^111100000000289003^110102000000^non-construction^1111000000002888XF^non-construction_expansion","DATAJSONTEXT":"{\"VERSION\":\"20220810\",\"TREE_TYPE\":\"\",\"CONSULTATION_QA\":\"\"}","parOrder":"","proOrder":"","newOrderNum":"003.002","itemGuideConditionRelatedList":[]},{"ID":7704166,"TASKGUID":"371e02c5-adfd-40fa-b02a-51b66b70bd03","T_ID":"ccad7c2c-b25e-4b24-82f1-75fb616a3988","P_ID":"","NAME":"是否为部队驻地在京的人民解放军军人、人民武装警察","NODE_LEVEL":1,"NODE_PATH":"/ccad7c2c-b25e-4b24-82f1-75fb616a3988","CHILD_COUNT":2,"ORDER_NUM":4,"SERIAL_NUMBER":"4","CONDITION_ATTR":"01","IS_RADIO":"1","IS_SUPPORT":"1","SUMMARY":"4 是否为部队驻地在京的人民解放军军人、人民武装警察\n\t4.1 是\n\t4.2 否","CD_TIME":"Nov 21, 2025 10:16:15 PM","CD_BATCH":"2025112100040","DISTRIBUTETAG":"all-data^non-investment^111100000000289003^110102000000^non-construction^1111000000002888XF^non-construction_expansion","DATAJSONTEXT":"{\"VERSION\":\"20220810\",\"TREE_TYPE\":\"\",\"CONSULTATION_QA\":\"\"}","parOrder":"","proOrder":"4","newOrderNum":"004","itemGuideConditionRelatedList":[]},{"ID":7704171,"TASKGUID":"371e02c5-adfd-40fa-b02a-51b66b70bd03","T_ID":"eabc5cb1-5653-42a4-b99a-6c56fd2f90a2","P_ID":"ccad7c2c-b25e-4b24-82f1-75fb616a3988","NAME":"是","NODE_LEVEL":2,"NODE_PATH":"/ccad7c2c-b25e-4b24-82f1-75fb616a3988/eabc5cb1-5653-42a4-b99a-6c56fd2f90a2","CHILD_COUNT":0,"ORDER_NUM":1,"SERIAL_NUMBER":"4.1","CONDITION_ATTR":"02","IS_RADIO":"","IS_SUPPORT":"","CD_TIME":"Nov 21, 2025 10:16:15 PM","CD_BATCH":"2025112100040","DISTRIBUTETAG":"all-data^non-investment^111100000000289003^110102000000^non-construction^1111000000002888XF^non-construction_expansion","DATAJSONTEXT":"{\"VERSION\":\"20220810\",\"TREE_TYPE\":\"\",\"CONSULTATION_QA\":\"\"}","parOrder":"","proOrder":"","newOrderNum":"004.001","itemGuideConditionRelatedList":[]},{"ID":7704150,"TASKGUID":"371e02c5-adfd-40fa-b02a-51b66b70bd03","T_ID":"2cf96a44-c282-48db-80b0-93edd0f66250","P_ID":"ccad7c2c-b25e-4b24-82f1-75fb616a3988","NAME":"否","NODE_LEVEL":2,"NODE_PATH":"/ccad7c2c-b25e-4b24-82f1-75fb616a3988/2cf96a44-c282-48db-80b0-93edd0f66250","CHILD_COUNT":0,"ORDER_NUM":2,"SERIAL_NUMBER":"4.2","CONDITION_ATTR":"02","IS_RADIO":"","IS_SUPPORT":"","CD_TIME":"Nov 21, 2025 10:16:15 PM","CD_BATCH":"2025112100040","DISTRIBUTETAG":"all-data^non-investment^111100000000289003^110102000000^non-construction^1111000000002888XF^non-construction_expansion","DATAJSONTEXT":"{\"VERSION\":\"20220810\",\"TREE_TYPE\":\"\",\"CONSULTATION_QA\":\"\"}","parOrder":"","proOrder":"","newOrderNum":"004.002","itemGuideConditionRelatedList":[]},{"ID":7704149,"TASKGUID":"371e02c5-adfd-40fa-b02a-51b66b70bd03","T_ID":"25d024d7-b209-4398-a9ee-f320cc0401c8","P_ID":"","NAME":"是否为定居国外的中国公民短期回国申请换发普通护照","NODE_LEVEL":1,"NODE_PATH":"/25d024d7-b209-4398-a9ee-f320cc0401c8","CHILD_COUNT":2,"ORDER_NUM":5,"SERIAL_NUMBER":"5","CONDITION_ATTR":"01","IS_RADIO":"1","IS_SUPPORT":"1","SUMMARY":"5 是否为定居国外的中国公民短期回国申请换发普通护照\n\t5.1 是\n\t5.2 否","CD_TIME":"Nov 21, 2025 10:16:15 PM","CD_BATCH":"2025112100040","DISTRIBUTETAG":"all-data^non-investment^111100000000289003^110102000000^non-construction^1111000000002888XF^non-construction_expansion","DATAJSONTEXT":"{\"VERSION\":\"20220810\",\"TREE_TYPE\":\"\",\"CONSULTATION_QA\":\"\"}","parOrder":"","proOrder":"5","newOrderNum":"005","itemGuideConditionRelatedList":[]},{"ID":7704174,"TASKGUID":"371e02c5-adfd-40fa-b02a-51b66b70bd03","T_ID":"fd110006-a0d7-4f0a-8bdc-58778f4ef8da","P_ID":"25d024d7-b209-4398-a9ee-f320cc0401c8","NAME":"是","NODE_LEVEL":2,"NODE_PATH":"/25d024d7-b209-4398-a9ee-f320cc0401c8/fd110006-a0d7-4f0a-8bdc-58778f4ef8da","CHILD_COUNT":0,"ORDER_NUM":1,"SERIAL_NUMBER":"5.1","CONDITION_ATTR":"02","IS_RADIO":"","IS_SUPPORT":"","CD_TIME":"Nov 21, 2025 10:16:15 PM","CD_BATCH":"2025112100040","DISTRIBUTETAG":"all-data^non-investment^111100000000289003^110102000000^non-construction^1111000000002888XF^non-construction_expansion","DATAJSONTEXT":"{\"VERSION\":\"20220810\",\"TREE_TYPE\":\"\",\"CONSULTATION_QA\":\"\"}","parOrder":"","proOrder":"","newOrderNum":"005.001","itemGuideConditionRelatedList":[]},{"ID":7704156,"TASKGUID":"371e02c5-adfd-40fa-b02a-51b66b70bd03","T_ID":"6ac989e6-9277-4c64-ab4f-205a25e15f6e","P_ID":"25d024d7-b209-4398-a9ee-f320cc0401c8","NAME":"否","NODE_LEVEL":2,"NODE_PATH":"/25d024d7-b209-4398-a9ee-f320cc0401c8/6ac989e6-9277-4c64-ab4f-205a25e15f6e","CHILD_COUNT":0,"ORDER_NUM":2,"SERIAL_NUMBER":"5.2","CONDITION_ATTR":"02","IS_RADIO":"","IS_SUPPORT":"","CD_TIME":"Nov 21, 2025 10:16:15 PM","CD_BATCH":"2025112100040","DISTRIBUTETAG":"all-data^non-investment^111100000000289003^110102000000^non-construction^1111000000002888XF^non-construction_expansion","DATAJSONTEXT":"{\"VERSION\":\"20220810\",\"TREE_TYPE\":\"\",\"CONSULTATION_QA\":\"\"}","parOrder":"","proOrder":"","newOrderNum":"005.002","itemGuideConditionRelatedList":[]}]
2
1
https://s.nia.gov.cn

政务服务> 办事指南

普通护照换发或补发

北京市

切换简洁版

  • 承诺件

    办件类型

  • 0

    到现场次数

  • 15自然日

    法定办结时限

  • 7工作日

    承诺办结时限

好差评

5.0

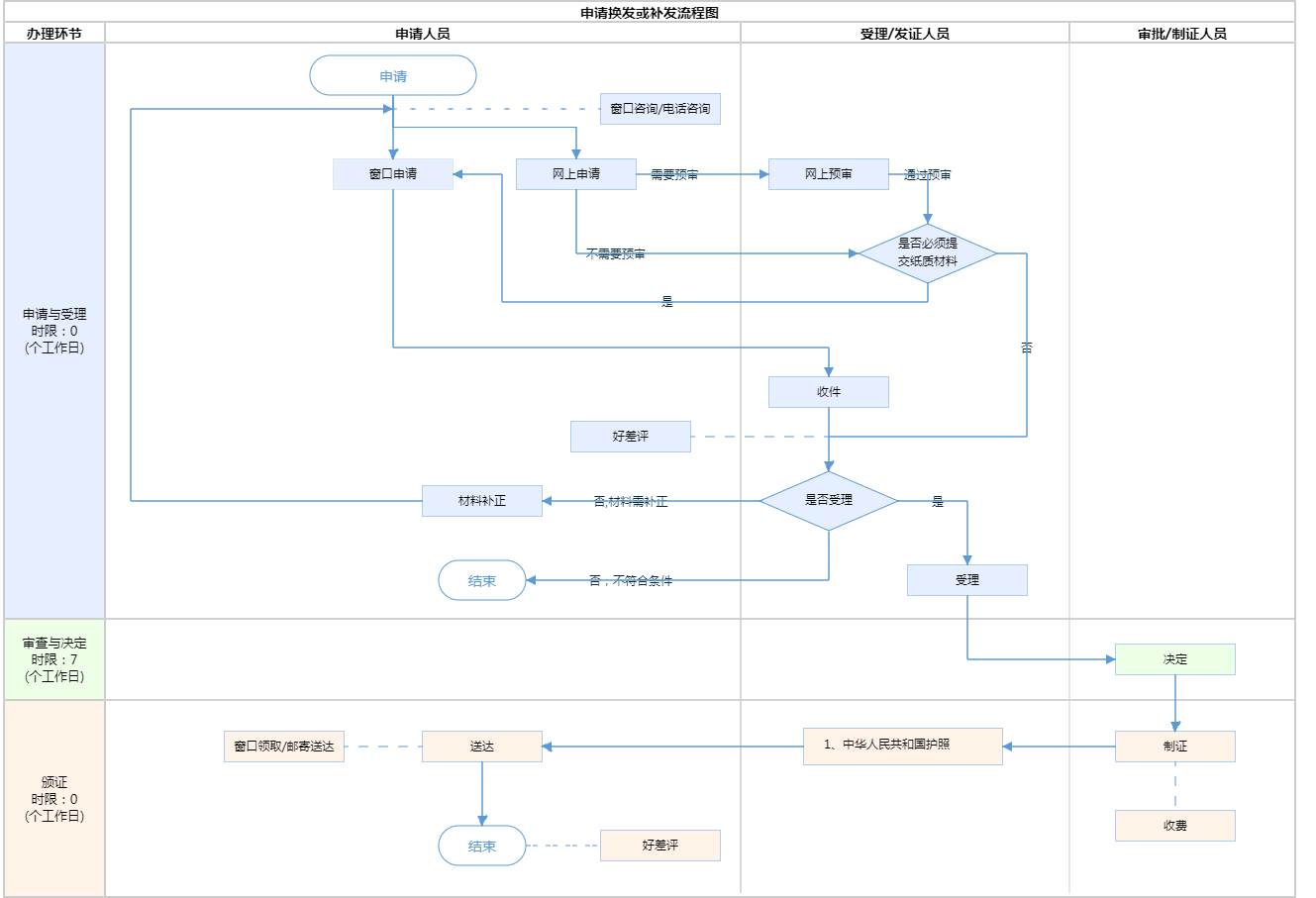
办件承诺办结时限说明:(承诺时限为办理流程中“审查与决定”环节的计时时限)

办件承诺办结时限说明:

(承诺时限为办理流程中“审查与决定”环节的计时时限)

基本信息

实施主体 北京市公安局西城分局 服务对象
事项类型 行政许可 办理形式
受理条件 《中华人民共和国护照法》 第十一条 有下列情形之一的,护照持有人可以按照规定申请换发或者补发护照: (一)护照有效期即将届满的; (二)护照签证页即将使用完毕的; (三)护照损毁不能使用的; (四)护照遗失或者被盗的; (五)有正当理由需要换发或者补发护照的其他情形。
办理时间 西城区政务服务中心公安分中心(出入境):全天: 周一至周六,9:00-16:30(法定节假日除外) 查看详情
办理地点 西城区政务服务中心公安分中心(出入境):北京市西城区新壁街3号综合窗口 查看详情
咨询方式

咨询电话:

(010)12367【展开】

咨询窗口地址:

西城区政务服务中心公安分中心:北京市西城区新壁街3号9-10号窗口【展开】

投诉监督方式
基本编码 000163101002 事项编码 1111000000002890033000163101002
业务办理项编码 111100000000289003300016310100201 进驻大厅类型
权力来源 法定本级行使 网上支付
所属机构 北京市公安局西城分局 委托部门
联办机构 实施主体性质 法定机关
办理进程查询途径
行使层级 区级 运行系统 国家级垂管系统
物流快递 办理方式 自办件
预约办理 数量限制
中介服务 权限划分
通办范围 全国 特殊程序
行使内容 市局出入境接待大厅办理业务:军人、武警、华侨普通护照业务,普通护照有效期内因损毁、遗失、被盗补发申请,持驻外使领馆签发的普通护照换发、补发、失效重新申领申请;通过网上预约系统选择到市局出入境接待大厅的。分局出入境接待大厅办理业务:北京户籍居民及符合异地办证条件的非本市户籍居民普通护照换发、补发、失效重新申领申请;通过网上预约系统选择到分局出入境接待大厅的。派出所出入境受理点办理业务:北京户籍居民及符合异地办证条件的非本市户籍居民普通护照换发、失效重新申领的网上申请,并通过网上预约系统选择到派出所受理点的。
显示更多

请选择情形:

提示:通过情形选择可引导出您办理该事项所需的材料,若要查看全部材料,请点击"查看全部材料"

查看全部材料 情形引导

收起
我选好了重选条件

序号 材料名称 材料来源 材料
必要性
数量要求 介质要求 表格及样例
下载
受理标准 提供材料
依据
其他要求
申请材料总要求1.《中国公民出入境证件申请表》可在受理现场手工填写或使用自助填表机打印。 2.制证照片(申请人可以选择本人到预约办理的受理现场免费采集;也可以通过微信小程序“出境照通达”→点击“照相”查询社会化照相馆采集地点,自行前往付费采集证件照,采集成功力后持“北京市出入境证件数字相片采集回执”,前往预约办理地点递交申请)。
序号 材料名称 材料来源 材料
必要性
数量要求 介质要求 表格及样例
下载
受理标准 提供材料
依据
其他要求
申请材料总要求1.《中国公民出入境证件申请表》可在受理现场手工填写或使用自助填表机打印。 2.制证照片(申请人可以选择本人到预约办理的受理现场免费采集;也可以通过微信小程序“出境照通达”→点击“照相”查询社会化照相馆采集地点,自行前往付费采集证件照,采集成功力后持“北京市出入境证件数字相片采集回执”,前往预约办理地点递交申请)。
显示更多

指南分享