3
10
11110102000037815G
北京市西城区生态环境局
环境影响登记表备案
11110102000037815G3111013034000
0
6d439345-ef3f-44b1-9a8b-1b3eb934ed95
8c3baa0a-01f7-4272-81e2-ac30058d3448
3
10
西城区生态环境局
110102000000
北京市西城区生态环境局
西城区政务服务中心:法定工作日: 上午: 09:00 - 12:00; 下午: 13:30 - 17:00; (延时服务时间: 工作日上午08:30 - 09:00; 中午12:00 - 13:30; 下午17:00 - 17:30; 周六上午08:30 - 12:30; )
西城区政务服务中心:北京市西城区西直门内大街275号综合窗口
符合环境影响评价实行分类管理。项目填报信息应符合《建设项目环境影响登记表备案管理办法》的具体要求
{"IS_GUIDE":"","ONLINE_DECLARE_SYSTEM_MODE":"99","ITEM_REALITY_USELEVEL":"","SERVICE_OBJCT":"","IS_CONSTRUCTION":"1","CL_SERVICE_TYPE":"","APP_CODE_ID":"","YESNO_CITY_UNICOM":"0^1","CROSS_AREA":"","ISSHOHCENTER":"0","WECHAT_CODE_ID":"","FINANCIAL":"","LITTLEPROGRAM_CODE_NAME":"","CROSS_AREA_ALL":"","CROSS_PROVINCE":"","ALIAS_NAME":"[\"环境影响登记表备案\"]","EAR_DISABILITY_GRAD":"","LIB_DISABILITY_GRAD":"","SPEAK_DISABILITY_GRAD":"","REGISTER":"","ONLINE_HANDLING_DEPTH_STANDARD":"05","APPROVAL_TYPE":"1","MIND_DISABILITY_GRAD":"","ACCEPTSERVICE":"99","YWBLX_ID":"8c3baa0a-01f7-4272-81e2-ac30058d3448","ONLINE_DECLARE_SYSTEM_DEPT":"","CONSTRUCTION_EXPANSION":"","EMPOWER":"0","EXEMPT_MATERIALS":"","LITTLEPROGRAM_CODE_ID":"","EYE_DISABILITY_GRAD":"","ISMONVEINCENTER":"0","DATA_FLAG":"","BUSINESS_APPROVAL_DEPT":"北京市生态环境局","POWER_NAME":"环境影响登记表备案","ITEM_ATTRIBUTE":"01^04^05^06^11","CROSS_AREA_ATEXT":"","AGE":"","BGSYSTEM_APPROVAL_OTHER":"","WIT_DISABILITY_GRAD":"","WECHAT_CODE_NAME":"","POWER_CODE":"L1300700","DISABILITY_TYPE":"","IS_ENABLE_CERTIFICATE_SHARE":"0","POWER_ATTRIBUTE":"1","ONLY_ID":"121cd597-81ed-11ea-8de7-fa163e4f9ad9","YES_NO_OPEN":"1","BGSYSTEM_APPROVAL_NAME":"北京市投资项目在线审批监管平台","APP_CODE_NAME":"","HOLDER":"","VERSION":"20241125"}
[]
2
1^2^3^4^9
http://bjt.beijing.gov.cn/renzheng/open/login/goUserLogin?client_id=2051&redirect_uri=http://tzxm.beijing.gov.cn/naturalPersonAuthLogin&response_type=code&scope=user_info&state=11110102000037815G3111013034000;https://yzt.beijing.gov.cn/am/oauth2/authorize?service=bjzwService&response_type=code&client_id=101010101_02&scope=cn+uid+idCardNumber+reserve3+extProperties&redirect_uri=https%3a%2f%2ftzxm.beijing.gov.cn%2fbjca%2fYZTSSO%3fmatterCode%3d11110102000037815G3111013034000

政务服务> 办事指南

环境影响登记表备案

北京市

切换简洁版

  • 即办件

    办件类型

  • 0

    到现场次数

  • 0工作日

    法定办结时限

  • 0工作日

    承诺办结时限

好差评

5.0

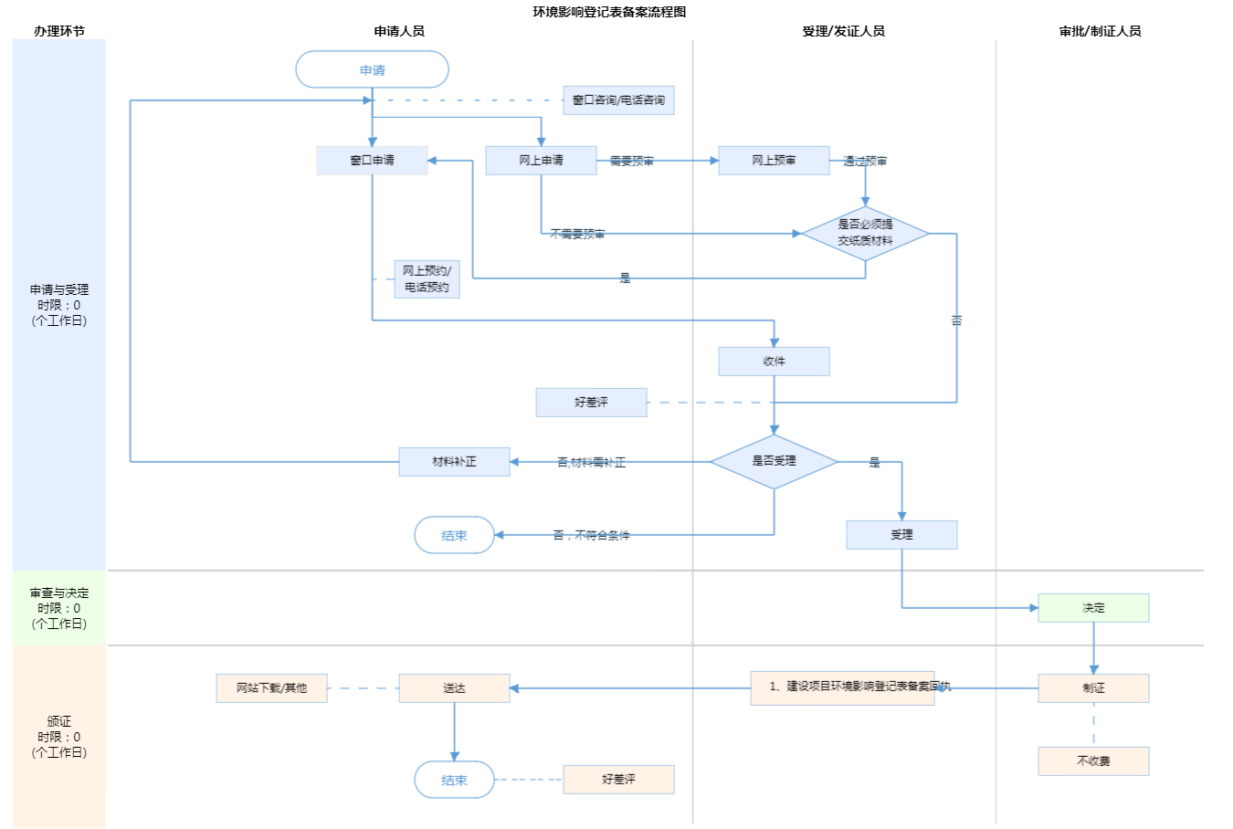
办件承诺办结时限说明:(承诺时限为办理流程中“审查与决定”环节的计时时限)

办件承诺办结时限说明:

(承诺时限为办理流程中“审查与决定”环节的计时时限)

基本信息

实施主体 北京市西城区生态环境局 服务对象
事项类型 其他行政权力 办理形式
受理条件 符合环境影响评价实行分类管理。项目填报信息应符合《建设项目环境影响登记表备案管理办法》的具体要求
办理时间 西城区政务服务中心:法定工作日: 上午: 09:00 - 12:00; 下午: 13:30 - 17:00; (延时服务时间: 工作日上午08:30 - 09:00; 中午12:00 - 13:30; 下午17:00 - 17:30; 周六上午08:30 - 12:30; ) 查看详情
办理地点 西城区政务服务中心:北京市西城区西直门内大街275号综合窗口 查看详情
咨询方式

咨询电话:

(010)66007070【展开】

咨询窗口地址:

西城区政务服务中心:北京市西城区西直门内大街275号综合窗口【展开】

投诉监督方式
基本编码 111013034000 事项编码 11110102000037815G3111013034000
业务办理项编码 11110102000037815G311101303400001 进驻大厅类型
权力来源 上级授权 网上支付
所属机构 北京市西城区生态环境局 委托部门
联办机构 实施主体性质 法定机关
办理进程查询途径
行使层级 区级 运行系统 市级统建系统
物流快递 办理方式 自办件
预约办理 数量限制
中介服务 权限划分
通办范围 全区 特殊程序
行使内容
显示更多

请选择情形:

提示:通过情形选择可引导出您办理该事项所需的材料,若要查看全部材料,请点击"查看全部材料"

查看全部材料 情形引导

收起
我选好了重选条件

序号 材料名称 材料来源 材料
必要性
数量要求 介质要求 表格及样例
下载
受理标准 提供材料
依据
其他要求
申请材料总要求
序号 材料名称 材料来源 材料
必要性
数量要求 介质要求 表格及样例
下载
受理标准 提供材料
依据
其他要求
申请材料总要求
显示更多

指南分享