3
01
11110102000038383C
北京市西城区城市管理委员会
依附于城市道路建设各种管线、杆线等设施审批(县级权限)首次申请
11110102000038383C300011712900801
11110102000038383C3000117129008
0
7c2ecaa9-9ff7-4b8e-8df6-79cec115950b
9714fb04-d4e8-4de1-82b8-937c64537449
3
01
西城区城市管理委
110102000000
北京市西城区城市管理委员会
西城区政务服务中心:法定工作日: 上午: 09:00 - 12:00; 下午: 13:30 - 17:00; (延时服务时间: 工作日上午08:30 - 09:00; 中午12:00 - 13:30; 下午17:00 - 17:30; 周六上午08:30 - 12:30; )
西城区政务服务中心:北京市西城区西直门内大街275号综合窗口
一、符合占用、挖掘城市道路管理计划; 二、有最大限度减少对车流量影响的交通分流、疏导方案; 三、挖掘道路的,采用夜间施工等减轻对交通产生影响的作业方案; 四、有保障道路通行安全、城市道路及附设管线安全的防护措施方案; 五、具有必要的应急准备; 六、符合法律、法规、规章规定的其他条件。(来源:《北京市城市道路管理办法》第二十二条) 七、需确认材料是否按照办事指南中所列格式递交。
{"IS_GUIDE":"0","ONLINE_DECLARE_SYSTEM_MODE":"99","ITEM_REALITY_USELEVEL":"","SERVICE_OBJCT":"","IS_CONSTRUCTION":"1","CL_SERVICE_TYPE":"","APP_CODE_ID":"","YESNO_CITY_UNICOM":"99","CROSS_AREA":"","ISSHOHCENTER":"0","WECHAT_CODE_ID":"","FINANCIAL":"","LITTLEPROGRAM_CODE_NAME":"","CROSS_AREA_ALL":"","CROSS_PROVINCE":"","ALIAS_NAME":"[\"城市道路建设\", \"管线、杆线设施\"]","EAR_DISABILITY_GRAD":"","LIB_DISABILITY_GRAD":"","SPEAK_DISABILITY_GRAD":"","REGISTER":"","ONLINE_HANDLING_DEPTH_STANDARD":"05","APPROVAL_TYPE":"1","MIND_DISABILITY_GRAD":"","ACCEPTSERVICE":"99","YWBLX_ID":"371e029b-fa03-43e0-959a-01a4ec9139a1","ONLINE_DECLARE_SYSTEM_DEPT":"","CONSTRUCTION_EXPANSION":"","EMPOWER":"0","EXEMPT_MATERIALS":"","LITTLEPROGRAM_CODE_ID":"","EYE_DISABILITY_GRAD":"","ISMONVEINCENTER":"","DATA_FLAG":"XZXK_NEW","BUSINESS_APPROVAL_DEPT":"北京市交通委员会","POWER_NAME":"市政设施建设类审批","ITEM_ATTRIBUTE":"04^05^11","CROSS_AREA_ATEXT":"","AGE":"","BGSYSTEM_APPROVAL_OTHER":"","WIT_DISABILITY_GRAD":"","WECHAT_CODE_NAME":"","POWER_CODE":"B1609405","DISABILITY_TYPE":"","IS_ENABLE_CERTIFICATE_SHARE":"0","POWER_ATTRIBUTE":"1","ONLY_ID":"bf93467b-0b4d-4050-9fd4-57be85708a25","YES_NO_OPEN":"1","BGSYSTEM_APPROVAL_NAME":"北京市投资项目在线审批监管平台","APP_CODE_NAME":"","HOLDER":"","VERSION":"20241125"}
[]
1
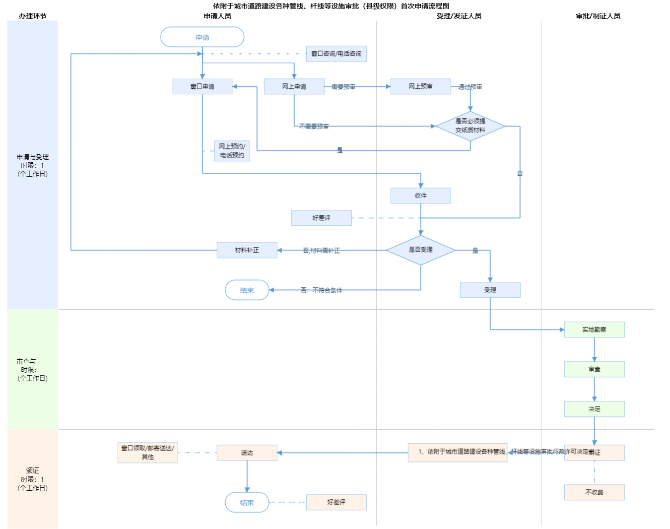
1^2^3^4^5^6^9
https://banshi.beijing.gov.cn/pubtask/task/1/110102000000/7c2ecaa9-9ff7-4b8e-8df6-79cec115950b.html?locationCode=110102000000&serverType=1003

政务服务> 办事指南

依附于城市道路建设各种管线、杆线等设施审批(县级权限)首次申请

北京市

切换简洁版

  • 承诺件

    办件类型

  • 0

    到现场次数

  • 20工作日

    法定办结时限

  • 6工作日

    承诺办结时限

好差评

5.0

办件承诺办结时限说明:(承诺时限为办理流程中“审查与决定”环节的计时时限)

办件承诺办结时限说明:

(承诺时限为办理流程中“审查与决定”环节的计时时限)

基本信息

实施主体 北京市西城区城市管理委员会 服务对象
事项类型 行政许可 办理形式
受理条件 一、符合占用、挖掘城市道路管理计划; 二、有最大限度减少对车流量影响的交通分流、疏导方案; 三、挖掘道路的,采用夜间施工等减轻对交通产生影响的作业方案; 四、有保障道路通行安全、城市道路及附设管线安全的防护措施方案; 五、具有必要的应急准备; 六、符合法律、法规、规章规定的其他条件。(来源:《北京市城市道路管理办法》第二十二条) 七、需确认材料是否按照办事指南中所列格式递交。
办理时间 西城区政务服务中心:法定工作日: 上午: 09:00 - 12:00; 下午: 13:30 - 17:00; (延时服务时间: 工作日上午08:30 - 09:00; 中午12:00 - 13:30; 下午17:00 - 17:30; 周六上午08:30 - 12:30; ) 查看详情
办理地点 西城区政务服务中心:北京市西城区西直门内大街275号综合窗口 查看详情
咨询方式

咨询电话:

(010)88391550【展开】

咨询窗口地址:

西城区政务服务中心:北京市西城区西直门内大街275号综合窗口【展开】

投诉监督方式
基本编码 000117129008 事项编码 11110102000038383C3000117129008
业务办理项编码 11110102000038383C300011712900801 进驻大厅类型
权力来源 法定本级行使 网上支付
所属机构 北京市西城区城市管理委员会 委托部门
联办机构 实施主体性质 法定机关
办理进程查询途径
行使层级 区级 运行系统 市级自建(垂管)
物流快递 办理方式 自办件
预约办理 数量限制
中介服务 权限划分
通办范围 特殊程序 现场勘验
行使内容
显示更多

请选择情形:

提示:通过情形选择可引导出您办理该事项所需的材料,若要查看全部材料,请点击"查看全部材料"

查看全部材料 情形引导

收起
我选好了重选条件

序号 材料名称 材料来源 材料
必要性
数量要求 介质要求 表格及样例
下载
受理标准 提供材料
依据
其他要求
申请材料总要求
序号 材料名称 材料来源 材料
必要性
数量要求 介质要求 表格及样例
下载
受理标准 提供材料
依据
其他要求
申请材料总要求
显示更多

指南分享