3
01
11110102000037903Y
北京市西城区民政局
民办非企业单位变更登记(县级权限)
11110102000037903Y300011110300402
11110102000037903Y3000111103004
0
b0317d47-38e7-4905-a59d-0e52ec8ea1c1
7d7f727b-bfa3-457a-88f5-bdab9047a17d
3
01
西城区民政局
110102000000
北京市西城区民政局
西城区政务服务中心:法定工作日: 上午: 09:00 - 12:00; 下午: 13:30 - 17:00; (延时服务时间: 工作日上午08:30 - 09:00; 中午12:00 - 13:30; 下午17:00 - 17:30; 周六上午08:30 - 12:30; )
西城区政务服务中心:北京市西城区西直门内大街275号一层综合窗口
第十五条 民办非企业单位的登记事项需要变更的,应当自业务主管单位审查同意之日起30日内,向登记管理机关申请变更登记。民办非企业单位修改章程,应当自业务主管单位审查同意之日起30日内,报登记管理机关核准。 来源(《民办非企业单位登记管理暂行条例》、中华人民共和国国务院令第251号) 申报材料齐全,内容填写真实、完整,签章有效。
{"IS_GUIDE":"1","ONLINE_DECLARE_SYSTEM_MODE":"99","ITEM_REALITY_USELEVEL":"","SERVICE_OBJCT":"","IS_CONSTRUCTION":"0","CL_SERVICE_TYPE":"","APP_CODE_ID":"","YESNO_CITY_UNICOM":"0^1","CROSS_AREA":"","ISSHOHCENTER":"","WECHAT_CODE_ID":"","FINANCIAL":"","LITTLEPROGRAM_CODE_NAME":"","CROSS_AREA_ALL":"","CROSS_PROVINCE":"","ALIAS_NAME":"[\"民办非企业单位\", \"变更登记\"]","EAR_DISABILITY_GRAD":"","LIB_DISABILITY_GRAD":"","SPEAK_DISABILITY_GRAD":"","REGISTER":"","ONLINE_HANDLING_DEPTH_STANDARD":"05","APPROVAL_TYPE":"1","MIND_DISABILITY_GRAD":"","ACCEPTSERVICE":"99","YWBLX_ID":"63d6bcd8-0473-4229-966d-0989a6e78520","ONLINE_DECLARE_SYSTEM_DEPT":"","CONSTRUCTION_EXPANSION":"0","EMPOWER":"0","EXEMPT_MATERIALS":"","LITTLEPROGRAM_CODE_ID":"","EYE_DISABILITY_GRAD":"","ISMONVEINCENTER":"","DATA_FLAG":"XZXK_NEW","BUSINESS_APPROVAL_DEPT":"北京市民政局","POWER_NAME":"民办非企业单位成立、变更、注销登记及修改章程核准","ITEM_ATTRIBUTE":"04^05^06^11","CROSS_AREA_ATEXT":"","AGE":"","BGSYSTEM_APPROVAL_OTHER":"","WIT_DISABILITY_GRAD":"","WECHAT_CODE_NAME":"","POWER_CODE":"B0801702","DISABILITY_TYPE":"","IS_ENABLE_CERTIFICATE_SHARE":"0","POWER_ATTRIBUTE":"1","ONLY_ID":"712044f8-d285-4f84-9a95-5ebb59fc62b8","YES_NO_OPEN":"1","BGSYSTEM_APPROVAL_NAME":"北京市社会组织管理系统","APP_CODE_NAME":"","HOLDER":"","VERSION":"20241125"}
[{"ID":8316548,"TASKGUID":"b0317d47-38e7-4905-a59d-0e52ec8ea1c1","T_ID":"d9674161-0b54-4e05-93b6-91714fe49323","P_ID":"","NAME":"请选择变更的内容","NODE_LEVEL":1,"NODE_PATH":"/d9674161-0b54-4e05-93b6-91714fe49323","CHILD_COUNT":4,"ORDER_NUM":1,"SERIAL_NUMBER":"1","CONDITION_ATTR":"01","IS_RADIO":"1","IS_SUPPORT":"1","SUMMARY":"1 请选择变更的内容\n\t1.1 变更住所\n\t1.2 变更法定代表人\n\t1.3 变更名称\n\t1.4 变更开办资金","CD_TIME":"Mar 16, 2026 6:56:19 PM","CD_BATCH":"2026031600020","DISTRIBUTETAG":"all-data^non-investment^11110102000037903Y^110102000000^non-construction^11110000000021039C^non-construction_expansion","DATAJSONTEXT":"{\"VERSION\":\"20220810\",\"TREE_TYPE\":\"0\",\"CONSULTATION_QA\":\"\"}","parOrder":"","proOrder":"1","newOrderNum":"001","itemGuideConditionRelatedList":[]},{"ID":8316545,"TASKGUID":"b0317d47-38e7-4905-a59d-0e52ec8ea1c1","T_ID":"37209259-6a37-4cb5-8c3e-f658b1b17996","P_ID":"d9674161-0b54-4e05-93b6-91714fe49323","NAME":"变更住所","NODE_LEVEL":2,"NODE_PATH":"/d9674161-0b54-4e05-93b6-91714fe49323/37209259-6a37-4cb5-8c3e-f658b1b17996","CHILD_COUNT":0,"ORDER_NUM":1,"SERIAL_NUMBER":"1.1","CONDITION_ATTR":"02","IS_RADIO":"","IS_SUPPORT":"","CD_TIME":"Mar 16, 2026 6:56:19 PM","CD_BATCH":"2026031600020","DISTRIBUTETAG":"all-data^non-investment^11110102000037903Y^110102000000^non-construction^11110000000021039C^non-construction_expansion","DATAJSONTEXT":"{\"VERSION\":\"20220810\",\"TREE_TYPE\":\"0\",\"CONSULTATION_QA\":\"\"}","parOrder":"","proOrder":"","newOrderNum":"001.001","itemGuideConditionRelatedList":[]},{"ID":8316547,"TASKGUID":"b0317d47-38e7-4905-a59d-0e52ec8ea1c1","T_ID":"ad72ce2a-8467-4219-94c0-fd0f0621266b","P_ID":"d9674161-0b54-4e05-93b6-91714fe49323","NAME":"变更法定代表人","NODE_LEVEL":2,"NODE_PATH":"/d9674161-0b54-4e05-93b6-91714fe49323/ad72ce2a-8467-4219-94c0-fd0f0621266b","CHILD_COUNT":0,"ORDER_NUM":2,"SERIAL_NUMBER":"1.2","CONDITION_ATTR":"02","IS_RADIO":"","IS_SUPPORT":"","CD_TIME":"Mar 16, 2026 6:56:19 PM","CD_BATCH":"2026031600020","DISTRIBUTETAG":"all-data^non-investment^11110102000037903Y^110102000000^non-construction^11110000000021039C^non-construction_expansion","DATAJSONTEXT":"{\"VERSION\":\"20220810\",\"TREE_TYPE\":\"0\",\"CONSULTATION_QA\":\"\"}","parOrder":"","proOrder":"","newOrderNum":"001.002","itemGuideConditionRelatedList":[]},{"ID":8316544,"TASKGUID":"b0317d47-38e7-4905-a59d-0e52ec8ea1c1","T_ID":"23eb35bc-31d3-42bd-8b27-bd495f299f33","P_ID":"d9674161-0b54-4e05-93b6-91714fe49323","NAME":"变更名称","NODE_LEVEL":2,"NODE_PATH":"/d9674161-0b54-4e05-93b6-91714fe49323/23eb35bc-31d3-42bd-8b27-bd495f299f33","CHILD_COUNT":0,"ORDER_NUM":3,"SERIAL_NUMBER":"1.3","CONDITION_ATTR":"02","IS_RADIO":"","IS_SUPPORT":"","CD_TIME":"Mar 16, 2026 6:56:19 PM","CD_BATCH":"2026031600020","DISTRIBUTETAG":"all-data^non-investment^11110102000037903Y^110102000000^non-construction^11110000000021039C^non-construction_expansion","DATAJSONTEXT":"{\"VERSION\":\"20220810\",\"TREE_TYPE\":\"0\",\"CONSULTATION_QA\":\"\"}","parOrder":"","proOrder":"","newOrderNum":"001.003","itemGuideConditionRelatedList":[]},{"ID":8316546,"TASKGUID":"b0317d47-38e7-4905-a59d-0e52ec8ea1c1","T_ID":"86e47a7e-6376-4aaa-aced-be12a38b1c4b","P_ID":"d9674161-0b54-4e05-93b6-91714fe49323","NAME":"变更开办资金","NODE_LEVEL":2,"NODE_PATH":"/d9674161-0b54-4e05-93b6-91714fe49323/86e47a7e-6376-4aaa-aced-be12a38b1c4b","CHILD_COUNT":0,"ORDER_NUM":4,"SERIAL_NUMBER":"1.4","CONDITION_ATTR":"02","IS_RADIO":"","IS_SUPPORT":"","CD_TIME":"Mar 16, 2026 6:56:19 PM","CD_BATCH":"2026031600020","DISTRIBUTETAG":"all-data^non-investment^11110102000037903Y^110102000000^non-construction^11110000000021039C^non-construction_expansion","DATAJSONTEXT":"{\"VERSION\":\"20220810\",\"TREE_TYPE\":\"0\",\"CONSULTATION_QA\":\"\"}","parOrder":"","proOrder":"","newOrderNum":"001.004","itemGuideConditionRelatedList":[]}]
2
4
http://ggfw.mzj.beijing.gov.cn/shzz/resources/app/login.html

政务服务> 办事指南

民办非企业单位变更登记(县级权限)

北京市

切换简洁版

  • 承诺件

    办件类型

  • 0

    到现场次数

  • 20工作日

    法定办结时限

  • 20工作日

    承诺办结时限

好差评

5.0

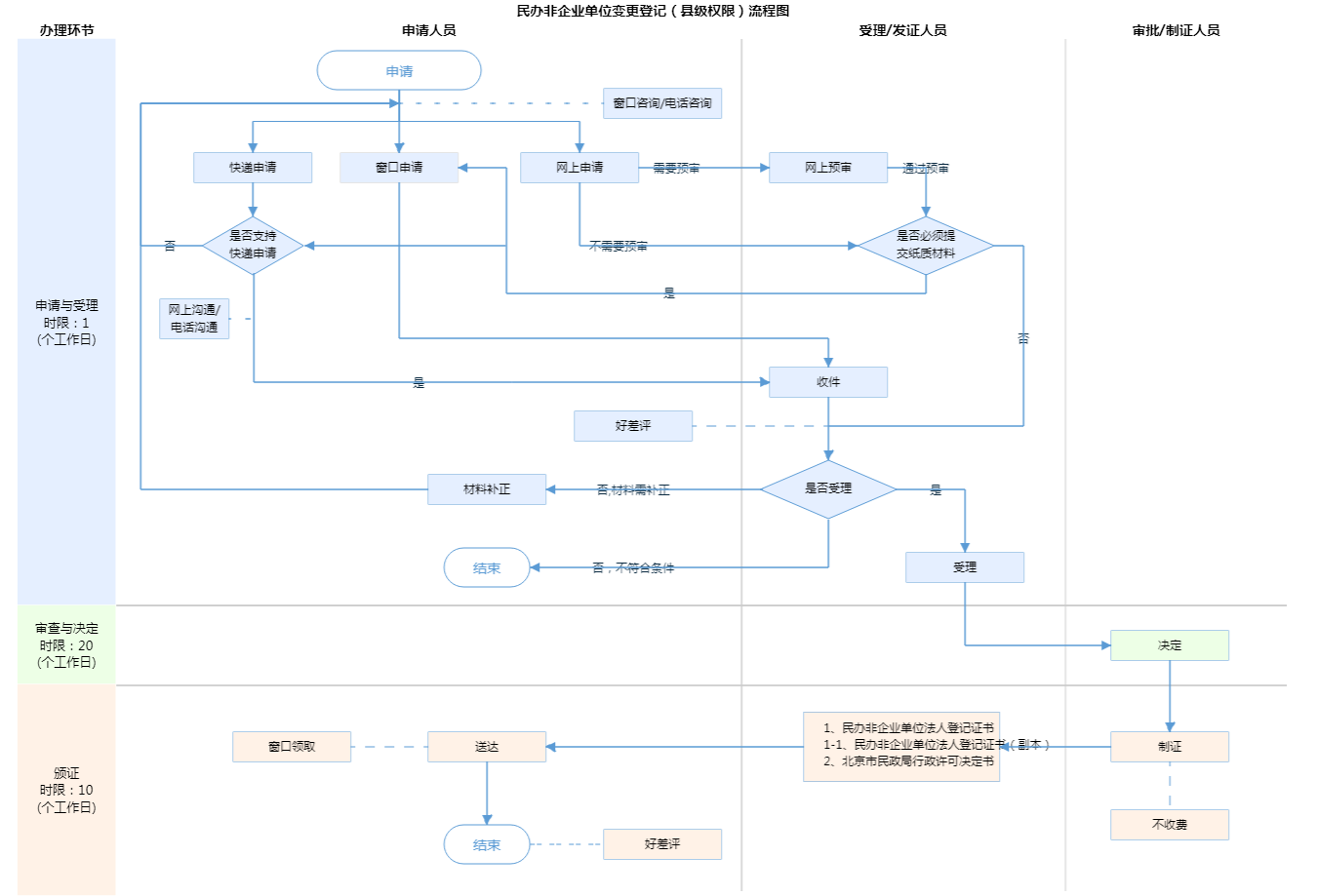
办件承诺办结时限说明:(承诺时限为办理流程中“审查与决定”环节的计时时限)

办件承诺办结时限说明:

(承诺时限为办理流程中“审查与决定”环节的计时时限)

基本信息

实施主体 北京市西城区民政局 服务对象
事项类型 行政许可 办理形式
受理条件 第十五条 民办非企业单位的登记事项需要变更的,应当自业务主管单位审查同意之日起30日内,向登记管理机关申请变更登记。民办非企业单位修改章程,应当自业务主管单位审查同意之日起30日内,报登记管理机关核准。 来源(《民办非企业单位登记管理暂行条例》、中华人民共和国国务院令第251号) 申报材料齐全,内容填写真实、完整,签章有效。
办理时间 西城区政务服务中心:法定工作日: 上午: 09:00 - 12:00; 下午: 13:30 - 17:00; (延时服务时间: 工作日上午08:30 - 09:00; 中午12:00 - 13:30; 下午17:00 - 17:30; 周六上午08:30 - 12:30; ) 查看详情
办理地点 西城区政务服务中心:北京市西城区西直门内大街275号一层综合窗口 查看详情
咨询方式

咨询电话:

(010)83418155【展开】

咨询窗口地址:

西城区政务服务中心:北京市西城区西直门内大街275号一层综合窗口【展开】

投诉监督方式
基本编码 000111103004 事项编码 11110102000037903Y3000111103004
业务办理项编码 11110102000037903Y300011110300402 进驻大厅类型
权力来源 法定本级行使 网上支付
所属机构 北京市西城区民政局 委托部门
联办机构 实施主体性质 法定机关
办理进程查询途径
行使层级 区级 运行系统 市级自建(垂管)
物流快递 办理方式 自办件
预约办理 数量限制
中介服务 权限划分
通办范围 全区 特殊程序
行使内容
显示更多

请选择情形:

提示:通过情形选择可引导出您办理该事项所需的材料,若要查看全部材料,请点击"查看全部材料"

查看全部材料 情形引导

收起
我选好了重选条件

序号 材料名称 材料来源 材料
必要性
数量要求 介质要求 表格及样例
下载
受理标准 提供材料
依据
其他要求
申请材料总要求材料齐全,符合法定形式。具体要求如下: 1.申请人应当对社会组织登记材料的合法性、真实性、准确性、有效性、完整性负责。 2.提交纸质材料时,未注明可提交复印件的,应当提交原件;可提交复印件的,应当注明“与原件一致”并由申请人签字;提交的登记申请文书与其它申请材料应当使用 A4 型白色纸张、竖版。 3.各表单内容均为必填项,不能有遗漏,不应存在文字错误。 4.所有填写的日期均应在有效期内,应早于正式递交纸质材料的日期。 5.应盖印章处,均需按材料填报要求加盖相应单位的实体公章,公章应完整、清晰;公章须在指定位置方为有效。 6.应签字处,均需使用黑色或蓝色签字笔,本人亲笔正楷签名,清晰完整,不得漏签、代签,不应使用电子签和签名章。 7.所有提交的证件材料均应在有效期内的有效证件。
序号 材料名称 材料来源 材料
必要性
数量要求 介质要求 表格及样例
下载
受理标准 提供材料
依据
其他要求
申请材料总要求材料齐全,符合法定形式。具体要求如下: 1.申请人应当对社会组织登记材料的合法性、真实性、准确性、有效性、完整性负责。 2.提交纸质材料时,未注明可提交复印件的,应当提交原件;可提交复印件的,应当注明“与原件一致”并由申请人签字;提交的登记申请文书与其它申请材料应当使用 A4 型白色纸张、竖版。 3.各表单内容均为必填项,不能有遗漏,不应存在文字错误。 4.所有填写的日期均应在有效期内,应早于正式递交纸质材料的日期。 5.应盖印章处,均需按材料填报要求加盖相应单位的实体公章,公章应完整、清晰;公章须在指定位置方为有效。 6.应签字处,均需使用黑色或蓝色签字笔,本人亲笔正楷签名,清晰完整,不得漏签、代签,不应使用电子签和签名章。 7.所有提交的证件材料均应在有效期内的有效证件。
显示更多

指南分享