政务服务> 办事指南
北京市
切换简洁版
基本信息
| 实施主体 | 北京市朝阳区医疗保障局 | 服务对象 | |
| 事项类型 | 公共服务 | 办理形式 | |
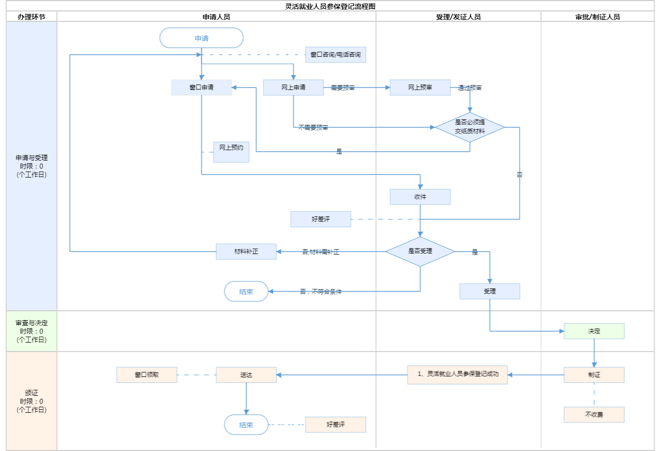
| 受理条件 | (1)有档案的本市城镇人员到户口所在地的区级人力资源公共服务中心办理存档参保手续。 (2)无档案本市户籍人员前往户籍所在地街道社保所服务窗口提交参保登记申请,街道社保所收齐材料后前往区医(社)保经办机构服务窗口为参保人办理参保手续(如业务已经下沉街道社保所的可直接办理)。 (3)可以通过北京市政务服务网“办好一件事”专区,“一件事”集成服务场景-灵活就业模块申请办理。 | ||
| 办理时间 | 朝阳区政务服务中心人力资源公共服务分中心:法定工作日: 上午: 09:00 - 12:00; 下午: 13:30 - 17:00; (延时服务时间: 工作日上午08:30 - 09:00; 中午12:00 - 13:30; 下午17:00 - 17:30; 周六上午08:30 - 12:30; );朝阳区政务服务中心:法定工作日: 上午: 09:00 - 12:00; 下午: 13:30 - 17:00; (延时服务时间: 工作日上午08:00 - 09:00; 中午12:00 - 13:30; 下午17:00 - 18:00; 周六上午09:00 - 11:30; 下午13:30 - 16:30; ) 查看详情 | ||
| 办理地点 | 朝阳区政务服务中心人力资源公共服务分中心:北京市朝阳区将台路5号院15号楼A座综合窗口 朝阳区政务服务中心:北京市朝阳区霄云路霄云里1号综合窗口 查看详情 | ||
| 咨询方式 |
咨询电话: (010)53918743【展开】 咨询窗口地址: 1.北京市朝阳区区级人力资源公共服务中心:北京市朝阳区将台路5号院15号楼A座三层10、11、12号窗口;2. 户籍所在地便民服务中心【展开】 |
||
| 投诉监督方式 | |||
| 基本编码 | 112041044005 | 事项编码 | 11110105MB1865700E3112041044005 |
| 业务办理项编码 | 11110105MB1865700E311204104400502 | 进驻大厅类型 | |
| 权力来源 | 上级授权 | 网上支付 | 否 |
| 所属机构 | 北京市朝阳区医疗保障局 | 委托部门 | 无 |
| 联办机构 | 无 | 实施主体性质 | 法定机关 |
| 办理进程查询途径 | |||
| 行使层级 | 区级 | 运行系统 | 市级自建(垂管) |
| 物流快递 | 否 | 办理方式 | 自办件 |
| 预约办理 | 数量限制 | 无数量限制 | |
| 中介服务 | 无 | 权限划分 | |
| 通办范围 | 全区 | 特殊程序 | 无 |
| 行使内容 | 无 | ||

无
| 序号 | 材料名称 | 材料来源 | 材料 必要性 |
数量要求 | 介质要求 | 表格及样例 下载 |
受理标准 | 提供材料 依据 |
其他要求 | 申请材料总要求 | (1)有档案的本市城镇人员到户口所在地的区级人力资源公共服务中心办理存档参保手续。 (2)无档案本市户籍人员携带相关材料前往户籍所在地街道社保所服务窗口提交参保登记申请,街道社保所收齐材料后前往区医(社)保经办机构服务窗口为参保人办理参保手续。如业务已经下沉街道社保所的,可直接办理。 |
|---|
| 序号 | 材料名称 | 材料来源 | 材料 必要性 |
数量要求 | 介质要求 | 表格及样例 下载 |
受理标准 | 提供材料 依据 |
其他要求 | 申请材料总要求 | (1)有档案的本市城镇人员到户口所在地的区级人力资源公共服务中心办理存档参保手续。 (2)无档案本市户籍人员携带相关材料前往户籍所在地街道社保所服务窗口提交参保登记申请,街道社保所收齐材料后前往区医(社)保经办机构服务窗口为参保人办理参保手续。如业务已经下沉街道社保所的,可直接办理。 |
|---|

无
无
指南分享