3
05
11110106MB1960791P
北京市丰台区医疗保障局
因病致贫家庭医疗救助
11110106MB1960791P311054100300203
11110106MB1960791P3110541003002
0
42dcfc22-f0e7-4571-8979-6f81a552b48d
7d4d7252-28f7-4e48-a2d9-f6ff38b70798
3^5
05
丰台区医保局
110106000000
北京市丰台区医疗保障局
丰台区政务服务中心:法定工作日: 上午: 09:00 - 12:00; 下午: 12:00 - 17:00; (延时服务时间: 工作日上午08:30 - 09:00; 中午12:00 - 13:30; 下午17:00 - 17:30; 周六上午08:30 - 12:30; );丰台区方庄街道政务服务中心:法定工作日: 上午: 09:00 - 11:30; 下午: 13:30 - 17:00; (延时服务时间: 工作日上午08:30 - 09:00; 中午11:30 - 13:30; 下午17:00 - 17:30; 周六上午08:00 - 12:00; )
丰台区政务服务中心:北京市丰台区南苑路7号(南三环木樨园桥西南角)五层社会保险专区综合受理窗口15-20窗口 丰台区方庄街道政务服务中心:北京市丰台区方庄街道芳群路芳群园一区7号楼1层综合受理窗口
申请家庭应当填写《申请因病致贫家庭医疗救助经济状况和医疗费用支出情况登记表、声明书、授权书》,如实申报家庭经济状况,授权医保部门对其家庭收入、家庭财产和医疗费用支出情况进行核查。同时提交上一自然年度家庭成员的以下相关材料: 1.户口簿及身份证复印件; 2.《申请因病致贫家庭医疗救助经济状况和医疗费用支出情况登记表、声明书、授权书》; 3.年度收入情况说明及相关财产说明; 4.参加商业保险的,需要提供商业保险主管部门出具的费用结算分割单; 5.对于参加外埠基本医疗保险及参加本市基本医疗保险因特殊原因未能实时结算的本市户籍人员,仍需提交相关医疗费用票据; 6.医保部门认为需要提供的其他证明材料。
{"IS_GUIDE":"1","ONLINE_DECLARE_SYSTEM_MODE":"99","ITEM_REALITY_USELEVEL":"","SERVICE_OBJCT":"","IS_CONSTRUCTION":"0","CL_SERVICE_TYPE":"","APP_CODE_ID":"","YESNO_CITY_UNICOM":"","CROSS_AREA":"","ISSHOHCENTER":"0","WECHAT_CODE_ID":"","FINANCIAL":"","LITTLEPROGRAM_CODE_NAME":"","CROSS_AREA_ALL":"","CROSS_PROVINCE":"","ALIAS_NAME":"[\"因病致贫\", \"医疗救助\"]","EAR_DISABILITY_GRAD":"","LIB_DISABILITY_GRAD":"","SPEAK_DISABILITY_GRAD":"","REGISTER":"","ONLINE_HANDLING_DEPTH_STANDARD":"01","APPROVAL_TYPE":"0","MIND_DISABILITY_GRAD":"","ACCEPTSERVICE":"03","YWBLX_ID":"633f63a8-d363-46a2-a9fd-422636693461","ONLINE_DECLARE_SYSTEM_DEPT":"","CONSTRUCTION_EXPANSION":"0","EMPOWER":"0","EXEMPT_MATERIALS":"","LITTLEPROGRAM_CODE_ID":"","EYE_DISABILITY_GRAD":"","ISMONVEINCENTER":"0","DATA_FLAG":"","BUSINESS_APPROVAL_DEPT":"","POWER_NAME":"医疗救助对象待遇核准支付","ITEM_ATTRIBUTE":"03^06^11","CROSS_AREA_ATEXT":"","AGE":"","BGSYSTEM_APPROVAL_OTHER":"","WIT_DISABILITY_GRAD":"","WECHAT_CODE_NAME":"","POWER_CODE":"F4100302","DISABILITY_TYPE":"","IS_ENABLE_CERTIFICATE_SHARE":"0","POWER_ATTRIBUTE":"1","ONLY_ID":"1f31a474-7f7a-4983-96c0-b1ae17b5a988","YES_NO_OPEN":"1","BGSYSTEM_APPROVAL_NAME":"","APP_CODE_NAME":"","HOLDER":"","VERSION":"20240415"}
[{"ID":7186125,"TASKGUID":"42dcfc22-f0e7-4571-8979-6f81a552b48d","T_ID":"14b02619-c711-44e4-ba38-5194883f4117","P_ID":"","NAME":"是否进行因病致贫家庭医疗救助申请","NODE_LEVEL":1,"NODE_PATH":"/14b02619-c711-44e4-ba38-5194883f4117","CHILD_COUNT":0,"ORDER_NUM":1,"SERIAL_NUMBER":"1","CONDITION_ATTR":"01","IS_RADIO":"1","IS_SUPPORT":"0","SUMMARY":"1 是否进行因病致贫家庭医疗救助申请","CD_TIME":"Aug 22, 2025 4:42:27 PM","CD_BATCH":"2025082200018","DISTRIBUTETAG":"all-data^non-investment^11110106MB1960791P^110106000000^non-construction^11110000MB15003228","DATAJSONTEXT":"{\"VERSION\":\"20220810\",\"TREE_TYPE\":\"\",\"CONSULTATION_QA\":\"\"}","parOrder":"","proOrder":"1","newOrderNum":"001","itemGuideConditionRelatedList":[]}]
0
1

政务服务> 办事指南

因病致贫家庭医疗救助

北京市

切换简洁版

  • 承诺件

    办件类型

  • 1

    到现场次数

  • 35工作日

    法定办结时限

  • 35工作日

    承诺办结时限

好差评

5.0

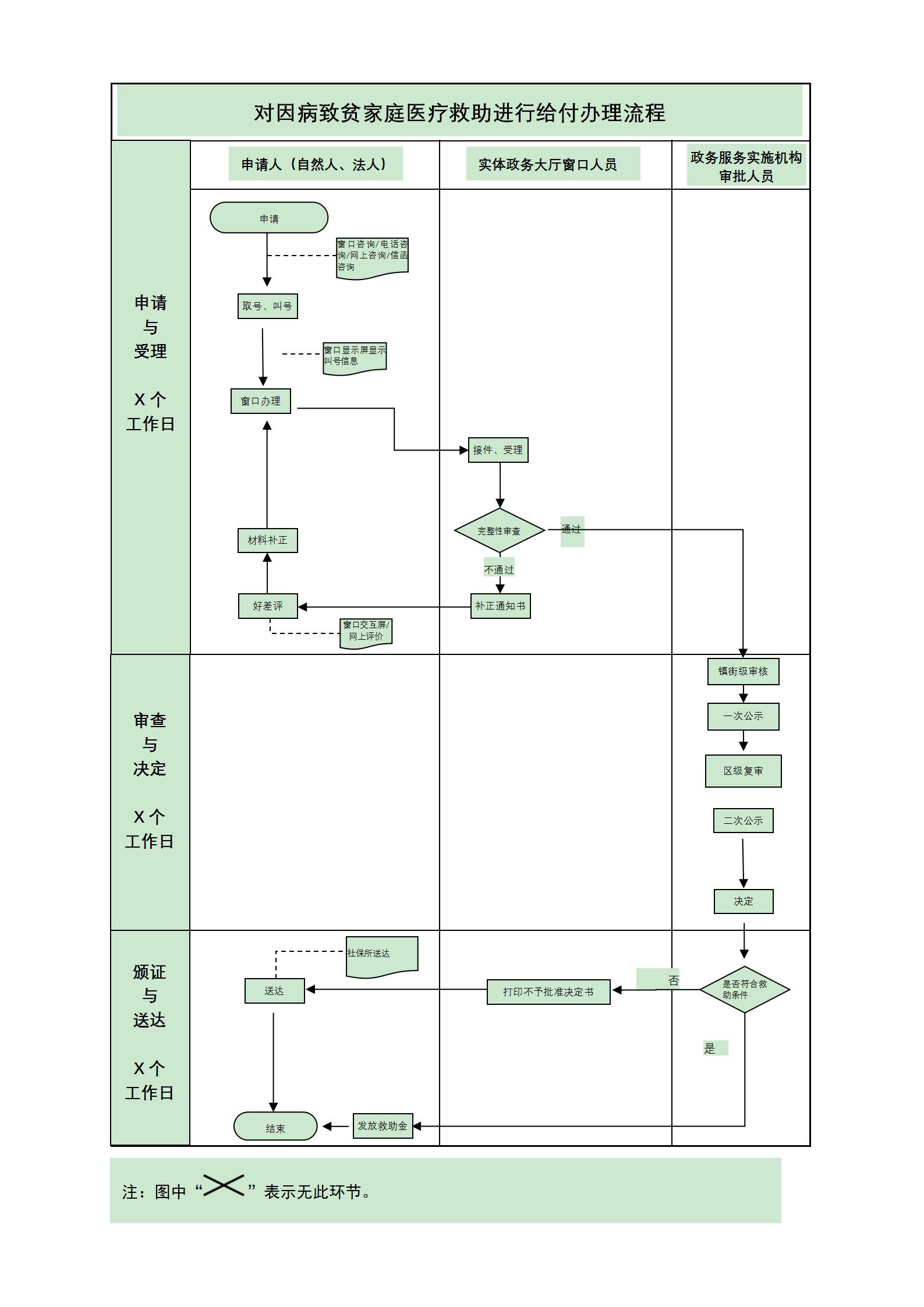
办件承诺办结时限说明:(承诺时限为办理流程中“审查与决定”环节的计时时限)

办件承诺办结时限说明:

(承诺时限为办理流程中“审查与决定”环节的计时时限)

基本信息

实施主体 北京市丰台区医疗保障局 服务对象
事项类型 行政给付 办理形式
受理条件 申请家庭应当填写《申请因病致贫家庭医疗救助经济状况和医疗费用支出情况登记表、声明书、授权书》,如实申报家庭经济状况,授权医保部门对其家庭收入、家庭财产和医疗费用支出情况进行核查。同时提交上一自然年度家庭成员的以下相关材料: 1.户口簿及身份证复印件; 2.《申请因病致贫家庭医疗救助经济状况和医疗费用支出情况登记表、声明书、授权书》; 3.年度收入情况说明及相关财产说明; 4.参加商业保险的,需要提供商业保险主管部门出具的费用结算分割单; 5.对于参加外埠基本医疗保险及参加本市基本医疗保险因特殊原因未能实时结算的本市户籍人员,仍需提交相关医疗费用票据; 6.医保部门认为需要提供的其他证明材料。
办理时间 丰台区政务服务中心:法定工作日: 上午: 09:00 - 12:00; 下午: 12:00 - 17:00; (延时服务时间: 工作日上午08:30 - 09:00; 中午12:00 - 13:30; 下午17:00 - 17:30; 周六上午08:30 - 12:30; );丰台区方庄街道政务服务中心:法定工作日: 上午: 09:00 - 11:30; 下午: 13:30 - 17:00; (延时服务时间: 工作日上午08:30 - 09:00; 中午11:30 - 13:30; 下午17:00 - 17:30; 周六上午08:00 - 12:00; ) 查看详情
办理地点 丰台区政务服务中心:北京市丰台区南苑路7号(南三环木樨园桥西南角)五层社会保险专区综合受理窗口15-20窗口 丰台区方庄街道政务服务中心:北京市丰台区方庄街道芳群路芳群园一区7号楼1层综合受理窗口 查看详情
咨询方式

咨询电话:

(010)63252388【展开】

咨询窗口地址:

丰台区政务服务中心:北京市丰台区南苑路7号(南三环木樨园桥西南角)五层社会保险专区综合受理窗口15-20窗口;北京市丰台区西站南路168号区医疗保障局403办公室 【展开】

投诉监督方式
基本编码 110541003002 事项编码 11110106MB1960791P3110541003002
业务办理项编码 11110106MB1960791P311054100300203 进驻大厅类型
权力来源 法定本级行使 网上支付
所属机构 北京市丰台区医疗保障局 委托部门
联办机构 实施主体性质 法定机关
办理进程查询途径
行使层级 区级 运行系统
物流快递 办理方式 自办件
预约办理 数量限制
中介服务 权限划分 街乡初审、区级终审
通办范围 全区 特殊程序
行使内容
必须现场办理原因说明 需现场审查材料
显示更多

请选择情形:

提示:通过情形选择可引导出您办理该事项所需的材料,若要查看全部材料,请点击"查看全部材料"

查看全部材料 情形引导

收起
我选好了重选条件

序号 材料名称 材料来源 材料
必要性
数量要求 介质要求 表格及样例
下载
受理标准 提供材料
依据
其他要求
申请材料总要求
序号 材料名称 材料来源 材料
必要性
数量要求 介质要求 表格及样例
下载
受理标准 提供材料
依据
其他要求
申请材料总要求
显示更多

指南分享