政务服务> 办事指南
北京市
切换简洁版
基本信息
| 实施主体 | 北京市丰台区医疗保障局 | 服务对象 | |
| 事项类型 | 行政给付 | 办理形式 | |
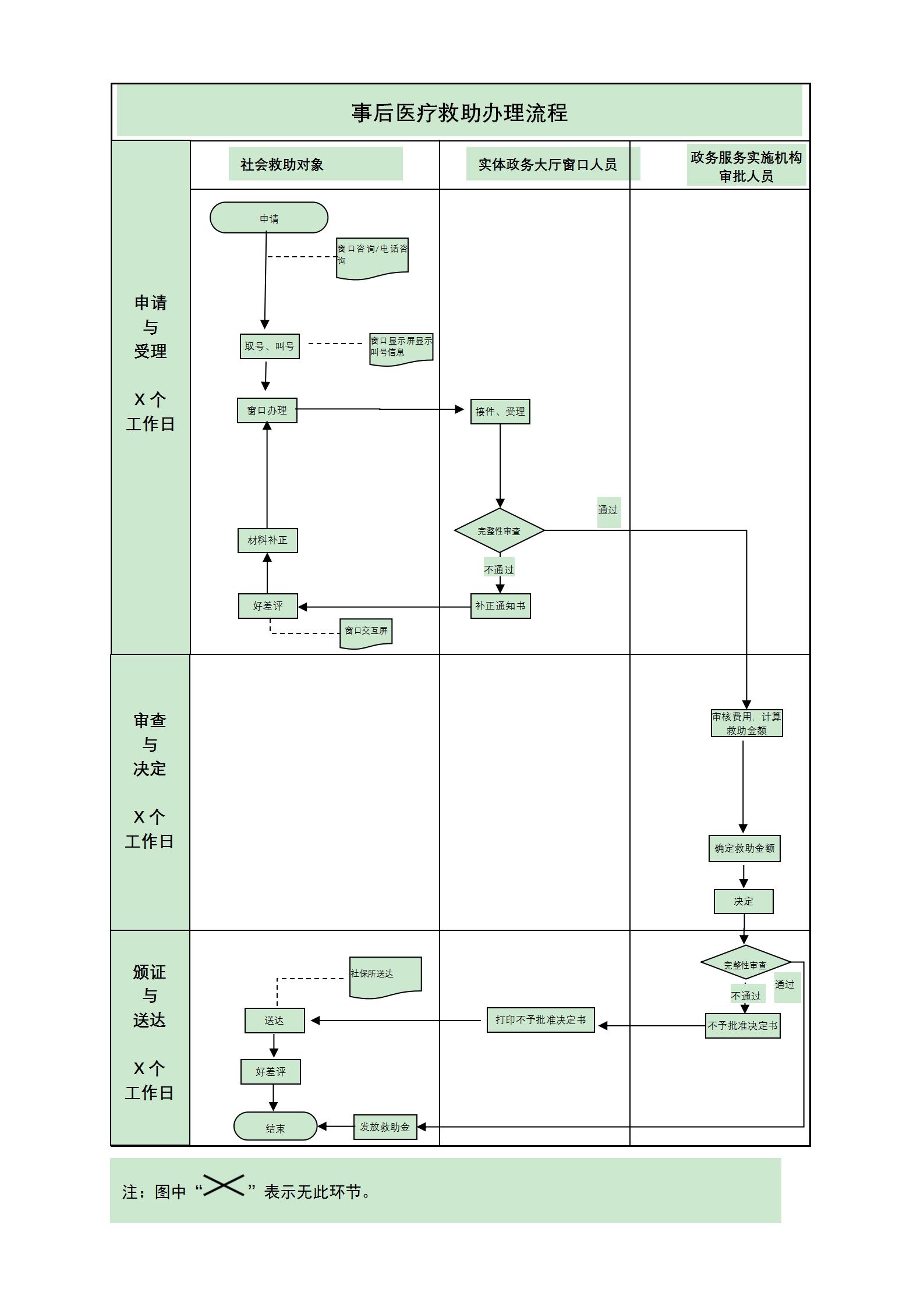
| 受理条件 | 持有特困供养、城乡居民最低生活保障和生活困难补助、低收入救助等社会救助证件的本市社会救助对象以及区级医疗救助政策规定的符合救助条件的其他困难人员,受乡镇人民政府(街道办事处)委托,乡镇人民政府(街道办事处)社会保障事务所应当承担事后医疗救助的事务性工作。查验申请人享受社会救助的证件,审核申请人提供的相关材料,材料齐备的予以受理,指导申请人填写《北京市城乡社会救助对象事后医疗救助待遇申请表》。材料不齐备的,乡镇人民政府(街道办事处)社会保障事务所应当填写《社会救助申请材料补正通知书》,书面告知申请人补齐所有规定材料。 | ||
| 办理时间 | 丰台区政务服务中心:法定工作日: 上午: 08:30 - 12:00; 下午: 12:00 - 17:30; (延时服务时间: 周六上午08:30 - 12:30; ); 丰台区方庄街道政务服务中心:法定工作日: 上午: 09:00 - 11:30; 下午: 13:30 - 17:00; (延时服务时间: 工作日上午08:30 - 09:00; 中午11:30 - 13:30; 下午17:00 - 17:30; 周六上午08:00 - 12:00; ); 查看详情 | ||
| 办理地点 | 丰台区政务服务中心:北京市丰台区南苑路7号五层社会保险专区综合受理窗口15-20窗口; 丰台区方庄街道政务服务中心:北京市丰台区方庄街道芳群路芳群园一区7号楼1层综合受理窗口; 查看详情 | ||
| 咨询方式 |
咨询电话: (010)63252388【展开】 咨询窗口地址: 各街道政务服务中心综合窗口;丰台区政务服务中心:北京市丰台区南苑路7号(南三环木樨园桥西南角)五层社会保险专区综合受理窗口15-20窗口;北京市丰台区西站南路168号区医疗保障局403办公室【展开】 |
||
| 投诉监督方式 | |||
| 基本编码 | 110541003002 | 事项编码 | 11110106MB1960791P3110541003002 |
| 业务办理项编码 | 11110106MB1960791P311054100300202 | 进驻大厅类型 | |
| 权力来源 | 法定本级行使 | 网上支付 | 否 |
| 所属机构 | 北京市丰台区医疗保障局 | 委托部门 | 无 |
| 联办机构 | 无 | 实施主体性质 | 法定机关 |
| 办理进程查询途径 | |||
| 行使层级 | 区级 | 运行系统 | 无 |
| 物流快递 | 否 | 办理方式 | 自办件 |
| 预约办理 | 数量限制 | 无 | |
| 中介服务 | 无 | 权限划分 | |
| 通办范围 | 全区 | 特殊程序 | 无 |
| 行使内容 | 无 | ||
| 必须现场办理原因说明 | 需现场审查材料 | ||

指南分享