政务服务> 办事指南
北京市
切换简洁版
基本信息
| 实施主体 | 北京市丰台区医疗保障局 | 服务对象 | |
| 事项类型 | 行政确认 | 办理形式 | |
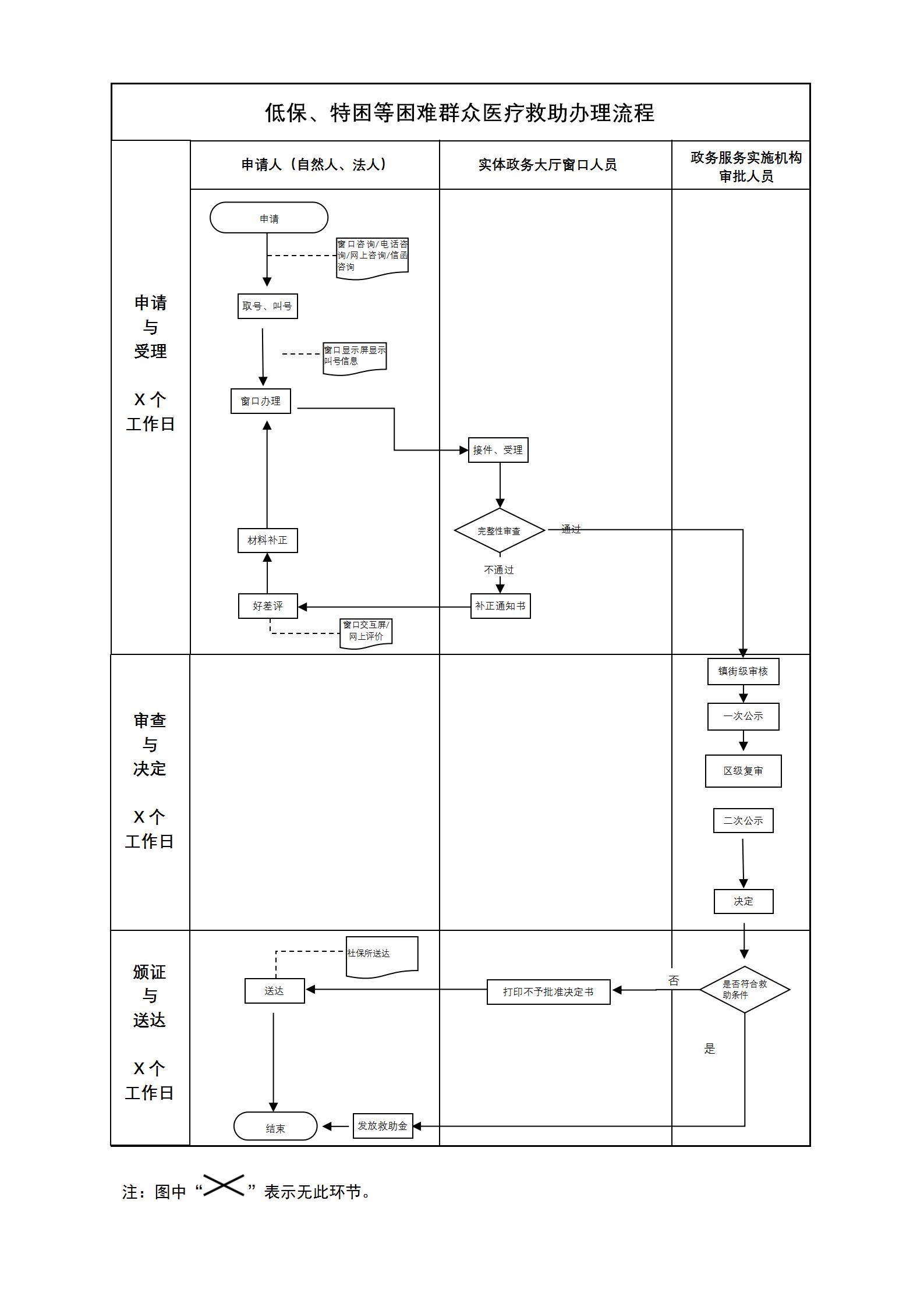
| 受理条件 | 申请家庭应当填写《申请因病致贫家庭医疗救助经济状况和医疗费用支出情况登记表及声明书》,如实申报家庭经济状况和医疗费用支出情况,授权区医疗救助主管部门对其家庭收入、家庭财产和医疗费用支出情况进行核查,同时提交上一自然年度共同生活家庭成员的以下证明材料: ①户口簿及身份证复印件。 ②《申请因病致贫家庭医疗救助经济状况和医疗费用支出情况登记表及声明书》。 ③年度收入证明和相关财产证明。 ④本市二级及以上医保或新农合定点医疗机构出具的诊断证明。 ⑤北京市医疗门诊收费票据或北京市医疗住院收费票据,以及北京市城镇职工基本医疗保险或城镇居民基本医疗保险、新型农村合作医疗、商业保险主管部门出具的费用结算分割单。 ⑥其他证明材料。 乡镇人民政府(街道办事处)社会保障事务所应当对申请家庭提交的材料进行审查,材料齐备的予以受理。 | ||
| 办理时间 | 丰台区政务服务中心:法定工作日: 上午: 09:00 - 12:00; 下午: 12:00 - 17:00; (延时服务时间: 工作日上午08:30 - 09:00; 中午12:00 - 13:30; 下午17:00 - 17:30; 周六上午08:30 - 12:30; ) 查看详情 | ||
| 办理地点 | 丰台区政务服务中心:北京市丰台区南苑路7号(南三环木樨园桥西南角)五层社会保险专区综合受理窗口15-20号窗口 查看详情 | ||
| 咨询方式 |
咨询电话: (010)63252388【展开】 咨询窗口地址: 北京市丰台区南苑路7号(南三环木樨园桥西南角)五层社会保险专区综合受理窗口15-20号窗口 北京市丰台区医疗保障局:丰台区西站南路168号403办公室【展开】 |
||
| 投诉监督方式 | |||
| 基本编码 | 000736001000 | 事项编码 | 11110106MB1960791P3000736001000 |
| 业务办理项编码 | 11110106MB1960791P300073600100001 | 进驻大厅类型 | |
| 权力来源 | 法定本级行使 | 网上支付 | 否 |
| 所属机构 | 北京市丰台区医疗保障局 | 委托部门 | 无 |
| 联办机构 | 无 | 实施主体性质 | 法定机关 |
| 办理进程查询途径 | |||
| 行使层级 | 区级 | 运行系统 | 无 |
| 物流快递 | 否 | 办理方式 | 自办件 |
| 预约办理 | 数量限制 | 无 | |
| 中介服务 | 无 | 权限划分 | 无 |
| 通办范围 | 全区 | 特殊程序 | 无 |
| 行使内容 | 无 | ||
| 必须现场办理原因说明 | 需现场审核材料 | ||

指南分享