3
10
11110106694964567W
北京市丰台区房屋管理局
商品房预售合同变更备案
11110106694964567W300101700300004
11110106694964567W3001017003000
0
ed39b6f3-bc97-480f-bd93-6e3a2672b2fd
27415ace-efd6-4ac6-8de1-77a809bb4991
3
10
丰台区房屋管理局
110106000000
北京市丰台区房屋管理局
丰台区政务服务中心:法定工作日: 上午: 08:30 - 12:00; 下午: 12:00 - 17:30; (延时服务时间: 工作日上午08:30 - 09:00; 下午17:00 - 17:30; 周六上午08:30 - 12:30; )
丰台区政务服务中心:北京市丰台区南苑路7号丰台政务服务中心二层1-4号窗口
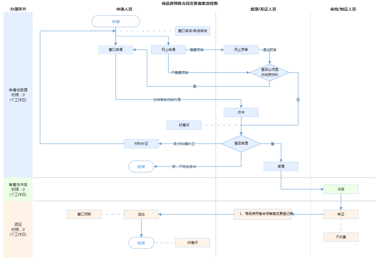
1、申请材料应完整、清晰,使用A4纸打印或复印; 2、要求签字或盖章的须签字或盖章; 3、符合《中华人民共和国城市房地产管理法》第四十五条(四):商品房预售人应当按照国家有关规定将预售合同报县级以上人民政府房产管理部门和土地管理部门登记备案; 4、符合《中华人民共和国城市房地产管理法》第四章第二节、第三节; 5、符合《 中华人民共和国城市房地产管理法》第四十六条:商品房预售的,商品房预购人将购买的未竣工的预售商品房再行转让的问题,由国务院规定。; 6、符合《城市商品房预售管理办法》第十条:商品房预售合同登记备案手续可以委托代理人办理。委托代理人办理的,应当有书面委托书; 7、申请商品房预售合同变更备案,需到北京市政务服务中心业务窗口提交纸质材料。
{"IS_GUIDE":"1","ONLINE_DECLARE_SYSTEM_MODE":"99","ITEM_REALITY_USELEVEL":"","SERVICE_OBJCT":"","IS_CONSTRUCTION":"0","CL_SERVICE_TYPE":"","APP_CODE_ID":"","YESNO_CITY_UNICOM":"1","CROSS_AREA":"","ISSHOHCENTER":"0","WECHAT_CODE_ID":"","FINANCIAL":"","LITTLEPROGRAM_CODE_NAME":"","CROSS_AREA_ALL":"","CROSS_PROVINCE":"","ALIAS_NAME":"[\"租赁合同备案\"]","EAR_DISABILITY_GRAD":"","LIB_DISABILITY_GRAD":"","SPEAK_DISABILITY_GRAD":"","REGISTER":"","ONLINE_HANDLING_DEPTH_STANDARD":"01","APPROVAL_TYPE":"1","MIND_DISABILITY_GRAD":"","ACCEPTSERVICE":"99","YWBLX_ID":"ac92365c-9ca1-4bc1-9507-a59ad1f43ff1","ONLINE_DECLARE_SYSTEM_DEPT":"","CONSTRUCTION_EXPANSION":"0","EMPOWER":"0","EXEMPT_MATERIALS":"","LITTLEPROGRAM_CODE_ID":"","EYE_DISABILITY_GRAD":"","ISMONVEINCENTER":"0","DATA_FLAG":"","BUSINESS_APPROVAL_DEPT":"北京市住房和城乡建设委员会","POWER_NAME":"房屋交易合同网签备案","ITEM_ATTRIBUTE":"01^03^06^11","CROSS_AREA_ATEXT":"","AGE":"","BGSYSTEM_APPROVAL_OTHER":"北京市房地产交易权属管理系统","WIT_DISABILITY_GRAD":"","WECHAT_CODE_NAME":"","POWER_CODE":"L1400200","DISABILITY_TYPE":"","IS_ENABLE_CERTIFICATE_SHARE":"0","POWER_ATTRIBUTE":"1","ONLY_ID":"1fd8266f-69d4-45e8-ae68-e5e3ac691520","YES_NO_OPEN":"1","BGSYSTEM_APPROVAL_NAME":"其他","APP_CODE_NAME":"","HOLDER":"","VERSION":"20241125"}
[{"ID":8550468,"TASKGUID":"ed39b6f3-bc97-480f-bd93-6e3a2672b2fd","T_ID":"f961f8ca-5484-410a-aec2-7d76feeb8355","P_ID":"","NAME":"是否是预购房屋已办理了预购商品房贷款抵押登记(期房抵押登记)的","NODE_LEVEL":1,"NODE_PATH":"/f961f8ca-5484-410a-aec2-7d76feeb8355","CHILD_COUNT":2,"ORDER_NUM":1,"SERIAL_NUMBER":"1","CONDITION_ATTR":"01","IS_RADIO":"1","IS_SUPPORT":"1","SUMMARY":"1 是否是预购房屋已办理了预购商品房贷款抵押登记(期房抵押登记)的\n\t1.1 是\n\t1.2 否","CD_TIME":"Apr 20, 2026 11:02:38 PM","CD_BATCH":"2026042000043","DISTRIBUTETAG":"all-data^non-investment^11110106694964567W^110106000000^non-construction^11110000000021135M^non-construction_expansion","DATAJSONTEXT":"{\"VERSION\":\"20220810\",\"TREE_TYPE\":\"\",\"CONSULTATION_QA\":\"\"}","parOrder":"","proOrder":"1","newOrderNum":"001","itemGuideConditionRelatedList":[]},{"ID":8550459,"TASKGUID":"ed39b6f3-bc97-480f-bd93-6e3a2672b2fd","T_ID":"33f05a0c-a328-49ce-983a-7ac87be654cb","P_ID":"f961f8ca-5484-410a-aec2-7d76feeb8355","NAME":"是","NODE_LEVEL":2,"NODE_PATH":"/f961f8ca-5484-410a-aec2-7d76feeb8355/33f05a0c-a328-49ce-983a-7ac87be654cb","CHILD_COUNT":0,"ORDER_NUM":1,"SERIAL_NUMBER":"1.1","CONDITION_ATTR":"02","IS_RADIO":"","IS_SUPPORT":"","CD_TIME":"Apr 20, 2026 11:02:38 PM","CD_BATCH":"2026042000043","DISTRIBUTETAG":"all-data^non-investment^11110106694964567W^110106000000^non-construction^11110000000021135M^non-construction_expansion","DATAJSONTEXT":"{\"VERSION\":\"20220810\",\"TREE_TYPE\":\"\",\"CONSULTATION_QA\":\"\"}","parOrder":"","proOrder":"","newOrderNum":"001.001","itemGuideConditionRelatedList":[{"ID":26999995,"TASKGUID":"ed39b6f3-bc97-480f-bd93-6e3a2672b2fd","T_ID":"33f05a0c-a328-49ce-983a-7ac87be654cb","G_ID":"6b3b7222-a31c-46a3-84bb-c844914c7553","M_CODE":"203907","MATERIAL_ID":"3f676440-d9e4-429c-b691-f836d65264f4","CD_TIME":"Apr 20, 2026 11:02:38 PM","CD_BATCH":"2026042000043","DISTRIBUTETAG":"all-data^non-investment^11110106694964567W^110106000000^non-construction^11110000000021135M^non-construction_expansion","DATAJSONTEXT":"{\"VERSION\":\"20210903\"}"}]},{"ID":8550464,"TASKGUID":"ed39b6f3-bc97-480f-bd93-6e3a2672b2fd","T_ID":"978426f0-adbf-46d2-a629-afa47c244eb5","P_ID":"f961f8ca-5484-410a-aec2-7d76feeb8355","NAME":"否","NODE_LEVEL":2,"NODE_PATH":"/f961f8ca-5484-410a-aec2-7d76feeb8355/978426f0-adbf-46d2-a629-afa47c244eb5","CHILD_COUNT":0,"ORDER_NUM":2,"SERIAL_NUMBER":"1.2","CONDITION_ATTR":"02","IS_RADIO":"","IS_SUPPORT":"","CD_TIME":"Apr 20, 2026 11:02:38 PM","CD_BATCH":"2026042000043","DISTRIBUTETAG":"all-data^non-investment^11110106694964567W^110106000000^non-construction^11110000000021135M^non-construction_expansion","DATAJSONTEXT":"{\"VERSION\":\"20220810\",\"TREE_TYPE\":\"\",\"CONSULTATION_QA\":\"\"}","parOrder":"","proOrder":"","newOrderNum":"001.002","itemGuideConditionRelatedList":[]},{"ID":8550467,"TASKGUID":"ed39b6f3-bc97-480f-bd93-6e3a2672b2fd","T_ID":"e4cbd378-70ef-4b79-8abb-77d9f706e421","P_ID":"","NAME":"选择符合的情形","NODE_LEVEL":1,"NODE_PATH":"/e4cbd378-70ef-4b79-8abb-77d9f706e421","CHILD_COUNT":5,"ORDER_NUM":2,"SERIAL_NUMBER":"2","CONDITION_ATTR":"01","IS_RADIO":"0","IS_SUPPORT":"1","SUMMARY":"2 选择符合的情形\n\t2.1 因法院判决、仲裁机构裁决房屋转移的,受让方可以单方办理预售合同备案变更手续\n\t2.2 因继承、遗赠发生房屋买受人变更的,由继承人、受遗赠人办理预售合同备案变更手续\n\t2.3 因法院判决、调解离婚发生房屋买受人变更的,财产归属方可以单方办理预售合同备案变更手续;协议离婚的,由双方共同办理预售合同备案变更手续\n\t2.4 夫妻共有的房屋,夫妻之间变更名称的,由夫妻双方共同办理预售合同备案变更手续\n\t\t2.4.1 是否委托代理\n\t\t\t2.4.1.1 是\n\t\t\t2.4.1.2 否\n\t2.5 不涉及以上情形","CD_TIME":"Apr 20, 2026 11:02:38 PM","CD_BATCH":"2026042000043","DISTRIBUTETAG":"all-data^non-investment^11110106694964567W^110106000000^non-construction^11110000000021135M^non-construction_expansion","DATAJSONTEXT":"{\"VERSION\":\"20220810\",\"TREE_TYPE\":\"\",\"CONSULTATION_QA\":\"\"}","parOrder":"","proOrder":"2","newOrderNum":"002","itemGuideConditionRelatedList":[]},{"ID":8550465,"TASKGUID":"ed39b6f3-bc97-480f-bd93-6e3a2672b2fd","T_ID":"a2c553e3-502b-4997-a10d-785bdbf45782","P_ID":"e4cbd378-70ef-4b79-8abb-77d9f706e421","NAME":"因法院判决、仲裁机构裁决房屋转移的,受让方可以单方办理预售合同备案变更手续","NODE_LEVEL":2,"NODE_PATH":"/e4cbd378-70ef-4b79-8abb-77d9f706e421/a2c553e3-502b-4997-a10d-785bdbf45782","CHILD_COUNT":0,"ORDER_NUM":1,"SERIAL_NUMBER":"2.1","CONDITION_ATTR":"02","IS_RADIO":"","IS_SUPPORT":"","CD_TIME":"Apr 20, 2026 11:02:38 PM","CD_BATCH":"2026042000043","DISTRIBUTETAG":"all-data^non-investment^11110106694964567W^110106000000^non-construction^11110000000021135M^non-construction_expansion","DATAJSONTEXT":"{\"VERSION\":\"20220810\",\"TREE_TYPE\":\"\",\"CONSULTATION_QA\":\"\"}","parOrder":"","proOrder":"","newOrderNum":"002.001","itemGuideConditionRelatedList":[{"ID":27000052,"TASKGUID":"ed39b6f3-bc97-480f-bd93-6e3a2672b2fd","T_ID":"a2c553e3-502b-4997-a10d-785bdbf45782","G_ID":"77cbc2b5-b82c-493f-8bf3-73fa29b858d8","M_CODE":"202839","MATERIAL_ID":"366fa104-636b-484a-84bf-b7259edae20a","CD_TIME":"Apr 20, 2026 11:02:38 PM","CD_BATCH":"2026042000043","DISTRIBUTETAG":"all-data^non-investment^11110106694964567W^110106000000^non-construction^11110000000021135M^non-construction_expansion","DATAJSONTEXT":"{\"VERSION\":\"20210903\"}"},{"ID":27000053,"TASKGUID":"ed39b6f3-bc97-480f-bd93-6e3a2672b2fd","T_ID":"a2c553e3-502b-4997-a10d-785bdbf45782","G_ID":"180c3127-0e9f-4d8b-ab58-e3b8923a7e17","M_CODE":"200024","MATERIAL_ID":"e6181241-34d3-44d7-82de-1743abb8e3da","CD_TIME":"Apr 20, 2026 11:02:38 PM","CD_BATCH":"2026042000043","DISTRIBUTETAG":"all-data^non-investment^11110106694964567W^110106000000^non-construction^11110000000021135M^non-construction_expansion","DATAJSONTEXT":"{\"VERSION\":\"20210903\"}"},{"ID":27000059,"TASKGUID":"ed39b6f3-bc97-480f-bd93-6e3a2672b2fd","T_ID":"a2c553e3-502b-4997-a10d-785bdbf45782","G_ID":"759e22f5-2efe-40f6-b42b-7ac1aa01dcad","M_CODE":"203709","MATERIAL_ID":"28a0b352-aed4-4ee1-86f9-8b03e0d183a7","CD_TIME":"Apr 20, 2026 11:02:38 PM","CD_BATCH":"2026042000043","DISTRIBUTETAG":"all-data^non-investment^11110106694964567W^110106000000^non-construction^11110000000021135M^non-construction_expansion","DATAJSONTEXT":"{\"VERSION\":\"20210903\"}"},{"ID":27000072,"TASKGUID":"ed39b6f3-bc97-480f-bd93-6e3a2672b2fd","T_ID":"a2c553e3-502b-4997-a10d-785bdbf45782","G_ID":"21f2bad3-7c7e-44d9-8467-1b795cc0d9eb","M_CODE":"203910","MATERIAL_ID":"3e9b0848-46cb-4778-9bda-70bd0a1c1412","CD_TIME":"Apr 20, 2026 11:02:38 PM","CD_BATCH":"2026042000043","DISTRIBUTETAG":"all-data^non-investment^11110106694964567W^110106000000^non-construction^11110000000021135M^non-construction_expansion","DATAJSONTEXT":"{\"VERSION\":\"20210903\"}"}]},{"ID":8550458,"TASKGUID":"ed39b6f3-bc97-480f-bd93-6e3a2672b2fd","T_ID":"0347fa68-4857-4bc3-b2e3-0bf7f283ec90","P_ID":"e4cbd378-70ef-4b79-8abb-77d9f706e421","NAME":"因继承、遗赠发生房屋买受人变更的,由继承人、受遗赠人办理预售合同备案变更手续","NODE_LEVEL":2,"NODE_PATH":"/e4cbd378-70ef-4b79-8abb-77d9f706e421/0347fa68-4857-4bc3-b2e3-0bf7f283ec90","CHILD_COUNT":0,"ORDER_NUM":2,"SERIAL_NUMBER":"2.2","CONDITION_ATTR":"02","IS_RADIO":"","IS_SUPPORT":"","CD_TIME":"Apr 20, 2026 11:02:38 PM","CD_BATCH":"2026042000043","DISTRIBUTETAG":"all-data^non-investment^11110106694964567W^110106000000^non-construction^11110000000021135M^non-construction_expansion","DATAJSONTEXT":"{\"VERSION\":\"20220810\",\"TREE_TYPE\":\"\",\"CONSULTATION_QA\":\"\"}","parOrder":"","proOrder":"","newOrderNum":"002.002","itemGuideConditionRelatedList":[{"ID":27000001,"TASKGUID":"ed39b6f3-bc97-480f-bd93-6e3a2672b2fd","T_ID":"0347fa68-4857-4bc3-b2e3-0bf7f283ec90","G_ID":"f1ef5027-67f7-4ca1-ace4-464edab920da","M_CODE":"203912","MATERIAL_ID":"cd272801-4e30-4341-bfad-2c3afc1bbb7c","CD_TIME":"Apr 20, 2026 11:02:38 PM","CD_BATCH":"2026042000043","DISTRIBUTETAG":"all-data^non-investment^11110106694964567W^110106000000^non-construction^11110000000021135M^non-construction_expansion","DATAJSONTEXT":"{\"VERSION\":\"20210903\"}"},{"ID":27000020,"TASKGUID":"ed39b6f3-bc97-480f-bd93-6e3a2672b2fd","T_ID":"0347fa68-4857-4bc3-b2e3-0bf7f283ec90","G_ID":"0805240b-8586-4b97-9b26-1e135a8920a9","M_CODE":"201228","MATERIAL_ID":"712953ca-c5b9-4c7f-82e9-8e838068f805","CD_TIME":"Apr 20, 2026 11:02:38 PM","CD_BATCH":"2026042000043","DISTRIBUTETAG":"all-data^non-investment^11110106694964567W^110106000000^non-construction^11110000000021135M^non-construction_expansion","DATAJSONTEXT":"{\"VERSION\":\"20210903\"}"},{"ID":27000032,"TASKGUID":"ed39b6f3-bc97-480f-bd93-6e3a2672b2fd","T_ID":"0347fa68-4857-4bc3-b2e3-0bf7f283ec90","G_ID":"f60b9e9f-e442-4c4c-a81c-093e6bc73c5b","M_CODE":"203911","MATERIAL_ID":"f500289e-d9f6-4e1a-aae4-fa05b9ca887d","CD_TIME":"Apr 20, 2026 11:02:38 PM","CD_BATCH":"2026042000043","DISTRIBUTETAG":"all-data^non-investment^11110106694964567W^110106000000^non-construction^11110000000021135M^non-construction_expansion","DATAJSONTEXT":"{\"VERSION\":\"20210903\"}"},{"ID":27000041,"TASKGUID":"ed39b6f3-bc97-480f-bd93-6e3a2672b2fd","T_ID":"0347fa68-4857-4bc3-b2e3-0bf7f283ec90","G_ID":"2e9993a7-198b-41e0-986f-d3e770baf6bf","M_CODE":"347292","MATERIAL_ID":"81360cbd-d22b-41bc-9216-64a84782aa39","CD_TIME":"Apr 20, 2026 11:02:38 PM","CD_BATCH":"2026042000043","DISTRIBUTETAG":"all-data^non-investment^11110106694964567W^110106000000^non-construction^11110000000021135M^non-construction_expansion","DATAJSONTEXT":"{\"VERSION\":\"20210903\"}"},{"ID":27000049,"TASKGUID":"ed39b6f3-bc97-480f-bd93-6e3a2672b2fd","T_ID":"0347fa68-4857-4bc3-b2e3-0bf7f283ec90","G_ID":"c77ba03b-9bea-44d8-819d-bebb39d4f52b","M_CODE":"347290","MATERIAL_ID":"2aae248e-fca1-4b56-86d7-5d0ca76bae73","CD_TIME":"Apr 20, 2026 11:02:38 PM","CD_BATCH":"2026042000043","DISTRIBUTETAG":"all-data^non-investment^11110106694964567W^110106000000^non-construction^11110000000021135M^non-construction_expansion","DATAJSONTEXT":"{\"VERSION\":\"20210903\"}"}]},{"ID":8550462,"TASKGUID":"ed39b6f3-bc97-480f-bd93-6e3a2672b2fd","T_ID":"85caf916-1aa4-4176-b3a3-4263dadb67fa","P_ID":"e4cbd378-70ef-4b79-8abb-77d9f706e421","NAME":"因法院判决、调解离婚发生房屋买受人变更的,财产归属方可以单方办理预售合同备案变更手续;协议离婚的,由双方共同办理预售合同备案变更手续","NODE_LEVEL":2,"NODE_PATH":"/e4cbd378-70ef-4b79-8abb-77d9f706e421/85caf916-1aa4-4176-b3a3-4263dadb67fa","CHILD_COUNT":0,"ORDER_NUM":3,"SERIAL_NUMBER":"2.3","CONDITION_ATTR":"02","IS_RADIO":"","IS_SUPPORT":"","CD_TIME":"Apr 20, 2026 11:02:38 PM","CD_BATCH":"2026042000043","DISTRIBUTETAG":"all-data^non-investment^11110106694964567W^110106000000^non-construction^11110000000021135M^non-construction_expansion","DATAJSONTEXT":"{\"VERSION\":\"20220810\",\"TREE_TYPE\":\"\",\"CONSULTATION_QA\":\"\"}","parOrder":"","proOrder":"","newOrderNum":"002.003","itemGuideConditionRelatedList":[{"ID":27000035,"TASKGUID":"ed39b6f3-bc97-480f-bd93-6e3a2672b2fd","T_ID":"85caf916-1aa4-4176-b3a3-4263dadb67fa","G_ID":"180c3127-0e9f-4d8b-ab58-e3b8923a7e17","M_CODE":"200024","MATERIAL_ID":"e6181241-34d3-44d7-82de-1743abb8e3da","CD_TIME":"Apr 20, 2026 11:02:38 PM","CD_BATCH":"2026042000043","DISTRIBUTETAG":"all-data^non-investment^11110106694964567W^110106000000^non-construction^11110000000021135M^non-construction_expansion","DATAJSONTEXT":"{\"VERSION\":\"20210903\"}"},{"ID":27000037,"TASKGUID":"ed39b6f3-bc97-480f-bd93-6e3a2672b2fd","T_ID":"85caf916-1aa4-4176-b3a3-4263dadb67fa","G_ID":"77cbc2b5-b82c-493f-8bf3-73fa29b858d8","M_CODE":"202839","MATERIAL_ID":"366fa104-636b-484a-84bf-b7259edae20a","CD_TIME":"Apr 20, 2026 11:02:38 PM","CD_BATCH":"2026042000043","DISTRIBUTETAG":"all-data^non-investment^11110106694964567W^110106000000^non-construction^11110000000021135M^non-construction_expansion","DATAJSONTEXT":"{\"VERSION\":\"20210903\"}"},{"ID":27000040,"TASKGUID":"ed39b6f3-bc97-480f-bd93-6e3a2672b2fd","T_ID":"85caf916-1aa4-4176-b3a3-4263dadb67fa","G_ID":"68ac0b34-7086-482a-a840-9390b3c3c54d","M_CODE":"330585","MATERIAL_ID":"7dd2e98c-7c2d-4bbf-835d-66ba81b4aa07","CD_TIME":"Apr 20, 2026 11:02:38 PM","CD_BATCH":"2026042000043","DISTRIBUTETAG":"all-data^non-investment^11110106694964567W^110106000000^non-construction^11110000000021135M^non-construction_expansion","DATAJSONTEXT":"{\"VERSION\":\"20210903\"}"},{"ID":27000042,"TASKGUID":"ed39b6f3-bc97-480f-bd93-6e3a2672b2fd","T_ID":"85caf916-1aa4-4176-b3a3-4263dadb67fa","G_ID":"329d1797-adc2-438e-a21b-f5fa091b4ae5","M_CODE":"347290","MATERIAL_ID":"540b1fe8-8dca-4285-8601-3a8e6d125815","CD_TIME":"Apr 20, 2026 11:02:38 PM","CD_BATCH":"2026042000043","DISTRIBUTETAG":"all-data^non-investment^11110106694964567W^110106000000^non-construction^11110000000021135M^non-construction_expansion","DATAJSONTEXT":"{\"VERSION\":\"20210903\"}"},{"ID":27000043,"TASKGUID":"ed39b6f3-bc97-480f-bd93-6e3a2672b2fd","T_ID":"85caf916-1aa4-4176-b3a3-4263dadb67fa","G_ID":"fc62dd72-a563-4278-ac28-7401fbc7060a","M_CODE":"347291","MATERIAL_ID":"e33d719f-395a-4d02-91ca-7191b90a2428","CD_TIME":"Apr 20, 2026 11:02:38 PM","CD_BATCH":"2026042000043","DISTRIBUTETAG":"all-data^non-investment^11110106694964567W^110106000000^non-construction^11110000000021135M^non-construction_expansion","DATAJSONTEXT":"{\"VERSION\":\"20210903\"}"},{"ID":27000055,"TASKGUID":"ed39b6f3-bc97-480f-bd93-6e3a2672b2fd","T_ID":"85caf916-1aa4-4176-b3a3-4263dadb67fa","G_ID":"8ae8960a-fea4-4591-8eeb-73b8f3e4576a","M_CODE":"201228","MATERIAL_ID":"75c58063-483d-4730-81be-171b38f2080b","CD_TIME":"Apr 20, 2026 11:02:38 PM","CD_BATCH":"2026042000043","DISTRIBUTETAG":"all-data^non-investment^11110106694964567W^110106000000^non-construction^11110000000021135M^non-construction_expansion","DATAJSONTEXT":"{\"VERSION\":\"20210903\"}"},{"ID":27000057,"TASKGUID":"ed39b6f3-bc97-480f-bd93-6e3a2672b2fd","T_ID":"85caf916-1aa4-4176-b3a3-4263dadb67fa","G_ID":"21f2bad3-7c7e-44d9-8467-1b795cc0d9eb","M_CODE":"203910","MATERIAL_ID":"3e9b0848-46cb-4778-9bda-70bd0a1c1412","CD_TIME":"Apr 20, 2026 11:02:38 PM","CD_BATCH":"2026042000043","DISTRIBUTETAG":"all-data^non-investment^11110106694964567W^110106000000^non-construction^11110000000021135M^non-construction_expansion","DATAJSONTEXT":"{\"VERSION\":\"20210903\"}"},{"ID":27000070,"TASKGUID":"ed39b6f3-bc97-480f-bd93-6e3a2672b2fd","T_ID":"85caf916-1aa4-4176-b3a3-4263dadb67fa","G_ID":"759e22f5-2efe-40f6-b42b-7ac1aa01dcad","M_CODE":"203709","MATERIAL_ID":"28a0b352-aed4-4ee1-86f9-8b03e0d183a7","CD_TIME":"Apr 20, 2026 11:02:38 PM","CD_BATCH":"2026042000043","DISTRIBUTETAG":"all-data^non-investment^11110106694964567W^110106000000^non-construction^11110000000021135M^non-construction_expansion","DATAJSONTEXT":"{\"VERSION\":\"20210903\"}"}]},{"ID":8550469,"TASKGUID":"ed39b6f3-bc97-480f-bd93-6e3a2672b2fd","T_ID":"f9f1a182-70e6-4ab3-a715-f66c48b3983f","P_ID":"e4cbd378-70ef-4b79-8abb-77d9f706e421","NAME":"夫妻共有的房屋,夫妻之间变更名称的,由夫妻双方共同办理预售合同备案变更手续","NODE_LEVEL":2,"NODE_PATH":"/e4cbd378-70ef-4b79-8abb-77d9f706e421/f9f1a182-70e6-4ab3-a715-f66c48b3983f","CHILD_COUNT":1,"ORDER_NUM":4,"SERIAL_NUMBER":"2.4","CONDITION_ATTR":"02","IS_RADIO":"","IS_SUPPORT":"","CD_TIME":"Apr 20, 2026 11:02:38 PM","CD_BATCH":"2026042000043","DISTRIBUTETAG":"all-data^non-investment^11110106694964567W^110106000000^non-construction^11110000000021135M^non-construction_expansion","DATAJSONTEXT":"{\"VERSION\":\"20220810\",\"TREE_TYPE\":\"\",\"CONSULTATION_QA\":\"\"}","parOrder":"","proOrder":"","newOrderNum":"002.004","itemGuideConditionRelatedList":[{"ID":27000029,"TASKGUID":"ed39b6f3-bc97-480f-bd93-6e3a2672b2fd","T_ID":"f9f1a182-70e6-4ab3-a715-f66c48b3983f","G_ID":"9172de09-a7a7-4990-8621-97343d9ef8d2","M_CODE":"203914","MATERIAL_ID":"1564a597-60af-421e-8ea9-a2a6bf9c5b12","CD_TIME":"Apr 20, 2026 11:02:38 PM","CD_BATCH":"2026042000043","DISTRIBUTETAG":"all-data^non-investment^11110106694964567W^110106000000^non-construction^11110000000021135M^non-construction_expansion","DATAJSONTEXT":"{\"VERSION\":\"20210903\"}"},{"ID":27000038,"TASKGUID":"ed39b6f3-bc97-480f-bd93-6e3a2672b2fd","T_ID":"f9f1a182-70e6-4ab3-a715-f66c48b3983f","G_ID":"836d7c6e-a97e-4c3a-a89a-0c7b8fbb9dae","M_CODE":"203913","MATERIAL_ID":"f9522041-5f9b-4065-8694-fc61246265b1","CD_TIME":"Apr 20, 2026 11:02:38 PM","CD_BATCH":"2026042000043","DISTRIBUTETAG":"all-data^non-investment^11110106694964567W^110106000000^non-construction^11110000000021135M^non-construction_expansion","DATAJSONTEXT":"{\"VERSION\":\"20210903\"}"},{"ID":27000050,"TASKGUID":"ed39b6f3-bc97-480f-bd93-6e3a2672b2fd","T_ID":"f9f1a182-70e6-4ab3-a715-f66c48b3983f","G_ID":"f860ba2e-2b49-403d-ad2e-e8a3dc9fd767","M_CODE":"330584","MATERIAL_ID":"c9b705f6-eb62-4cd1-938d-6d3f6a9dcd91","CD_TIME":"Apr 20, 2026 11:02:38 PM","CD_BATCH":"2026042000043","DISTRIBUTETAG":"all-data^non-investment^11110106694964567W^110106000000^non-construction^11110000000021135M^non-construction_expansion","DATAJSONTEXT":"{\"VERSION\":\"20210903\"}"}]},{"ID":8550463,"TASKGUID":"ed39b6f3-bc97-480f-bd93-6e3a2672b2fd","T_ID":"92e1df12-a2d4-4d4c-9861-3837608c4014","P_ID":"f9f1a182-70e6-4ab3-a715-f66c48b3983f","NAME":"是否委托代理","NODE_LEVEL":3,"NODE_PATH":"/e4cbd378-70ef-4b79-8abb-77d9f706e421/f9f1a182-70e6-4ab3-a715-f66c48b3983f/92e1df12-a2d4-4d4c-9861-3837608c4014","CHILD_COUNT":2,"ORDER_NUM":1,"SERIAL_NUMBER":"2.4.1","CONDITION_ATTR":"01","IS_RADIO":"1","IS_SUPPORT":"1","CD_TIME":"Apr 20, 2026 11:02:38 PM","CD_BATCH":"2026042000043","DISTRIBUTETAG":"all-data^non-investment^11110106694964567W^110106000000^non-construction^11110000000021135M^non-construction_expansion","DATAJSONTEXT":"{\"VERSION\":\"20220810\",\"TREE_TYPE\":\"\",\"CONSULTATION_QA\":\"\"}","parOrder":"2","proOrder":"1","newOrderNum":"002.004.001","itemGuideConditionRelatedList":[]},{"ID":8550461,"TASKGUID":"ed39b6f3-bc97-480f-bd93-6e3a2672b2fd","T_ID":"47b005d7-e626-4fe7-a76f-db808e6d86ef","P_ID":"92e1df12-a2d4-4d4c-9861-3837608c4014","NAME":"是","NODE_LEVEL":4,"NODE_PATH":"/e4cbd378-70ef-4b79-8abb-77d9f706e421/f9f1a182-70e6-4ab3-a715-f66c48b3983f/92e1df12-a2d4-4d4c-9861-3837608c4014/47b005d7-e626-4fe7-a76f-db808e6d86ef","CHILD_COUNT":0,"ORDER_NUM":1,"SERIAL_NUMBER":"2.4.1.1","CONDITION_ATTR":"02","IS_RADIO":"","IS_SUPPORT":"","CD_TIME":"Apr 20, 2026 11:02:38 PM","CD_BATCH":"2026042000043","DISTRIBUTETAG":"all-data^non-investment^11110106694964567W^110106000000^non-construction^11110000000021135M^non-construction_expansion","DATAJSONTEXT":"{\"VERSION\":\"20220810\",\"TREE_TYPE\":\"\",\"CONSULTATION_QA\":\"\"}","parOrder":"","proOrder":"","newOrderNum":"002.004.001.001","itemGuideConditionRelatedList":[{"ID":27000017,"TASKGUID":"ed39b6f3-bc97-480f-bd93-6e3a2672b2fd","T_ID":"47b005d7-e626-4fe7-a76f-db808e6d86ef","G_ID":"c77ba03b-9bea-44d8-819d-bebb39d4f52b","M_CODE":"347290","MATERIAL_ID":"2aae248e-fca1-4b56-86d7-5d0ca76bae73","CD_TIME":"Apr 20, 2026 11:02:38 PM","CD_BATCH":"2026042000043","DISTRIBUTETAG":"all-data^non-investment^11110106694964567W^110106000000^non-construction^11110000000021135M^non-construction_expansion","DATAJSONTEXT":"{\"VERSION\":\"20210903\"}"},{"ID":27000044,"TASKGUID":"ed39b6f3-bc97-480f-bd93-6e3a2672b2fd","T_ID":"47b005d7-e626-4fe7-a76f-db808e6d86ef","G_ID":"abb14b39-af7d-4463-84dd-8a853e9cb415","M_CODE":"201228","MATERIAL_ID":"c41fa2b5-4dca-473c-b96c-b32eaa825f7c","CD_TIME":"Apr 20, 2026 11:02:38 PM","CD_BATCH":"2026042000043","DISTRIBUTETAG":"all-data^non-investment^11110106694964567W^110106000000^non-construction^11110000000021135M^non-construction_expansion","DATAJSONTEXT":"{\"VERSION\":\"20210903\"}"}]},{"ID":8550466,"TASKGUID":"ed39b6f3-bc97-480f-bd93-6e3a2672b2fd","T_ID":"b3e27ab3-a5cc-42c2-9b98-f4c1cff4630c","P_ID":"92e1df12-a2d4-4d4c-9861-3837608c4014","NAME":"否","NODE_LEVEL":4,"NODE_PATH":"/e4cbd378-70ef-4b79-8abb-77d9f706e421/f9f1a182-70e6-4ab3-a715-f66c48b3983f/92e1df12-a2d4-4d4c-9861-3837608c4014/b3e27ab3-a5cc-42c2-9b98-f4c1cff4630c","CHILD_COUNT":0,"ORDER_NUM":2,"SERIAL_NUMBER":"2.4.1.2","CONDITION_ATTR":"02","IS_RADIO":"","IS_SUPPORT":"","CD_TIME":"Apr 20, 2026 11:02:38 PM","CD_BATCH":"2026042000043","DISTRIBUTETAG":"all-data^non-investment^11110106694964567W^110106000000^non-construction^11110000000021135M^non-construction_expansion","DATAJSONTEXT":"{\"VERSION\":\"20220810\",\"TREE_TYPE\":\"\",\"CONSULTATION_QA\":\"\"}","parOrder":"","proOrder":"","newOrderNum":"002.004.001.002","itemGuideConditionRelatedList":[]},{"ID":8550460,"TASKGUID":"ed39b6f3-bc97-480f-bd93-6e3a2672b2fd","T_ID":"3a6ba294-831c-421f-8198-ecfc8723ceaa","P_ID":"e4cbd378-70ef-4b79-8abb-77d9f706e421","NAME":"不涉及以上情形","NODE_LEVEL":2,"NODE_PATH":"/e4cbd378-70ef-4b79-8abb-77d9f706e421/3a6ba294-831c-421f-8198-ecfc8723ceaa","CHILD_COUNT":0,"ORDER_NUM":5,"SERIAL_NUMBER":"2.5","CONDITION_ATTR":"02","IS_RADIO":"","IS_SUPPORT":"","CD_TIME":"Apr 20, 2026 11:02:38 PM","CD_BATCH":"2026042000043","DISTRIBUTETAG":"all-data^non-investment^11110106694964567W^110106000000^non-construction^11110000000021135M^non-construction_expansion","DATAJSONTEXT":"{\"VERSION\":\"20220810\",\"TREE_TYPE\":\"\",\"CONSULTATION_QA\":\"\"}","parOrder":"","proOrder":"","newOrderNum":"002.005","itemGuideConditionRelatedList":[]}]
0
1^2^3^4^9

政务服务> 办事指南

商品房预售合同变更备案

北京市

切换简洁版

  • 即办件

    办件类型

  • 1

    到现场次数

  • 0工作日

    法定办结时限

  • 0工作日

    承诺办结时限

好差评

5.0

办件承诺办结时限说明:即时办理。(承诺时限为办理流程中“审查与决定”环节的计时时限)

办件承诺办结时限说明:

即时办理。(承诺时限为办理流程中“审查与决定”环节的计时时限)

基本信息

实施主体 北京市丰台区房屋管理局 服务对象
事项类型 其他行政权力 办理形式
受理条件 1、申请材料应完整、清晰,使用A4纸打印或复印; 2、要求签字或盖章的须签字或盖章; 3、符合《中华人民共和国城市房地产管理法》第四十五条(四):商品房预售人应当按照国家有关规定将预售合同报县级以上人民政府房产管理部门和土地管理部门登记备案; 4、符合《中华人民共和国城市房地产管理法》第四章第二节、第三节; 5、符合《 中华人民共和国城市房地产管理法》第四十六条:商品房预售的,商品房预购人将购买的未竣工的预售商品房再行转让的问题,由国务院规定。; 6、符合《城市商品房预售管理办法》第十条:商品房预售合同登记备案手续可以委托代理人办理。委托代理人办理的,应当有书面委托书; 7、申请商品房预售合同变更备案,需到北京市政务服务中心业务窗口提交纸质材料。
办理时间 丰台区政务服务中心:法定工作日: 上午: 08:30 - 12:00; 下午: 12:00 - 17:30; (延时服务时间: 工作日上午08:30 - 09:00; 下午17:00 - 17:30; 周六上午08:30 - 12:30; ) 查看详情
办理地点 丰台区政务服务中心:北京市丰台区南苑路7号丰台政务服务中心二层1-4号窗口 查看详情
咨询方式

咨询电话:

(010)63397070【展开】

咨询窗口地址:

北京市丰台区政务服务中心:北京市丰台区南苑路7号(南三环木樨园桥西南角)一层综合咨询台【展开】

投诉监督方式
基本编码 001017003000 事项编码 11110106694964567W3001017003000
业务办理项编码 11110106694964567W300101700300004 进驻大厅类型
权力来源 法定本级行使 网上支付
所属机构 北京市丰台区房屋管理局 委托部门
联办机构 实施主体性质 法定机关
办理进程查询途径
行使层级 区级 运行系统 市级自建(垂管)
物流快递 办理方式 自办件
预约办理 数量限制
中介服务 权限划分
通办范围 全区 特殊程序
行使内容
必须现场办理原因说明 1、需要核实双方意愿和双方信息。
显示更多

请选择情形:

提示:通过情形选择可引导出您办理该事项所需的材料,若要查看全部材料,请点击"查看全部材料"

查看全部材料 情形引导

收起
我选好了重选条件

序号 材料名称 材料来源 材料
必要性
数量要求 介质要求 表格及样例
下载
受理标准 提供材料
依据
其他要求
申请材料总要求因下列情况发生预购人变更的,当事人须持相关材料到市、区县建委(房管局)办理预售合同备案变更手续。 1、法院判决、仲裁机构裁决房屋转移的; 2、继承或遗赠; 3、离婚; 4、夫妻之间更名; 5、法律法规规定的其他情况。 办理预售合同备案变更后,市、区县建委(房管局)为当事人和房地产开发企业核发商品房预售合同备案变更登记表。 材料1-3在4种情况下都需要提交。
序号 材料名称 材料来源 材料
必要性
数量要求 介质要求 表格及样例
下载
受理标准 提供材料
依据
其他要求
申请材料总要求因下列情况发生预购人变更的,当事人须持相关材料到市、区县建委(房管局)办理预售合同备案变更手续。 1、法院判决、仲裁机构裁决房屋转移的; 2、继承或遗赠; 3、离婚; 4、夫妻之间更名; 5、法律法规规定的其他情况。 办理预售合同备案变更后,市、区县建委(房管局)为当事人和房地产开发企业核发商品房预售合同备案变更登记表。 材料1-3在4种情况下都需要提交。
显示更多

指南分享