政务服务> 办事指南
北京市
切换简洁版
基本信息
| 实施主体 | 北京市石景山区市场监督管理局 | 服务对象 | |
| 事项类型 | 公共服务 | 办理形式 | |
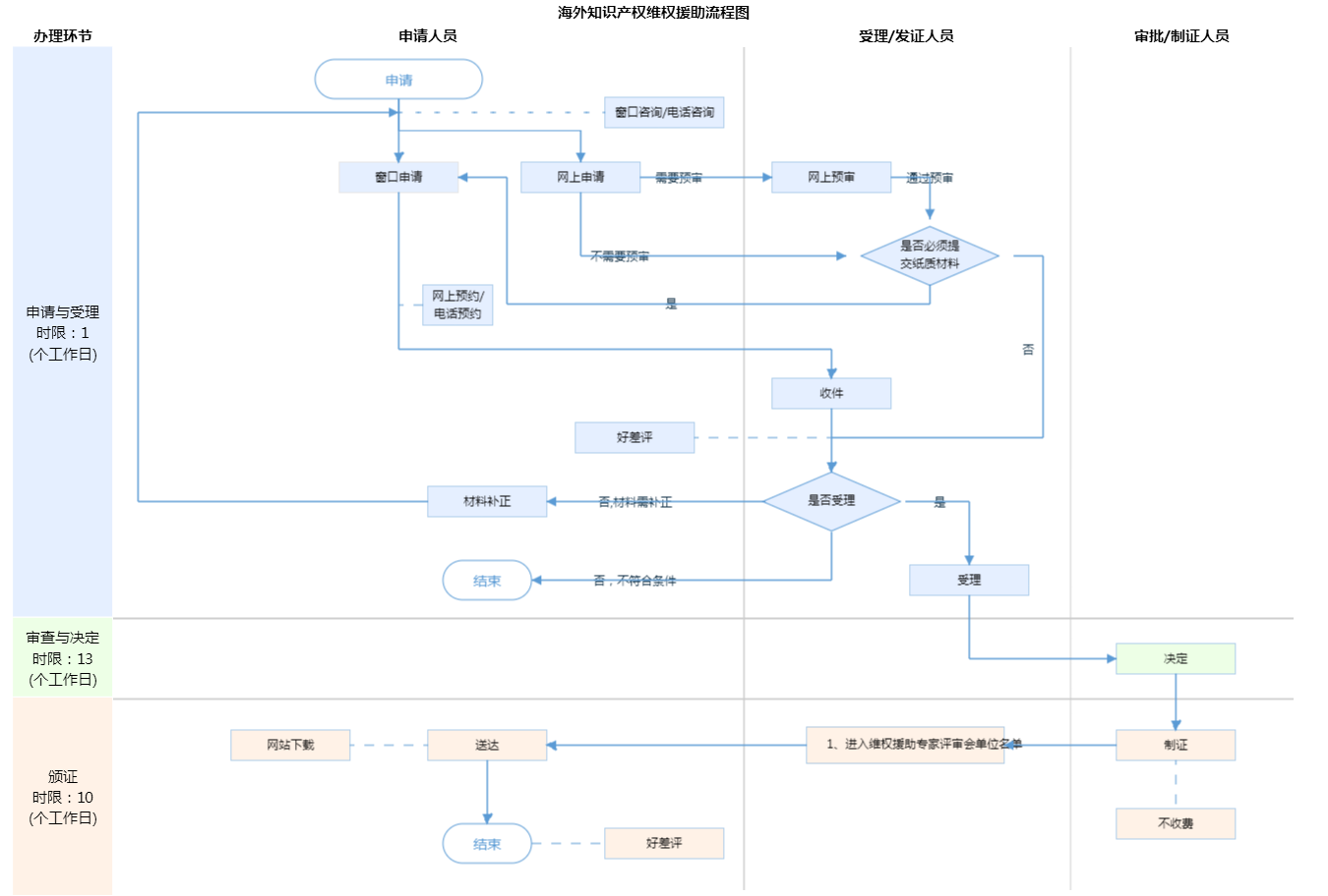
| 受理条件 | 《北京市专利保护和促进条例》第二十一条、第二十二条,《北京市优化营商环境条例》第十六条第三款及《北京市“十四五”时期知识产权发展规划》2.完善企业涉外风险防控体系等相关规定,制定当届海外知识产权维权援助项目申报要求,具体包括: (一)申请事项要求 2025年北京市海外知识产权维权援助项目分为两类,其条件分别如下: 1.海外纠纷应对项目 (1)所申请项目涉及的海外知识产权纠纷或事项涉及的知识产权类型限于专利、商标、地理标志类;不包括专利有效性争议;不适用于美国337调查、贸易制裁等具有贸易政策属性的特殊程序;不适用已通过海外保险等第三方途径获得足额补偿的维权事项; (2)自2022年1月1日以后发生,且至本年度项目申报开始前,项目所涉及的海外知识产权纠纷或事项还未结束; (3)申请人已有明确的海外知识产权纠纷应对方案,对纠纷处理的后续结果做出判断并提供判断依据。 2.海外纠纷已结案项目 (1)所申请项目涉及的海外知识产权纠纷或事项涉及的知识产权类型限于专利、商标、地理标志类;不包括专利有效性争议;不适用于美国337调查、贸易制裁等具有贸易政策属性的特殊程序;不适用已通过海外保险等第三方途径获得足额补偿的维权事项; (2)项目所涉及的海外知识产权纠纷或事项应于2022年1月1日至本年度项目申报结束日内处理完毕; (3)海外知识产权纠纷或事项已取得有利结果,并能够提供已发生法律效力的纠纷处理结果证明,如司法判决、行政裁决、仲裁裁决、调解或和解协议等。 (二)申报主体要求: 1.北京行政区域内依法登记注册的具有独立法人资格的企事业单位或社会组织; 2.建立完善的知识产权管理制度,包括但不限于合规管理、风险防控等; 3.在纠纷发生地已具备处理该知识产权纠纷的权利基础; 4.承诺将项目有关信息(商业秘密等除外)、维权经验、案例研究成果等向社会公开及供他人无偿使用; 5.在申请日之前的3年内未被列入严重违法失信名单,并且不存在其他失信行为。 (三)填报要求: 1.应按照规定格式和内容要求填写,各栏目不得空缺,无内容时填“无”。 2.申请单位应为存续中的北京辖区内的企业法人、事业单位法人、社会团体法人、基金会法人、民办非企业单位法人、其他组织。 3.维权援助申请涉及的纠纷和重大事项发生地应为海外,事项类型分为两类:第一类针对正在发生的海外纠纷和重大事项提供维权援助;第二类针对已结案并取得有利结果的海外纠纷和重大事项给予资金资助。申请人需根据事项类型选择对应类别进行申报。 4.申请单位负责人应签名、填写日期并加盖公章。 5.申请单位所在的区知识产权局应填写“初审意见”及日期,负责人应签名并加盖公章。 6.审核申报材料应采用A4大小纸张,正反面印刷、按照申报通知要求的顺序、数量胶订成册。 | ||
| 办理时间 | 石景山区政务服务中心:法定工作日: 上午: 09:00 - 12:00; 下午: 13:30 - 17:00; (延时服务时间: 工作日上午08:30 - 09:00; 中午12:00 - 13:30; 下午17:00 - 17:30; 周六上午08:30 - 12:30; ) 查看详情 | ||
| 办理地点 | 石景山区政务服务中心:北京市石景山区京原西街6号院一层A区综合窗口2-19号 查看详情 | ||
| 咨询方式 |
咨询电话: (010)88791356【展开】 咨询窗口地址: 石景山区政务服务中心:北京市石景山区京原西街6号院一层A区综合咨询窗口1号 【展开】 |
||
| 投诉监督方式 | |||
| 基本编码 | 112040014000 | 事项编码 | 11110000000067862H3112040014000 |
| 业务办理项编码 | 11110000000067862H311204001400001 | 进驻大厅类型 | |
| 权力来源 | 法定本级行使 | 网上支付 | 否 |
| 所属机构 | 北京市石景山区市场监督管理局 | 委托部门 | 无 |
| 联办机构 | 无 | 实施主体性质 | 授权组织 |
| 办理进程查询途径 | |||
| 行使层级 | 区级 | 运行系统 | 市级统建系统 |
| 物流快递 | 否 | 办理方式 | 初审件 |
| 预约办理 | 数量限制 | 根据本年度预算批复 | |
| 中介服务 | 无 | 权限划分 | 无 |
| 通办范围 | 全区 | 特殊程序 | 无 |
| 行使内容 | 无 | ||

指南分享